KEMBAR78
ISA 560: Handling Subsequent Events | PDF | Auditor's Report | Audit
67% found this document useful (3 votes)
1K views4 pages

ISA 560: Handling Subsequent Events

The document summarizes the auditor's responsibilities with respect to subsequent events according to ISA 560. It outlines the timeline of events from the end of the reporting period through the issuance of the financial statements and auditor's report. It discusses the auditor's procedures if subsequent events are identified before or after the date of the auditor's report and the impact on the financial statements and auditor's report. The document also provides examples of how the auditor's report would be modified depending on whether the financial statements are amended or not.

Uploaded by

saqlain khan
Copyright
© © All Rights Reserved
We take content rights seriously. If you suspect this is your content, claim it here.
Available Formats
Download as PDF, TXT or read online on Scribd
67% found this document useful (3 votes)
1K views4 pages

ISA 560: Handling Subsequent Events

The document summarizes the auditor's responsibilities with respect to subsequent events according to ISA 560. It outlines the timeline of events from the end of the reporting period through the issuance of the financial statements and auditor's report. It discusses the auditor's procedures if subsequent events are identified before or after the date of the auditor's report and the impact on the financial statements and auditor's report. The document also provides examples of how the auditor's report would be modified depending on whether the financial statements are amended or not.

Uploaded by

saqlain khan
Copyright
© © All Rights Reserved
We take content rights seriously. If you suspect this is your content, claim it here.
Available Formats
Download as PDF, TXT or read online on Scribd
You are on page 1/ 4

Date when FS are

authorized for issue ISA 560 Subsequent Events


as per IAS 10 (Jamshaid Akhtar ACA)

30th 8th Oct. 30th


30th 8th July 4th Oct. 4th Oct.
June Sept. Oct.

BOD Meeting
Year Start of Final Draft with Auditor's Notice of AGM
for Approval of AGM
End Audit Initialed Report Report (FS issue date)
FS

Facts discovered after the


subsequent events occurred between reporting period and date of Facts become known to auditor between the On Page 2
FS have been issued
audit report date of audit report and issue of FS

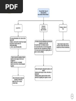
Auditor is required to obtain


sufficient appropriate audit
evidence of these
subsequent events -Auditor has no obligation to
through; perform any audit procedures.
-But had he known this fact at
audit report date, he would
have amended the report.

Procedures aimed
Normal audit specifically at identifying -Discus with management
verification work subsequent events -FS Need amendment?
(Active Review-Para 7) -How management will address
matter in FS?
-Events identified might require FS are amended by
adjustments/disclosure management
-If not adjusted then impact on FS are not amended
auditor's report by management

If Para 12 does not apply:


-Carry out necessary audit If Para 12 applies (restrict amendment
of FS to only that subsequent event) Audit report has not Audit report has been
procedures on amendment.
i. Amend audit report to include been provided to entity provided to entity
-Rewrite audit report and give new
date (date would be later of approval additional date (dual dating) (Ex-1)
of amended FS) OR
-Extend review of subsequent event ii. Provide new or amended -Instruct management not to
(Para 6, 7) up to new audit report report with Emphasis or Other Modify audit opinion issue FS before amendment.
date. Matter para (Ex-2) -if they do so, prevent
-Extend review of subsequent event reliance on audit report after Page
only to that amendment taking legal advice. 1/3
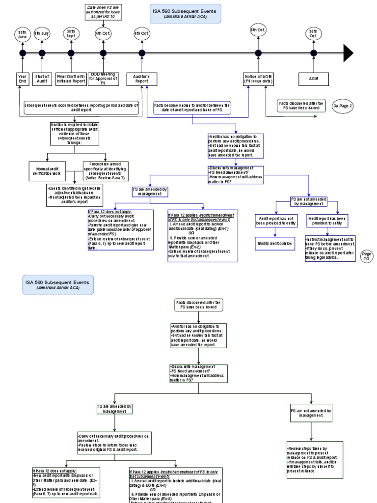
ISA 560 Subsequent Events
(Jamshaid Akhtar ACA)

Facts discovered after the


FS have been issued

-Auditor has no obligation to


perform any audit procedures.
-But had he known this fact at
audit report date, he would
have amended the report.

-Discus with management


-FS Need amendment?
-How management will address
matter in FS?

FS are amended by
management FS are not amended by
management

-Carry out necessary audit procedures on


amendment.
-Review steps to inform those who
received original FS & audit report. -Review steps taken by
management to prevent
reliance on FS & audit report.
-If management fails, auditor
will take steps by himself to
If Para 12 does not apply: If Para 12 applies (restrict amendment of FS to only prevent reliance
-New audit report with Emphasis or that subsequent event):
Other Matter para and new date. (Ex- i. Amend audit report to include additional date (dual
3) dating) & EOM (Ex-4)
-Extend review of subsequent event OR
(Para 6, 7) up to new audit report date. ii. Provide new or amended report with Emphasis or
Other Matter para (Ex-5)
-Extend review of subsequent event only to that
amendment

Page
2/3
ISA 560 Subsequent Events For Examples:
(Jamshaid Akhtar ACA) March 31, 20X1 - Date of Auditor's Report
April 15, 20X1 - Date of Subsequent Event

Ex-1 Ex-5

Ex-2

Ex-3

Ex-4

Page
3/3

You might also like