KEMBAR78
Strategic Project Management Guide | PDF | Goal | Project Management
0% found this document useful (0 votes)
300 views15 pages

Strategic Project Management Guide

Here are the key steps to collecting all strategic projects: A. Brainstorm all potential projects: - Have relevant teams brainstorm every project idea that could help achieve objectives - Capture all project ideas, funded or unfunded, realistic or aspirational B. List out all project ideas: - Compile a list of every project idea generated from the brainstorming session - Include basic details for each project like estimated budget and timeline C. Review project list and refine: - Evaluate each project idea to determine if it truly meets the criteria of a "strategic project" - Remove items that are "business as usual" tasks rather than strategic initiatives - Combine similar ideas where possible to simplify the list
Copyright
© © All Rights Reserved
We take content rights seriously. If you suspect this is your content, claim it here.
Available Formats
Download as PDF, TXT or read online on Scribd
0% found this document useful (0 votes)
300 views15 pages

Strategic Project Management Guide

Here are the key steps to collecting all strategic projects: A. Brainstorm all potential projects: - Have relevant teams brainstorm every project idea that could help achieve objectives - Capture all project ideas, funded or unfunded, realistic or aspirational B. List out all project ideas: - Compile a list of every project idea generated from the brainstorming session - Include basic details for each project like estimated budget and timeline C. Review project list and refine: - Evaluate each project idea to determine if it truly meets the criteria of a "strategic project" - Remove items that are "business as usual" tasks rather than strategic initiatives - Combine similar ideas where possible to simplify the list
Copyright
© © All Rights Reserved
We take content rights seriously. If you suspect this is your content, claim it here.
Available Formats
Download as PDF, TXT or read online on Scribd
You are on page 1/ 15

1

Project management is a priority


at nearly every organization today.

There’s a whole body of knowledge from to throw a list of supposed projects up on the
the Project Management Institute on wall and see what sticks, so to speak. This
effectively managing projects. But the philosophy doesn’t help organizations see
question still remains: Are your projects which projects they should be strategically
aligned with your strategy? Even if you’re selecting, which has to be a priority.
an exceptional project manager, if you’re
not managing the right projects, you’re
wasting your time. 3 “How do we prioritize our projects?”
Once you come up with a system for
project prioritization, you’re able to allocate
Start by asking yourself the following resources from your budget appropriately.
questions:

1 “How do we define a project?” This


isn’t as simple as it sounds. If your
4 “Are our projects linking back to our
strategy?” This is a vital final step of
project management that is overlooked far
organization isn’t on the same page with too often.
how to define a “project” (and defining what
a project is not), you’re going to have a hard We’ve seen these questions asked time and
time moving forward. time again, so we’ve decided to answer them
with this step-by-step project management

2 “Are we managing the right


projects?” Defining a portfolio of
projects that you should be working on can
field guide. Within these pages, you’ll find the
resources necessary to define, prioritize, and
manage the projects in your organization.
be difficult. Some organizations are tempted

Let’s get started!

2
Defining Objectives (Goals),
Measures, & Projects

Before we talk about the best way to organize and prioritize your
projects, we need to define what projects are and what they aren’t.
Take a look at this strategic pyramid. It may give you a better idea of
how objectives, measures, and projects work together—and how they
aren’t the same thing.

Last 5-10 Years;


OBJECTIVES 10-12 Total Objectives
(GOALS)
Last 3-5 Years;
12-20 Total Measures
MEASURES

PROJECTS

Last 6-24 months (An Average Of


1-2 Years); 10-15 Total Projects
Objectives: Objectives are high-level For example, if your objective is to grow your
organizational goals. When you create influence in your market, your initial measures
an objective, you should focus on what may look at the number of followers your
your organization is trying to accomplish Twitter account has. Over time, you might
strategically. Some examples include: look at the number of retweets, and then
examine your ability to influence the followers
• G
 row our business by X amount to take action (like meet for an event or sign
over Y years. a petition). You’ll have 1-2 measures for each
strategic objective.
• Create recurring revenue streams.

• Become an international organization. You can see via these examples that measures
can change—and typically do—but the
Strategic objectives last a very long time— objective (which in the example above is to
typically 5-10 years—and are usually very “grow market influence”) will remain steady.
consistent. The only thing that may change
these objectives are elements that you cannot Projects: Projects are the primary focus
predict. For example, a taxi company may of project management (not surprisingly!),
have had to change their objectives after and thus, of this guide. They are also called
Uber and Lyft (new popular ride-sharing initiatives, actions, or activities. For the
companies) entered the market, or a bank purpose of this field guide, when we talk
may have to change their objectives during a about projects, we are talking about strategic
financial crisis. Typically, you have 10-12 key projects. We define a strategic project as a
strategic objectives that you’re managing. key action program developed to achieve your
objectives and close the gap between your
Measures: Measures help you understand measures, performance, and targets. At any
if you’re accomplishing your objectives given point in time, you’ll have 0-2 projects
strategically. Measures force you to ask underway per objective (and between 10-15
questions like, “How do I know that I’m major projects underway altogether) to close
creating recurring revenue?” or “How do I these gaps. We will go over specifically how
measure the growth of my organization?” to determine what a project is—and how to
identify them in your organization—in step
Measures change over time based on how one in the next section.
your organization executes strategy around
your objective.
Summary: You have a high-level goal in accomplish the objective?” You may have
mind, which is your objective. The measures multiple projects focused on improving
say, “How will I know that I’m achieving the your measures and achieving your objective.
objective?” In other words, they allow you If your projects are not helping you improve
to see if you’re meeting your goals. Then in these areas, you may need to rethink your
the projects are put in place to answer overall strategy.
the question, “What actions am I taking to

Now that you have the distinction between


objectives, measures, and projects down,
let’s walk through exactly how you can
ensure that your projects are in line
with your strategy.
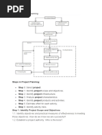
A Step-By-Step Field Guide To
Strategic Project Management

1  Define strategic
projects.
This step is all about understanding what the
PRO TIP:
A project could be to “implement a CRM
program for $20,000 within 60 days.” A project
is not something like “customer service.” That
may be an overarching company goal, but it
strategic projects at your company are. The doesn’t meet the criteria for being a project.
first step is to define what a project is, and
what a project isn’t.
A project is not:
A strategic project/initiative: • Something as simple as “customer
• T
 ypically has a time frame that ranges service.” That’s just a goal by which your
from 6 months to 3 years, with 1-2 years company operates.
being the average. • “ Business as usual,” everyday, typical work
•H
 as non-financial resources associated tasks, or ongoing business ventures.
with its achievement (like hours or
executive time). Be aware of “business as usual” that
“disguises” itself as a project. These tasks
• I s closely associated with an element of may have characteristics of a project, but
your strategy. end up not being projects. Let’s say, for
• Must have budget allocated to it. example, you’re working with a web design
company and you’ve come to an agreement
• T
 ypically has a business plan associated with them for the redesign of your website
with it. for $12,000, which is to be completed in three
•D
 ifferent than “business as usual,” months. This is a project. If you continue
meaning it cannot be completed by with miscellaneous ongoing design fixes and
having a few people just work a little more projects over the course of the next several
or change their activities for a few days. years, that isn’t considered a project, but
“business as usual.” Remember that no project
is too big, and no project is too small, so long
as it fits in the aforementioned guidelines.
2 Collect all strategic B L ist out every project you wish you could
achieve or work on in the next few years
projects. List these projects even if they are not funded
or underway. Assume, for the purpose of this
Now that you can clearly define what a exercise, that you have the ability to work on
project is, and know how to differentiate any project that you’d like to.
between “business as usual” and the
strategic projects in your organization,
it’s time to collect those into one C Review the list and ensure that every
project named will help you execute your
strategy and meets the criteria listed for a
aggregate document. This is known as a
project inventory, which is the first step strategic project in step one.
in optimizing your portfolio. It can be
completed in three simple steps: Once you’re done with steps above, you’ll
probably have a huge list—usually between

A L ist out every project you are currently 25-50 items. You’ll have compiled a list of
working on that is important or projects that are important, interesting, and
obtainable in the next few years. will help you execute your strategy.

Now you’re ready


for the next step!
3 Map projects
to strategic
objectives, and build
PRO TIP:
If you have more than six objectives and are
going to condense them down into a few
categories, but you have not created any
categories yet, we suggest a variation on the

your project matrix. following categories:

• Product Innovation
At this point, you’ve identified the projects • Operational Excellence
you want to examine. It’s now time to organize • Customer Management
them based on key strategic elements, so
you can understand where to put your focus These are based off of the Treacy & Wiersema
and why. This will help you better understand model (from their book “The Discipline of
project prioritization. Market Leaders”). These two scholars posit
that there are three pillars of strategy: product
First, count up how many objectives you have. leadership and innovation, operational
If you have six objectives or less, use those excellence, and customer intimacy. They
objectives in the chart below. If you have more believe that you need to make a decision
than six objectives, you may want to consider as to which of these pillars you are going to
condensing them down and categorizing model your organization around, because you
them. (These categories are often referred to cannot be the best at all three simultaneously.
as themes, thrusts, or pillars.) For example, Apple’s strength is product
innovation, Walmart differentiates itself
through operational excellence, and Amazon
excels at customer management.

If you have or are creating a Balanced


Scorecard, you already know that your
strategy is balanced across multiple themes.
Our recommendation is to group your
projects into these three categories (or
other categories if you already have some
associated with your organization’s strategy).
If you’re able to successfully categorize
your projects, you’ll be able to make better
decisions about what to fund.
Creating The Project Matrix
A project matrix is one way to get a you’ve done this, you’ve created a matrix.
better idea of which initiatives support You can color code the matrix based on your
your objective. themes or pillars.

This is an example of a completed project Now you’ll want to check off each
matrix. The top row lists your projects, and box where a project supports an
the far left column lists your objectives. Once objective, as shown.
EXAMPLE

Project 10
Project 11

Project 12
Project 13
Project 14
Project 15
Project 1
Project 2

Project 3

Project 4

Project 5

Project 6

Project 7
Project 8
Project 9
Projects ▶
Objectives ▼

Objective 1

Objective 2 x

Objective 3 x x

Objective 4 x x

Objective 5 x x

Objective 6 x x x x x

Objective 7

Objective 8 x

Objective 9

Objective 10
Your next step, as illustrated in the After that’s complete, look for projects
example below, is to look for objectives that do not support any objectives, and
without any initiatives supporting them. consider eliminating those. This follows
This is easily identified as a row without the same process; look for columns without
any check marks. any check marks. Keep in mind that you
may not be able to eliminate all of them,
EXAMPLE
as some projects will be related to things

Project 10
Project 11
Project 12
Project 13
Project 14
Project 15
Projects ▶ like regulatory compliance. (This process is
Project 1
Project 2
Project 3
Project 4
Project 5
Project 6
Project 7
Project 8
Project 9
Objectives
▼ focused on strategic processes, not regulatory
Objective 1 x
or mandatory ones.)
Objective 2 x EXAMPLE
Objective 3 x x
Projects ▶

Project 10
Project 11
Project 12
Project 13
Project 14
Project 15
Project 1
Project 2
Project 3
Project 4
Project 5
Project 6
Project 7
Project 8
Project 9
Objective 4 x x
Objectives
Objective 5 x x

Objective 6 x x x x x
Objective 1
Objective 7
Objective 2 x
Objective 8 x
Objective 3 x x
Objective 9
Objective 4 x x
Objective 10
Objective 5 x x

Objective 6 x x x x x

Objective 7
Objective 8 x

Objective 9
Objective 10

PRO TIP:
Keep in mind that if your projects
aren’t tied to an objective—let’s say,
you don’t have a single project tied
to your objective “increase customer
satisfaction”—you shouldn’t expect to
meet your objective. It’s that simple.
Once you’ve completed this process, you’ll end cost or complexity of the projects. That’s where
up with a list of projects that fully support your the project rubric (step four) comes in.
organizational objectives.

Now, the problem with this process is that


PRO TIP:
Projects that apply to more than one
it doesn’t assign any weight to the projects.
objective may be able to get funding from
In other words, you still don’t have any way
more than one budget. This tip will come in
of understanding which of projects are most
handy when you get to step five, “Allocate
important and which are least important.
resources based on prioritization.”
It also doesn’t take into consideration the

TEMPLATE

Projects ▶
Objectives ▼
4 Score your B D
 efine your scoring criteria for each
element.
projects. 1. A typical way to do this is to have a five-
point scale, where 1 is the lowest and 5
In order to prioritize your projects, you’ll is the highest.
need to define a score for each project. 2. Define the criteria for a score of 1, 3, and
Having a numerical score helps avoid 5 for each element. For example:
prioritizing projects because “we’ve
a. For Time To Implement, a score of
always done it that way,” or “Jim from
1 could be greater than one year, a
Finance thinks this is a good idea.”
score of 3 could be six months, and
Instead of gut feeling and inertia,
a score of 5 could be less than three
you’ll have a number to help drive
months.
your decision-making.
b. For Strategic Impact, a score of 1
There are five key steps you’ll need to follow could be one strategic objective
to score your projects: impacted, 3 could mean two
objectives, and 5 could mean three

A  Build your scoring rubric. This will or more objectives impacted (or this
include elements like: is a prerequisite to other initiatives).

C
1. Cost (Like Budget, FTEs needed.)
Define weights for each element. One
2. Strategic Impact (Number of strategic of the elements of the rubric may be
objectives impacted.) weighted more than the others. If “strategic
3. Time To Implement (Can this be done in impact” is the most important element, it may
a week, month, or year?) be weighted at 40%, while the others have a
4. Interdependencies (Does this project weight of 10%.
impact other projects? EXAMPLE
How complex is it?) Cost
Strategic Time To Inter-
Risk Total
Impact Implement dependencies
5. Risk (What is the Project 1 1 3 3 4 2 2.6
chance of getting the Project 2 4 1 3 3 2 2.6
outcome we want if Project 3 4 1 4 2 3 2.8
we implement this?) Project 4 2 2 4 2 3 2.6
Project 5 1 4 5 1 1 2.4
Project 6 1 3 1 2 5 2.4
Project 7 5 5 5 3 3 4.2
Project 8 5 2 2 4 3 3.2
D Distribute and fill out. At this point, you’ll
have created your rubric and defined
the rules. It’s now time to get to work. Be sure
counts more than another’s vote. For example,
the CEO’s vote may count two times more
than votes from anyone else. Or the risk
that the most important employees and team management team’s opinion may have more
members for these projects are intimately weight for the risk management section.
involved in the process.
Once you’ve completed steps above,

E Score each project in the rubric. Now


you just need to tally the project scores
by voter and by element weight to get an
you will have a score assigned to every
project. This will allow you to prioritize
your projects based on the importance
average project score. Be sure to keep the that everyone has assigned them. Once
projects in their separate themes or categories you’ve completed this ranking, you’re
so they can be compared in the next section. ready to move on to step five.
You’ll need to decide if one individual’s vote

TEMPLATE

Projects ▼ Cost Strategic Time To Interdependencies Risk Total


Impact Implement
5 Allocate resources C Determine how to handle unfunded
projects. Your organization will have to
based on decide whether to table unfunded projects
for the future or cancel them completely. You
prioritization. may run into some interesting challenges
during this step. For example, let’s say one
This step isn’t as complicated as it’s of your strategic objectives is to become a
often made out to be. Essentially, you’re global organization. You wanted to open three
deciding how much money to budget out storefronts overseas, but that project didn’t
to your most important projects. meet your standard for a critical or important
project, so it was unfunded. So, you now have
The most effective method for this process to decide whether to change your strategic
is as follows: objective of being a global organization,
change your strategy, or just defer the project

A The first thing to do is determine the


amount of funds required to implement
until a later date.

every single project that you’ve ranked. PRO TIP:


Then, determine the amount of available This method of budget allocation
funds overall. This will give you some insight does not account for your mandatory
into whether you’re able to fund all of your projects, which must be completed due
projects—including the “wish list” you created to industry regulation, security issues,
in step one—or whether you’ll need to sideline compliance, or safety. Tally the cost for
some of them. your mandatory projects and subtract it
from your overall project budget. Then,

B Once your budget has been determined,


allocate resources by objective or
theme. (Note: You do not have to have an
use that sum to allocate to the rest of
your prioritized projects.

equal allocation—some objectives may be


more important this year.) You may have a
$20-million budget that is allocated equally to
each theme—which means each theme will
get $6.67 million—or, you may allocate $10
million to one theme, and $5 million to each
of the other themes.
The Final Step

You’ve now created a portfolio of As you read through each project, you should
prioritized projects that will help you ask yourself, “Is this project a realistic step
achieve your strategy. Congratulations! toward achieving my overall strategy?” If the
Now that you’ve finished this process, it’s answer is no, you may need to make some
time to perform a “sanity check.” simple adjustments to your projects (or you
may need to readdress your matrix if it’s not
This “sanity check” is where you take your helping you prioritize appropriately). If the
finalized list of fully prioritized and funded answer is yes, then you’re ready to dive into
projects, and ensure that they’ll have the your projects!
greatest strategic impact on your objectives.

If you’re ready to take your project management


to the next level, ClearPoint can help.

Check out how you can link your projects to your


strategy and track them in ClearPoint.

You might also like