KEMBAR78
Garment Pull Test Flow Chart | PDF
0% found this document useful (0 votes)
2K views1 page

Garment Pull Test Flow Chart

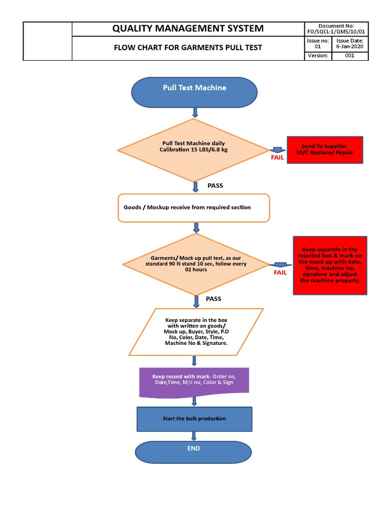
This document outlines the flow chart process for garment pull testing at a facility. The process involves daily calibration of pull test machines, testing goods and mockups every two hours at 90N for 10 seconds, keeping failed items separate, and recording testing details of passed items before beginning bulk production. Test results and machine calibrations are also sent to suppliers as needed for repairs. The process is designed to ensure quality control of garments through regular strength testing at checkpoints.

Uploaded by

Arif Chowdhury
Copyright
© © All Rights Reserved
We take content rights seriously. If you suspect this is your content, claim it here.
Available Formats
Download as XLSX, PDF, TXT or read online on Scribd
0% found this document useful (0 votes)
2K views1 page

Garment Pull Test Flow Chart

This document outlines the flow chart process for garment pull testing at a facility. The process involves daily calibration of pull test machines, testing goods and mockups every two hours at 90N for 10 seconds, keeping failed items separate, and recording testing details of passed items before beginning bulk production. Test results and machine calibrations are also sent to suppliers as needed for repairs. The process is designed to ensure quality control of garments through regular strength testing at checkpoints.

Uploaded by

Arif Chowdhury
Copyright
© © All Rights Reserved
We take content rights seriously. If you suspect this is your content, claim it here.
Available Formats
Download as XLSX, PDF, TXT or read online on Scribd
You are on page 1/ 1

Document No:

QUALITY MANAGEMENT SYSTEM FO/SQCL-1/QMS/10/01


Issue no: Issue Date:
FLOW CHART FOR GARMENTS PULL TEST 01 6-Jan-2020
Version: 001

Pull Test Machine

Pull Test Machine daily Send To Supplier


Calibration 15 LBS/6.8 kg M/C Replace/ Repair
FAIL

PASS

Goods / Mockup receive from required section

Keep separate in the


Garments/ Mock up pull test, as our rejected box & mark on
standard 90 N stand 10 sec, follow every the mock up with date,
02 hours time, machine no,
FAIL signsture and adjust
the machine properly.

PASS

Keep separate in the box


with written on goods/
Mock up, Buyer, Style, P.O
No, Color, Date, Time,
Machine No & Signature.

Keep record with mark- Order no,


Date,Time, M/c no, Color & Sign

Start the bulk production

END

You might also like