KEMBAR78
Building Progress Checklist | PDF | Framing (Construction) | Wall
0% found this document useful (0 votes)
3K views1 page

Building Progress Checklist

This checklist outlines the various stages of a home construction project from site work through final inspections. It includes milestones such as clearing the land, installing utilities, pouring the foundation, framing, exterior finishing, interior finishing, and final inspections. The checklist is intended to track progress and ensure all steps are completed for a successful project closing.

Uploaded by

Roskoross
Copyright
© Attribution Non-Commercial (BY-NC)
We take content rights seriously. If you suspect this is your content, claim it here.
Available Formats
Download as PDF, TXT or read online on Scribd
0% found this document useful (0 votes)
3K views1 page

Building Progress Checklist

This checklist outlines the various stages of a home construction project from site work through final inspections. It includes milestones such as clearing the land, installing utilities, pouring the foundation, framing, exterior finishing, interior finishing, and final inspections. The checklist is intended to track progress and ensure all steps are completed for a successful project closing.

Uploaded by

Roskoross
Copyright
© Attribution Non-Commercial (BY-NC)
We take content rights seriously. If you suspect this is your content, claim it here.
Available Formats
Download as PDF, TXT or read online on Scribd
You are on page 1/ 1

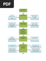
Building Progress Checklist

Sublot Homeowners

Date Started Projected Completion Date


**City/ County Inspections
SITE WORK EXTERIOR FINISH
 Meet customer at Homesite ***  Exterior Concrete**
 Clearing  Final Grade**
 Locate Utilities  Check Doors/Windows and Screens
 Temporary Power/ Meter  Paint exterior Doors & Trim
 Stake out House  Caulking completed
 Sewer Connections ** 
 Foundation Excavate**
 Septic System** FINISH WORK BEGINS
 Well Water**  Pre-paint
  Finish Trim/ Cabinets/ Fireplace
 Paint
CONSTRUCTION BEGINS  Install Hard Flooring
 Footers/Foundation Work**  Countertops
 Brick Ledges  HVAC Finish
 Footer Drains  Plumbing Finish
 Downspout Drains**  Electrical Finish
 Insulation on Exterior of Walls or Slab  Specialties Finish Security/ Speakers/
Areas** Vacuum/ Intercom/Computer
 Backfill/Rough Grade Gravel fill per  Install Light Fixtures
Code**  Install Carpet
 Plumbing Drain Stacks**  Install Hardware
 HVAC for Slab**  Final Clean
 Concrete Floor  Punch-Out Items
 Set Beams  Final Inspections**
  Meet customer at Home ***
 Closing
FRAMING BEGINS – ROUGH 
 Rough framing
 Install Windows and Doors MISCELLANEOUS
 Roofing 
 Install Fireplace 
 Meet customer at Home *** 
 Exterior Siding/Brick/Stone 
 Plumbing 
 HVAC 
 Electrical 
 Rough Inspections** 
 Prewire Security/ Speakers/ Vacuum/ 
Intercom/Computer 
 Insulate/Caulk** 
 Drywall 

You might also like