KEMBAR78
Discovery Flowcharts | PDF | Discovery (Law) | Civil Law (Common Law)
0% found this document useful (0 votes)
333 views3 pages

Discovery Flowcharts

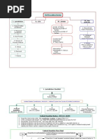
The document outlines a decision tree for determining whether material is discoverable in litigation. It analyzes factors like whether the material is relevant, privileged, work product, and whether circumstances exist to limit discovery like being unreasonably cumulative.

Uploaded by

Amanda
Copyright
© © All Rights Reserved
We take content rights seriously. If you suspect this is your content, claim it here.
Available Formats
Download as DOCX, PDF, TXT or read online on Scribd
0% found this document useful (0 votes)
333 views3 pages

Discovery Flowcharts

The document outlines a decision tree for determining whether material is discoverable in litigation. It analyzes factors like whether the material is relevant, privileged, work product, and whether circumstances exist to limit discovery like being unreasonably cumulative.

Uploaded by

Amanda
Copyright
© © All Rights Reserved
We take content rights seriously. If you suspect this is your content, claim it here.
Available Formats
Download as DOCX, PDF, TXT or read online on Scribd
You are on page 1/ 3

Discovery:

Is it within the scope of the request?

NO

Yes

Is the material discoverable under the FRCP?

Is it relevant to a claim or defense?


NO

Yes
Do circumstances exist that permit the court to limit
discovery of the material?

Is the material unreasonably cumulative or


duplicative? Yes
No

Is there a less burdensome/expensive


alternative?

Does not have to be


Does the burden or expense outweigh the produced/disclosed
likely benefit? (examine factors) absent a court order
No

Is there a need to protect a party from


embarrassment, oppression, or undue burden
or expense?

Yes
Is the material privileged and the privilege has Possible protective
not been waived? order to quash or
limit

No

Good to go! Yes

See Privilege
Flowcharts
Attorney Client Privilege

Assuming the material is discoverable and no other grounds


exist to limit it:

Is the requested material privileged?

Does it pertain to a communication?

Yes

Did it occur in confidence with no 3rd parties No


present?

Yes

Did it involve a licensed attorney acting as such and


client or communication among client’s employees at
behest of attorney?

Yes

Was the communication for the purpose of giving or


seeking legal advice?

Yes

Was the privileged waived?

NO Yes

Protected Not protected

No need to disclose Will be discoverable unless


work product applies
Work Product

Is the material protected by the work-product doctrine?

Does the material contain mental impressions,


conclusions, opinions, or legal theories of an
attorney or other representative of the party
concerning litigation?
Yes

That portion may


not be disclosed,
No
but other portions
will need to be
determined

Were the materials prepared in anticipation of


litigation?

No
Yes

Was the material prepared by or for the party


receiving the request or by or for that party’s
representative?

Not protected.
Yes
Must disclose

Can the requesting party demonstrate substantial


need and demonstrate that is it unable to obtain
by other feasible means?

Might overcome Protected.


objection and get Yes No
disclosure. No disclosure

You might also like