KEMBAR78
Minprogress Flowchart | PDF
0% found this document useful (0 votes)
20 views1 page

Minprogress Flowchart

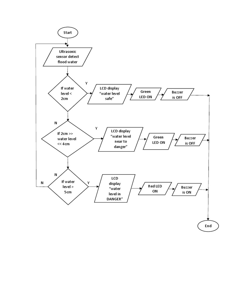
The document describes a flood detection system that uses an ultrasonic sensor to detect water levels, an LCD display to show the status, and LEDs and a buzzer to alert when water levels reach certain thresholds.

Uploaded by

Amar Mursyid
Copyright
© © All Rights Reserved
We take content rights seriously. If you suspect this is your content, claim it here.
Available Formats
Download as PDF, TXT or read online on Scribd
0% found this document useful (0 votes)
20 views1 page

Minprogress Flowchart

The document describes a flood detection system that uses an ultrasonic sensor to detect water levels, an LCD display to show the status, and LEDs and a buzzer to alert when water levels reach certain thresholds.

Uploaded by

Amar Mursyid
Copyright
© © All Rights Reserved
We take content rights seriously. If you suspect this is your content, claim it here.
Available Formats
Download as PDF, TXT or read online on Scribd
You are on page 1/ 1

Start

Ultrasonic
sensor detect
flood water

Y
If water LCD display
level < “water level Green Buzzer
2cm safe” LED ON is OFF

N
Y
LCD display
If 2cm >>
“water level Green Buzzer
water level
near to LED ON is OFF
<< 4cm
danger”

N
LCD
N If water Y display
level > Red LED Buzzer
“water
5cm ON is ON
level in
DANGER”

End

You might also like