KEMBAR78
Module-2 Case Analysis Technique | PDF | Decision Making | Return On Investment
0% found this document useful (0 votes)
477 views14 pages

Module-2 Case Analysis Technique

The document provides an overview of case analysis techniques. It discusses that case analysis involves carefully examining information in a case study to identify opportunities, problems or decisions facing an organization. The key steps in case analysis are: 1) Conducting a detailed initial reading of the case study. 2) Analyzing the case by identifying alternative courses of action and proposing a solution or decision. 3) Discussing the case study first in small groups and then with the whole class, to gain different perspectives and refine one's understanding. The objectives of case analysis are to enhance business judgment and exposure to different industries. There is no single best approach but following these common steps can help tackle a case study effectively

Uploaded by

Sahil Mittal
Copyright
© © All Rights Reserved
We take content rights seriously. If you suspect this is your content, claim it here.
Available Formats
Download as PDF, TXT or read online on Scribd
0% found this document useful (0 votes)
477 views14 pages

Module-2 Case Analysis Technique

The document provides an overview of case analysis techniques. It discusses that case analysis involves carefully examining information in a case study to identify opportunities, problems or decisions facing an organization. The key steps in case analysis are: 1) Conducting a detailed initial reading of the case study. 2) Analyzing the case by identifying alternative courses of action and proposing a solution or decision. 3) Discussing the case study first in small groups and then with the whole class, to gain different perspectives and refine one's understanding. The objectives of case analysis are to enhance business judgment and exposure to different industries. There is no single best approach but following these common steps can help tackle a case study effectively

Uploaded by

Sahil Mittal
Copyright
© © All Rights Reserved
We take content rights seriously. If you suspect this is your content, claim it here.
Available Formats
Download as PDF, TXT or read online on Scribd
You are on page 1/ 14

Module 2

Module-2 Case Analysis Technique

Content of module

Case analysis- meaning, objectives of case analysis, steps involved in case analysis- PACER
model, role of participants and resource person / instructor in case method, preparing an
effective case analysis.

Introduction

If the goal of business education is to enhance the effectiveness of practicing managers, then
helping students weigh the practical implications of their analyses is important. The best way
to do this is to demand that recommendations always accompany analyses. The case teaching,
deals not with how one may be trained to know, but how one may be trained to act. Cases are
narratives that contain information and invite analysis. Participants are put in the position of
making decisions or evaluations based on the information available. As a teaching/learning
tool, cases challenge participants to analyze critique, make judgments, speculate and express
reasoned opinions. Above all, although information can be real or invented, a case must be
realistic and believable. The information included must be rich enough to make the situation
credible, but not so complete as to close off discussion or exploration. Cases can be short for
brief classroom discussions, or long and elaborate for semester-long projects.

Case Analysis

Case Analysis refers to carefully sift through the information provided in the case study, in
order to identify the opportunity, problem, or decision facing the organization; to carefully
identify and evaluate alternative courses of action; and to propose a solution or decision based
on analysis.

Analysis is derived from a Greek word meaning, “dissolving.” In English, analysis has two
closely related definitions: to break something up into its constituent parts; and to study the
relationships of the parts to the whole. To analyze a case, one therefore need ways of
Complied by Prof. Kiran L Maney for private circulation only
1
Module 2

identifying and understanding important aspects of situation and what they mean in relation
to the overall situation. Each business disciple has its own theories, framework, processes
and practices, and quantitative tools. All of them are adapted to help understand specific types
of situations.
The case method of analysis is a learning tool in which students and Instructors participate in
direct discussion of case studies, as opposed to the lecture method, where the Instructor
speaks and students listen and take notes. In the case method, students teach themselves, with
the Instructor being an active guide, rather than just a talking head delivering content. The
focus is on students learning through their joint, co-operative effort. There is no one best way
to analyze a case. Most people develop their own method after gaining some experience.
Cases are narratives that contain information and invite analysis. Participants are put in the
position of making decisions or evaluations based on the information available. Many
students favour the case method because there are no "right" or "wrong" answers to the cases.

Objectives of case analysis

1. Increase understanding of what managers should and should not do in guiding a business
to success.
2. Build skills in sizing up company resource strengths and weaknesses and in conducting
business analysis in a variety of industries and competitive situations.
3. Get valuable practice in identifying problems and issues that need to be addressed in
business, evaluating alternatives, and formulating workable plans of action.
4. Enhance sense of business judgment, as opposed to uncritically accepting the
authoritative crutch of the instructor / professor or “back-of-the-book” answers.
5. Gaining in-depth exposure to different industries and companies, thereby acquiring
something close to actual business experience.

Case discussion

The case method should more appropriately be called the 'case discussion method' as
discussion in a group of co-learners is an integral part of the method. Emphasize the

Complied by Prof. Kiran L Maney for private circulation only


2
Module 2

importance of "the four Ps:" preparation of each case before class, presence at every class,
promptness in arriving, and participation in discussions.

This involves the following steps:

▪ study of a case by an individual learner, analysis of the case, and development of a


strategy and action plan from the point of view of the decision-maker in the case;
▪ discussion in a small group (6-10 individuals) of the individual learner's analysis and
proposals, and consequent revisions, if needed;
▪ discussion in a plenary session / class discussion (up to 80 to 100 individuals) with the
help of a discussion leader (resource person/faculty member); and
▪ post-plenary session / class discussion with co-learners and discussion leader to
consolidate the learning, if necessary.

Individual preparation: Individual preparation is very important for effective case analysis. It
is the basis for all subsequent work and hence the foundation on which the quality and
quantity of case learning depend. Obviously, the better the individual preparation, the easier
the following stages become. Read the case carefully and thoughtfully. Make notes in the
margin or elsewhere to summarise ideas, raise questions, note particular concepts and record
observations as they come to your mind. Recognise that cases contain both facts and opinions.
While you have to take facts at face value, you can certainly question or challenge opinion.

Discussion in small groups: Study and analysis of a case by an individual student would bring
to bear only that individual's knowledge, skill, experiences and attitudes in resolving the
problems faced by the manager in the case situation. Discussion in small groups or a class by
several students, with their respective backgrounds, knowledge, skills and attitudes and
values, has the potential to enlarge the perspective of each individual. Discussion is supposed
to take place in a democratic spirit, where each participant is free to present their analysis and
the rest of the class or group tries to assimilate and understand it. Co-learners try to see the
similarities and differences in such presentations. On the basis of strong logic, and not brute
force of lung power, the issues are analysed and final assessments made. Thus, through
discussion in small groups and class, an individual would:
Complied by Prof. Kiran L Maney for private circulation only
3
Module 2

▪ acquire new knowledge, and learn about skills and attitudes possessed by others,

▪ reflect on the applicability of their own knowledge, skills and attitudes or values, and

▪ learn the art of listening to others, convincing others and social interaction in a group
setting.

Classroom discussion: In classroom discussion, students analyze the information in the case
and use it to solve the problem set up by the case. The discussion can take many forms,
including closely directed questioning by faculty to help students draw out the information
from the case and identify the central decisions or evaluations that need to be made, more
open-ended questions and discussions as students evaluate options and weigh the evidence,
and small group work by students focused on specific analytical tasks. Many faculty members
use role-play as a technique to put students completely in the case environment. Ideally, case
method discussions involve mostly conversation between and among students, rather than
discussion centered on direct participation by the faculty member.

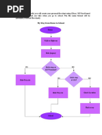
Steps in involved in case analysis: Case Analysis Technique

The case approach has been described variously as a technique, a method, a process and so
on. While there is no one definitive "Case Method" or approach, there are common steps
that most approaches recommend be followed in tackling a case study. What follows is
intended to be a rather general approach for case discussion and analysis.
The procedure for case analysis or case analysis process or technique, or framework for
case analysis all are same. It helps to have a system when sitting down to prepare a case
study as the amount of information and issues to be resolved can initially seem quite
overwhelming. The following is a good way to start. At this point, the task consists of two
parts:

Step A: A detailed reading of the case, and then

Step B: Analyzing the case and finding solution.

Complied by Prof. Kiran L Maney for private circulation only


4
Module 2

Step A: Detailed reading of the case

When doing the detailed reading of the case study, look for the following sections:

1. Opening paragraph: introduces the situation.

2. Background information: industry, organization, products, history, competition, financial


information, and anything else of significance.
3. Specific (functional) area of interest: marketing, finance, operations, human resources, or
integrated.
4. The specific problem or decision(s) to be made.

5. Alternatives open to the decision maker, which may or may not be stated in the case.

6. Conclusion: sets up the task, any constraints or limitations, and the urgency of the
situation.
Most, but not all case studies will follow this format. The purpose here is to thoroughly
understand the situation and the decisions that will need to be made. Take your time, make
notes, and keep focused on your objectives.
Step B: Analysis and Solution

Case analysis should take the following steps:

One can approach the analysis of business cases in many different ways. Each instructor has
his or her own ideas on the number of the steps involved. Another important thing is that
with case studies, there is no "right" answer. The faculty is interested in how the student
approaches and comes up with solutions to problems. Different students may come up with
different answers, all equally correct.

The following step in the form of PACER model is a logical and practical way to begin.

P- Problem statement

A- Alternative generation

C - Criteria for evaluation

E- Evaluation of alternatives

R-Recommendation
Complied by Prof. Kiran L Maney for private circulation only
5
Module 2

P- Problem / Issue Statement

The problem statement should be a clear, concise statement of exactly what needs to be
addressed. If it is decision oriented case, state the decision to be made. Briefly state the
answer of the following questions:
What decisions must you tackle?
Which decisions must be made first?
What the main issues to be addressed?

Asking you the following questions may help:

1. What appears to be the problem(s) here?

2. How to know that this is a problem? Note that by asking this question, you will be helping
to differentiate the symptoms of the problem from the problem itself.
Example: while declining sales or unhappy employees are a problem to most companies,
they are in fact, symptoms of underlying problems which need to be addressed.
3. What are the immediate issues that need to be addressed? This helps to differentiate
between issues that can be resolved within the context of the case, and those that are
bigger issues that needed to addressed at a another time (preferably by someone else!).
4. Differentiate between importance and urgency for the issues identified. Some issues may
appear to be urgent, but upon closer examination are relatively unimportant, while others
may be far more important (relative to solving our problem) than urgent. You want to
deal with important issues in order of urgency to keep focused on your objective.
Important issues are those that have a significant effect on:
1. Profitability,

2. Strategic direction of the company,

3. Source of competitive advantage,

4. Morale of the company's employees, and/or

5. Customer satisfaction.

Complied by Prof. Kiran L Maney for private circulation only


6
Module 2

The problem statement may be framed as a question. Example: What should Mr. X do? or
How can Mr. X improve market share? Usually the problem statement has to be re-written
several times during the analysis of a case, as you peel back the layers of symptoms or
causation.

The following steps have been found to be useful in defining problems:

Step 1 List all concerns (symptoms), particularly from the point of view of the decision
maker in the situation (i.e., the answer to 'Who?' and 'What?' of the situational
analysis).

Step 2 Diagnose (from the answers to 'How?' and 'Why?') the concerns in order to establish
real causes.

Step 3 Establish decision (problem) areas, and prioritize them in order of importance.

Step 4 Evaluate - if appropriate decisions are taken in these areas - whether the overall
situation would improve particularly from the decision-maker's point of view.

A - Alternatives generation

Alternative are different ways in which the problem can be resolved. Think creatively about
ways to remove the cause(s) of the problem(s) identified in the case. In order to find out the
alternative solutions for the given problem, you should first try to answer the following
questions:

1. Why or how did these issues arise? You are trying to determine cause and effect for the
problems identified. You cannot solve a problem that you cannot determine the cause of!
It may be helpful to think of the organization in question as consisting of the following
components:
1. resources, such as materials, equipment, or supplies, and

2. people who transform these resources using

3. Processes, which creates something of greater value.

Complied by Prof. Kiran L Maney for private circulation only


7
Module 2

Now, where are the problems being caused within this framework, and why?

2. Who is affected most by this issues? You are trying to identify who are the relevant
stakeholders to the situation, and who will be affected by the decisions to be made.
3. What are the constraints and opportunities implicit to this situation? It is very rare that
resources are not a constraint, and allocations must be made on the assumption that not
enough will be available to please everyone.
4. What do the numbers tell you? You need to take a look at the numbers given in the case
study and make a judgment as to their relevance to the problem identified. Not all
numbers will be immediately useful or relevant, but you need to be careful not to overlook
anything. When deciding to analyze numbers, keep in mind why you are doing it, and
what you intend to do with the result. Use common sense and comparisons to industry
standards when making judgements as to the meaning of your answers to avoid jumping
to conclusions.

The following points to be kept in mind while generating alternative solution of the identified
problem.

1. Be realistic! While you might be able to find a dozen alternatives, keep in mind that they
should be realistic and fit within the constraints of the situation.
2. The alternatives should be mutually exclusive, that is, they cannot happen at the same
time.

3. Not making a decision pending further investigation is not an acceptable decision for any
case study that you will analyze. A manager can always delay making a decision to gather
more information, which is not managing at all! The whole point to this exercise is to
learn how to make good decisions, and having imperfect information is normal for most
business decisions, not the exception.
4. Doing nothing as in not changing your strategy can be a viable alternative; provided it is
being recommended for the correct reasons, as will be discussed below.
5. Keep in mind that any alternative chosen will need to be implemented at some point, and
if serious obstacles exist to successfully doing this, then you are the one who will look
Complied by Prof. Kiran L Maney for private circulation only
8
Module 2

bad for suggesting it. Once the alternatives have been identified, a method of evaluating
them and selecting the most appropriate one needs to be used to arrive at a decision.

C- Criteria for evaluation of alternatives

A very important concept to understand, they answer the question of how you are going to
decide which alternative is the best one to choose. Other than choosing randomly, we will
always employ some criteria in making any decision. For a business situation, the criteria’s
are those things that are important to the organization making the decision, and they will be
used to evaluate the suitability of each alternative recommended.
Some of the examples of ‘Criteria for evaluation’ of alternatives are as follow:

Brief, preferably in point form, such as

1. Improve (or at least maintain) profitability,

2. Increase sales, market share, or return on investment,

3. Maintain customer satisfaction, corporate image,

4. Be consistent with the corporate mission or strategy,

5. Within our present (or future) resources and capabilities,

6. Within acceptable risk parameters,

7. Ease or speed of implementation,

8. Employee morale, safety, or turnover,

9. Retain flexibility, and/or

10. Minimize environmental impact.

Measurable, at least to the point of comparison, such as alternative A will improve


profitability more that alternative B. Be related to your problem statement, and alternatives.

Complied by Prof. Kiran L Maney for private circulation only


9
Module 2

If you find that you are talking about something else, that is a sign of a missing alternative or
key decision criteria, or a poorly formed problem statement.

Examples of Qualitative Criteria: Competitive advantage, customer satisfaction, employee


morale, corporate image, ease of implementation, ethics, flexibility, safety, visual appeal,
obsolescence, cultural sensitivity, motivation, goodwill.
Examples of Quantitative Criteria: Profit, cost, ROI (return on investment), market share,
capacity, delivery time, risk, cash flow, inventory turn, productivity, staff turnover, quality,
growth rate, quantity.
Example: When you make a purchase decision for clothing. You choose the article that you
did? The criteria that you may have used could have been:

1. fit 4. colour

2. price 5. approval of friend/family

3. fashion 6. availability

Note that any one of these criteria could appropriately finish the sentence; the brand/style that
I choose to purchase must.... These criteria are also how you will define or determine that a
successful purchase decision has been made.
E - Evaluation of Alternatives

Compare & contrast the alternatives using the decision criteria you have developed. If you
have done the above properly, this should be straightforward. You measure the alternatives
against each criterion. Often you can set up a simple table with criteria for evaluation as
columns and alternatives as rows, and write this section based on the table.

Criteria for evaluation Criteria 1 Criteria 2 Criteria 3


Alternatives A
Alternatives B
Alternatives C

Complied by Prof. Kiran L Maney for private circulation only


10
Module 2

Each alternative must be compared to criteria for evaluation and its suitability ranked in some
way, such as met/not met, or in relation to the other alternatives, such as better than, or
highest. In the other words to analyze and evaluate alternatives write score against each
dimension (criteria) for every alternative. This will be important to selecting an alternative.

Another method that can be used is to list the advantages and disadvantages (pros/ cons) of
each alternative against the criteria listed, and then discussing the short and long term
implications of choosing each. Suggest additional pros/cons if appropriate. Some alternative
may appear attractive, but implementing them would be impossible or counterproductive.
For example, if a firm is faced with low profits, one alternative would be to cut pay by 20%.
The outcome of this alternative would be to lower morale drastically and create high turnover,
so a firm should not implement that alternative. High employee turnover is so expensive that
it would override the cost savings.

Use tools like SWOT analysis, PEST analysis etc., for case analysis, wherever possible. For
details refer to module-3, Tools for case analysis.

R-Recommendation

Select the preferred alternative. Give a justification for choosing particular alternative (s).
Develop an implementation plan / action plan by specify the actions necessary to produce the
advantages you have identified and avoid (or minimize) the disadvantages or costs.

Business people are decision-makers; this is an opportunity to practice making decisions.


Giving justification for your decision (use the criteria for evaluation). After you have
carefully analyzed the data and the alternatives, you are in a position to make
recommendations. Make sure you explain and justify the reasoning behind your
recommendations - this is the equivalent of 'showing your workings' in the answer to a
mathematical problem. You will gain credit for this and, of course, both you and your team
will learn from this exposure of your reasoning. Specify the actions necessary to produce the

Complied by Prof. Kiran L Maney for private circulation only


11
Module 2

advantages you have identified and avoid (or minimize) the disadvantages or costs. Your
action plan must be specific and answer six basic questions: Who? What? When? Where?
How? Why? Provide a schedule and milestones.

Conclusion

PACER is one of the technique to solve cases. Identifying problem for a case or situation
enables to develop solutions for the case. It is important to first understand the case and arrive
at the actual root cause problem before generating solutions for the same.

********************************************************************

QUESTION

1. Each question carries two marks each.


1. What do you mean by case analysis?
2. Mention any two Objectives of Case analysis.
3. Mention steps involved in Case discussion.
4. What do you mean by gaining familiarity in case?
5. What do you mean by Recognizing Symptoms in a case?
6. What are the steps in solving a case?
7. Why is individual preparation important for effective case analysis?
8. Give two advantages of case discussions in small groups.
9. Give two advantages of case discussions in large groups.
10. Give two difference between urgency and importance in relevance to solving a case.

SECTION B
2. Each question carries five marks each.

Complied by Prof. Kiran L Maney for private circulation only


12
Module 2

1. Discuss how the objectives of a case study is designed to complement the other materials
available on the website, rather than serve as a stand-alone teaching tool.
2. Write an elaborative note on Case Discussion and its implication in classrooms.
3. Explain in brief the points to be kept in mind while generating alternative Solution of the
identified Problem while solving a case.
4. Discuss how to identify important facts surrounding the case in the Case Analysis Process.

5. Discuss how an organized approach in solving a case is helpful.

6. What is good participation in a case discussion and how can it be evaluated or measured?

7. Discuss the steps involved in identifying and defining a problem in a case.

8. Role-play is a technique to put students completely in the case environment. Discuss its
importance in teaching learning process.

9. Discuss the skills developed by students in classroom discussions.

10. Discuss the disadvantages of case method in large group.

SECTION C
3. Each question carries fifteen marks each.
1. Explain in detail the case analysis technique using PACER model.
2. Explain in detail the PACER method of case analysis. Elaborate with an example the
Criteria setting in PACER.
3. Discuss in detail the PACER method of solving a case.
4. Explain in detail tools of case analysis.
5. What is PACER method of case analysis? Explain its relevance in solving a case.
6. Discuss in detail the steps involved in detailed reading of case and analyzing the case to
find the solution.
Complied by Prof. Kiran L Maney for private circulation only
13
Module 2

7. Bring out the importance of detailed reading of case study and discuss the sections
commonly found in case study.
8. What is PACER? Discuss the points to be kept in mind while generating alternative
solution of the identified problem.
9. Discuss in detail with examples the qualitative and quantitative criteria for evaluation.
10. Elaborate the simple table with criteria for evaluation as columns and alternatives as
rows.

Complied by Prof. Kiran L Maney for private circulation only


14

You might also like