KEMBAR78
Movie Database | PDF | Table (Database) | Databases
100% found this document useful (1 vote)
2K views3 pages

Movie Database

1. List titles of movies directed by 'Hitchcock' 2. Find movie names where actors acted in two or more movies 3. List actors who acted in movies before 2000 and after 2015 using joins 4. List movie titles and number of stars received, showing highest stars 5. Update ratings of movies directed by 'Steven Spielberg' to 5
Copyright
© © All Rights Reserved
We take content rights seriously. If you suspect this is your content, claim it here.
Available Formats
Download as PDF, TXT or read online on Scribd
100% found this document useful (1 vote)
2K views3 pages

Movie Database

1. List titles of movies directed by 'Hitchcock' 2. Find movie names where actors acted in two or more movies 3. List actors who acted in movies before 2000 and after 2015 using joins 4. List movie titles and number of stars received, showing highest stars 5. Update ratings of movies directed by 'Steven Spielberg' to 5
Copyright
© © All Rights Reserved
We take content rights seriously. If you suspect this is your content, claim it here.
Available Formats
Download as PDF, TXT or read online on Scribd
You are on page 1/ 3

C.

Consider the schema for Movie Database:

ACTOR (Act_id, Act_Name, Act_Gender)


DIRECTOR (Dir_id, Dir_Name, Dir_Phone)
MOVIES (Mov_id, Mov_Title, Mov_Year, Mov_Lang, Dir_id)
MOVIE_CAST (Act_id, Mov_id, Role)
RATING (Mov_id, Rev_Stars)
Write SQL queries to
1. List the titles of all movies directed by ‘Hitchcock’.
2. Find the movie names where one or more actors acted in two or more movies.
3. List all actors who acted in a movie before 2000 and also in a movie after
2015 (use JOIN operation).
4. Find the title of movies and number of stars for each movie that has at least
one rating and find the highest number of stars that movie received. Sort the
result by movie title.
5. Update rating of all movies directed by ‘Steven Spielberg’ to 5.

Solution:

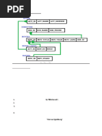
Entity-Relationship Diagram

Dir_id Dir_Name
Act_id Act_Name

Dir_Phone
Act_Gender Actor Director

M
Has
Movie_Cast
N

Role

Rev_Stars
N Movies

Mov_Lang
Mov_id

Mov_Title Mov_Year
Schema Diagram
Actor
Act_id Act_Name Act_Gender

Director
Dir_id Dir_Name Dir_Phone

Movies
Mov_id Mov_Title Mov_Year Mov_Lang Dir_id

Movie_Cast
Act_id Mov_id Role

Rating
Mov_id Rev_Stars

Table Creation

CREATE TABLE ACTOR (


ACT_ID INTEGER (3),
ACT_NAME VARCHAR (20),
ACT_GENDER CHAR (1),
PRIMARY KEY (ACT_ID));

CREATE TABLE DIRECTOR (


DIR_ID INTEGER (3),
DIR_NAME VARCHAR (20),
DIR_PHONE INTEGER (10),
PRIMARY KEY (DIR_ID));

CREATE TABLE MOVIES (


MOV_ID INTEGER (4),
MOV_TITLE VARCHAR (25),
MOV_YEAR INTEGER (4),
MOV_LANG VARCHAR (12),
DIR_ID INTEGER (3),
PRIMARY KEY (MOV_ID),
FOREIGN KEY (DIR_ID) REFERENCES DIRECTOR (DIR_ID));

CREATE TABLE MOVIE_CAST (


ACT_ID INTEGER (3),
MOV_ID INTEGER (4),
ROLE VARCHAR (10),
PRIMARY KEY (ACT_ID, MOV_ID),
FOREIGN KEY (ACT_ID) REFERENCES ACTOR (ACT_ID),
FOREIGN KEY (MOV_ID) REFERENCES MOVIES (MOV_ID));

CREATE TABLE RATING (


MOV_ID INTEGER (4),
REV_STARS VARCHAR (25),
FOREIGN KEY (MOV_ID) REFERENCES MOVIES (MOV_ID));

Insertion of Values to Tables

INSERT INTO ACTOR VALUES (301,’ANUSHKA’,’F’);


INSERT INTO ACTOR VALUES (302,’PRABHAS’,’M’);
INSERT INTO ACTOR VALUES (303,’PUNITH’,’M’);
INSERT INTO ACTOR VALUES (304,’JERMY’,’M’);

INSERT INTO DIRECTOR VALUES (60,’RAJAMOULI’, 8751611001);


INSERT INTO DIRECTOR VALUES (61,’HITCHCOCK’, 7766138911);
INSERT INTO DIRECTOR VALUES (62,’FARAN’, 9986776531);
INSERT INTO DIRECTOR VALUES (63,’STEVEN SPIELBERG’, 8989776530);

INSERT INTO MOVIES VALUES (1001,’BAHUBALI-2’, 2017, ‘TELAGU’, 60);


INSERT INTO MOVIES VALUES (1002,’BAHUBALI-1’, 2015, ‘TELAGU’, 60);
INSERT INTO MOVIES VALUES (1003,’AKASH’, 2008, ‘KANNADA’, 61);
INSERT INTO MOVIES VALUES (1004,’WAR HORSE’, 2011, ‘ENGLISH’, 63);

INSERT INTO MOVIE_CAST VALUES (301, 1002, ‘HEROINE’);


INSERT INTO MOVIE_CAST VALUES (301, 1001, ‘HEROINE’);
INSERT INTO MOVIE_CAST VALUES (303, 1003, ‘HERO’);
INSERT INTO MOVIE_CAST VALUES (303, 1002, ‘GUEST’);
INSERT INTO MOVIE_CAST VALUES (304, 1004, ‘HERO’);

INSERT INTO RATING VALUES (1001, 4);


INSERT INTO RATING VALUES (1002, 2);
INSERT INTO RATING VALUES (1003, 5);
INSERT INTO RATING VALUES (1004, 4);

You might also like