KEMBAR78
Yunusco (BD) Limited: Flow Chart For Sewing | PDF
0% found this document useful (0 votes)
934 views1 page

Yunusco (BD) Limited: Flow Chart For Sewing

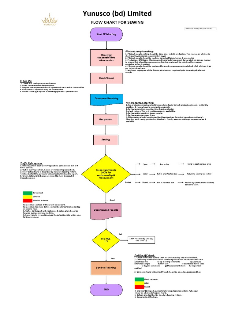
This document outlines Yunusco's sewing process flow chart, which includes the following key steps: 1. Conducting a pre-production meeting to review plans, capacity, materials, and address buyer comments. 2. Making a pilot cut sample to test for quality and ensure proper operation. 3. Implementing inline quality checks during sewing using a traffic light system. 4. Conducting a 100% final inspection for workmanship and measurements before sending garments to finishing.
Copyright
© © All Rights Reserved
We take content rights seriously. If you suspect this is your content, claim it here.
0% found this document useful (0 votes)
934 views1 page

Yunusco (BD) Limited: Flow Chart For Sewing

This document outlines Yunusco's sewing process flow chart, which includes the following key steps: 1. Conducting a pre-production meeting to review plans, capacity, materials, and address buyer comments. 2. Making a pilot cut sample to test for quality and ensure proper operation. 3. Implementing inline quality checks during sewing using a traffic light system. 4. Conducting a 100% final inspection for workmanship and measurements before sending garments to finishing.
Copyright
© © All Rights Reserved
We take content rights seriously. If you suspect this is your content, claim it here.
You are on page 1/ 1

Yunusco (bd) Limited

FLOW CHART FOR SEWING


Reference: YBD-QA-PROC-FC-2.4-002

Start PP Meeting

Pilot cut sample making:


1. Pilot cut sample making should be done prior to bulk production. This represents all sizes to
Received check quality/standared requirment of buyer.
cut panel/Trims 2. Pilot cut sample should be made as per actual fabric, trimes & accessories.
/Accessories 3. Production, QAD team, Maintanance Dept should be present during pilot cut sample making
to ensure that all problems encountered during sewing will be noted and have proper
corrective action if needed.
4. Pilot cut sample should be eveluated for quality, measurement and check of all stitching is as
per technical package.
5. Mechanic to prepare all the folders, attachments requiered prior to sewing of pilot cut
sample.

Check/Count
In line QC:
1. Check first sewing output evaluation.
2. Panel check on measurement sheet.
3. Prepare mock-up sample for all operation & attached to the machine.
4. Check critical operation hang on the machine.
5. Follow traffic light system in checking operator's performance.

Document Receiving
Pre-prodection Meeting:
1. Pre-production meeting should be conducted prior to bulk prodection in order to identify
problems & review buyer's comments on sample.
2. Review production capacity , time & action clander.
3. check status of fabric, trims & accessories availablity.
4. Review pattern againrst buyer sample.
5. Review wash standared if any
6. This meeting should be attended by: Merchandider, Technical (sample co-ordinator),
Get pattern Planning, work, stady, production, Mechanic, Quality assurance & Buyer representative if
available.

Sewing

Traffic light system: Spot Put in box Send to spot remove area
1. Inline QC check each & every operation, per operator min of 4
times per day.
2. Out of every operation, 7 pices are rendomly pick & check. Inspect garments
3. Every defect found is described by standared coding system. 100% for
4. Inline QC fold the garments with defect & filled up the report. Alter Put in alter/defect box Return to sewing for rectify
5. Green, Yellow & Red cards are issued to show the result if workmanship &
inspection done. measurment
Defect Reject Put in rejected box Review by QAD & make challan/
deliver to store.

Zero defect
1 Defect
2 Defect or more Good

Consecutive 1 defect- 3rd hour will be red card.


Consecutive 2 or more defect- red card and machine has to stop
on second hour.
6. Traffec light report with root cause & action plan should be Document all reports
hang on every operator/ machine.
7. Supervisor to review & analyze the defect & make action plan
for improvement.

Fail

Pre-AQL 100% rescreen by Line Qc/


1.5 End Table Qc

End line QC check:


Pass 1. Check all finished bundle 100% for workmanship and measurement.
2. End line QC table should have the folling documents attached on the table.
a)Technical file b) pp meeting comments c) Approved
referance sample d) Trim card e) Standared defect code
f) Buyer's comments g) Measurement sheet h) Inspection
Send to Finishing method
3. Garments found with defect/reject should be placed on designated box

Good garments
Alter
Reject
END 4. End line QC inspect garments following clockwise system. Put arrow
sticker on all defects/ rejects found.
5. Defects are discribed by standared coding system.
6. Documents all findings.

You might also like