KEMBAR78
CH 01 | PDF | Information Security | Computer Network
0% found this document useful (0 votes)
88 views39 pages

CH 01

Cryptography and Network Security is an introduction to information security. It discusses how security requirements have changed with increased computer and network use, requiring automated tools to protect stored data and data during transmission. The course focuses on network and internet security, covering threats like passive attacks involving monitoring transmitted data and active attacks involving modifying or falsifying data. It examines how security services like authentication, access control, and data integrity use security mechanisms like encryption, digital signatures, and traffic padding to counter security attacks and enhance system protection.
Copyright
© © All Rights Reserved
We take content rights seriously. If you suspect this is your content, claim it here.
Available Formats
Download as PDF, TXT or read online on Scribd
0% found this document useful (0 votes)
88 views39 pages

CH 01

Cryptography and Network Security is an introduction to information security. It discusses how security requirements have changed with increased computer and network use, requiring automated tools to protect stored data and data during transmission. The course focuses on network and internet security, covering threats like passive attacks involving monitoring transmitted data and active attacks involving modifying or falsifying data. It examines how security services like authentication, access control, and data integrity use security mechanisms like encryption, digital signatures, and traffic padding to counter security attacks and enhance system protection.
Copyright
© © All Rights Reserved
We take content rights seriously. If you suspect this is your content, claim it here.
Available Formats
Download as PDF, TXT or read online on Scribd
You are on page 1/ 39

Cryptography and

Network Security
Chapter 1
Introduction

by William Stallings
Background
 Information Security requirements have changed
in recent times
 traditionally provided by physical (i.e cabinets)
and administrative mechanisms (i.e employee
screening process)
 computer use requires automated tools to
protect files and other stored information
 use of networks and communications links
requires measures to protect data during
transmission
Definitions
 Computer Security - generic name for the
collection of tools designed to protect data and
to thwart hackers
 Network Security - measures to protect data
during their transmission
 Internet Security - measures to protect data
during their transmission over a collection of
interconnected networks
Aim of Course
 our focus is on Information Security
 which consists of measures to deter,
prevent, detect, and correct security
violations that involve the transmission &
storage of information
Inter-network Security Is Complex
Some reasons:
 Security involving comm. & network is not
as simple as it appears
 Exploiting un-expected weakness in
security mechanism or algo.
 Placement of security mechanism
 Physical security
 Logical security layers of TCP/IP
 Protection of secret info. Used by security
alog. or mechanism
OSI Security Architecture
 ITU-T develops recommendation X.800
“Security Architecture for OSI”
 Defines a systematic way of defining and
providing security requirements
 For us it provides a useful, abstract,
overview of concepts we will study

*International telecomm. Union (ITU) Telecomm. Standard sector (ITU-T)


Aspects of Security
 consider 3 aspects of information security:
 security attack
 security service
 security mechanism
Security Attack
 any action that compromises the security of
information owned by an organization
 information security is about how to prevent
attacks, or failing that, to detect attacks on
information-based systems
 often threat & attack used to mean same thing
(assignment)
 generic types of attacks
 passive
 active
Passive Attacks
 Are in nature of monitoring the info of transm.
 Goal of opponent is to obtain info.
 Two types
Release of message contents
Traffic analysis
 Difficult to detect as they do not involve any
alteration of info.
 Emphasis is on prevention i.e encryption ,
rather than detection
Passive Attacks

Release of message contents


Passive Attacks

Even if the info is encrypted, the opponent can observer msg length and
frequency, host in comm.

Traffic analysis
Active Attacks
 Involve modification or creation of false
stream
 Four categories (on next slides)
 Prevention is diff due to net. Vulnerabilities,
 Goal is detection in order to recover
Masquerade
 Occur when one entity pretends to be a different entity.
For example, authentication sequences can be captured
and replayed after a valid authentication sequence has
taken place, thus enabling an authorized entity with few
privileges to obtain extra privileges by impersonating an
entity that has those privileges.
Replay
 involves the passive capture of a data unit and its
subsequent retransmission to produce an unauthorized
effect
Modification of messages
 For example, a message meaning
"Allow John Smith to read confidential file accounts"
is modified to mean
"Allow Fred Brown to read confidential file accounts."
Denial of service
 prevents or inhibits the normal use or management of
communications facilities
Disruption either by disabling the network or by
overloading it with messages so as to degrade
performance
Security Service
 enhance security of data processing systems
and information transfers of an organization
 intended to counter security attacks
 using one or more security mechanisms
 often replicates functions normally associated
with physical documents
• which, for example, have signatures, dates; need
protection from disclosure, tampering, or
destruction; be notarized or witnessed; be
recorded or licensed
Security Services
 X.800:
“a service provided by a protocol layer of
communicating open systems, which ensures
adequate security of the systems or of data
transfers”

 RFC 2828:
“a processing or communication service
provided by a system to give a specific kind of
protection to system resources”
Security Services (X.800)
 -1-Authentication - assurance that the
communicating entity is the one claimed
 Two types
 Peer Entity Authentication
 Used in association with a logical connection to
provide confidence in the identity of the entities
connected.
 Data Origin Authentication
 In a connectionless transfer, provides assurance that
the source of received data is as claimed.
Security Services (X.800)
 -2-Access Control - prevention of the
unauthorized use of a resource
 this service controls:
 who can have access to a resource
 under what conditions access can occur
 and what those accessing the resource are allowed
to do
Security Services (X.800)
 -3-Data Confidentiality –protection of data from
unauthorized disclosure
 Types

 Connection Confidentiality
 The protection of all user data on a connection.
 Connectionless Confidentiality
 The protection of all user data in a single data block
Data Confidentiality (cont..)
 Selective-Field Confidentiality
 The confidentiality of selected fields within
the user data on a connection or in a single
data block.
 Traffic Flow Confidentiality
 The protection of the information that might
be derived from observation of traffic flows.
Security Services (X.800)
 -4-Data Integrity - assurance that data received is
as sent by an authorized entity
 i.e., contain no modification, insertion, deletion,
or replay
 Types:
 Connection Integrity with Recovery
 detects any modification, insertion, deletion, or replay
of any data within an entire data sequence, with
recovery attempted.
 Connection Integrity without Recovery
 As above, but provides only detection without
recovery.
Data Integrity (Cont..)
 Selective-Field Connection Integrity
 determine whether the selected fields have
been
 Connectionless Integrity
 Provides for the integrity of a single
connectionless data block
 Selective-Field Connectionless Integrity
 Provides for the integrity of selected fields
within a single connectionless data block
Security Services (X.800)
 -5-Non-Repudiation - protection against denial by
one of the parties in a communication
 Nonrepudiation, Origin
 Proof that the message was sent by the specified
party.
 Nonrepudiation, Destination
 Proof that the message was received by the specified
party.
Security Mechanism
 feature designed to detect, prevent, or
recover from a security attack
 no single mechanism that will support all
services required
 however one particular element underlies
many of the security mechanisms in use:
 cryptographic techniques
Security Mechanisms (X.800)
 Specific security mechanisms:
 May be incorporated into the appropriate

protocol layer in order to provide some of the


OSI security services
 Examples
 -1-Encipherment
 use of mathematical algorithms to transform
encrypt data.
 The transformation & subsequent recovery of
the data depend on an algorithm and zero or
more encryption keys.
Specific security mechanisms (Cont..)
 -2-Digital Signature
 Data appended to a data unit that allows a

recipient of the data unit to prove the source


and integrity of the data unit and protect
against forgery (e.g., by the recipient).
 -3-Access Control
 mechanisms that enforce access rights to

resources.
 -4-Data Integrity
 mechanisms that assure the integrity of a data
Specific security mechanisms (Cont..)
 -5-Authentication Exchange
 A mechanism intended to ensure the identity
of an entity by means of information
exchange.

 -6-Traffic Padding
 The insertion of bits into gaps in a data
stream to frustrate traffic analysis attempts.
Specific security mechanisms (Cont..)

 -7-Routing Control
 Enables selection of particular physically
secure routes for certain data
 allows routing changes, especially when a
breach of security is suspected.
 -8-Notarization
 The use of a trusted third party to assure
certain properties of a data exchange.
Security Mechanisms (X.800)
 Pervasive security mechanisms:
 are not specific to any particular OSI security

service or protocol layer


 Examples
 -1-Trusted Functionality
 That are based on a established security policy.
 -2-Security Label
 The marking bound to a resource (which may
be a data unit) that names or designates the
security attributes of that resource.
Pervasive security mechanisms (Cont..)

 -3-Event Detection
 Detection of security-relevant events.

 -4-Security Audit Trail


 Data collected and potentially used to facilitate

a security audit
 -5-Security Recovery
 Deals with requests from mechanisms, such as

event handling and management functions, and


takes recovery actions
Relationship between Security Services and
Mechanisms
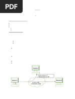
Model for Network Security
Model for Network Security
 using this model requires us to:
1. design a suitable algorithm for the security
transformation
2. generate the secret information (keys) used
by the algorithm
3. develop methods to distribute and share the
secret information
4. specify a protocol enabling the principals to
use the transformation and secret
information for a security service
Model for Network Access Security
Model for Network Access Security

 using this model requires us to:


1. select appropriate gatekeeper functions to
identify users
2. implement security controls to ensure only
authorised users access designated
information or resources
 trusted computer systems may be useful
to help implement this model
Some definitions
 Hacker
 can be someone who, with no malign intent, simply
gets satisfaction from breaking and entering a
computer system.
 Intruder
 can be a disgruntled employee who wishes to do
damage
 Criminal
 who seeks to exploit computer assets for financial
gain (e.g., obtaining credit card numbers or
performing illegal money transfers)
Assignment
 -1-Draw a matrix similar to Table at Slide#
33 that shows the relationship between
security services and attacks.

 -2-Draw a matrix similar to Table at Slide#


33 that shows the relationship between
security mechanisms and attacks.

You might also like