KEMBAR78
Mind Map of Accounting Elements | PDF | Expense | Equity (Finance)
100% found this document useful (2 votes)
1K views4 pages

Mind Map of Accounting Elements

The document contains concept maps explaining key accounting elements - assets, liabilities, owner's equity, income, and expenses. Assets are resources owned by a firm and include current assets, which can be converted to cash within a year, and non-current assets, which cannot. Liabilities are obligations that will be settled in the future, consisting of current and non-current amounts. Owner's equity represents the owner's claim and includes capital and drawings. Income increases equity through revenue and gains, such as service revenue. Expenses decrease equity and include salaries, interest, rent, and utilities expenses.
Copyright
© © All Rights Reserved
We take content rights seriously. If you suspect this is your content, claim it here.
Available Formats
Download as DOCX, PDF, TXT or read online on Scribd
100% found this document useful (2 votes)
1K views4 pages

Mind Map of Accounting Elements

The document contains concept maps explaining key accounting elements - assets, liabilities, owner's equity, income, and expenses. Assets are resources owned by a firm and include current assets, which can be converted to cash within a year, and non-current assets, which cannot. Liabilities are obligations that will be settled in the future, consisting of current and non-current amounts. Owner's equity represents the owner's claim and includes capital and drawings. Income increases equity through revenue and gains, such as service revenue. Expenses decrease equity and include salaries, interest, rent, and utilities expenses.
Copyright
© © All Rights Reserved
We take content rights seriously. If you suspect this is your content, claim it here.
Available Formats
Download as DOCX, PDF, TXT or read online on Scribd
You are on page 1/ 4

Name: Fernito P.

Verba Course and Section: BSHM 1A

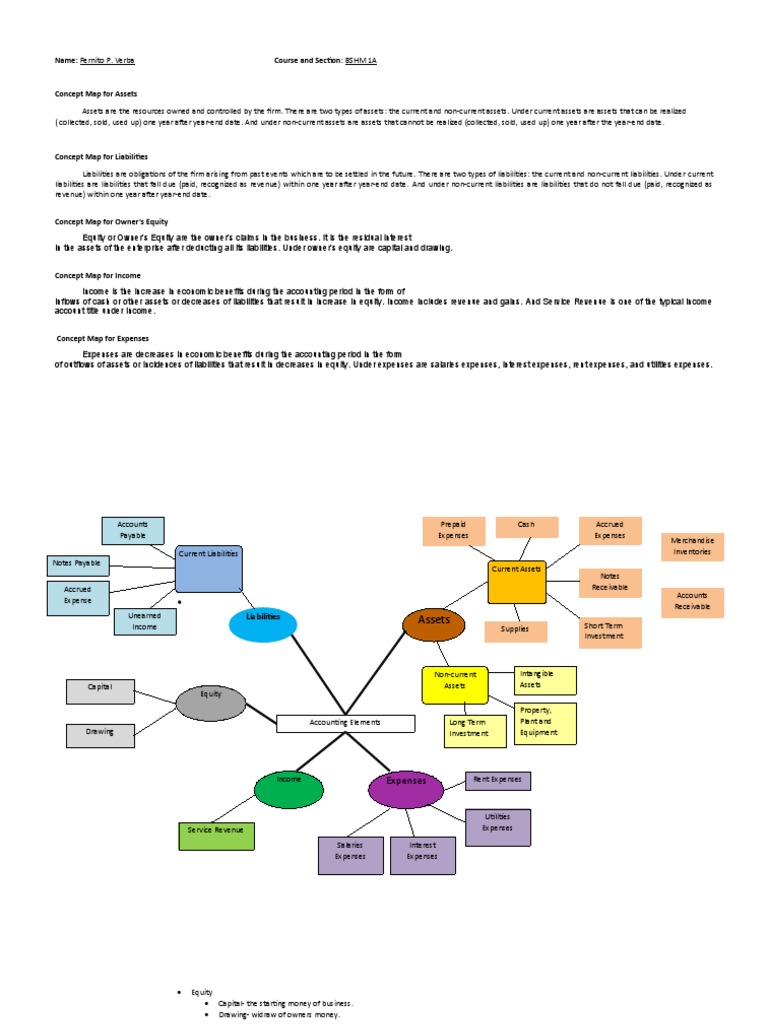
Concept Map for Assets

Assets are the resources owned and controlled by the firm. There are two types of assets: the current and non-current assets. Under current assets are assets that can be realized
( collected, sold, used up) one year after year-end date. And under non-current assets are assets that cannot be realized (collected, sold, used up) one year after the year-end date.

Concept Map for Liabilities

Liabilities are obligations of the firm arising from past events which are to be settled in the future.  There are two types of liabilities: the current and non-current liabilities. Under current
liabilities are liabilities that fall due (paid, recognized as revenue) within one year after year-end date. And under non-current liabilities are liabilities that do not fall due (paid, recognized as
revenue) within one year after year-end date. 

Concept Map for Owner’s Equity

Equity or Owner’s Equity are the owner’s claims in the business. It is the residual interest
in the assets of the enterprise after deducting all its liabilities. Under owner’s equity are capital and drawing.

Concept Map for Income

Income is the increase in economic benefits during the accounting period in the form of
inflows of cash or other assets or decreases of liabilities that result in increase in equity. Income includes revenue and gains.  And Service Revenue is one of the typical income
account title under Income.

Concept Map for Expenses

Expenses are decreases in economic benefits during the accounting period in the form
of outflows of assets or incidences of liabilities that result in decreases in equity. Under expenses are salaries expenses, interest expenses, rent expenses, and utilities expenses.
Accounts Prepaid Cash Accrued
Payable Expenses Expenses
Merchandise
Current Liabilities Inventories
Notes Payable
Current Assets
Notes
Accrued Receivable
Accounts
Expense 
Receivable
Unearned Liabilities Assets
Income Supplies Short Term
Investment

Non-current Intangible
Capital Assets Assets
Equity
Property,
Accounting Elements Long Term Plant and
Drawing Investment Equipment

Income Expenses Rent Expenses

Utilities
Service Revenue Expenses

Salaries Interest
Expenses Expenses
 Equity
 Capital- the starting money of business.
 Drawing- widraw of owners money.

 Income

 Service revenue – income of your service

 Expences

 Salaries expences

 Interest expences

 Utilities expences

 Rent expences

You might also like