KEMBAR78
Steer Controller Connection | PDF
0% found this document useful (0 votes)
64 views1 page

Steer Controller Connection

This document provides information about the terminal block of a steering controller including the serial number, wire color, function, and connecting parts for each terminal.

Uploaded by

Nitin Chavan
Copyright
© © All Rights Reserved
We take content rights seriously. If you suspect this is your content, claim it here.
Available Formats
Download as PDF, TXT or read online on Scribd
0% found this document useful (0 votes)
64 views1 page

Steer Controller Connection

This document provides information about the terminal block of a steering controller including the serial number, wire color, function, and connecting parts for each terminal.

Uploaded by

Nitin Chavan
Copyright
© © All Rights Reserved
We take content rights seriously. If you suspect this is your content, claim it here.
Available Formats
Download as PDF, TXT or read online on Scribd
You are on page 1/ 1

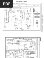
3.

13 Steering controller terminal block

Figure 2:Steering controller terminal block

Serial number Wire color Function Connecting parts

Grey Positive pole:+24V

① Black Output:0/13V Steering position proximity


switch
Blue Negative pole: 0V

Grey Positive pole:+5V

② Black Output:1.25-3.75V Angle sensor

Blue Negative pole: 0V

Red Positive pole of power supply: +5V

Blue A phase(Direction signal ):Left turn 5V / Right turn 0V Steering motor speed

Yellow B phase(Pulse signal):2.5V (turning) encoder

Black Negative pole of power supply: 0V

Red black Control power input:+24V


④ 24V Control power supply
Blue yellow Control power output:+24V

⑤ Black Motor connecting line Steering motor


⑥ Red Motor connecting line (working voltage:0-24V)

⑦ Black Negative pole of power supply : 0V


24V Driving power supply
⑧ Red Positive pole of power supply : +24V

You might also like