KEMBAR78
Shortwave Radio Assembly Guide | PDF | Radio | Electronics
100% found this document useful (2 votes)
621 views46 pages

Shortwave Radio Assembly Guide

The document provides assembly instructions for a handheld shortwave radio. It details the radio's features which include 5 bands covering different frequencies, support for various modes like USB, LSB, CW, AM and FM. It also describes the circuit blocks and basic circuit diagram.

Uploaded by

Costin
Copyright
© © All Rights Reserved
We take content rights seriously. If you suspect this is your content, claim it here.
Available Formats
Download as PDF, TXT or read online on Scribd
100% found this document useful (2 votes)
621 views46 pages

Shortwave Radio Assembly Guide

The document provides assembly instructions for a handheld shortwave radio. It details the radio's features which include 5 bands covering different frequencies, support for various modes like USB, LSB, CW, AM and FM. It also describes the circuit blocks and basic circuit diagram.

Uploaded by

Costin
Copyright
© © All Rights Reserved
We take content rights seriously. If you suspect this is your content, claim it here.
Available Formats
Download as PDF, TXT or read online on Scribd
You are on page 1/ 46

Machine Translated by Google

Assembly Instructions
uSDX88s Handheld Shortwave Radio V2.3

uSDX88s Handheld Shortwave Radio Assembly Instructions V2.3


BY BG8SYA

1
Machine Translated by Google

Assembly Instructions
uSDX88s Handheld Shortwave Radio V2.3

uSDX88s 5-band handheld shortwave receiver, classic models combined. uSDX is based on

Open source work uSDX/QCX-SSB modification. Open Source Connections:

https://github.com/threeme3/usdx

Introduction: This is a shortwave handheld transceiver. Easy to carry to outdoor use, supports CW auto

Active decoding. Built-in standing wave power meter. Use gp88s battery (need to change to lithium battery 8.4v or

or 12.6v to ensure power output)

Features:

5 bands covering 40m/30m/20m/15m/10m.

Full mode support: USB, LSB, CW, AM, FM (SSB mode has good reception effect,

The launch effect is poor. AM and FM mode is a gift function, the effect is poor)

5-band output power reaches 5W power, and the 12.6v battery can reach more than 10W power

rate, and reserve the SOT-223 package pads required for upgrades.

The emission efficiency is high, and the efficiency of all frequency bands is higher than 70%.

High-precision KDS brand TCXO, frequency accuracy better than 1PPM, frequency stability better than

0.5PPMÿ

All LPFs use 100V C0G/NP0 capacitors.

Use magnetic latching relay, more power saving.

Use 1602lcd screen, less interference

Using sma antenna interface, it is convenient to convert bnc, m seat, etc.

The whole machine is equipped with a shielding cover, and the background noise is lower.

2
Machine Translated by Google

Assembly Instructions
uSDX88s Handheld Shortwave Radio V2.3

function list:

DSP filters: 4000, 2500, 1700, 500, 200, 100, 50 Hz passbands

DSP functions: Automatic Gain Control (AGC), Noise Reduction (NR), Voice Triggered Xmit

(VOX), RX Attenuator (ATT), TX Noise Gate, TX Drive Control, Volume Control,

dBm/S meter.

SSB to Sideband/Carrier Suppressed Emissions: Better than -45dBc, IMD3 (Dual Tone) -33dBc

Reception: Better than -50dBc Multi-band support

Open source firmware, built with the Arduino IDE; allows experimentation, new features can be added.

Fully digital and software-based SSB transmitter stage: by controlling the phase of the SI5351 PLL

(via small frequency changes on 800kbits/s I2C) and the amplitude of the PA (via

PWM PA key shaping circuit)

All-digital and software-based SDR receiver stage (optional): from quadrature sampling detector

The digital mixer samples the I/Q (complex) signal and performs it mathematically in software

90 degree phase shift (Hilbert transform) and offset one by adding sidebands

Three independent switchable analog front end receiver attenuators (0dB, -13dB, -20dB,

-33dBÿ-53dBÿ-60dBÿ-73dBÿ

Receiver noise floor MDS: –135 dBm

Receive sensitivity: -110dbm

Receiver Front-End Selectivity: +/-2kHz Steep from Tuned Frequency

-45dB/decade roll-off

3
Machine Translated by Google

Assembly Instructions
uSDX88s Handheld Shortwave Radio V2.3

Block diagram of the whole machine

4
Machine Translated by Google

Assembly Instructions
uSDX88s Handheld Shortwave Radio V2.3

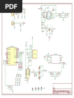
Basic circuit diagram

5
Machine Translated by Google
Machine Translated by Google
Machine Translated by Google
1 2 3 4 5 6 7 8 9 10 11

A A

uSDX88s Handheld Shortwave Radio V2.3


GND

C10
R47 2.2uf
1M/0.1% Q1
BSS123
BATT_B+ PC3_ADC3 GND
R39
4 120k 17
B VCC U13 GND B
LN1134A332MR-G R38
16
17
J1 10 16 15
15 14 14
VOUT
1 5
1 gp88s power socket
2 3 AUDIO1
COME VOUT PLL3.3V LCD_VCC 13
2 13 12 12
U10 C65
GND VSS OLED_SCL 11
1 2 3 3 4 11 10 10
C7 THIS NC C66 C67 C68 99
KIA1117-5.0 2.2uF OLED_SDA 88776
BATT_B+ 100p 2.2u 100p 100n PD1 65
54433
VCC PD0 22
+ epm - VOUTCOME
11
AUDIO
GND
ADJ/
1
2
3
GND
GP88S battery holder GND GND GND GND 1602NA
R28
GND 50kÿ C1 C4
C2 C6 C3 C5 L2
GND GND 10uF PD4
0.47u 22uF 10n 18n 10n 100uh
VCC
GND
LCD_VCC PC4_SDA
F0603 3A
C63 GND GND
C64 C14 C8 C29 C16 SW3
GND GND GND GND PTT LCD_VCC
1n 100p 10u 100n 1n 100n 18
PD7_AIN1PD6_AIN0 R29 1k GND
14
BATT+ GND 18

GND GND GND GND GND GND PB5_SCK


23
C
GND VCC C39 C11 C

C25 100n SI5351A GND


GND
100n 100n

GND
GND
GND
C18
GND TCXO 26MHz
R7 10uF U1
1k ATMEGA328P-AU
GND C33 EC11 A C B
ARE YOU# GND
10n C23
10n GND
OLED_SCL
1 32
OLED_SDA PLL3.3V
VDD OUT
GND
TO_FST (PCINT19/OC2B/INT1)PD3 2 PD2(INT0/PCINT18) 31 PLL3.3V
PD4 (PCINT20/XCK/T0)PD4 3 PD1(TXD/PCINT17) 30
PD1 EH
PD0 TP1 U2 C0603 GND
Q3 GND GND PD0(RXD/PCINT16) 29 SI5351 1
PC3_ADC3 PC3_ADC3
4
BSS123 VCC SW1 SW2
PC6_RST
AND
PC6(RESET#/PCINT14) 28 D
GND 5
GND
GND PB4_MISO
VDD 2 CLK0 9
10
CLK0 MENU 1 ENTER 1 C49 R40 C70 U7
100
R45
100
R46 1ÿ7 ratio/ft37-43
6
PC5(ADC5/SCL/PCINT13) 27 PC5_SCL C21 C22
VCC XA CLK1 8 CLK1 4 4 10n 10n 1N4148w T2
7
PC4(ADC4/SDA/PCINT12) 26 PC4_SDA 100n 10n 3
C24 VCC XTAL1 (PCINT6/XTAL1/TOSC1)PB6 8 PC3(ADC3/PCINT11) 25 PC3_ADC3 XB GND GND 68k ft23-43
GND 10n/100v XTAL2 GND PC5_SCL
4
SCL VDDO 6
7
23 23 2
2 4
4 GND
(PCINT7/XTAL2/TOSC2)PB7 9 PC2(ADC2/PCINT10) 24 R30
5
CLK2 stainless steel 0.16V 1.16
RX_RF (PCINT21/OC0B/T1)PD5 10 PC1(ADC1/PCINT9) 23 PC1_ADC1
C48 PC4_SDA SDA CLK2
10k
R48
10n
PC0_ADC0 AVCC 1K 3k
C19 10n PD6_AIN0 (PCINT22/OC0A/AIN0)PD6 11 PC0(ADC0/PCINT8) 22
C13
PC2 R3 Modified data
PB0 PD7_AIN1 (PCINT23/AIN1)PD7 12 ADC7 21 RVS R1 10k PLL3.3V 1K
R5 R4 C20
100n
R6
R8 C34
R25
1K
R26 GND GND 1-2 3T 3-4 21T
(PCINT0/CLKO/ICP1)PB0 13 GND 3.3K
10uF 20 100n
D
10k 10k AUDIO (PCINT1/OC1A)PB1 14 AREF GND 10k AREF C35 D
19 R24 1 3
DRIVE (PCINT2/SS#/OC1B)PB2 15 ADC6 FWD 100n VCC R42 U4 1 3
18
R2
10k GND 3k
1N4148w
X1 PB3_MOSI (PCINT3/OC2A/MOSI)PB3 16 AVCC
17
AVCC
20MHz PB4_MISO (PCINT4/MISO)PB4 PB5(SCK/PCINT5) C47 PB5_SCK VCC GND C27 FWD 68k
C15 AREF 10n 100n
1 3 XTAL2
PB2 PB1 GND
10n GND
100 100
XTAL1 C17 100n
2.45v 8.9W C57 C69 R43 R44 GND Note the polarity of the t1 and t2 windings
10n 10n
AREF GND GND
2
C50
GND 4 3
GND 100n L1 GND 4 3
R36 C52
100uH NC/100N GND
GND NC/10R
ISP C56
GND 10K 10K GND
1 2 R1 R11 100p 1
6
PC6_RST 1 244 GND 10R 100NF SPP
1
T1
3 6
PB3_MOSI GND GND 22
PB5_SCK 5
3 6
PC1_ADC1 PC0_ADC0
VCC INT_SPN
33
4 ft23-43
PB4_MISO 5 VCC U6 4
R17 10K TDA8547
C40 INT_MIC
SPK mic
GND
VCC
10K
R12
10K
R13 10u GND 5
C74
2 1
20 5 1
GND GND
2
C53 1 GND1 2 VCC1 C54 100p ON ANT_OUT
GND GND 1n
N.C./5 3 19 1n C59
OUT1+ 4 N.C./4 GND
C9 C12
MODE 5 18
R33 4.7k
C51
SPN C60
GND
SPP SVRR 6 OUT1-
1u C28
AND
SELECT 7 17 AUDIO1 1ÿ7 ratio/ft37-43 AND

100n GND C0603

VCC
FST3253/LM4562 GND
R14
100n

R15
R41
5.6k
N.C. 8
OUT2+ 9 N.C./
2 10 GND2
IN1-
IN1+
16
15
R37
47k
100p
100p
GND
m1
SPK 1
100p
100p C73
SPP 1-2 1T 3-4 7T
IN2+ 3
H 14 m3 INT_SPN
82K 82K IN2-
0 GND R0603_NEW 13 GND
OUT2-
U8 12
TO_FST 0
SN74CBT3253DBR 1 16
C61 C46
1n C42 1n C41 N.C./3 GND m2
2
SPN
11
L 4.7u 100n GND VCC2
VCC C55
10K
R16 GND 2 15
1OE# VCC
10U
VCC
s1 GND
CLK1 S1 2OE# 3 GND U5 SSOP-20
14 LM4562 C62 C43 s3 PB5_SCK
1B4 S0 CLK0
R18 4.7u 100n
GND s4 RF1
4 13 PB4_MISO
C44 10n 1B3 2B4 100 1 8
5 12
100
R19 OUT/A 2 V+ VCC
10K
1K 1B2 2B3 7
100n
6 11 R22 NEG/A 3 OUT/B
1B1 2B2 100 6
7 10 R23 POS/A 4 NEG/B s2 INT_MIC
C45 R20 R21 100 470 4.7k
R32 R31
1A 2B1 5
89 GND IN- POS/B MIC/PTT1
GND GND 2A 470n
C76
C37 GND R35
88S Headphone Holder

C26 GND 100p 4 1


GNDGND 470n C36 C38
10k
C79
LED2
470n 100p 3 2

F
GND
470n

74ACT00
U3
C31
C30
100n
filter R34
PWR

GND
5
F

14 4.7uF 200uh 4.7k S8550 GND GND


GNDGND 1
1A VCC VCC GND
GND 2 13 R102 L3 PB5_SCK Q10 GND
1B 4B CLK2 E101
0.1
3 12 22T/FT37-43 ANT_OUT
CLK2
All filter capacitors must be NP0/C0G type capacitors with a withstand voltage of 100V!!! 4
1Y
2A
4A
4Y
11 BATT+ GND 1
1 GND RF1.37 clip
5 10 C32 L1210 R2512 T30-2 U11
2B 3B ON ANT1
6 9 10n GND C93 C94 C91 RF
IO1_4 2Y 3A
10n 10UF 100n
GND 2 GND 2
LPF_IN1 7 8 DRIVE 1
GND
RF
GND 3Y 1 GND RF1.37 clip 1
GND C108 1 3 1 3 U14
IO1_3 LPF_IN0 RF RF interface
100n/100v np0 4 4
U15

1 GND RF1.37 clip 1


GND 1 2 3 4 GND IO1_1
GNDGND GND
C102 C104 C204 PC5_SCL
U16
RF
15m
PC4_SDA IO1_3IO1_4IO1_5IO1_6

1 2 3 4 10m 0.64uh L101


200p 82p

L102
0.32uh
+
15m L201
C202
330p
100p

L202 VCC
C72
100n
18
1920
21
22
23
24
13
14
15
16
17
RF

DRIVE Q5
BS170 ON ON
1 GND RF1.37 clip

FT37-6 FT37-6 5T/T37-6 FT37-2 0.15uh


LPF_IN0 C103 56p K2 LPF_IN1 0.25uh 7T/T37-6 C203 RX_RF
+ A0
P10 P11 P12 P13 P14 P15 P16 P17
15p
SCL SDA VCC
L1 L1 L1 L1
10m LPF_OUT0 -

K1
LPF_OUT1 DRIVE Q2 GND
C101 6T/T37-6 C105 C106 8 7 6 5 C201 7T/T37-6 C205 C206 C207 U9
G IRF530NS G
10p 240p 220p 30p 330p 150p 150p PCA9555PWR
-
INT# A2 A1 P07 P06 P05 P04 P03 P02 P01 P00 RF
8 7 6 5 GND
9
8
7
6
4
5
3
1212
11
10
R27
GND DRIVE Q7
GND GND GND GND GND GND GND GND 10K GND BS170

6T/T30-6 5T/T30-6 ON
C58
IO0_0 7T/T30-6 5T/T30-6 GND
GND 10n
ON 6T/T37-6 IO0_0 GND
LPF_OUT1
IO0_0
RF
GND
LPF_OUT0
DRIVE Q8
IO1_1 LPF_IN4 RF IO1_6 LPF_IN5 RF
BS170
GND
IO1_5 LPF_IN3 RF
C502 C504 GND
GND

20m
C304
150p
1 2 3 4 30m 390p

C503
220p

0.32uh
1 2 3 4 C403 GND

40m
1 2 3 4 C302 L501 L502
0.64uh 330p
FT37-2 330p FT37-2 8T/T37-2
51p + LPF_IN4 LPF_OUT4 10T/T37-2
RF
0.37uh
L3 L302
L4 + C402
+ 0.22uh 30m
L1 L1 L7 L8
LPF_IN3 L3 8T/T37-6 40m 0.97uh 0.45uh
K5 FT37-2 1000p FT37-2 DRIVE Q9
H 20m
C501 12T/T37-2 C505 C506 C507 K4
LPF_IN5 H
K3
L1 L1 BS170
C306 LPF_OUT3 220p 470p 150p
L1 L1
-
680p
C301
-
C404 C405 LPF_OUT5
-
12T/T37-6 C305 8 7 6 5 C401 15T/T37-2 C406 C408
150p 470p 430p 8 7 6 5
5 360p 220p GND
8 7 6 470p 270p 680p 680p
C303 GND GND GND GND

GND GND GND


GND 12T/T30-2 9T/T30-2 GND GND GND GND
GND GND uSDX88s Handheld Shortwave Radio V2.3
GND
REV: 2.1
ON
FT37-2 ON
IO0_0

IO0_0
ON
9T/T30-6 IO0_0 13T/T30-2 9T/T30-2
0.2uh
7T/T30-6 LPF_OUT4
LPF_OUT5 Company: BG8SYA Sheet: 1/1
LPF_OUT3

Date: 2022-06-21 Drawn By: bg8sya


8

1 2 3 4 5 6 7 8 9 10 11
Machine Translated by Google

uSDX88s Handheld Shortwave Radio V2.3BOM


sequence
name Tag number package Quantity Notes

No. 1 PCB 1

board 2 0.5mm enameled 2 meters 1

Wire
3 0.3mm enameled 1 meter 1

Wire
4 1.37 RF line 15cm 1

C7,C28,C56,C59,C60,C64,C67,C73,C7
5 100p C0603 11
4,C76,C79

6 1n C41,C42ÿC54ÿC29,C53,C63 C0603 6

C32,C33ÿ
7 10n 44,C47,C48,C49,C57,C69,C70ÿ C0603 17

C5,C6,C15,C19,C22,C23,C58,C93

8 10n/100v C24 C0603 1

9 18n C3 C0603 1

10 100n/100v C108 C1206 1 100v NP0

C8,C13,C16,C17,C21,C25,C27,C30,C3
11 100n 5,C68,C91,C11,C34,C39,C43,C45,C46 C0603 19

,C50,C72

12 0.47u C1 C0805 1 50V painted red

13 2.2uf C10ÿC65 C0805 2 16v

14 100n C9,C12 C0805 1206 2 NP0 coupling capacitors

15 470n C26,C36,C37,C38 C0603 4 Paired use

16 1 u C51 C0603 1

17 4.7uF C31 CAP-SMD_L3.2-W1.6-RD 1 16v

18 4.7u C61, C62 C0805 2 16v 4U7

19 10u C14 C0805 1 10V blacked out

20 10uF C4,C18ÿC20 CAP-SMD_L3.2-W1.6-RD 3 16V

21 22uF C2 CAP-SMD_L6.0-W3.2 1 25V

22 10p C101 C0805-S 1

23 15p C203 C0805-S 1

24 30p C201 C0805-S 1

25 51p C302 C0805-S 1 603

26 56p C103 C0805-S 1

27 82p Q104 C0805-S 1 603

28 100p C204 C0805-S 1

29 150p C206,C301,C304,C207,C507 C0805-S 5

30 200p C102 C0805-S 1

31 220p C408ÿC106,C501,C504 C0805-S 4

32 240p Q105 C0805-S 1

33 270p C406 C0805-S 1

9
Machine Translated by Google

34 330p C202,C205,C403,C503 C0805-S 4

35 360p C401 C0805-S 1 330pf

36 390p C502 C0805-S 1

37 430p C306 C0805-S 1 603

38 470p C303,C305,C506 C0805-S 3

39 680p C404,C405,C505 C0805-S 3

40 1000p C402 C0805-S 1

41 100uH L1 L1210 1 150MA 100

42 100uh L2 L0805 1 UH

43 10m K1 HFD4/4.5 1

44 15m K2 HFD4/4.5 1

45 20m K3 HFD4/4.5 1 Magnetic Latching Relay

46 40m K4 HFD4/4.5 1

47 30m K5 HFD4/4.5 1

48 22T/FT37-43 L3 T37-43 1 black

49 FT23-43 T1,T2 FT23-43 2 black

50 6T/T30-6 L101 T30-6 1

51 5T/T30-6 L102,L202 T30-6 2

yellow
52 7T/T30-6 L201,L302 T30-6 2

53 9T/T30-6 L301 T30-6 1

54 13T/T30-2 L401 T30-2 1

55 9T/T30-2 L402 T30-2 1

red
56 11T/T30-2 L501 T30-2 1

57 8T/T30-2 L502 T30-2 1

58 10 R38 R0603 1

59 100 R43,R44,R45,R46ÿR18,R19,R22,R23 R0603 8

60 470 R32 R0603_NEW 1

61 1K R3,R8,R21,R26ÿR7ÿR29 R0603_NEW 6

62 3k R24,R48 R0603 2 Assemble as required

63 3.3K R25 R0603_NEW 1

64 4.7k R31,R33,R34 R0603_NEW 3

65 5.6k R41 R0603_NEW 1

R1,R2,R4,R5,R6,R30,R35ÿ
66 10k R0603_NEW 15
R10,R11,R12,R13,R16,R17,R20,R27

67 47k R37 R0603_NEW 1

68 68k R40, R42 R0603 2

69 82K R14,R15 R0603_NEW 2 Recommended 75k

70 120k R39 R0603 1

71 1M/0.1% R47 R0603 1 Voltage sense resistor


precision 10
Machine Translated by Google
ATMEGA328P ATMEGA328P
72 U1 TQFP-32 1
TO TO

73 SI5351 U2 MSOP-10 1 SI5351A-B-GT

74 74ACT00 U3 SEC-14 1 SN74ACT00DR

75 1N4148w U4, U7 LL-34_L3.4-W1.5 2 1N4148

76 LM4562 U5 SEC-8 1 LM4562MAX/NO


PB
SN74CBT3253 SN74CBT3253D
77 U8 SSOP-16 1
DBR BR

78 PCA9555PWR U9 TSSOP-24 1 PCA9555PWR

79 KIA1117-5.0 U10 TODAY-223 1 KIA1117-5.0

80 BSS123 Q1 Q3 TODAY-23-3 2 BSS123

81 BS170 Q5,Q7,Q8,Q9 BS170 4 BS170

82 S8550 Q10 TODAY-23-3 1

83 KH-SMA RF1 SYA_SMA seat 1 90 degree elbow extension


KWE17 G
84 PWR LED2 LEDSMD_4P-L3.2-W2.7 1 Two-color indicator

85 MENU SW1 1

button, only supports


86 ENTER SW2 EVQPUK02K 1
four feet

87 PTT SW3 1

88 26MHz TCXO OSC-SMD_4P-L2.5-W2.0 1 tcxo crystal

89 20MHz X1 OSC-SMD_3P-L3.2-W1.3 1 passive crystal tripod

90 RF1.37 clip U11, U14, U15, U16 RF1.37 clip 4 coaxial clips

91 LN1134A332 U13 TODAY-23-5 1 Detachable replacement

92 1602NA Display 1 display


Screen

93 1.0K-MX 1602NA Display Holder FPC-SMD_16P-P1.00 1 Bottom access flap


16PWB
94 EC11 encoder EC11 EC11 SYA 1 height 12mm

95 5kÿ R28 GP88S Potentiometer 1 RK097

96 ISP J5 HDR-M-2.54_2X3 1 download port

97 2.5A Insurance FS1 F0603 1 Detachable

98 SPK mic speaker socket CONN-SMD_4P-1.25P 1 Detachable

99 GP88S used phone 0 Open the screen hole option

100 IRF530NS Q2 TO-263-2 0 Optional

101 ANT ANT,ANT1 IPEX-SMD_4P-L2.6-W2.6 2 Direct welding without assembly


Wire
102 TDA8547 U6 SSOP-20 audio amplifier ic 1 Disassembly

103 0 H,L R0201 2 Jumpers not assembled

104 NC/10R R36 R0603 1 Optional disassembly

105 NC/100N C52 C0603 1 Disassembly

106 0.1 R102 R2512 1 Disassembly

107 2.2u C66 CASE-A_3216 1 Disassembly

108 10UF C94 CAP-SMD_L6.0-W3.2 1 Disassembly

109 10u C40 C1206 1 Disassembly


11
Machine Translated by Google
110 10U C55 C1206 1 Disassembly

111 magnetic beads E101 L1210 1 Disassembly

112 SPK MIC/PTT1 88S Headphone Holder 1 Disassembly

113 gp88s power socket J1 GP88S battery holder 1 Disassembly

12
Machine Translated by Google

Assembly Instructions
uSDX88s Handheld Shortwave Radio V2.3

The picture above is the

standard kit, you need to prepare

the gp88s walkie-talkie for

disassembly. The left picture

shows the second-hand walkie-

talkie with gp88s, and open the

screen hole and matching acrylic

screen cover . The quality of the

second-hand walkie-talkie can be custom

13
Machine Translated by Google

Assembly Instructions
uSDX88s Handheld Shortwave Radio V2.3

14
Machine Translated by Google

Assembly Instructions
uSDX88s Handheld Shortwave Radio V2.3

15
Machine Translated by Google

Assembly Instructions
uSDX88s Handheld Shortwave Radio V2.3

16
Machine Translated by Google

Assembly Instructions
uSDX88s Handheld Shortwave Radio V2.3

Required disassembly

17
Machine Translated by Google

Assembly Instructions
uSDX88s Handheld Shortwave Radio V2.3

18
Machine Translated by Google

Assembly Instructions
uSDX88s Handheld Shortwave Radio V2.3

Installation position of disas

19
Machine Translated by Google

Assembly Instructions
uSDX88s Handheld Shortwave Radio V2.3

20
Machine Translated by Google

Assembly Instructions
uSDX88s Handheld Shortwave Radio V2.3

Welding Assembly

This battery holder needs to be disassembled for use.

Disassemble the machine using air gun desoldering, cyclone air gun

Desoldering plastic parts can avoid blowing plastic parts

The temperature is generally controlled at about 280 degrees, depending

on the situation to increase the temperature, it is appropriate to increase the

temperature by 5 degrees at a time, and the wind speed can be slightly larger

One point, don't blow directly at the plastic parts,

The side board should be blown, and the tin can be easily removed

after melting.

When soldering, the pad and the bottom of the component should be soldered with chrome iron first, and then the cyclone gun should be used.

When soldering, use an air gun to blow the tin on the pad before placing the components.

Most of the components this time are 0603

packaged components, soldered with ferrochrome i.e.

Yes, tin one end of the pad first,

Then solder the corresponding components together

connected to the pad, and then the other end

It can be completed by welding, check whether

Reliable welding, only need to use ferrochrome

Solder the other end without the component falling off

Just come.

21
Machine Translated by Google

Assembly Instructions
uSDX88s Handheld Shortwave Radio V2.3

When tinning, you should use tin wire to heat the component feet together

The tantalum capacitor feet may be oxidized, use a blade to scrape off the

oxide layer before welding and then weld

Solder the power supply part

and the led part, the green

indicator light should be on

when power on, and the current

4.5MA or so

22
Machine Translated by Google

Assembly Instructions
uSDX88s Handheld Shortwave Radio V2.3

After the power supply part is soldered, the mcu part can be soldered.

26MHz and 20MHz crystals are soldered with an air gun, pay attention to the pin position.

23
Machine Translated by Google

Assembly Instructions
uSDX88s Handheld Shortwave Radio V2.3

MCU is easy to be soldered, be sure to check carefully when soldering, and solder mcu well

After that, the current is about 22MA, indicating that the MCU has been working normally.

Next solder the screen interface and circuit.

24
Machine Translated by Google

Assembly Instructions
uSDX88s Handheld Shortwave Radio V2.3

25
Machine Translated by Google

Assembly Instructions
uSDX88s Handheld Shortwave Radio V2.3

After soldering the power supply of the screen, you can solder the buttons, pay attention to pressing

The keys can't be too far out, and can't be too close to the inside.

26
Machine Translated by Google

Assembly Instructions
uSDX88s Handheld Shortwave Radio V2.3

After
that
observe
after
the that
welding
the after
welding
ofthe
the
of
welding
screen
the screen
ofcircuit
thecircuit
screen
is completed,
is circuit
completed,
isthe
completed,
screen
the screen
should
theshould
screen
be displayed
beshould
displayed
be
normally
connected
normally
at this
at
normal
time.
this time.
display,
At the
At same
the
while
same
time,
paying
time,
payattention
pay
attention
attention
totoobserve
observe
to the electrical

flow. Excessive current means there is a short circuit.

After working
working normally,
normally,
you can
yousolder
can solder
the audio
the audio
amplifier
amplifier
part. part. After

Adjust R29 to adjust


the display
the display to adjust

Screen
is screen
contrast,
contrast,
short
short
circuit
circuit
toto
ground
ground is

Contrast
Max, MenuMax,
10.1
Menu Contrast

The
as the
backlight
backlight
can
can
bebe
turned
turned
onon
and
and
off,off,
suchsuch as

If
backlight
the backlight
is not is
bright
not bright
or notor not if the

Close Check Q1. ÿ

27
Machine Translated by Google

Assembly Instructions
uSDX88s Handheld Shortwave Radio V2.3

After the audio power amplifier is normal, solder on the speaker socket, and do not solder the earphones first.

Interface, you can fly a wire with tin wire to check whether the speaker has sound.

The horn is pressed in cw mode

The ptt keys should have sidetone and no other noise. just

After often, you can continue to weld down, weld a part to check,

See if the whole machine can work normally, and then proceed to solder down.

28
Machine Translated by Google

Assembly Instructions
uSDX88s Handheld Shortwave Radio V2.3

The
headphone
headphone
jack.jack
Thecannot
originaluse
headphone
the original
jack cannot be used.

gp88s hand microphone

29
Machine Translated by Google

Assembly Instructions
uSDX88s Handheld Shortwave Radio V2.3

Standing wave detection part welding

The standing wave detector should be welded first

test part, and then install the EC11

encoder and antenna base, otherwise not

Well soldered magnetic ring.

21 turns first, then 3 turns

Be careful not to make mistakes

Magnetic surround drawing, be careful not to install it backwards when welding. Standing wave detection

Calibration is required afterwards.

30
Machine Translated by Google

Assembly Instructions
uSDX88s Handheld Shortwave Radio V2.3

Standing
withstandwave
standing
test wave
results,
test
due
results,
to program
due toproblems,
program problems,
need to

need to be patiently debugged to achieve the desired effect.

31
Machine Translated by Google

Assembly Instructions
uSDX88s Handheld Shortwave Radio V2.3

32
Machine Translated by Google

Assembly Instructions
uSDX88s Handheld Shortwave Radio V2.3

The ec11 welding connection should be smoothed first, and the burr should be checked after installation.

Re-solder.

ec11 must be checked

It is easy to be damaged when disassembled after welding.

NOTE: There is a H and L jumper on the board, the kit uses L

33
Machine Translated by Google

Assembly Instructions
uSDX88s Handheld Shortwave Radio V2.3

Antenna base welding

The antenna base needs to be cut and grown first

Re-solder the feet that come, after the soldering is done

The foot surface should be flat before installation

Headphone holder, if raised, headphone

The seat does not fit.

34
Machine Translated by Google

Assembly Instructions
uSDX88s Handheld Shortwave Radio V2.3

Headphone socket welding

Headphone holder red box set

The bit column needs to be removed, and the other

Note the zero in the middle

Pieces fall easily.

35
Machine Translated by Google

Assembly Instructions
uSDX88s Handheld Shortwave Radio V2.3

Magnetic surround system

Passing through the magnetic ring is counted as one circle, and the low-flux magnetic ring is wound with 0.5mm wire.

enameled wire

direct welding

type, but scrape

easier after

welding.

36
Machine Translated by Google

Assembly Instructions
uSDX88s Handheld Shortwave Radio V2.3

Low Pass Capacitors, Relays, Coaxial Lines

After the coaxial wire is welded, check whether there is a short circuit. The wire is relatively thin and easy to short circuit.

37
Machine Translated by Google

Assembly Instructions
uSDX88s Handheld Shortwave Radio V2.3

Before installing BS170, slightly

Micro-sanded flat, reduced thickness, to flat

It is advisable to just stick to the aluminum plate.

When soldering, first solder the right GND,

Finally solder the middle foot, preferably the chrome iron is broken

Use residual temperature welding after electricity to avoid ferrochrome

Static electricity or leakage breakdown.

38
Machine Translated by Google

Assembly Instructions
uSDX88s Handheld Shortwave Radio V2.3

39
Machine Translated by Google

Assembly Instructions
uSDX88s Handheld Shortwave Radio V2.3

40
Machine Translated by Google

Assembly Instructions
uSDX88s Handheld Shortwave Radio V2.3

41
Machine Translated by Google

Assembly Instructions
uSDX88s Handheld Shortwave Radio V2.3

42
Machine Translated by Google

Assembly Instructions
uSDX88s Handheld Shortwave Radio V2.3

enclosure installation

The middle hole needs to be enlarged to 6.5-7MM, and the same center as the potentiometer,

Antenna base iron needs to be removed

43
Machine Translated by Google

Assembly Instructions
uSDX88s Handheld Shortwave Radio V2.3

Speaker and MIC cables are kept to the proper length

Note that the positive and negative poles of the MIC and speaker should not be reversed

44
Machine Translated by Google

Assembly Instructions
uSDX88s Handheld Shortwave Radio V2.3

Install the screen on the motherboard first, then install the case

45
Machine Translated by Google

Assembly Instructions
uSDX88s Handheld Shortwave Radio V2.3

concluding remarks

This kit can be successfully completed. First of all, I would like to thank teachers BG6QBT, BG6JJI and Wang

Teacher Yin, etc., gave guidance in drawing PCB boards, program modification, circuit design, etc.

can be successfully completed.

uSDX originated from foreign open source projects, the original authors DL2MAN and PE1NNZ team, feel here

The original author Xie open sourced this classic project. uSDX is easy to build with few components and programs

A short-wave radio station is installed, and it can receive and transmit smoothly. Due to the use of fewer components, debugging is simple.

Single, I think HAM is more suitable as a DIY starter project, enjoy welding your own shortwave electricity

Of course, uSDX also has many problems due to its simple circuit, but this does not

Does not affect uSDX becoming a classic device.

The original idea of the uSDX88s handheld shortwave radio is to build a short wave that can be hand-held.

Wave equipment, the V2.3 version was determined after many previous experiments and modifications, and replaced a larger

LCD screen, adding standing wave and power detection circuits to make it more compatible with the characteristics of the handset,

Combined with the gp88s walkie-talkie, everyone can easily get the case and battery, which I personally think is

A superposition of two classic devices.

Due to the rush of time and my limited ability, I hope you will understand the shortcomings.

Please provide valuable comments and suggestions in the process of use.

VY 73ÿ

BY BG8SYA

August 2022

46

You might also like