KEMBAR78
Computer Science 2022-Practical File | PDF | Queue (Abstract Data Type) | Computer Program
0% found this document useful (0 votes)
210 views32 pages

Computer Science 2022-Practical File

The document contains descriptions and code for 10 Python programs that perform various tasks like calculating factorials, checking for prime numbers, finding Fibonacci series terms, and manipulating files. The programs take user input, perform calculations, and output results. They demonstrate basics of Python programming including variables, conditional statements, functions, files handling and more.

Uploaded by

Thupten Choedup
Copyright
© © All Rights Reserved
We take content rights seriously. If you suspect this is your content, claim it here.
Available Formats
Download as PDF, TXT or read online on Scribd
0% found this document useful (0 votes)
210 views32 pages

Computer Science 2022-Practical File

The document contains descriptions and code for 10 Python programs that perform various tasks like calculating factorials, checking for prime numbers, finding Fibonacci series terms, and manipulating files. The programs take user input, perform calculations, and output results. They demonstrate basics of Python programming including variables, conditional statements, functions, files handling and more.

Uploaded by

Thupten Choedup
Copyright
© © All Rights Reserved
We take content rights seriously. If you suspect this is your content, claim it here.
Available Formats
Download as PDF, TXT or read online on Scribd
You are on page 1/ 32

Date : Experiment No: 1

Program 1: Input any number from user and calculate factorial of a number

# Program to calculate factorial of entered number


num = int(input("Enter any number :"))
fact = 1
n = num # storing num in n for printing
while num>1: # loop to iterate from n to 2
fact = fact * num
num-=1

print("Factorial of ", n , " is :",fact)

OUTPUT
Enter any number :6
Factorial of 6 is : 720

Page : 1
Date : Experiment No:2

Program 1: Input any number from user and check it is Prime no. or not

#Program to input any number from user


#Check it is Prime number of not
import math
num = int(input("Enter any number :"))
isPrime=True
for i in range(2,int(math.sqrt(num))+1):
if num % i == 0:
isPrime=False

if isPrime:
print("## Number is Prime ##")
else:
print("## Number is not Prime ##")

OUTPUT
Enter any number :117
## Number is not Prime ##
>>>
Enter any number :119
## Number is not Prime ##
>>>
Enter any number :113
## Number is Prime ##
>>>
Enter any number :7
## Number is Prime ##
>>>
Enter any number :19
## Number is Prime ##

Page : 2
Date : Experiment No: 3

Program : Write a program to find sum of elements of List recursively

#Program to find sum of elements of list recursively


def findSum(lst,num):
if num==0:
return 0
else:
return lst[num-1]+findSum(lst,num-1)

mylist = [] # Empty List


#Loop to input in list
num = int(input("Enter how many number :"))
for i in range(num):
n = int(input("Enter Element "+str(i+1)+":"))
mylist.append(n) #Adding number to list

sum = findSum(mylist,len(mylist))
print("Sum of List items ",mylist, " is :",sum)

OUTPUT
Enter how many number :6
Enter Element 1:10
Enter Element 2:20
Enter Element 3:30
Enter Element 4:40
Enter Element 5:50
Enter Element 6:60
Sum of List items [10, 20, 30, 40, 50, 60] is : 210

Page : 3
Date : Experiment No: 4

Program 1: Write a program to calculate the nth term of Fibonacci series

#Program to find 'n'th term of fibonacci series


#Fibonacci series : 0,1,1,2,3,5,8,13,21,34,55,89,...
#nth term will be counted from 1 not 0

def nthfiboterm(n):
if n<=1:
return n
else:
return (nthfiboterm(n-1)+nthfiboterm(n-2))

num = int(input("Enter the 'n' term to find in fibonacci :"))


term =nthfiboterm(num)
print(num,"th term of fibonacci series is :",term)

OUTPUT
Enter the 'n' term to find in fibonacci :10
10 th term of fibonacci series is : 55

Page : 4
Date : Experiment No: 5

Program : Program to search any word in given string/sentence

#Program to find the occurence of any word in a string


def countWord(str1,word):
s = str1.split()
count=0
for w in s:
if w==word:
count+=1
return count

str1 = input("Enter any sentence :")


word = input("Enter word to search in sentence :")
count = countWord(str1,word)
if count==0:
print("## Sorry! ",word," not present ")
else:
print("## ",word," occurs ",count," times ## ")

OUTPUT

Enter any sentence :my computer your computer our computer everyones computer
Enter word to search in sentence :computer
## computer occurs 4 times ##

Enter any sentence :learning python is fun


Enter word to search in sentence :java
## Sorry! java not present

Page : 5
Date : Experiment No: 6

Program 1: Program to read and display file content line by line with each
word separated by ‘#’

#Program to read content of file line by line


#and display each word separated by '#'

f = open("file1.txt")

for line in f:
words = line.split()
for w in words:
print(w+'#',end='')
print()
f.close()

NOTE : if the original content of file is:


India is my country
I love python
Python learning is fun

OUTPUT
India#is#my#country#
I#love#python#
Python#learning#is#fun#

Page : 6
Date : Experiment No: 7

Program 1: Program to read the content of file and display the total number
of consonants, uppercase, vowels and lower case characters’

#Program to read content of file


#and display total number of vowels, consonants, lowercase and uppercase characters

f = open("file1.txt")
v=0
c=0
u=0
l=0
o=0
data = f.read()
vowels=['a','e','i','o','u']
for ch in data:
if ch.isalpha():
if ch.lower() in vowels:
v+=1
else:
c+=1
if ch.isupper():
u+=1
elif ch.islower():
l+=1
elif ch!=' ' and ch!='\n':
o+=1
print("Total Vowels in file :",v)
print("Total Consonants in file n :",c)
print("Total Capital letters in file :",u)
print("Total Small letters in file :",l)
print("Total Other than letters :",o)
f.close()
NOTE : if the original content of file is:
India is my country
I love python
Python learning is fun
123@

OUTPUT
Total Vowels in file : 16
Total Consonants in file n : 30
Total Capital letters in file :2
Total Small letters in file : 44
Total Other than letters :4

Page : 7
Date : Experiment No: 8

Program 1: Program to create binary file to store Rollno and Name, Search
any Rollno and display name if Rollno found otherwise “Rollno not found”

#Program to create a binary file to store Rollno and name


#Search for Rollno and display record if found
#otherwise "Roll no. not found"

import pickle
student=[]
f=open('student.dat','wb')
ans='y'
while ans.lower()=='y':
roll = int(input("Enter Roll Number :"))
name = input("Enter Name :")
student.append([roll,name])
ans=input("Add More ?(Y)")
pickle.dump(student,f)
f.close()
f=open('student.dat','rb')
student=[]
while True:
try:
student = pickle.load(f)
except EOFError:
break
ans='y'

while ans.lower()=='y':
found=False
r = int(input("Enter Roll number to search :"))
for s in student:
if s[0]==r:
print("## Name is :",s[1], " ##")
found=True
break
if not found:
print("####Sorry! Roll number not found ####")
ans=input("Search more ?(Y) :")
f.close()

Page : 8
OUTPUT
Enter Roll Number :1
Enter Name :Amit
Add More ?(Y)y

Enter Roll Number :2


Enter Name :Jasbir
Add More ?(Y)y

Enter Roll Number :3


Enter Name :Vikral
Add More ?(Y)n

Enter Roll number to search :2


## Name is : Jasbir ##
Search more ?(Y) :y

Enter Roll number to search :1


## Name is : Amit ##
Search more ?(Y) :y

Enter Roll number to search :4


####Sorry! Roll number not found ####
Search more ?(Y) :n

Page : 9
Date : Experiment No: 9

Program 1: Program to create binary file to store Rollno,Name and Marks


and update marks of entered Rollno

#Program to create a binary file to store Rollno and name


#Search for Rollno and display record if found
#otherwise "Roll no. not found"

import pickle
student=[]
f=open('student.dat','wb')
ans='y'
while ans.lower()=='y':
roll = int(input("Enter Roll Number :"))
name = input("Enter Name :")
marks = int(input("Enter Marks :"))
student.append([roll,name,marks])
ans=input("Add More ?(Y)")
pickle.dump(student,f)
f.close()
f=open('student.dat','rb+')
student=[]
while True:
try:
student = pickle.load(f)
except EOFError:
break
ans='y'
while ans.lower()=='y':
found=False
r = int(input("Enter Roll number to update :"))
for s in student:
if s[0]==r:
print("## Name is :",s[1], " ##")
print("## Current Marks is :",s[2]," ##")
m = int(input("Enter new marks :"))
s[2]=m
print("## Record Updated ##")
found=True
break
if not found:
print("####Sorry! Roll number not found ####")
ans=input("Update more ?(Y) :")
f.close()
Page : 10
OUTPUT
Enter Roll Number :1
Enter Name :Amit
Enter Marks :99
Add More ?(Y)y

Enter Roll Number :2


Enter Name :Vikrant
Enter Marks :88
Add More ?(Y)y

Enter Roll Number :3


Enter Name :Nitin
Enter Marks :66
Add More ?(Y)n

Enter Roll number to update :2


## Name is : Vikrant ##
## Current Marks is : 88 ##
Enter new marks :90
## Record Updated ##
Update more ?(Y) :y

Enter Roll number to update :2


## Name is : Vikrant ##
## Current Marks is : 90 ##
Enter new marks :95
## Record Updated ##
Update more ?(Y) :n

Page : 11
Date : Experiment No: 10

Program 1: Program to read the content of file line by line and write it to
another file except for the lines contains ‘a’ letter in it.

#Program to read line from file and write it to another line


#Except for those line which contains letter 'a'

f1 = open("file2.txt")
f2 = open("file2copy.txt","w")

for line in f1:


if 'a' not in line:
f2.write(line)
print(“## File Copied Successfully! ##”)
f1.close()
f2.close()

NOTE: Content of file2.txt


a quick brown fox
one two three four
five six seven
India is my country
eight nine ten
bye!

OUTPUT

## File Copied Successfully! ##

NOTE: After copy content of file2copy.txt


one two three four
five six seven
eight nine ten
bye!

Page : 12
Date : Experiment No: 11

Program 1: Program to create CSV file and store empno,name,salary and


search any empno and display name,salary and if not found appropriate
message.

import csv
with open('myfile.csv',mode='a') as csvfile:
mywriter = csv.writer(csvfile,delimiter=',')
ans='y'
while ans.lower()=='y':
eno=int(input("Enter Employee Number "))
name=input("Enter Employee Name ")
salary=int(input("Enter Employee Salary :"))
mywriter.writerow([eno,name,salary])
print("## Data Saved... ##")
ans=input("Add More ?")
ans='y'
with open('myfile.csv',mode='r') as csvfile:
myreader = csv.reader(csvfile,delimiter=',')
while ans=='y':
found=False
e = int(input("Enter Employee Number to search :"))
for row in myreader:
if len(row)!=0:
if int(row[0])==e:
print("============================")
print("NAME :",row[1])
print("SALARY :",row[2])
found=True
break
if not found:
print("==========================")
print(" EMPNO NOT FOUND")
print("==========================")
ans = input("Search More ? (Y)")

Page : 13
Enter Employee Number 1

Enter Employee Name Amit

Enter Employee Salary :90000

## Data Saved... ##

Add More ?y

Enter Employee Number 2

Enter Employee Name Sunil

Enter Employee Salary :80000

## Data Saved... ##

Add More ?y

Enter Employee Number 3

Enter Employee Name Satya

Enter Employee Salary :75000

## Data Saved... ##

Add More ?n

Enter Employee Number to search :2

============================

NAME : Sunil

SALARY : 80000

Search More ? (Y)y

Enter Employee Number to search :3

============================

NAME : Satya

SALARY : 75000

Search More ? (Y)y

Enter Employee Number to search :4

==========================

EMPNO NOT FOUND

==========================

Search More ? (Y)n

Page : 14
Date : Experiment No: 12

Program 1: Program to generate random number 1-6, simulating a dice

# Program to generate random number between 1 - 6


# To simulate the dice
import random
import time
print("Press CTRL+C to stop the dice ")
play='y'
while play=='y':
try:
while True:
for i in range(10):
print()
n = random.randint(1,6)
print(n,end='')
time.sleep(.00001)
except KeyboardInterrupt:
print("Your Number is :",n)
ans=input("Play More? (Y) :")
if ans.lower()!='y':
play='n'
break

OUTPUT

4Your Number is : 4
Play More? (Y) :y
Your Number is : 3
Play More? (Y) :y
Your Number is : 2
Play More? (Y) :n

Page : 15
Date : Experiment No: 13

Program 1: Program to implement Stack in Python using List

def isEmpty(S):
if len(S)==0:
return True
else:
return False

def Push(S,item):
S.append(item)
top=len(S)-1

def Pop(S):
if isEmpty(S):
return "Underflow"
else:
val = S.pop()
if len(S)==0:
top=None
else:
top=len(S)-1
return val

def Peek(S):
if isEmpty(S):
return "Underflow"
else:
top=len(S)-1
return S[top]

def Show(S):
if isEmpty(S):
print("Sorry No items in Stack ")
else:
t = len(S)-1
print("(Top)",end=' ')
while(t>=0):
print(S[t],"<==",end=' ')
t-=1
print()

Page : 16
# main begins here
S=[] #Stack
top=None
while True:
print("**** STACK DEMONSTRATION ******")
print("1. PUSH ")
print("2. POP")
print("3. PEEK")
print("4. SHOW STACK ")
print("0. EXIT")
ch = int(input("Enter your choice :"))
if ch==1:
val = int(input("Enter Item to Push :"))
Push(S,val)
elif ch==2:
val = Pop(S)
if val=="Underflow":
print("Stack is Empty")
else:
print("\nDeleted Item was :",val)
elif ch==3:
val = Peek(S)
if val=="Underflow":
print("Stack Empty")
else:
print("Top Item :",val)
elif ch==4:
Show(S)
elif ch==0:
print("Bye")
break

OUTPUT
**** STACK DEMONSTRATION ******
1. PUSH
2. POP
3. PEEK
4. SHOW STACK
0. EXIT
Enter your choice :1
Enter Item to Push :10

Cont…
Page : 17
**** STACK DEMONSTRATION ******
1. PUSH
2. POP
3. PEEK
4. SHOW STACK
0. EXIT
Enter your choice :1
Enter Item to Push :20

**** STACK DEMONSTRATION ******


1. PUSH
2. POP
3. PEEK
4. SHOW STACK
0. EXIT
Enter your choice :1
Enter Item to Push :30

**** STACK DEMONSTRATION ******


1. PUSH
2. POP
3. PEEK
4. SHOW STACK
0. EXIT
Enter your choice :4
(Top) 30 <== 20 <== 10 <==

**** STACK DEMONSTRATION ******


1. PUSH
2. POP
3. PEEK
4. SHOW STACK
0. EXIT
Enter your choice :3
Top Item : 30

**** STACK DEMONSTRATION ******


1. PUSH
2. POP
3. PEEK
4. SHOW STACK
0. EXIT
Enter your choice :2

Deleted Item was : 30

Page : 18
**** STACK DEMONSTRATION ******
1. PUSH
2. POP
3. PEEK
4. SHOW STACK
0. EXIT
Enter your choice :4
(Top) 20 <== 10 <==

**** STACK DEMONSTRATION ******


1. PUSH
2. POP
3. PEEK
4. SHOW STACK
0. EXIT
Enter your choice :0
Bye

Page : 19
Date : Experiment No: 14

Program 1: Program to implement Queue in Python using List

def isEmpty(Q):
if len(Q)==0:
return True
else:
return False

def Enqueue(Q,item):
Q.append(item)
if len(Q)==1:
front=rear=0
else:
rear=len(Q)-1
def Dequeue(Q):
if isEmpty(Q):
return "Underflow"
else:
val = Q.pop(0)
if len(Q)==0:
front=rear=None
return val
def Peek(Q):
if isEmpty(Q):
return "Underflow"
else:
front=0
return Q[front]
def Show(Q):
if isEmpty(Q):
print("Sorry No items in Queue ")
else:
t = len(Q)-1
print("(Front)",end=' ')
front = 0
i=front
rear = len(Q)-1
while(i<=rear):
print(Q[i],"==>",end=' ')
i+=1
print()
Cont…
Page : 20
Q=[] #Queue
front=rear=None
while True:
print("**** QUEUE DEMONSTRATION ******")
print("1. ENQUEUE ")
print("2. DEQUEUE")
print("3. PEEK")
print("4. SHOW QUEUE ")
print("0. EXIT")
ch = int(input("Enter your choice :"))
if ch==1:
val = int(input("Enter Item to Insert :"))
Enqueue(Q,val)
elif ch==2:
val = Dequeue(Q)
if val=="Underflow":
print("Queue is Empty")
else:
print("\nDeleted Item was :",val)
elif ch==3:
val = Peek(Q)
if val=="Underflow":
print("Queue Empty")
else:
print("Front Item :",val)
elif ch==4:
Show(Q)
elif ch==0:
print("Bye")
break

OUTPUT
**** QUEUE DEMONSTRATION ******
1. ENQUEUE
2. DEQUEUE
3. PEEK
4. SHOW QUEUE
0. EXIT
Enter your choice :1
Enter Item to Insert :10
**** QUEUE DEMONSTRATION ******
1. ENQUEUE
2. DEQUEUE
3. PEEK
4. SHOW QUEUE
0. EXIT
Enter your choice :1 Cont…
Page : 21
Enter Item to Insert :20
**** QUEUE DEMONSTRATION ******
1. ENQUEUE
2. DEQUEUE
3. PEEK
4. SHOW QUEUE
0. EXIT
Enter your choice :1
Enter Item to Insert :30
**** QUEUE DEMONSTRATION ******
1. ENQUEUE
2. DEQUEUE
3. PEEK
4. SHOW QUEUE
0. EXIT
Enter your choice :4
(Front) 10 ==> 20 ==> 30 ==>
**** QUEUE DEMONSTRATION ******
1. ENQUEUE
2. DEQUEUE
3. PEEK
4. SHOW QUEUE
0. EXIT
Enter your choice :3
Front Item : 10
**** QUEUE DEMONSTRATION ******
1. ENQUEUE
2. DEQUEUE
3. PEEK
4. SHOW QUEUE
0. EXIT
Enter your choice :2
Deleted Item was : 10
**** QUEUE DEMONSTRATION ******
1. ENQUEUE
2. DEQUEUE
3. PEEK
4. SHOW QUEUE
0. EXIT
Enter your choice :4
(Front) 20 ==> 30 ==>
**** QUEUE DEMONSTRATION ******
1. ENQUEUE
2. DEQUEUE
3. PEEK
4. SHOW QUEUE
0. EXIT
Enter your choice :0
Bye

Page : 22
Date : Experiment No: 15

Program 1: Program to take 10 sample phishing email, and find the most
common word occurring

#Program to take 10 sample phishing mail


#and count the most commonly occuring word
phishingemail=[
"jackpotwin@lottery.com",
"claimtheprize@mymoney.com",
"youarethewinner@lottery.com",
"luckywinner@mymoney.com",
"spinthewheel@flipkart.com",
"dealwinner@snapdeal.com"
"luckywinner@snapdeal.com"
"luckyjackpot@americanlottery.com"
"claimtheprize@lootolottery.com"
"youarelucky@mymoney.com"
]
myd={}
for e in phishingemail:
x=e.split('@')
for w in x:
if w not in myd:
myd[w]=1
else:
myd[w]+=1
key_max = max(myd,key=myd.get)
print("Most Common Occuring word is :",key_max)

OUTPUT

Most Common Occuring word is : mymoney.com

Page : 23
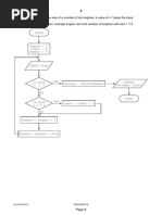
Date : Experiment No: 16

Program 1: Program to create 21 Stick Game so that computer always wins

Rule of Game (Total Sticks = 21):


1) User and Computer both can pick stick one by one
2) Maximum stick both can pick is 4 i.e. 1 to 4
3) Anyone with last stick will be the looser

def PrintStick(n):
print("o "*n)
print("| "*n)
print("| "*n)
print("| "*n)
print("| "*n)
TotalStick=21
win=False
humanPlayer=True
print("==== Welcome To Stick Picking Game :: Computer Vs User =====")
print("Rule: 1) Both User and Computer can pick sticks between 1 to 4 at a time")
print(" 2) Whosoever picks the last stick will be the looser")
print("==== Lets Begin ======")
playerName = input("Enter Your Name :")
userPick=0
PrintStick(TotalStick)
while win==False:
if humanPlayer==True:
print("You Can Pick stick between 1 to 4")
userPick=0
while userPick<=0 or userPick>4:
userPick = int(input(playerName +": Enter Number of Stick to Pick"))
TotalStick=TotalStick - userPick
humanPlayer=False
PrintStick(TotalStick)
print("*"*60)
input("Press any key...")
else:
computerPick = (5-userPick)
print("Computer Picks : ",computerPick," Sticks ")
TotalStick=TotalStick -computerPick
PrintStick(TotalStick)
if TotalStick==1:
print("## WINNER : COMPUTER ##")
win=True
print("*"*60)
input("Press any key...")
humanPlayer=True
Page : 24
OUTPUT

==== Welcome To Stick Picking Game :: Computer Vs User =====


Rule: 1) Both User and Computer can pick sticks between 1 to 4 at a time
2) Whosoever picks the last stick will be the looser
==== Lets Begin ======
Enter Your Name :RAJ
ooooooooooooooooooooo
|||||||||||||||||||||
|||||||||||||||||||||
|||||||||||||||||||||
|||||||||||||||||||||
You Can Pick stick between 1 to 4
RAJ: Enter Number of Stick to Pick3
oooooooooooooooooo
||||||||||||||||||
||||||||||||||||||
||||||||||||||||||
||||||||||||||||||
************************************************************
Press any key...
Computer Picks : 2 Sticks
oooooooooooooooo
||||||||||||||||
||||||||||||||||
||||||||||||||||
||||||||||||||||
************************************************************
Press any key...
You Can Pick stick between 1 to 4
RAJ: Enter Number of Stick to Pick4
oooooooooooo
||||||||||||
||||||||||||
||||||||||||
||||||||||||
************************************************************
Press any key...
Computer Picks : 1 Sticks
ooooooooooo
|||||||||||
|||||||||||
|||||||||||
|||||||||||
************************************************************
Press any key...
You Can Pick stick between 1 to 4
RAJ: Enter Number of Stick to Pick2
ooooooooo
|||||||||
|||||||||
|||||||||
|||||||||
Page : 25
************************************************************
Press any key...
Computer Picks : 3 Sticks
oooooo
||||||
||||||
||||||
||||||
************************************************************
Press any key...
You Can Pick stick between 1 to 4
RAJ: Enter Number of Stick to Pick3
ooo
|||
|||
|||
|||
************************************************************
Press any key...
Computer Picks : 2 Sticks
o
|
|
|
|
## WINNER : COMPUTER ##
************************************************************
Press any key...

Page : 26
Date : Experiment No: 17

Program 1: Program to connect with database and store record of employee


and display records.

import mysql.connector as mycon


con = mycon.connect(host='127.0.0.1',user='root',password="admin")
cur = con.cursor()
cur.execute("create database if not exists company")
cur.execute("use company")
cur.execute("create table if not exists employee(empno int, name varchar(20), dept
varchar(20),salary int)")
con.commit()
choice=None
while choice!=0:
print("1. ADD RECORD ")
print("2. DISPLAY RECORD ")
print("0. EXIT")
choice = int(input("Enter Choice :"))
if choice == 1:
e = int(input("Enter Employee Number :"))
n = input("Enter Name :")
d = input("Enter Department :")
s = int(input("Enter Salary :"))
query="insert into employee values({},'{}','{}',{})".format(e,n,d,s)
cur.execute(query)
con.commit()
print("## Data Saved ##")
elif choice == 2:
query="select * from employee"
cur.execute(query)
result = cur.fetchall()
print("%10s"%"EMPNO","%20s"%"NAME","%15s"%"DEPARTMENT",
"%10s"%"SALARY")
for row in result:
print("%10s"%row[0],"%20s"%row[1],"%15s"%row[2],"%10s"%row[3])
elif choice==0:
con.close()
print("## Bye!! ##")
else:
print("## INVALID CHOICE ##")

Page : 27
OUTPUT

1. ADD RECORD
2. DISPLAY RECORD
0. EXIT
Enter Choice :1
Enter Employee Number :1
Enter Name :AMIT
Enter Department :SALES
Enter Salary :9000
## Data Saved ##
1. ADD RECORD
2. DISPLAY RECORD
0. EXIT
Enter Choice :1
Enter Employee Number :2
Enter Name :NITIN
Enter Department :IT
Enter Salary :80000
## Data Saved ##
1. ADD RECORD
2. DISPLAY RECORD
0. EXIT
Enter Choice :2
EMPNO NAME DEPARTMENT SALARY
1 AMIT SALES 9000
2 NITIN IT 80000
1. ADD RECORD
2. DISPLAY RECORD
0. EXIT
Enter Choice :0
## Bye!! ##

Page : 28
Date : Experiment No: 18

Program 1: Program to connect with database and search employee number


in table employee and display record, if empno not found display
appropriate message.

import mysql.connector as mycon


con = mycon.connect(host='127.0.0.1',user='root',password="admin",
database="company")
cur = con.cursor()
print("#"*40)
print("EMPLOYEE SEARCHING FORM")
print("#"*40)
print("\n\n")
ans='y'
while ans.lower()=='y':
eno = int(input("ENTER EMPNO TO SEARCH :"))
query="select * from employee where empno={}".format(eno)
cur.execute(query)
result = cur.fetchall()
if cur.rowcount==0:
print("Sorry! Empno not found ")
else:
print("%10s"%"EMPNO", "%20s"%"NAME","%15s"%"DEPARTMENT",
"%10s"%"SALARY")
for row in result:
print("%10s"%row[0],"%20s"%row[1],"%15s"%row[2],"%10s"%row[3])
ans=input("SEARCH MORE (Y) :")

OUTPUT

########################################
EMPLOYEE SEARCHING FORM
########################################

ENTER EMPNO TO SEARCH :1


EMPNO NAME DEPARTMENT SALARY
1 AMIT SALES 9000
SEARCH MORE (Y) :y
ENTER EMPNO TO SEARCH :2
EMPNO NAME DEPARTMENT SALARY
2 NITIN IT 80000
SEARCH MORE (Y) :y
ENTER EMPNO TO SEARCH :4
Sorry! Empno not found
SEARCH MORE (Y) :n

Page : 29
Date : Experiment No: 19

Program 1: Program to connect with database and update the employee


record of entered empno.

import mysql.connector as mycon


con = mycon.connect(host='127.0.0.1',user='root',password="admin",
database="company")
cur = con.cursor()
print("#"*40)
print("EMPLOYEE UPDATION FORM")
print("#"*40)
print("\n\n")
ans='y'
while ans.lower()=='y':
eno = int(input("ENTER EMPNO TO UPDATE :"))
query="select * from employee where empno={}".format(eno)
cur.execute(query)
result = cur.fetchall()
if cur.rowcount==0:
print("Sorry! Empno not found ")
else:
print("%10s"%"EMPNO","%20s"%"NAME", "%15s"%"DEPARTMENT",
"%10s"%"SALARY")
for row in result:
print("%10s"%row[0],"%20s"%row[1],"%15s"%row[2],"%10s"%row[3])
choice=input("\n## ARE YOUR SURE TO UPDATE ? (Y) :")
if choice.lower()=='y':
print("== YOU CAN UPDATE ONLY DEPT AND SALARY ==")
print("== FOR EMPNO AND NAME CONTACT ADMIN ==")
d = input("ENTER NEW DEPARTMENT,(LEAVE BLANK IF NOT WANT
TO CHANGE )")
if d=="":
d=row[2]
try:
s = int(input("ENTER NEW SALARY,(LEAVE BLANK IF NOT
WANT TO CHANGE ) "))
except:
s=row[3]
query="update employee set dept='{}',salary={} where empno={}".format
(d,s,eno)
cur.execute(query)
con.commit()
print("## RECORD UPDATED ## ")
ans=input("UPDATE MORE (Y) :")

Page : 30
OUTPUT

########################################
EMPLOYEE UPDATION FORM
########################################

ENTER EMPNO TO UPDATE :2


EMPNO NAME DEPARTMENT SALARY
2 NITIN IT 90000

## ARE YOUR SURE TO UPDATE ? (Y) :y


== YOU CAN UPDATE ONLY DEPT AND SALARY ==
== FOR EMPNO AND NAME CONTACT ADMIN ==
ENTER NEW DEPARTMENT,(LEAVE BLANK IF NOT WANT TO CHANGE )
ENTER NEW SALARY,(LEAVE BLANK IF NOT WANT TO CHANGE )
## RECORD UPDATED ##
UPDATE MORE (Y) :y

ENTER EMPNO TO UPDATE :2


EMPNO NAME DEPARTMENT SALARY
2 NITIN IT 90000

## ARE YOUR SURE TO UPDATE ? (Y) :y


== YOU CAN UPDATE ONLY DEPT AND SALARY ==
== FOR EMPNO AND NAME CONTACT ADMIN ==
ENTER NEW DEPARTMENT,(LEAVE BLANK IF NOT WANT TO CHANGE )SALES
ENTER NEW SALARY,(LEAVE BLANK IF NOT WANT TO CHANGE )
## RECORD UPDATED ##
UPDATE MORE (Y) :Y

ENTER EMPNO TO UPDATE :2


EMPNO NAME DEPARTMENT SALARY
2 NITIN SALES 90000

## ARE YOUR SURE TO UPDATE ? (Y) :Y


== YOU CAN UPDATE ONLY DEPT AND SALARY ==
== FOR EMPNO AND NAME CONTACT ADMIN ==
ENTER NEW DEPARTMENT,(LEAVE BLANK IF NOT WANT TO CHANGE )
ENTER NEW SALARY,(LEAVE BLANK IF NOT WANT TO CHANGE ) 91000
## RECORD UPDATED ##
UPDATE MORE (Y) :Y

ENTER EMPNO TO UPDATE :2


EMPNO NAME DEPARTMENT SALARY
2 NITIN SALES 91000

## ARE YOUR SURE TO UPDATE ? (Y) :N


UPDATE MORE (Y) :N

Page : 31
Date : Experiment No: 20

Program 1: Program to connect with database and delete the record of


entered employee number.

import mysql.connector as mycon


con = mycon.connect(host='127.0.0.1',user='root',password="admin",
database="company")
cur = con.cursor()
print("#"*40)
print("EMPLOYEE DELETION FORM")
print("#"*40)
print("\n\n")
ans='y'
while ans.lower()=='y':
eno = int(input("ENTER EMPNO TO DELETE :"))
query="select * from employee where empno={}".format(eno)
cur.execute(query)
result = cur.fetchall()
if cur.rowcount==0:
print("Sorry! Empno not found ")
else:
print("%10s"%"EMPNO","%20s"%"NAME", "%15s"%"DEPARTMENT",
"%10s"%"SALARY")
for row in result:
print("%10s"%row[0],"%20s"%row[1],"%15s"%row[2],"%10s"%row[3])
choice=input("\n## ARE YOUR SURE TO DELETE ? (Y) :")
if choice.lower()=='y':
query="delete from employee where empno={}".format(eno)
cur.execute(query)
con.commit()
print("=== RECORD DELETED SUCCESSFULLY! ===")
ans=input("DELETE MORE ? (Y) :")
OUTPUT
########################################
EMPLOYEE DELETION FORM
########################################

ENTER EMPNO TO DELETE :2


EMPNO NAME DEPARTMENT SALARY
2 NITIN SALES 91000

## ARE YOUR SURE TO DELETE ? (Y) :y


=== RECORD DELETED SUCCESSFULLY! ===
DELETE MORE ? (Y) :y
ENTER EMPNO TO DELETE :2
Sorry! Empno not found
DELETE MORE ? (Y) :n

Page : 32

QZUIPODTJQDPN

You might also like