KEMBAR78
Remote Power Controller Guide | PDF | Relay | Switch
0% found this document useful (0 votes)
52 views2 pages

Remote Power Controller Guide

This document summarizes an audio interface box that allows remote control of a radio. The interface box contains a relay controlled by a MOSFET that switches power from a battery or supply to the radio. When the radio power switch is turned on, the MOSFET activates the relay, powering the radio. A resistor and capacitor then maintain just enough current to keep the relay activated, saving battery life compared to continuously powering the relay coil. The interface box allows remote turn-on/off of the radio without handling its high current supply connections.

Uploaded by

david reyes
Copyright
© © All Rights Reserved
We take content rights seriously. If you suspect this is your content, claim it here.
Available Formats
Download as PDF, TXT or read online on Scribd
0% found this document useful (0 votes)
52 views2 pages

Remote Power Controller Guide

This document summarizes an audio interface box that allows remote control of a radio. The interface box contains a relay controlled by a MOSFET that switches power from a battery or supply to the radio. When the radio power switch is turned on, the MOSFET activates the relay, powering the radio. A resistor and capacitor then maintain just enough current to keep the relay activated, saving battery life compared to continuously powering the relay coil. The interface box allows remote turn-on/off of the radio without handling its high current supply connections.

Uploaded by

david reyes
Copyright
© © All Rights Reserved
We take content rights seriously. If you suspect this is your content, claim it here.
Available Formats
Download as PDF, TXT or read online on Scribd
You are on page 1/ 2

Fig 19.72 — Rear view of the audio interface box.

Operator
jacks are on the right, logger on the left. Connections to the
radio are in the center.

Fig 19.73 — Inside view of the audio interface box. A RadioShack


project board is used for most components.

Fig 19.74 — Suggested parts layout for


audio interface box.
R7
R12 R13

C13 C12
C19 C4 K1 C15
U2
R
6 C7 LM380
R8
R5 C21 C5
R9 C
R C11 1
1 4
U1
LM358 C18 C17
R19
C1
R4 C2
R2 C20 R21
R3 C10
R R D
1 1 1 K2
7 6 +
R R C3 R R
2 2 1 2
6 7 8 3

QS0806-Raydo05

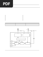
A Remote Power Controller


Some older solid-state transceivers such radio from any source, be it a battery or K1 has pulled in, however, it doesn’t re-
as the Ten-Tec Triton IV will run from an ordinary dc power supply. quire the same amount of current to keep
battery power but lack a switch to turn the contacts closed. Resistor R1 provides
the radio on or off from the front panel. What Makes it Tick just enough current to hold the contacts in
You have to either unplug the power cord The relay, K1, is controlled by power after C1 charges. The result is a savings
or remove the cables from the battery. As MOSFET Q1. The MOSFET is controlled of over half the required holding current.
designed, the power switch for the Triton by turning on the radio’s power switch, For the Omron relay specified, the nominal
IV controls the 120 V ac supply primary which sends 13 V to the gate of Q1 through coil current is 90 mA. With R1 in series,
circuit in the matching model 262 power R3, a current limiter. Resistor R2 discharges the current drops to a battery saving 40
supply. The power switch does not, and the gate of Q1 when the power switch mA. While it does not sound like a lot, of
cannot, handle the more than 20 A at 13.8 is turned off. Resistor R4 keeps the gate savings, over the course of several hours or
V dc the transceiver requires. low, preventing Q1 from turning on from days this adds up to quite a few ampere-
Mike Bryce, WB8VGE, developed the noise or stray voltage. Resistor R4 serves hour savings.
remote power controller shown in Fig 19.75 another purpose too. It allows about 2 DS1 lights up when the relay pulls in.
to solve the problem. It was originally mA of current to flow through the radio’s (If minimum power consumption is your
described in September 2007 QST. The power switch. This is enough to clean the goal you can leave out R5 and the LED.)
front power switch on the radio operates contacts of the power switch. Diode D1 clamps the EMF produced when
normally, but it now controls a large power Capacitor C1 charges via K1’s coil, K1’s coil drops.
relay. This relay sends +13.8 V dc to the causing closure of the relay contacts. Once Filter capacitors C2, C3 and C4 keep

Station Layout and Accessories   19.47


carefully. Once installed in the PCB it’s
quite robust.
After assembly, make a few simple tests
to make sure the circuit is working cor-
rectly. You’ll need a 13 V dc power supply
with current limiting. Don’t start out trying
to use a large battery (like a car battery),
because if you have a wiring error such a
battery can supply enough current to burn
copper traces right off the board!
Apply power to the circuit. Nothing
should happen. Now, short the PSW1 and
PSW2 pads. The relay should click in and
the LED should light. A quick check on
the output pad labeled TO RADIO with your
VOM should show +13 V dc referenced to
ground. Remove the short between PSW1
and PSW2 and the relay should drop out
and the LED should go dark.
To ensure that the current saving func-
tion created by R1 and C1 is working,
temporarily unsolder one end of R1 and
Fig 19.75 — Schematic of the remote power controller. remove this lead from the PCB. Now short
PSW1 and PSW2. The relay will click in
C1 — 1000 µF, 16 V electrolytic. K1 — T-90 Omron relay, Mouser
C2 — 0.01 µF. 653-G8P1A4TP-DC12. and then drop out. This shows that C1
C3 — 0.1 µF. Q1 — IRF510 power FET. has been charged via the relay initially,
C4 — 220 µF, 16 V electrolytic. R1 — 150 Ω, 1 W. but with R1 out of the circuit there’s no
D1 — 1N4002 rectifier. R2 — 15 kΩ, 1⁄4 W. holding current available. Solder the loose
DS1 — LED. R3 — 10 kΩ, 1⁄4 W. end of R1 back in the circuit.
F1 — 20 A automotive blade-type fuse. R4, R5 — 1 kΩ, 1⁄4 W.
The assembly fits in a small plastic
project box from RadioShack. Finish up
with your favorite dc connector.
Fig 19.76 is built on a double sided, plated Anytime you need to control a high cur-
through printed circuit board. A kit of rent, low voltage load from a distance, the
parts and PC board are available. 2 You remote power controller can do it. For
could easily build one using perf board example, you might use one to control
or even “dead bug” style. dc fans, low voltage emergency lighting,
There is nothing fancy or special re- or a VHF “brick” amplifier.
quired. You can change the values of most
of the parts without any problems, although Notes
Fig 19.76 — The completed PCB for 1Older Ten-Tec
the remote power controller. the value of R1 should be left alone. Too transceivers did not have SWR
much resistance and K1’s coil won’t stay foldback circuitry. These transceivers relied
on the matching power supply to protect the
in. Too low and you’ll eat up battery power
finals. When the SWR is high the finals draw
stray RF and other noise out of the circuit. in the coil. I found that 150 Ω was about more current than they should, tripping the
F1 is a 20 A ATC “blade” type fuse for right for the relay specified. power supply. Ten-Tec required a fast acting
safety. Every high current dc line should You could substitute a Potter & Brumfield magnetic circuit breaker (AIR PAK T11-1-
be fused, but in the case of the old Triton T90 relay for the one specified (Mouser 20.0A recommended) to protect the finals
IV an additional magnetic circuit breaker 655-T90S1D12-12). To save some mon- while running from a battery or any non Ten-
Tec power source.
should be installed as well. 1 ey, an open frame version will work too 2A complete kit of parts for the RPC with the
(Mouser 655-T90N1D12-12). printed circuit board, or just the PC board,
Building Your Own RPC The power MOSFET is sensitive to are available from SunLight Energy Systems.
The remote power controller shown in damage from static discharge, so handle See www.theheathkitshop.com.

Audible Antenna Bridge


The audible antenna bridge (AAB) shown build, and a kit is available. 1 protect your transmitter during tune-up. Many
in Fig 19.77 was designed by Rod Kreuter, An absorptive type of SWR meter, the transmitters have SWR foldback capability
WA3ENK. Originally described in June AAB is used to indicate how close the and will decrease the output power if the
2007 QST, this project would help a visually match is between your transmitter and your antenna match is poor, but some do not.
impaired ham, but sighted hams will also antenna. Its output is a tone whose pitch By absorbing power in the AAB, no
find it very useful. (For example, tuning a is proportional to SWR. It also sends the matter what you do at the antenna port,
mobile screwdriver antenna while you’re SWR value in Morse code. the transmitter never sees an SWR greater
driving.) The AAB is rugged and easy to Unlike most SWR meters on the market, than 2:l. The trade-off is that 75% of your
use, both in the harsh light of day and in this one actually absorbs power from your transmitter power ends up as heat in the
the dark of night. It’s also inexpensive to transmitter while you’re tuning, helping to bridge, so you need to switch out the AAB

19.48  Chapter 19

You might also like