KEMBAR78
Excel - Assignment Questions | PDF | Microsoft Excel | Vehicles
100% found this document useful (1 vote)
188 views3 pages

Excel - Assignment Questions

The document provides instructions for analyzing a dataset containing car pricing details in the US. It includes tasks to create new fields and columns using functions, conditional formatting, lookups, pivot tables, and charts. The tasks involve analyzing fields like make, model, transmission, price, rating, odometer, year, color, and more to identify patterns and insights.

Uploaded by

Gudan gupta
Copyright
© © All Rights Reserved
We take content rights seriously. If you suspect this is your content, claim it here.
Available Formats
Download as DOCX, PDF, TXT or read online on Scribd
100% found this document useful (1 vote)
188 views3 pages

Excel - Assignment Questions

The document provides instructions for analyzing a dataset containing car pricing details in the US. It includes tasks to create new fields and columns using functions, conditional formatting, lookups, pivot tables, and charts. The tasks involve analyzing fields like make, model, transmission, price, rating, odometer, year, color, and more to identify patterns and insights.

Uploaded by

Gudan gupta
Copyright
© © All Rights Reserved
We take content rights seriously. If you suspect this is your content, claim it here.
Available Formats
Download as DOCX, PDF, TXT or read online on Scribd
You are on page 1/ 3

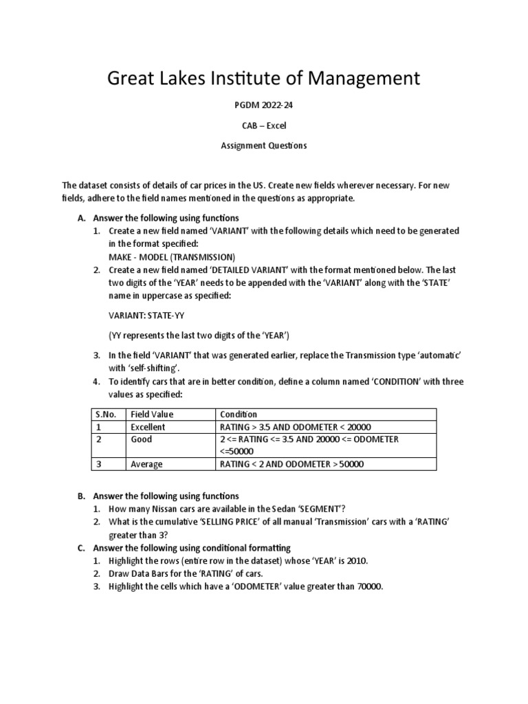
Great Lakes Institute of Management

PGDM 2022-24

CAB – Excel

Assignment Questions

The dataset consists of details of car prices in the US. Create new fields wherever necessary. For new
fields, adhere to the field names mentioned in the questions as appropriate.

A. Answer the following using functions


1. Create a new field named ‘VARIANT’ with the following details which need to be generated
in the format specified:
MAKE - MODEL (TRANSMISSION)
2. Create a new field named ‘DETAILED VARIANT’ with the format mentioned below. The last
two digits of the ‘YEAR’ needs to be appended with the ‘VARIANT’ along with the ‘STATE’
name in uppercase as specified:

VARIANT: STATE-YY

(YY represents the last two digits of the ‘YEAR’)

3. In the field ‘VARIANT’ that was generated earlier, replace the Transmission type ‘automatic’
with ‘self-shifting’.
4. To identify cars that are in better condition, define a column named ‘CONDITION’ with three
values as specified:

S.No. Field Value Condition


1 Excellent RATING > 3.5 AND ODOMETER < 20000
2 Good 2 <= RATING <= 3.5 AND 20000 <= ODOMETER
<=50000
3 Average RATING < 2 AND ODOMETER > 50000

B. Answer the following using functions


1. How many Nissan cars are available in the Sedan ‘SEGMENT’?
2. What is the cumulative ‘SELLING PRICE’ of all manual ‘Transmission’ cars with a ‘RATING’
greater than 3?
C. Answer the following using conditional formatting
1. Highlight the rows (entire row in the dataset) whose ‘YEAR’ is 2010.
2. Draw Data Bars for the ‘RATING’ of cars.
3. Highlight the cells which have a ‘ODOMETER’ value greater than 70000.
D. Answer the following using Lookup functions.
1. Extract the seller information for the following VIN. Create a new sheet to show your work.
i. 1g1jc5sh8e4195785
ii. 5xxgm4a70fg356784
iii. 5npeb4ac6ch442708
iv. 1g1zj57779f181802
v. 1g1jc5sh8e4128684
vi. jf2gpacc8e8282503
vii. 1fadp3f20dl259766
viii. 5fnrl38885b022413
ix. 1n4aa5ap8cc859985
x. jt8bf28g715104525
xi. 1d4hd48k36f148379
xii. 2c3cdxbg7eh307824
xiii. 1d4hd48n16f115035
xiv. 5npdh4ae8eh503572
xv. 2g1wc5e3xd1239026
xvi. jn8as5mv3cw403350
xvii. kmhet46c86a107821
xviii. 3vwrm71kx9m170538
xix. wbaph7c54be678017
xx. 2t1kr32e68c705573
xxi. 4t1bf1fk0eu312935
xxii. 1g2zg58n874271850
xxiii. kmhct4ae1du274193
xxiv. wbavb735x8vh25507
xxv. 5fnrl5h40cb044265
xxvi. 1gnlvfed7aj233258
xxvii. 1fmcu0j92eua94683
xxviii. jn1cv6ar2cm675606
xxix. 3a8fy58b48t168849
xxx. 1n4aa5ap7ac838381
2. Follow the rules provided in the table to assign the ‘PRICING’ based on the ‘SELLING PRICE’
of cars.

SELLING PRICE PRICING


Less than 2000 Cheap
2000 <= SELLING PRICE <=15000 Affordable
15000 < SELLING PRICE <= 30000 Reasonable
Greater than 30000 Costly
E. Answer the following using pivot table.
The table holds the total (cumulative) ‘SELLING PRICE’ of cars with respect to ‘YEAR’ and
‘TRANSMISSION’. Introduce the sum of ‘ODOMETER’ values as another measure presented in
the table.
F. Answer the following using charts.
1. Represent the number of cars available in each ‘COLOR’.
2. Create a graph that shows the following plots. Use ‘Combo’ graphs to plot both these
measures against the Year:
a. Cumulative ‘SELLING PRICE’ in each ‘YEAR’
b. Number of cars in each ‘YEAR’ (Use the count of column ‘YEAR’)

You might also like