KEMBAR78
Chapter 8 Motion | PDF | Speed | Acceleration
0% found this document useful (0 votes)
1K views16 pages

Chapter 8 Motion

The document is a lesson plan for a 9th grade science class on the topic of motion. It includes 4 periods of instruction covering concepts like uniform and non-uniform motion, measuring rate of motion, and graphical representations of motion. The first period focuses on introducing definitions of motion, motion along a straight line, and the differences between uniform and non-uniform motion. Hands-on activities like a maze game and toy car experiment are used to illustrate these concepts.

Uploaded by

Sagarika Mishra
Copyright
© © All Rights Reserved
We take content rights seriously. If you suspect this is your content, claim it here.
Available Formats
Download as PDF, TXT or read online on Scribd
0% found this document useful (0 votes)
1K views16 pages

Chapter 8 Motion

The document is a lesson plan for a 9th grade science class on the topic of motion. It includes 4 periods of instruction covering concepts like uniform and non-uniform motion, measuring rate of motion, and graphical representations of motion. The first period focuses on introducing definitions of motion, motion along a straight line, and the differences between uniform and non-uniform motion. Hands-on activities like a maze game and toy car experiment are used to illustrate these concepts.

Uploaded by

Sagarika Mishra
Copyright
© © All Rights Reserved
We take content rights seriously. If you suspect this is your content, claim it here.
Available Formats
Download as PDF, TXT or read online on Scribd
You are on page 1/ 16

D.A.V.

INTERNATIONAL SCHOOL, AHMEDABAD


LESSON PLAN

Class- IX Subject: Science


Chapter name: Motion
Total no. of periods: 4
Prepared by Sagarika Mishra

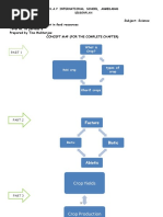
CONCEPT MAP (FOR THE COMPLETE CHAPTER)

MOTION MOTION ALONG A STRAIGHT LINE

UNIFORM
PART 1 MOTION AND MEASURING
SPEED WITH
NON UNIFORM THE RATE OF
DIRECTIONS
MOTION- "The MOTION
Maze Game"

RAT OF CHANGE OF
VELOCITY

GRAPHICAL REPRESENTATIONS
VELOCTIY TIME GRAPH
OF MOTION

PART 2

EQUATION OF MOTIN BY
UNIFORM CIRCUALR MOTION
GRAPHICAL METHOD

1
Lesson Plan

Period 1

Learning Objectives

➢ Definition Of motion
➢ Motion along a straight line
➢ Uniform and non-uniform motion
Learning Outcome
Knowledge (Cognitive)
At the end of the class students will be able to understand:

➢ Students will be able to understand the unform and non -uniform motion
➢ Motion along a straight path- Rectilinear motion
➢ How to measure the rate of motion

Attitude and values (affective

1. A positive attitude to learn new ideas from their surroundings and

Skills (Psychometric)

Life skills (Real life application)

We all know that life is motion. If we feel the continuous motion yet don’t feel
the progress, then we need to place some mile markers to indicate a positive
direction forward. As we drive down most roads, we can see our progress, if we
take the time to notice. We see the green mile markers along the way. We
should do the same in our life. They should be a mix of small and significant
ones. When we reach some, we need to do a little victory dance and celebrate
our movement forward. Life is too short to waste our motions or lack
purposeful forward movement. When all motion stops, our life should represent
all that was possible.

There is momentum to life, but it requires traction to roll with meaning.


Marzano’s Taxanomy

Level 1: Retrieval: Recall


Level 4: Knowledge Utilization: Research (2) Experimenting (2)

Cross-curricular link (if any): SST- Students can relate different types of
motion- Movements like Non-cooperation movement, Chipko movement, Salt
march etc from their SST chapter.

Materials required: Notepad

Details of Teaching Learning Experience

2
Seating Arrangement: Row wise……Forming 4 groups

Lesson Beginning Settlement of the class:


Time: 5 minutes Gayatri Mantra with meaning
Purpose: Introduction of the concept/Recapitulation of the
previous knowledge: Level 1 Retrieval
Introductory activity: Teacher will take the students
near Bio lab. Make them stand in a circle and play the
game of “Statue and Move”.
On the basis of the above activity teacher will ask
few questions
1. Which motion can be called as simplest type of
motion?

Ans. The simplest type of motion is the motion


along a straight line.
2. What is displacement?

Ans. The shortest distance measured from the


initial to the final position of an object is known as
the Displacement.
3. Which physical quantity is used to describe the
overall motion of an object?

Ans. Two different physical quantities — the


distance and the displacement, are used to
describe the overall motion of an object and to
locate its final position with reference to its initial
position at a given time.
4. Can displacement and distance be measured
zero?

Ans. The magnitude of the displacement for a


course of motion may be zero but the
corresponding distance covered is not zero.

Activity 2 Level 4 : Investigating

Then the teacher will draw a straight line with the help of
a chalk and mark different points as shown in the figure

She will ask any two students to stand at point O and


A. Student from the right hand will jump till point A
and student standing at the point A needs to jump till
C. Other students will calculate the total length. The
total path length covered by the object is OA + AC, that
is 60 km + 35 km = 95 km. This is the distance covered by

3
the object. To describe distance we need to specify only
the numerical value and not the direction of motion. There
are certain quantities which are described by specifying
only their numerical values. The numerical value of a
physical quantity is its magnitude. Now the teacher will
the students to brain storm and find the answer to the
question.

From this example, can you find out the distance of


the final position C of the object from the initial
position O?

Ans: This difference will give you the numerical value of


the displacement of the object from O to C through A.
The shortest distance measured from the initial to the
final position of an object is known as the displacement.

A group discussion will be done and following questions


will be solved by the students

1. An object has moved through a distance. Can it


have zero displacement? If yes, support your
answer with an example.
2. A farmer moves along the boundary of a swuare
field of side 10 m in 40 s. What will be the
magnitude of displacement of the farmer at the
end of 2 minutes wo seconds from his initial
position?
3. Which of the following is true for displacement?
a. It cannot be zero
b. B. Its magnitude is greater than the distance
travelled by the object.

Real life connects: Life is all about movement and


motion in a right and significant direction. There is
momentum to life, but it requires traction to roll with
meaning. To achieve our goals we need to go with a
proper flow of our actions.

4
Lesson Middle Sub-topics/Concepts covered:(Level-4 Investigating)
Time: 20 minutes ➢ Uniform and Non-Uniform motion
Purpose: Activity 2 conducted Level-4 Investigating) The game
will be done on a piece of cardboard, fevistick and
straws as shown below.
“The maze game”

The teacher will ask the students to push the marble from
the starting point to the final point and the teacher will
be using the timer or stop watch to mark the exact
timings of reaching the final position. Different group of
students competed with each other and proved their skills
to reach the final position and win the maze game.
Based on the above activity the teacher will ask
Does the marble move with the same speed
everywhere(maze) and why?
The Marble moved on a smooth surface with a constant
speed.
Later a small car was given to the group of students to run
on a smooth surface (Table top or a cardboard). The car
was allowed to move for a particular time period which was
measured by a stop watch. And the distance travelled by
the toy car is also recorded with respect to the time.
Same activity is repeated 5 times and each time
observations were recorded in their notepad.
Possible outcomes in an uniform motion the car will travel
same distance in equal intervals of time.
So in this observation only if the car has not covered same
distance within the same time frame the car is in non-
uniform motion.

Students will be divided in groups and the following


questions will be solved by them

1. What is uniform and non uniform motion?


2. Distinguish between uniform and non uniform
motion.

5
3. What does the path of an object look like when
it is in uniform motion?
4. What does the odometer of an automobile
measure?
Real Life Connect: It is said that, life is a journey,
and Journey means motion. Wise men always compare
our life with a river, where water is in continues flow,
and during this motion, it washes away all pollutants &
dirtiness, while stagnant water just like a dam slowly
becomes polluted, because it does not flow. Similarly,
if we are stuck in any kind of issues and we are unable
to flow our emotions and let our life move forward we
can't make any progress in life, so in life, no matter
whether we are moving in uniform motion or irregular
motion, it is important to keep moving. So the message
for the is "KEEP GOING, KEEP PROGRESSING, KEEP
MOVING AND KEEP SMILING " whatever may be the
situation.
“When life is out of control, Tab hoton ko karke gol
sitie bajake bol, All is well!!!!!!!!!!!!!!!!!!!!!!!!!”- Students are
going to sing this song form the movie 3 idiots.

Ice Breaker
Ice breaker is the part of the activity.
Time: 2 minutes

Lesson End Logical-Analytical/illustrative questions to be


Written part given (Not from the back exercise)
Time: 11 minutes Level 4: Research
1. When can we say the motion of an object is as
uniform motion? what can be the shape of the
path covered by a moving object to have
uniform speed and uniform velocity?
2. If a car travels 2700 miles in 3 days, how fast
did the car move on average in hours?
2 minutes Value based learning-
Food bank and cloth bank.

Lesson Plan

Period 2

Learning Objectives

➢ Speed with direction


➢ Rate of change of velocity
Learning Outcome
Knowledge (Cognitive)

6
At the end of the class students will be able to understand:

➢ Students will be able to understand that speed has its own direction
➢ Students will be able to know about rate of change in velocity i.e accelerated
motion
The cell theory Attitude and values (affective

Hands on experiment form the surrounding and inquisitive to learn from the
nature.

Skills (Psychometric)

Life skills (Real life application): When our actions get a particular direction our
motion gets with the flow of our actions. Just like speed gets its direction then its
gets its velocity.

Marzano’s Taxanomy

Level 1- Retrieval: Recall


Level 4: Knowledge Utilization: Investigating (2)

Cross-curricular link (if any)-Maths (Calculation)

Details of Teaching Learning Experience

Seating Arrangement: Row wise……Forming 4 groups

Lesson Beginning Settlement of the class:


Time: 5 minutes Gayatri Mantra with meaning
Purpose: Introduction of the concept/Recapitulation of the
previous knowledge:
Introductory activity: (Level 1: Recall)
Students are already aware about the process of
diffusion.
Teacher will check the previous knowledge by asking
➢ What speed?
➢ What is Velocity?

Lesson Middle Subtopics covered: Difference between speed and


Time: 20 minutes velocity, Acceleration (Uniform and Non-Uniform)
Purpose: Activity 1
Students will be taken to the ground and will be
asked to play kho-kho (Boys and girls). The
students will be asked to continue for 5 minutes.
Teacher will stop the game with the help of a
stop watch.

7
Each player will be asked to define the speed and
the velocity on the game played.
Speed= distance/time
Velocity= It is the speed of an object moving in
a definite direction.
Students will learn the difference between speed
and velocity.
Activity 2
Two students will be asked to run inside the class
with a constant speed. One will be asked to run
and the other would become the obstacle in front
of him/her. If the first student will be able to
reach the finishing point without slowing down his
speed then students will learn its uniform
acceleration and if the student slows down and
reaches the finishing point late then it would
considered as nonuniform acceleration.

A group discussion will be done after the activity


and students will solve the following questions.
1. Distinguish between speed and velocity
2. During an experiment, a signal from a
spaceship reached the ground station in
five minutes. What was the distance of
the spaceship from the ground station?
The signal travels at the speed of light.
That is 3X 108 m s-1.
3. When will you say a body is in
i. Uniform acceleration
ii. Non uniform acceleration?
4. A train starting from a railway station and
moving with unfrom acceleration attains a
speed of 40 km h-1 in 10 minutes. Find
its acceleration.
Real Life Connect: We all are in a rat race surrounded
by competitions. We all run with speed to get our goals
but if our speed doesn’t get any direction just like
velocity then definitely to run in a rat race won’t be
fruitful. Having direction always allows you to maintain
mental resilience during transitions by facilitating a
sense of underlying purpose, not dependent on the
specific role one occupies. Also, having a sense of
direction promotes better mental health and stronger
adherence to long-term goals.

8
.Ice breaker: The icebreaker is the past of the
Ice Breaker
activity.
Time: 2 minutes
Lesson End Logical-Analytical/illustrative questions to be
Written part given (Not from the back exercise) Level-4
Time: 11 minutes Research)
1. Usha swims in a 90 m long pool. She covers 180
m in one minute by swimming from one end to
the other and back along the same straight
path. Find the average speed and average
velocity of Usha.
2. The odometer of a car reads 2000 km at the
start of a trip and 2400 km at the end of the
trip. If the trip took 8 h, calculate the average
speed of the car in km h –1 and m –1.
3. Under what condition(s) is the magnitude of average
velocity of an object equal to its average speed?
2 minutes Value based information: Food bank and cloth
bank

Lesson Plan

Period 3

Learning Objectives

➢ Equations of motion through graphs

Learning Outcome
Knowledge (Cognitive)
At the end of the class students will be able to understand:

➢ Students will understand the importance of graph and will learn to plot for the
same
Attitude and values (affective

A positive attitude to learn new ideas

Skills (Psychometric)

Life skills (Real life application): With the above graphical representation students
will learn equality, more than less than grouping and also explain mathematical
relationship.

Marzano’s Taxanomy

9
Level 1 :Retrieval: Recall
Level 4: Knowledge Utilization: Investigating(2) Research (1)

Cross-curricular link (if any) Graphical representation of analysis in the


graph paper.

Details of Teaching Learning Experience

Seating Arrangement: Row wise……Forming 4 groups

Lesson Beginning Settlement of the class:


Time: 5 minutes Gayatri Mantra with meaning
Purpose: Introduction of the concept/Recapitulation of the
previous knowledge:
Introductory activity: Level 1- Recall
➢ What are the three types of equation of
motion?
➢ What does each alphabet stands for?
➢ How is speed and velocity related to each
other?

Subtopic taught: Graphical representation of equations


Lesson Middle
of motion.
Time: 20 minutes
1. V=u + at
Purpose:
2. S= ut + at2
3. V2-u2=2as
Students will be asked to bring graphs one day prior.
The whole concept will be taught with the help of
graphs.

1. v= u + at

10
Let us draw AD parallel to OC. From the graph, we observe
that
BC = BD + DC = BD + OA
Substituting BC = v and OA = u,
we get v = BD + u
>or, BD = v – u (8)

a = change in velocity y ⁄ time taken

= BD ⁄ AD = BD ⁄ OC

Substituting OC = t, we get
a = BD ⁄ t

or, BD = at

Using both Eqs and we get


v = u + at

Let us consider that the object has travelled a distance s


in time t under uniform acceleration a. In Fig. 8, the
distance travelled by the object is obtained by the area
enclosed within OABC under the velocity-time graph AB.
Thus, the distance s travelled by the object is given by
s = area OABC (which is a trapezium)
= area of the rectangle OADC + area of the triangle ABD
= OA × OC + ½ (AD × BD) (10)

Substituting OA = u, OC = AD = t and BD = at, we get


s = u × t + ½ (t×at)
or s = u t + ½ a t2

8.5.3 EQUATION FOR POSITION–VELOCITY


RELATION

From the velocity-time graph shown in Fig. 8, the distance


s travelled by the object in time t, moving under uniform
acceleration a is given by the area enclosed within the
trapezium OABC under the graph. That is, s = area of the
trapezium OABC
= ((OA + BC) × OC ) ⁄ 2

Substituting OA = u, BC = v and OC = t, we get


s = ((u + v) t ) ⁄ 2

From the velocity-time relation (Eq. 6), we get

11
t = (v - u) ⁄ a

Using Eqs. and we have


s = ((v + u) × (v - u)) ⁄ 2a

or, 2 a s = v2 – u2

Students will be divided in the group and will be asked to

solve the graphical questions

1. What is the nature of the distance time graph for

uniform and non uniform motion of an object?

2. What can you say about the motion of an object if

its speed-time graph is a straight line parallel to

the time axis?

3. What can you say about the motion of an object

whose distance-time graph is a straight line

parallel to the time axis?

Real Life Connect Just like Graphs we plot and can do


the comparative study and do the analysis similarly if
we do analysis on our performance graph on weekly
basis calculating the mistakes and the areas of
improvement. We all will be able to work on our study
level and do much better. it provides structure in
assessing performances and even deadlines to meet our
as well as others expectations.

Ice Breaker .Ice breaker: Icebreaker is the part of the activity.


Time: 2 minutes
Lesson End Logical-Analytical/illustrative questions to be
Written part given (Not from the back exercise)
Time: 11 minutes Level 4 Research
1. A train starting from rest attains a velocity
of 72 km h–1 in 5 minutes. Assuming that
the acceleration is uniform, find (i) the
acceleration and (ii) the distance travelled by
the train for attaining this velocity.
2. The brakes applied to a car produce an
acceleration of 6 m s-2 in the opposite
direction to the motion. If the car takes 2 s
to stop after the application of brakes,
calculate the distance it travels during this

12
time.
3. A stone is thrown in a vertically upward direction
with a velocity of 5 m s-1. If the acceleration of
the stone during its motion is 10 m s–2 in the
downward direction, what will be the height
attained by the stone and how much time will it
take to reach there?

2 minutes Value based information : Food bank and cloth


bank

Lesson Plan

Period 4

Learning Objectives

➢ Circular motion

Learning Outcome
Knowledge (Cognitive)
At the end of the class students will be able to understand:

➢ Students will be able to understand circular motion and understand the


relationship in real life examples.
Attitude and values (affective

A positive attitude to learn new ideas

Skills (Psychometric)

Life skills (Real life application): Maintaining uniformity in our actions to achieve our
goals and be with the flow of life as it comes in our way.

Marzano’s Taxanomy

Level 1 :Retrieval: Recall


Level 4: Knowledge Utilization: Investigating(2)

Cross-curricular link (if any)

Details of Teaching Learning Experience

13
Seating Arrangement: Row wise……Forming 4 groups

Lesson Beginning Settlement of the class:


Time: 5 minutes Gayatri Mantra with meaning
Purpose: Introduction of the concept/Recapitulation of the
previous knowledge:
Introductory activity: Level 1- Recall
➢ What are the three types of equation of
motion?
➢ What does each alphabet stands for?
➢ How is speed and velocity related to each
other?

Sub topics taught: Circular motion


Lesson Middle
Time: 20 minutes Activity-
Purpose:
One student will be asked to take a piece of thread and tie a
small piece of stone at one of its ends. Move the stone to
describe a circular path with constant speed by holding the
thread at the other end, as shown. Now the student will be
asked to leave the stone. If you carefully note, on being
released the stone moves along a straight line tangential to
the circular path. This is because once the stone is released,
it continues to move along the direction it has been moving at
that instant. This shows that the direction of motion changed
at every point when the stone was moving along the circular
path.

Teacher will give some other examples like objects moving


under uniform circular motion, such as the motion of the
moon and the earth, a satellite in a circular orbit around
the earth, a cyclist on a circular track at constant speed
and so on.

14
A group discussion will be held and students will solve the
below questions after the activity

1. An artificial satellite is moving in a circular orbit


of radius 42250 km. calculate its speed f it takes
24 hours to revolve around the earth.
2. State which of the following situations are possible
and give an example for each of these.
a. An object with a constant acceleration but with
uniform speed.
b. An object moving in a certain direction with an
acceleration in the perpendicular direction.

Real Life Connect: The best example is our solar


system where all the planets revolve around a central
object that is sun. From million of years this has been
going on in an uniform circular way and has lead to
change of seasons, day and night etc. Similarly, In our
life if we are attached to our parents who are the
central personalities of our family in an uniform way
and maintain a healthy relationship. Then our life goes
in a very perfect way without any hurdles and
obstacles.

Ice Breaker .Ice breaker: Icebreaker is the part of the activity.


Time: 2 minutes
Lesson End Logical-Analytical/illustrative questions to be
Written part given (Not from the back exercise)
Time: 11 minutes Level-4 Investigating

1. Find the total displacement of the body from the


following graph:

15
2. Define acceleration and state its SI unit. For
motion along a straight line, when do we consider
the acceleration to be (i) positive (ii) negative?
Give an example of a body in uniform acceleration.

2 minutes Value based information: Food bank and cloth


bank

Practice work from the chapter: Motion


Sr No Date Day PW
1 04/06/2022 Saturday(Monda Pg no.112 Q 1,2 & 3
y’s time table)
2 11/06/2022 Saturday(Monda Pg no 112 Q 4, 5 & 6
y’s time table)
3 17/06/2022 Friday Pg no. 113 Q7 and 8
At a glance of “Different Levels of Marzano Taxonomy” used in this lesson:

Marzano Taxanomy

37% Retrieval
Comprehension
50%
Analysis
Knowledge utilisation

13%

16

You might also like