KEMBAR78
Class Diagram | PDF | Cyberwarfare | Security
0% found this document useful (0 votes)
136 views1 page

Class Diagram

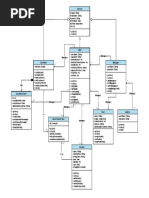
This document defines classes for modeling a customer relationship management system including Person, Staff, Customer, Manager, Admin, Pool, Service, CustomerCard, and ReservedService classes. Key attributes include names, dates, addresses, images, user credentials, payment amounts, and relationships between classes.

Uploaded by

iman ghavami
Copyright
© © All Rights Reserved
We take content rights seriously. If you suspect this is your content, claim it here.
Available Formats
Download as PDF, TXT or read online on Scribd
0% found this document useful (0 votes)
136 views1 page

Class Diagram

This document defines classes for modeling a customer relationship management system including Person, Staff, Customer, Manager, Admin, Pool, Service, CustomerCard, and ReservedService classes. Key attributes include names, dates, addresses, images, user credentials, payment amounts, and relationships between classes.

Uploaded by

iman ghavami
Copyright
© © All Rights Reserved
We take content rights seriously. If you suspect this is your content, claim it here.
Available Formats
Download as PDF, TXT or read online on Scribd
You are on page 1/ 1

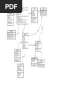
Person

# name: String
# lastName: String
# gender: String
# birthDate: Date
# photo: ImageView
# id: Int

+ getters() + getFullName()
+ setters()

1..*
Staff

- userName: String
Manages - password: String
- phoneNumber: Int
- landLinePhoneNumber: Int
Customer Manager
0..* - postalCode: Int
- hasCard: boolan - residenceAddress: String 1..* 1 - userName: String
Manages
- paymentPerHour: Float - password: String
- entryTime: Int
- time: ArrayList
+ setHasCard() + check() - exitTime: Int
1 + getHasCard() + getters()
+ addCustomer() + getters() + getWorkingTimes() + setters() + pay()
+ editCustomer() + setters()
+ getSalary()
+ addManager()
Has 1
+ deleteCustomer() + addStaff() + editManager()
+ showCustomerInfo() + EditStaff() + deleteManager()
+ DeleteStaff() + showManagerInfo()
1 + showStaffsInfo() 1..* + verify()
1
+ verify()
CustomerCard Manages
Manages
- poolName: String
- customerName: String 1..*
- customerLastName: String Is in
- id: Int
- expirationDate: Date 1 1..*
- creditAmount: Float
- additionalDescription: String Pool Admin
Manages
- name: String - userName: String
+ getters() ReservedService - image: ImageView - password: String
+ setters() - phoneNumber: Int
+ createCard() - list: ArrayList - address: String
+ expirationDateRenewal() - additionalDescription: String + getters()
+ creditAmoutRenewal() + setters()
+ getList() + verify()
+ deleteCard() 0..* + setList()
+ showCardsInfo() + getters()
+ addReservation() + setters()
+ deleteReservation() + createProfile()
+ showReservationsInfo() + editProfile()
+ showProfileInfo()
0..*
1..*
Service

- name: String
- startingTime: String
- endingTime: String
is In - date: Date
- capacity: Int
- cost: Float
- isAvailable: boolean

+ getters()
1 + setters()
+ addService()
+ editService()
+ deleteService()
+ showServicesInfo()
+ setAvailable()

You might also like