KEMBAR78
Bridge Example Load Calculations | PDF | Science & Mathematics | Computers
0% found this document useful (0 votes)
393 views8 pages

Bridge Example Load Calculations

This document provides an example of how to compute design loads for the column of an intermediate pier for a 2-span concrete bridge. The loads to be computed are: DC, DW, LL+IM, BR, WS, WL and OT. Parameters like the concrete deck thickness, beam details, barriers, and future wearing surface are given. Wind loads should be computed using an unadjusted table with a 30 degree wind angle. The live load position is to be the worst condition.

Uploaded by

Bun Kun
Copyright
© © All Rights Reserved
We take content rights seriously. If you suspect this is your content, claim it here.
Available Formats
Download as PDF, TXT or read online on Scribd
0% found this document useful (0 votes)
393 views8 pages

Bridge Example Load Calculations

This document provides an example of how to compute design loads for the column of an intermediate pier for a 2-span concrete bridge. The loads to be computed are: DC, DW, LL+IM, BR, WS, WL and OT. Parameters like the concrete deck thickness, beam details, barriers, and future wearing surface are given. Wind loads should be computed using an unadjusted table with a 30 degree wind angle. The live load position is to be the worst condition.

Uploaded by

Bun Kun
Copyright
© © All Rights Reserved
We take content rights seriously. If you suspect this is your content, claim it here.
Available Formats
Download as PDF, TXT or read online on Scribd
You are on page 1/ 8

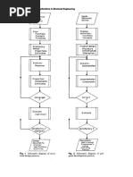
Lecture 2 47/

Bridge
Florida Engineering
International University
Department of Civil and Environmental Engineering

Example of Load Computation

For the 2-span concrete bridge shown, compute the design loads (DC, DW, LL+IM, BR, WS, WL and
OT) of the column of the intermediate pier. Position live load for worse condition. Consider normal
weight concrete (0.15 kcf), f’c = 5.5 ksi, fy = 60 ksi.
Barriers = 421 plf (2’-8” in height);
Concrete Deck = 8.5”
Beam Haunch (Build-up over beams) = 2” (constant)
Stay-in-place form (between interior beams only) = 20 psf;
AASHTO Type IV Beams = 822 plf (4’-6” deep; 20” top flange width)
End Diaphragm (between beams) = 4 kips (weight)
Neoprene pads (plus miscellaneous), 0.2 kips each
Pedestals 3’ x 3’x 9” (average height)
Future wearing surface = 15 psf;
Utilities on bridge = 10 pfl;

Consider the barrier and utilities loading equally distributed to all beams. For wind computation, use
Table 3.8.1.2.2-1without adjustment factors and a 30º wind angle.
Lecture 2 48/

E: Expansion bearing condition (allows longitudinal movement)

(Unless otherwise noted, Section/Elevations are always looked in the Direction of Stationing)

You might also like