KEMBAR78
Module 3 Lab Manual 5 Input Validation - Answer | PDF | Mumbai | Personal Identification Number
0% found this document useful (0 votes)
120 views9 pages

Module 3 Lab Manual 5 Input Validation - Answer

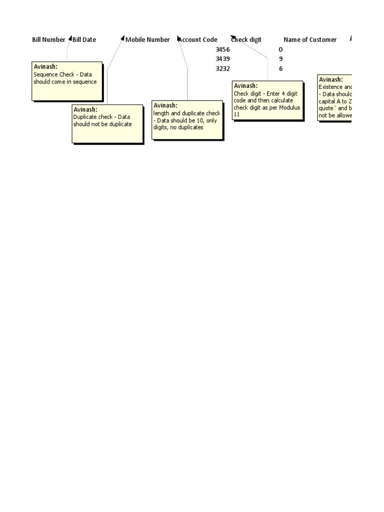
The document contains data related to customer bills, accounts, personal details like name, age, gender etc. It has various checks on the data like sequence check, duplicate check, validity check on gender, range check on age, logical relationship between age and date of birth. It also has table lookup for pincode to get corresponding location details.

Uploaded by

Lakshmi Priya
Copyright
© © All Rights Reserved
We take content rights seriously. If you suspect this is your content, claim it here.
Available Formats
Download as XLSX, PDF, TXT or read online on Scribd
0% found this document useful (0 votes)
120 views9 pages

Module 3 Lab Manual 5 Input Validation - Answer

The document contains data related to customer bills, accounts, personal details like name, age, gender etc. It has various checks on the data like sequence check, duplicate check, validity check on gender, range check on age, logical relationship between age and date of birth. It also has table lookup for pincode to get corresponding location details.

Uploaded by

Lakshmi Priya
Copyright
© © All Rights Reserved
We take content rights seriously. If you suspect this is your content, claim it here.
Available Formats
Download as XLSX, PDF, TXT or read online on Scribd
You are on page 1/ 9

Bill Number Bill Date Mobile Number Account Code Check digit Name of Customer

3456 0
3439 9
Avinash: 3232 6
Sequence Check - Data
should come in sequence Avinash:
Avinash: Existence and other check
Check digit - Enter 4 digit - Data should be only
code and then calculate capital A to Z and single
Avinash: check digit as per Modulus quote ' and blanks should
Avinash:
length and duplicate check 11 not be allowed
Duplicate check - Data
- Data should be 10, only
should not be duplicate
digits, no duplicates
Age Birth Date Gender PINCode District Amount Avinash:
Avinash: Limit check - Data should
Validity check - Data not be more than 10000
should be 'M", 'F' or 'T' and should not be 0

Avinash:
Existence and other checks Avinash:
- Data should be only Avinash: Avinash: Table lookup - Data
capital A to Z and single Range check - Data should Logical relationship check should be picked up from
quote ' and blanks should be 18 to 100 - Age and Birth Date PIN code table in column
not be allowed column should match K
Bill Number Bill Date Mobile Number Account Code Check digit
1 2/24/2020 1234567890 1234 1
2 2/25/2020 1324 6
3 2/26/2020 2345 5
4 3456 9
5 3546 3
6 1111 4
7 2233 9
8 2345 5
Name of Customer Age Birth Date Gender PIN Code
26 9/2/1993 M 400016
30 4/13/1989 400020
31 3/13/1988 400029
PIN Code Location Amount
Mori Road 10000
Marine Lines
Santacruz P&t colony
Pincode Location State District
400001 Bazargate Maharashtra Mumbai
400001 M.P.t. Maharashtra Mumbai
400001 Mumbai. Maharashtra Mumbai
400001 Stock Exchange Maharashtra Mumbai
400001 Tajmahal Maharashtra Mumbai
400001 Town Hall Maharashtra Mumbai
400002 Kalbadevi Maharashtra Mumbai
400002 Ramwadi Maharashtra Mumbai
400002 S. c. court Maharashtra Mumbai
400002 Shroff Mahajan Maharashtra Mumbai
400002 Thakurdwar Maharashtra Mumbai
400003 B P t colony Maharashtra Mumbai
400003 B.P.lane Maharashtra Mumbai
400003 Mandvi Maharashtra Mumbai
400003 Masjid Maharashtra Mumbai
400003 Noor Baug Maharashtra Mumbai
400003 Null Bazar Maharashtra Mumbai
400003 Parel Rly work shop Maharashtra Mumbai
400004 Ambewadi Maharashtra Mumbai
400004 Charni Road Maharashtra Mumbai
400004 Chaupati Maharashtra Mumbai
400004 Girgaon Maharashtra Mumbai
400004 Madhavbaug Maharashtra Mumbai
400004 Opera House Maharashtra Mumbai
400005 Asvini Maharashtra Mumbai
400005 Colaba Maharashtra Mumbai
400005 Holiday Camp Maharashtra Mumbai
400005 V.W.t.c. Maharashtra Mumbai
400006 Malabar Hill Maharashtra Mumbai
400007 Bharat Nagar Maharashtra Mumbai
400007 Grant Road Maharashtra Mumbai
400007 N . s.patkar Maharashtra Mumbai
400007 S V marg Maharashtra Mumbai
400007 Tardeo Maharashtra Mumbai
400008 Falkland Road Maharashtra Mumbai
400008 J.J.hospital Maharashtra Mumbai
400008 Kamathipura Maharashtra Mumbai
400008 M A marg Maharashtra Mumbai
400008 Mumbai Central Maharashtra Mumbai
400009 Chinchbunder Maharashtra Mumbai
400009 Princess Dock Maharashtra Mumbai
400010 Dockyard Road Maharashtra Mumbai
400010 Mazgaon Maharashtra Mumbai
400010 Mazgaon Dock Maharashtra Mumbai
400010 Mazgaon Road Maharashtra Mumbai
400010 V K bhavan Maharashtra Mumbai
400011 Agripada Maharashtra Mumbai
400011 Chinchpokli Maharashtra Mumbai
400011 Haines Road Maharashtra Mumbai
400011 Jacob Circle Maharashtra Mumbai
400012 Best Staff colony Maharashtra Mumbai
400012 Chamarbaug Maharashtra Mumbai
400012 Haffkin Institute Maharashtra Mumbai
400012 Lal Baug Maharashtra Mumbai
400012 Parel Maharashtra Mumbai
400012 Parel Naka Maharashtra Mumbai
400013 C G s colony Maharashtra Mumbai
400013 Delisle Road Maharashtra Mumbai
400014 Dadar Maharashtra Mumbai
400014 Dadar Colony Maharashtra Mumbai
400014 Naigaon Maharashtra Mumbai
400015 Sewri Maharashtra Mumbai
400016 Kapad Bazar Maharashtra Mumbai
400016 Mahim Maharashtra Mumbai
400016 Mahim Bazar Maharashtra Mumbai
400016 Mahim East Maharashtra Mumbai
400016 Mori Road Maharashtra Mumbai
400017 Dharavi Maharashtra Mumbai
400017 Dharavi Road Maharashtra Mumbai
400018 Worli Maharashtra Mumbai
400018 Worli Naka Maharashtra Mumbai
400019 Matunga Railway workshop Maharashtra Mumbai
400020 Central Building Maharashtra Mumbai
400020 Churchgate Maharashtra Mumbai
400020 Marine Lines Maharashtra Mumbai
400021 Nariman Point Maharashtra Mumbai
400021 New Yogakshema Maharashtra Mumbai
400025 New Prabhadevi road Maharashtra Mumbai
400025 Prabhadevi Maharashtra Mumbai
400026 Cumballa Hill Maharashtra Mumbai
400026 Cumballa Sea face Maharashtra Mumbai
400026 Dr Deshmukh marg Maharashtra Mumbai
400026 Gowalia Tank Maharashtra Mumbai
400027 V J b udyan Maharashtra Mumbai
400028 Bhawani Shankar Maharashtra Mumbai
400028 Bhawani Shankar rd Maharashtra Mumbai
400028 Gokhale Road Maharashtra Mumbai
400028 Ranade Road Maharashtra Mumbai
400028 S Savarkar marg Maharashtra Mumbai
400028 Shivaji Park Maharashtra Mumbai
400029 A I staff colony Maharashtra Mumbai
400029 Santacruz P&t colony Maharashtra Mumbai
400030 Century Mill Maharashtra Mumbai
400030 Worli Colony Maharashtra Mumbai
400030 Worli Police camp Maharashtra Mumbai
400030 Worli Sea face Maharashtra Mumbai
400031 Kidwai Nagar Maharashtra Mumbai
400031 Wadala Maharashtra Mumbai
400031 Wadala Rs Maharashtra Mumbai
400032 High Court bulding Maharashtra Mumbai
400032 Mantralaya Maharashtra Mumbai
400032 Secretariate Maharashtra Mumbai
400033 Cotton Exchange Maharashtra Mumbai
400033 Kalachowki Maharashtra Mumbai
400033 L B s n e collage Maharashtra Mumbai
400033 Reay Road Maharashtra Mumbai
400033 Tank Road Maharashtra Mumbai
400034 Hajiali Maharashtra Mumbai
400034 Tulsiwadi Maharashtra Mumbai
400035 Rajbhavan Maharashtra Mumbai
400037 Antop Hill Maharashtra Mumbai
400049 Juhu Maharashtra Mumbai
400050 Bandra West Maharashtra Mumbai
400051 B.N. bhavan Maharashtra Mumbai
400051 Bandra(east) Maharashtra Mumbai
400051 Government Colony Maharashtra Mumbai
400051 Kherwadi Maharashtra Mumbai
400052 Danda Maharashtra Mumbai
400052 Khar Colony Maharashtra Mumbai
400052 Khar Delivery Maharashtra Mumbai
400052 V.P. road Maharashtra Mumbai
400053 Andheri Maharashtra Mumbai
400053 Azad Nagar Maharashtra Mumbai
400054 Santacruz Central Maharashtra Mumbai
400054 Santacruz(west) Maharashtra Mumbai
400055 Santacruz(east) Maharashtra Mumbai
400055 Vakola Maharashtra Mumbai
400056 Irla Maharashtra Mumbai
400056 Vileparle(west) Maharashtra Mumbai
400057 Hanuman Road Maharashtra Mumbai
400057 Vileeparle (east) Maharashtra Mumbai
400057 Vileparle Railway station Maharashtra Mumbai
400058 Andheri Railway station Maharashtra Mumbai
400058 H.M.p. school Maharashtra Mumbai
400059 J.B. nagar Maharashtra Mumbai
400059 Marol Bazar Maharashtra Mumbai
400059 Marol Naka Maharashtra Mumbai
400060 Jogeshwari East Maharashtra Mumbai
400060 S R p f camp Maharashtra Mumbai
400061 Madh Maharashtra Mumbai
400061 Vesava Maharashtra Mumbai
400062 Goregaon Maharashtra Mumbai
400062 Goregaon Rs Maharashtra Mumbai
400063 Goregaon East Maharashtra Mumbai
400063 Sharma Estate Maharashtra Mumbai
400064 Liberty Garden Maharashtra Mumbai
400064 Malad Maharashtra Mumbai
400064 Malad West dely Maharashtra Mumbai
400064 Orlem Maharashtra Mumbai
400065 Aareymilk Colony Maharashtra Mumbai
400065 Nagari Niwara Maharashtra Mumbai
400066 Borivali East Maharashtra Mumbai
400066 Daulat Nagar Maharashtra Mumbai
400066 Magthane Maharashtra Mumbai
400066 Rajendra Nagar Maharashtra Mumbai
400066 S. k.nagar Maharashtra Mumbai
400067 Charkop Maharashtra Mumbai
400067 Kandivali West Maharashtra Mumbai
400068 Dahisar Maharashtra Mumbai
400068 Dahisar Rs Maharashtra Mumbai
400068 Ketkipada Maharashtra Mumbai
400069 Andheri East Maharashtra Mumbai
400069 Nagardas Road Maharashtra Mumbai
400090 Bangur Nagar Maharashtra Mumbai
400091 Borivali Maharashtra Mumbai
400092 Borvali West Maharashtra Mumbai
400093 Chakala Midc Maharashtra Mumbai
400095 Ins Hamla Maharashtra Mumbai
400095 Kharodi Maharashtra Mumbai
400096 Seepz Maharashtra Mumbai
400097 Malad East Maharashtra Mumbai
400097 Rani Sati marg Maharashtra Mumbai
400098 Vidyanagari Maharashtra Mumbai
400099 Airport Maharashtra Mumbai
400099 International Airport Maharashtra Mumbai
400099 Sahar P & t colony Maharashtra Mumbai
400099 Sahargaon Maharashtra Mumbai
400101 Kandivali East Maharashtra Mumbai
400102 Jogeshwari West Maharashtra Mumbai
400102 Oshiwara Maharashtra Mumbai
400103 Mandapeshwar Maharashtra Mumbai
400104 Motilal Nagar Maharashtra Mumbai

You might also like