KEMBAR78
Standard Operating Procedures SOP Code: Revision Date: NA Title: Request For Quote (RFQ) | PDF | Procurement | Economies
0% found this document useful (0 votes)
899 views4 pages

Standard Operating Procedures SOP Code: Revision Date: NA Title: Request For Quote (RFQ)

This document outlines the standard operating procedure for processing requests for quotes (RFQs) through a web-based bidding site. It defines key roles in the RFQ process and establishes timelines for creating, responding to, and resolving RFQs within 14 working days. The procedure aims to provide transparency and ensure proper conduct during the bidding process.
Copyright
© © All Rights Reserved
We take content rights seriously. If you suspect this is your content, claim it here.
Available Formats
Download as PDF, TXT or read online on Scribd
0% found this document useful (0 votes)
899 views4 pages

Standard Operating Procedures SOP Code: Revision Date: NA Title: Request For Quote (RFQ)

This document outlines the standard operating procedure for processing requests for quotes (RFQs) through a web-based bidding site. It defines key roles in the RFQ process and establishes timelines for creating, responding to, and resolving RFQs within 14 working days. The procedure aims to provide transparency and ensure proper conduct during the bidding process.
Copyright
© © All Rights Reserved
We take content rights seriously. If you suspect this is your content, claim it here.
Available Formats
Download as PDF, TXT or read online on Scribd
You are on page 1/ 4

STANDARD OPERATING PROCEDURES

SOP Code: APRIL-MM-502.1-R0 Revision Date: NA


Title: REQUEST FOR QUOTE (RFQ)

This document contains proprietary information. It is provided to RGMI Group employees


only. Do not share this information verbally, or otherwise, with anyone outside this audience
without the express written consent of the relevant authorized superior officer.

References: Corporate Policy MM 501.2 Request For Quote (RFQ) Requirements

Attachment List:
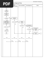
1. RFQ Form
2. RFQ Flow

Current Revision Preparation, Review and Approval:


Role Name & Title Signature & Date

Cheng Mee Kam – Task Force Team


Prepared by:
Leader

Johanna – SOP Manager


Reviewed by:
Bagavathy Siva – Material Controller

Mark Werren – VP Riau Fiber

Approved by: Claes-Inge Isacson – VP Operation

Eio Cheng Kiang – Procurement Director

Revision and Addition History:


Revision/Addition No. Date Purpose/Description
R0 (Original) Original

Effective date: 24 January 2005 Page 1 of 4


STANDARD OPERATING PROCEDURES
SOP Code: APRIL-MM-502.1-R0 Revision Date: NA
Title: REQUEST FOR QUOTE (RFQ)

1.0 PURPOSE

To outline the guidelines and activities to process RFQ through web base bid site.

2.0 SCOPE

It covers the scope of responsibility and audit trail on bidding process at RFQ web site.

3.0 DEFINITION

a) End user is defined as the originator of the purchase request and Material
Requirement Plan for major Direct and Indirect Materials.

b) Material Requirement Plan (MRP) is defined as annual projection for Direct and
Indirect Materials with purchased value impact of not less than 80% based on the
approved annual budget cost per BU.

c) Direct Material is defined as materials used to produce the finished products


and/or with direct quality impact to the finished product.

d) Indirect Material is defined as materials used to maintain the operational processes


and/or equipment with no direct impact to the quality of the finished product.

e) Group Procurement Team (GPT) is defined as a team of experts with cross-


functional background appointed by the management at Group Level to execute
the sourcing and negotiation to attain best prevailing price in the market.

f) Central Procurement Unit (CPU) is the designated procurement buyers for the on
site procurement activities to service all BU within Riau Complex.

g) Central Store Unit (CSU) is defined as the consolidate storage unit for all BU
within Riau Complex.

4.0 PROCEDURE

a) End User shall be given access to RFQ bid site to create bid form in accordance to
the chart of authority structure defined and approved by BU head.

b) BU head shall provide the list of designated end-user to be given the access right
to IT/IS for on-the- job training to access to create RFQ.

Effective date: 24 January 2005 Page 1 of 4


STANDARD OPERATING PROCEDURES
SOP Code: APRIL-MM-502.1-R0 Revision Date: NA
Title: REQUEST FOR QUOTE (RFQ)

c) End User shall initiate RFQ for items or Repeat Order item that are not included
in listing to be purchased via Frame Contract under GPT, regardless catalogue
and/or non-catalogue.

d) RFQ shall apply to Domestics and/or Overseas purchases that are not under Frame
Contract.

e) RFQ shall apply 100% for transaction tracking between end-user and
CPU/Suppliers with on line transparency.

f) CPU shall apply procedure deem radical within their structure to respond and
execute the Bid request created in RFQ web site by end user.

g) Aging parameter on RFQ is pre-determined and measured in the web site as


below:

i. End User creates RFQ and send to designate mail box and responded by
buyer either revert for clarification and/or forward to designate supplier/s= 7
working days (exclusive Saturday and Sunday).
ii. Designate buyer to Supplier/s and responded with formal bid = 7 working
days (exclusive Saturday and Sunday)
iii. Email alert will be triggered upon maturity of 7 days cycle for 4.g.i to
designate buyer, end-user and Material Controller for corrective action.
iv. Email alert will be triggered 2 days prior to expiry to suppliers as a
reminder to submit bid timely.
v. Bidding process shall automatically closed upon maturity of 7 working days
window, and finalization of success bid shall be evaluated by designate
buyer and approved by Material Controller.
vi. In the absence of 3 sources of supply to meet the minimum Bid quota,
designate buyer shall seek decision from Material Controller prior to
finalization.
vii. Material Controller shall evaluate and apply radical decision to fulfil the
RFQ raised in web site by end-user and/or join decision with relative
superior of end-user within 7 working days upon maturity for 4.g.i and
4.g.ii.

h) In conclusion, designate CPU shall respond and/or complete the RFQ within 14
working days upon creation of bid request. Extension beyond the 14 working days
shall be the responsibility of designate buyer to notify end-user and Material
Controller. Alternative shall be sought and finalized within the duration and
parameter in consultation with end-users and Material Controller.

Effective date: 24 January 2005 Page 1 of 4


STANDARD OPERATING PROCEDURES
SOP Code: APRIL-MM-502.1-R0 Revision Date: NA
Title: REQUEST FOR QUOTE (RFQ)

i) Upon receipt of bid decision via email, end user shall issue PR and/or RO to route
for budget check and MIMS hierarchy approval and PO to be created by CPU to
the selected supplier.

j) E-mail and/or Fax in respond to RFQ is mandatory for designate buyer and
suppliers to send direct to RFQ track mail box for on line bid process.

k) End-user and designate buyer have join responsibility to enforce proper code of
conduct during the bid process via RFQ web site. Consequence of non-compliance
and/or wrong code of conduct shall be the responsibility of relative end user and
buyer.

l) Expedite for respond to RFQ shall be the responsibility of designate buyer.

m) Designate buyer shall create purchase order within 3 working days upon
completion of approval on PR and/or RO.

n) PR and RO should indicate RFQ No. and the respective buyer name.

o) RFQ may not automatically convert into purchase requisition.

p) All data shall be maintained in the CPU server in accordance to the relative
retention rule and duration.

5.0 INTERPRETATION

End user and Buyer shall interpret the procedure in consultation with Material Controller
and BU head.

6.0 EXCEPTION

Any deviation and amendment shall subject to the approval of COO.

Effective date: 24 January 2005 Page 1 of 4

You might also like