KEMBAR78
Data Center & Storage Evolution | PDF | Hard Disk Drive | Computer Data Storage
0% found this document useful (0 votes)
161 views8 pages

Data Center & Storage Evolution

The document discusses the evolution of storage architecture from server-centric to information-centric. It explains the core elements of a data center as application, database, host/compute, network, and storage array. It also discusses the key characteristics of data center elements as availability, security, scalability, performance, data integrity, capacity, and manageability. Finally, it explains the key components of a disk as platter, spindle, read-write head, actuator arm assembly, and controller board.
Copyright
© © All Rights Reserved
We take content rights seriously. If you suspect this is your content, claim it here.
Available Formats
Download as PDF, TXT or read online on Scribd
0% found this document useful (0 votes)
161 views8 pages

Data Center & Storage Evolution

The document discusses the evolution of storage architecture from server-centric to information-centric. It explains the core elements of a data center as application, database, host/compute, network, and storage array. It also discusses the key characteristics of data center elements as availability, security, scalability, performance, data integrity, capacity, and manageability. Finally, it explains the key components of a disk as platter, spindle, read-write head, actuator arm assembly, and controller board.
Copyright
© © All Rights Reserved
We take content rights seriously. If you suspect this is your content, claim it here.
Available Formats
Download as PDF, TXT or read online on Scribd
You are on page 1/ 8

MODULE 1 (IA1) -PP

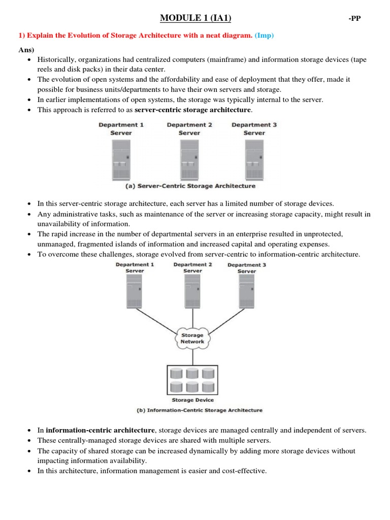
1) Explain the Evolution of Storage Architecture with a neat diagram. (Imp)


Ans)
 Historically, organizations had centralized computers (mainframe) and information storage devices (tape
reels and disk packs) in their data center.
 The evolution of open systems and the affordability and ease of deployment that they offer, made it
possible for business units/departments to have their own servers and storage.
 In earlier implementations of open systems, the storage was typically internal to the server.
 This approach is referred to as server-centric storage architecture.

 In this server-centric storage architecture, each server has a limited number of storage devices.
 Any administrative tasks, such as maintenance of the server or increasing storage capacity, might result in
unavailability of information.
 The rapid increase in the number of departmental servers in an enterprise resulted in unprotected,
unmanaged, fragmented islands of information and increased capital and operating expenses.
 To overcome these challenges, storage evolved from server-centric to information-centric architecture.

 In information-centric architecture, storage devices are managed centrally and independent of servers.
 These centrally-managed storage devices are shared with multiple servers.
 The capacity of shared storage can be increased dynamically by adding more storage devices without
impacting information availability.
 In this architecture, information management is easier and cost-effective.
2) Discuss core elements of Data center and key characteristics of Data center. (Imp)
Ans)
Five core elements of a Data center are:
1) Application:
 An application is a computer program that provides the logic for computing operations.
 Ex: Order processing system.

2) Database:
 A database management system (DBMS) provides a structured way to store data in logically organized
tables that are interrelated.
 A DBMS optimizes the storage and retrieval of data.

3) Host or compute:
 A computing platform (hardware, firmware and software) that runs applications and databases.

4) Network:
 A data path that facilitates communication among various networked devices.

5) Storage array:
 A device that stores data persistently for subsequent use.

Key characteristics of Data Center elements are:


1) Availability:
 All data center elements should be designed to ensure accessibility.
 The inability of users to access data can have a significant negative impact on a business.

2) Security:
 Polices, procedures and proper integration of the data center core elements that will prevent
unauthorized access to information must be established.
 Specific mechanisms must enable servers to access only their allocated resources on storage arrays.

3) Scalability:
 Data center operations should be able to provide additional processing capabilities or storage on
demand, without interrupting business operations.
 The storage solution should be able to grow with the business.

4) Performance:
 All the core elements of the data center should be able to provide optimal performance.
 They should service all processing requests at high speed.
 The infrastructure should be able to support performance requirements.

5) Data integrity:
 Data integrity refers to mechanisms such as error correction codes or parity bits which ensure that data
is written to disk exactly as it was received.
 Any variation in data during its retrieval implies corruption, which may affect the operations of the
organization.
6) Capacity:
 Data center operations require adequate resources to store and process large amounts of data efficiently.
 When capacity requirements increase, the data center must be able to provide additional capacity
without interrupting availability, or atleast with minimal disruption.
 Capacity may be managed by reallocation of existing resources, rather than by adding new resources.

7) Manageability:
 A data center should perform all operations and activities in the most efficient manner.
 Manageability can be achieved through automation and the reduction of human (manual) intervention in
common tasks.

(Hint to remember side headings: Core elements - HANDS, Key characteristics - PASS CMD)

3) List and explain the key management activities of a data center. (Imp)
Ans) Key management activities of a data center include:
1) Monitoring
2) Reporting
3) Provisioning.

1) Monitoring:
 It is a continuous process of gathering information on various elements and services running in a data
center.
 The aspects of a data center that are monitored includes security, performance, availability and capacity.

2) Reporting:
 It is done periodically on resource performance, capacity and utilization.
 Reporting tasks help to establish business justifications and chargeback of costs associated with data
center operations.

3) Provisioning:
 It is a process of providing the hardware, software and other resources required to run a data center.
 Provisioning activities primarily include resources management to meet capacity, availability,
performance and security requirements.
4) Explain the concept of Disk partitioning and concatenation. (Imp)
Ans)
 LVM (Logical Volume Managers) is an intermediate layer between the file system and the physical
disk.
 Disk partitioning was introduced to improve the flexibility and utilization of disk drives.
 In partitioning, a disk drive is divided into logical containers called logical volumes (LVs).

 Concatenation is the process of grouping several physical drives and presenting them as one big logical
volume to the host.
 The basic LVM components are physical volumes, volume groups and logical volumes.
 Each physical disk connected to the host system is a physical volume (PV).
 A volume group is created by grouping together one or more physical volumes.
 A unique physical volume identifier (PVID) is assigned to each physical volume when it is initialized
for use by the LVM.
 Each physical volume is partitioned into equal-sized data blocks called physical extents when the
volume group is created.
 Logical volumes are created within a given volume group.
 A logical volume can be thought of as a disk partition, whereas the volume group itself can be thought
of as a disk.

5) Explain the Process of mapping user files to disk storage. (Imp)


Ans) A file system block is the smallest “unit” allocated for storing data.
The following steps shows the process of mapping user files to the disk storage subsystem with an LVM.
1. Files are created and managed by users and applications.
2. These files reside in the file systems.
3. The file systems are mapped to file system blocks.
4. The file system blocks are mapped to logical extents of a logical volume.
5. These logical extents in turn are mapped to the disk physical extents either by the operating system or by
the LVM.
6. These physical extents are mapped to the disk sectors in a storage subsystem.
7. If there is no LVM, then there are no logical extents.
8. Without LVM, file system blocks are directly mapped to disk sectors.

 The file system tree starts with the root directory. The root directory has a number of subdirectories.
 A file system can be either:
 a journaling file system
 a non-journaling file system.

6) Explain the components of disk.


Ans) The key components of a hard disk drive are platter, spindle, read-write head, actuator arm assembly and
controller board.

1) Platter:
 A typical HDD consists of one or more flat circular disks called platters.
 The data is recorded on these platters in binary codes (0s and 1s).
 A platter is a rigid, round disk coated with magnetic material on both surfaces (top and bottom).
 The data is encoded by polarizing the magnetic area or domains of the disk surface.
 Data can be written to or read from both surfaces of the platter.
 The number of platters and the storage capacity of each platter determine the total capacity of the drive.

2) Spindle:
 A spindle connects all the platters and is connected to a motor.
 The motor of the spindle rotates with a constant speed.
 The disk platter spins at a speed of several thousands of revolutions per minute (rpm).
 Common spindle speeds are 5,400 rpm, 7,200 rpm, 10,000 rpm and 15,000 rpm.
 The speed of the platter is increasing with improvements in technology.
 Although the extent to which it can be improved is limited.

3) Read/Write Head:
 While writing data, the R/W head changes the magnetic polarization on the surface of the platter.
 While reading data, the R/W head detects the magnetic polarization on the surface of the platter.
 During reads and writes, the R/W head senses the magnetic polarization and never touches the surface
of the platter.
 When the spindle is rotating, there is a microscopic air gap maintained between the R/W heads and the
platters, known as the head flying height.
 This air gap is removed when the spindle stops rotating and the R/W head rests on a special area on the
platter near the spindle. This area is called the landing zone.
 The landing zone is coated with a lubricant to reduce friction between the head and the platter.
 The logic on the disk drive ensures that heads are moved to the landing zone before they touch the
surface.
 If the drive malfunctions and the R/W head accidentally touches the surface of the platter outside the
landing zone, a head crash occurs.
 In a head crash, the magnetic coating on the platter is scratched and may cause damage to the R/W head.
 A head crash generally results in data loss.

4) Actuator Arm Assembly:


 Heads are mounted on the actuator arm assembly.
 It will position the R/W head at the location on the platter where the data needs to be written or read.
 The R/W heads for all platters on a drive are attached to one actuator arm assembly and move across the
platters simultaneously.

5) Controller Board:
 The controller is a printed circuit board, mounted at the bottom of a disk drive.
 It consists of a microprocessor, internal memory, circuitry and firmware.
 The firmware controls the power to the spindle motor and the speed of the motor.
 It also manages the communication between the drive and the host.
 In addition, it controls the R/W operations by moving the actuator arm and switching between different
R/W heads and performs the optimization of data access.
7) Explain Internal and External DAS architecture. (Imp)

Ans)
 DAS (Direct Attached Storage) is an architecture in which storage is connected directly to the hosts.
 Although the implementation of storage networking technologies is gaining popularity, DAS has
remained suitable for localized data access in a small environment, such as personal computing and
workgroups.
 DAS is classified as internal or external, based on the location of the storage device with respect to the
host.
 In internal DAS architectures, the storage device is internally connected to the host by a serial or
parallel bus.
 The physical bus has distance limitations and can be sustained only over a shorter distance for
highspeed connectivity.
 In addition, most internal buses can support only a limited number of devices, and they occupy a large
amount of space inside the host, making maintenance of other components difficult.
 On the other hand, in external DAS architectures, the host connects directly to the external storage
device, and data is accessed at the block level.
 In most cases, communication between the host and the storage device takes place over a SCSI or FC
protocol.
 Compared to internal DAS, an external DAS overcomes the distance and device count limitations and
provides centralized management of storage devices.

8) Illustrate the popular interface protocols used between the host and storage communication.

Ans) A protocol enables communication between the host and storage.


The popular interface protocols used for host to storage communications are:
i. Integrated Device Electronics/Advanced Technology Attachment (IDE/ATA)
ii. Small Computer System Interface (SCSI),
iii. Fibre Channel (FC)
iv. Internet Protocol (IP)

1) Integrated Device Electronics/Advanced Technology Attachment (IDE/ATA):


 IDE/ATA is a popular interface protocol standard used for connecting storage devices, such as disk
drives and CD-ROM drives.
 IDE/ATA has a variety of standards and names.
 This protocol supports parallel transmission (also known as Parallel ATA (PATA) or simply ATA).
 The Ultra DMA/133 version of ATA supports a throughput of 133 Mb/s.
 The serial version of this protocol is known as Serial ATA (SATA) and supports single bit serial
transmission.
 High performance and low cost SATA has replaced PATA in newer systems.
 SATA revision 3.0 provides a data transfer rate up to 6 Gb/s.

2) Small Computer System Interface (SCSI):


 SCSI has emerged as a preferred connectivity protocol in high-end computers.
 This protocol supports parallel transmission and offers improved performance, scalability and
compatibility compared to ATA.
 Its high cost limits its popularity among home or personal desktop users.
 SCSI supports up to 16 devices on a single bus and provides data transfer rates up to 640 MB/s.
 Serial attached SCSI (SAS) is a point-to-point serial protocol that provides an alternative to parallel
SCSI.
 A newer version of serial SCSI (SAS 2.0) supports a data transfer rate up to 6 Gb/s.

3) Fibre Channel (FC):


 Fibre Channel is a widely used protocol for high-speed communication to the storage device.
 Fibre Channel interface provides gigabit network speed.
 It provides a serial data transmission that operates over copper wire and optical fiber.
 The latest version of the FC interface (16FC) allows transmission of data up to 16 Gb/s.

4) Internet Protocol (IP):


 IP is a network protocol that has been traditionally used for host-to-host traffic.
 With the emergence of new technologies, an IP network has become a viable option for host-to-storage
communication.
 Examples are iSCSI and FCIP protocols.
 IP offers several advantages:
 cost
 maturity
 enables organizations to use their existing IP-based network.

You might also like