KEMBAR78
Postbox (Report) | PDF
0% found this document useful (0 votes)
495 views23 pages

Postbox (Report)

The document describes a postbox system with SMS alert capabilities. The system uses an Arduino Uno microcontroller along with an infrared sensor to detect when mail is placed in the postbox. The system then counts the number of letters and displays it on an LCD screen. A GSM modem is also used to send SMS alerts to a smartphone when the letter count reaches 5, and a buzzer sounds for 10 seconds. The system aims to help users know the mail status remotely through smartphone notifications.

Uploaded by

MUHAMMAD IZZUDIN
Copyright
© © All Rights Reserved
We take content rights seriously. If you suspect this is your content, claim it here.
Available Formats
Download as DOCX, PDF, TXT or read online on Scribd
0% found this document useful (0 votes)
495 views23 pages

Postbox (Report)

The document describes a postbox system with SMS alert capabilities. The system uses an Arduino Uno microcontroller along with an infrared sensor to detect when mail is placed in the postbox. The system then counts the number of letters and displays it on an LCD screen. A GSM modem is also used to send SMS alerts to a smartphone when the letter count reaches 5, and a buzzer sounds for 10 seconds. The system aims to help users know the mail status remotely through smartphone notifications.

Uploaded by

MUHAMMAD IZZUDIN
Copyright
© © All Rights Reserved
We take content rights seriously. If you suspect this is your content, claim it here.
Available Formats
Download as DOCX, PDF, TXT or read online on Scribd
You are on page 1/ 23

POSTBOX WITH SMS ALERT SYSTEM

ROHVINGAJARAM A/L GANESAMURTHIE


AKMAL ZIKRY BIN NAHAR

2023

DIPLOMA TEKNOLOGI MEKATRONIK


PUSAT LATIHAN TEKNOLOGI TINGGI (ADTEC) SHAH ALAM
ISI KANDUNGAN

Bil Kandungan Halaman


1 PENGENALAN 1
2 PERNYATAAN MASALAH 2
3 OBJEKTIF 3
4 FAEDAH JANGKAAN 4
5 REKABENTUK 5
6 GAMBAR RAJAH BLOK 6
7 LUKISAN SKEMATIK 7
8 JADUAL INPUT DAN OUTPUT 8
9 CARTA ALIR PROSES 9
10 SKOP PROJEK 10
11 KAJIAN LITERATUR 11
12 ANGGARAN KOS 12
13 GANTT CHART 13
14 JANGKAAN HASIL 14
15 KESIMPULAN 15
16 RUJUKAN 16
17 BORANG SENARAI SEMAK PENGUJIAN SISTEM 17
18 BORANG KEPUASAN PENGGUNA 18
19 BORANG SOAL SELIDIK 19
PENGENALAN

Postbox With Sms Alert System adalah satu sistem yang memastikan surat yang
dihantar ke dalam peti surat dapat dikira dan memberi notifikasi pada telefon pintar.

Projek ini menggunakan alat kawalan Arduino Uno yang bertujuan untuk mengawal
keseluruhan proses dalam menjalankan tugas secara automatik mengikut
pengaturcaraan yang telah dibuat .Penggunaan alat kawalan ini dapat berfungsi
dengan lebih efisien bersanding dengan kaedah manual.

Penggunaan infrared sensor untuk memastikan surat telah dimasukkan ke dalam


peti surat.Selepas itu, alat kawalan Arduino Uno akan mengira surat yang telah
dimasukkan ke dalam peti surat dan akan memaparkan bilangan surat yang berada
di dalam peti surat dengan menggunakan LCD (Liquid Crystal Display).

Penggunaan GSM Modem adalah untuk berinteraksi antara manusia dan alat
kawalan dari jarak jauh.Penggunaan alat ini adalah untuk mengetahui status
bilangan surat yang terdapat di dalam peti surat.Tambahan pula,sistem ini juga
dapat memberi notifikasi pada telefon pintar jika terdapat 5 surat di dalam peti
surat.Seterusnya, buzzer akan berbunyi selama 10saat untuk memastikan pemilik
rumah menyedari terdapat 5 surat di dalam peti surat.

Dengan terhasilnya projek ini, maka dapat membantu masyarakat untuk mengetahui
status surat tersebut sama ada telah sampai atau tidak.Masyarakat juga dapat
mengetahui bilangan dan status surat dari jarak jauh atau luar negara dengan
menggunakan telefon pintar.
PERNYATAAN MASALAH

Terdapat beberapa masalah pada peti surat yang menggunakan kaedah manual :

1) Pemilik rumah yang bekerja di luar negara tidak dapat mengetahui status
surat.

2) Pemilik rumah tidak dapat mengetahui terdapat surat di dalam peti surat.

3) Pemilik rumah tidak dapat mengetahui bilangan surat yang terdapat di dalam
peti surat.
.
OBJEKTIF

Objektif umum kajian ini adalah untuk menghasilkan PostBox With SMS Alert
System .Secara khusus objektif kajian ini adalah seperti berikut :

1) Membina sistem yang dapat mengetahui status surat menggunakan telefon


pintar.

2) Membina sistem yang memberi notifikasi bunyi pada peti surat dan telefon
pintar.

3) Membina sistem yang dapat mengetahui bilangan surat di dalam peti surat.
FAEDAH JANGKAAN

Sistem yang kami rekacipta ini mempunyai faedah atau kelebihannya yang
tersendiri.Antara faedah atau kelebihan pada projek ini adalah :

1) Dapat meningkatkan kesedaran masyarakat melalui notifikasi pada telefon


pintar.

2) Dapat mendapat notifikasi melalui telefon pintar dengan cepat dan pantas.

3) Dapat mengetahui status bilangan surat melalui notifikasi telefon pintar


dengan cepat dan pantas.

Oleh yang demikian, ia mampu memberikan impak yang positif kepada pengguna-
pengguna kerana sistem ini dapat memberikan notifikasi yang lebih cepat dan
pantas. Sistem ini juga memberi banyak manfaat kepada masyarakat-masyarakat
dengan memudahkan kerja mereka melalui notifikasi pada telefon pintar berbanding
kaedah manual.
REKABENTUK LUKISAN 3D ISOMETRIK

Rajah1
GAMBAR RAJAH BLOK

Rajah 2

Gambarajah blok menunjukkan terdapat tiga bahagian asas pada sistem iaitu
bahagian input iaitu infrared sensor,bahagian proses iaitu menggunakan
microcontroller Arduino Uno dan bahagian output yang menggunakan Liquid Crystal
Display (LCD), Buzer dan GSM Modem.
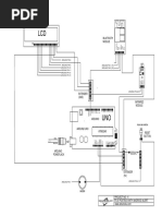
GAMBAR RAJAH LITAR SKEMATIK

Rajah 3

Litar skematik menunjukkan pendawaian bagi sistem Postbox With SMS Alert
System.Pada mulanya kita harus memberi bekalan kuasa voltan 5VDC bagi
microcontroller Arduino Uno untuk menghidupkannya.Selepas itu telah memasang
reset button untuk tujuan reset litar tersebut pada GPIO2.Sensor infrared dipasang
pada GPIO 0 untuk mengesan kehadiran surat pada peti surat.Liquid Crystal Display
dipasang pada GPIO 7,8,9,10,11,12 untuk memaparkan status bilangan surat yang
terdapat pada peti surat.Buzer dipasang pada GPIO 4 untuk memberi bunyi selama
10 saat apabila terdapat surat yang telah penuh pada peti surat.GSM Modem
dipasang pada GPIO 5,6 untuk memberi status pada telefon pintar bahawa terdapat
berapa bilangan surat pada peti surat.
JADUAL INPUT

Bil Alamat I/O Nama


1. GPIO 0 Sensor Infrared

2. GPIO 2 Reset button

Jadual 1

JADUAL OUTPUT

Bil Alamat I/O Nama


1. GPIO 4 Buzzer
2. GPIO 5, 6 GSM Modem
3. GPIO 7, 8, 9, 10, 11, 12 Liquid Crystal Display

Jadual 2
CARTA ALIR PROSES

MULA

Mengintegrasi GSMModem
dalam mod penghantaran
dan penerimaan

Arduino menghantar
arahan pada GSM
Modem

Adakah GSM NO
Modem memberi
maklum balas?

YES

NO
Infrared sensor
mengesan?

YES

Menghantar mesej kepada telefon


pintar melalui GSM Modem

TAMAT
SKOP PROJEK

Telah bercadang untuk mengimplementasikan penggunaan sistem ini kepada


masyarakat-masyarakat yang mengalami masalah ketidaksedaran penghantaran
surat ke rumah.Lingkungan skop ini adalah untuk mengembangkan sistem ini di
seluruh rumah agar pengguna-pengguna dapat mendapat notifikasi dengan
segera.Namun begitu, bagi masyarakat-masyarakat yang mengalami kesukaran
untuk mengetahui status surat yang terdapat pada peti surat, sistem ini mampu
memainkan peranan dalam memudahkan pengguna untuk mendapat status surat
melalui notifikasi menggunakan telefon pintar dengan pantas. Berharap agar sistem
yang telah merekacipta ini memberi kelebihan kepada masyarakat-masyarakat.
KAJIAN LITERATUR

Peti surat, Kotak surat, liang surat, liang mel atau peti mel merupakan bekas untuk
menerima mel masuk ke tempat kediaman atau perniagaan persendirian. Untuk
tujuan yang bertentangan bagi menghantar surat keluar, kotak pos biasanya
digunakan. Kotak surat atau peti surat terdapat dalam reka bentuk utama berikut:

 Liang di dinding atau pintu melalui mana surat dihantar (penghantaran


melalui pintu)
 Kotak yang dipasang terus ke bangunan (penghantaran terus ke pintu)
 Kotak dipasang di atau berdekatan dengan jalan (penghantaran curbside )
 Stesen penghantaran pos berpusat yang terdiri daripada peti mel individu
untuk keseluruhan bangunan
 Stesen penghantaran pos terpusat yang terdiri daripada peti mel individu
untuk berbilang penerima di pelbagai alamat dalam kejiranan atau
komuniti tertentu

Gaya Dan Penggunaan


"Kotak surat", atau "liang surat" dalam penggunaan Amerika Syarikat dan Kanada,
adalah liang, biasanya mendatar tetapi kadang-kadang menegak, kira-kira 30 cm
dengan 5 cm (12 inci dengan 2 inci), ditebut di pertengahan atau lebih rendah pada
pintu hadapan. Gaya ini hampir sejagat di rumah-rumah dan pejabat-pejabat British,
tetapi di Amerika Syarikat adalah terhad terutamanya pada kawasan-kawasan yang
lebih tua di beberapa bandar di timur. Sebahagian besarnya dilindungi dengan tabir
atau penutup di luar bagi menahan cuaca. Kelepak boleh ditutup melalui graviti, atau
berspring untuk mencegahnya bising terbuka dan tertutup ditiup angin. Beberapa
peti surat juga mempunyai penutup kedua di bahagian dalam untuk memberi
perlindungan tambahan dari unsur-cuaca. Terdapat juga sangkar kecil atau kotak
dipasang di bahagian dalam pintu untuk menerima surat yang dihantar. Liang surat
adalah terhad untuk menerima mel masuk, kerana kebanyakan tidak mempunyai
perlindungan untuk memelihara dan melindungi surat surat keluar untuk diambil oleh
pembawa pos. (Menghantar surat dari alamat peribadi tidak mungkin di UK dalam
apa jua keadaan, kerana Royal Mail tidak menyediakan perkhidmatan sedemikian.)
ANGGARAN KOS

BIL PERKARA KUANTITI HARGA HARGA


SEUNIT KESELURUHAN

1 ARDUINO UNO 1 RM36.00 RM36.00

2 ADAPTOR 12V 1A 1 RM15.00 RM15.00

3 EXTENDER 1 RM5.00 RM5.00

4 INFRARED SENSOR 1 RM6.00 RM6.00

5 GSM MODEM 1 RM90.00 RM90.00

6 PUSH ON SWITCH 1 RM2.00 RM2.00

7 BUZZER 5V 1 RM2.00 RM2.00

8 FEMALE-FEMALE JUMPER 1 RM5.00 RM5.00


CABLE
9 MALE-MALE JUMPER CABLE 1 RM5.00 RM5.00

10 MALE-FEMALE JUMPER 1 RM5.00 RM5.00


CABLE
JUMLAH HARGA KESELURUHAN RM171.00

Jadual 3
CARTA GANTT

Rajah 4

Pada mulanya, harus membuat cadangan pembentukan kumpulan dan pemilihan


penyelia untuk pembinaan sistem ini. Pada minggu seterusnya, kita harus membuat
cadangan perbincangan dan pemilihan tajuk projek. Selepas itu, membuat
pelaksanaaan dengan memberi tajuk iaitu “Postbox With SMS Alert System”.
Seterusnya mula membuat kertas cadangan dengan megenalpasti objektif,
pernyataan masalah dan faedah jangkaan projek dan pelaksanaan. Selepas itu,
membuat cadangan rekabentuk struktur projek dan pelaksanaan. Selepas itu,
membuat cadangan senarai pendek bahan dan peralatan yang akan digunapakai
dan pelaksanaan. Selepas itu, membuat cadangan pelaksanaan gantt chart
mengikut aktiviti yang dibuat dan melakarnya. Selepas itu, membuat cadangan
senarai pendek bahan rujukan dan pelaksanaan. Membuat cadangan
pembentangan kertas cadangan dan pelaksanaan. Akhir membuat pembetulan
kertas cadangan.
JANGKAAN HASIL

Faedah yang terdapat selepas penghasilan projek ini adalah sistem ini dapat
diimplementasikan di semua rumah-rumah agar masyarakat-masyarakat dapat
mengetahui status notifikasi surat melalui telefon pintar mereka.Seterusnya
masyarakat juga dapat menyedari apabila terdapat surat di dalam peti surat dengan
berinteraksi melalui telefon pintar mereka.Masyarakat juga boleh mengetahui status
bilangan surat yang terdapat di dalam peti surat mereka dengan menghantar
notifikasi melalui telefon pintar.Tambahan pula masyarakat juga boleh mengetahui
bilangan surat yang terdapat di dalam peti surat melalui display LCD yang di pasang
di hadapan peti surat.Masyarakat juga dapat mengetahui peti surat telah penuh
dengan penghantaran notifasi kepada telefon pintar dan buzzer akan berbunyi
selama 10 saat pada peti surat.Kami berharap agar sistem yang kami merekacipta
ini dapat berkembang pesat di kalangan masayarakat dan dapat menyelesaikan
masalah yang dihadapi oleh mereka.
KESIMPULAN

Daripada pembinaan sistem ini, kita dapat menjimatkan masa kita dengan
menggunakan telefon pintar untuk mengetahui status bilangan surat yang terdapat
pada peti surat.Kita juga boleh mendapat notifikasi melalui telefon pintar jika
terdapat surat yang penuh pada peti surat. Selain itu, kita boleh mengetahui
bilangan surat yang terdapat pada peti surat dengan melihat status pada Liquid
Crystal Display (LCD). Jika peti surat telah penuh, buzzer akan berbunyi selama 10
saat untuk menyedari pemilik rumah bahawa surat telah penuh pada peti surat. Oleh
sebab pembinaan sistem ini, kita dapat megetahui status surat pada peti surat
dengan lebih cepat dengan menggunakan telefon pintar di seluruh
negara.Seterusnya, sistem ini juga boleh memberi notifikasi melalui telefon pintar
jika surat telah penuh pada peti surat.Tambahan pula, kita juga boleh melihat status
bilangan surat yang terdapat pada peti surat dengan melihat pada Liquid Crystal
Display yang terletak di depan peti surat.Oleh sebab pembinaan sistem ini, ia
memberi impak positif kepada pengguna-pengguna sistem ini dengan memudahkan
kerja-kerja mereka dengan menggunakan telefon pintar.
RUJUKAN

1. https://ms.wikipedia.org/wiki/Peti_surat#/media/Fail:Mailbox.jpg

2. https://www.perintang.com/product/20-ways-male-male-jumper-cable-20cm/

3. http://www.arduino4u.com/2016/04/69postbox-with-sms-alert-system.html

4. https://ieeexplore.ieee.org/document/4603963

5. https://www.youtube.com/watch?v=Y7ZFUAtY2Gg

6. https://www.scribd.com/doc/311556149/69-Postbox-With-Sms-Info-System

7. https://www.diva-portal.org/smash/get/diva2:1677461/FULLTEXT02

8. https://tryengineering.org/ms/teacher/two-button-buzzer-circuit/

9. https://www.techtarget.com/whatis/definition/LCD-liquid-crystal-display

10. https://nowsms.com/faq/what-is-a-gsm-modem
BORANG SENARAI SEMAK PENGUJIAN SISTEM

BIL BUTIRAN KERJA KEFUNGSIAN YA TIDAK


1 Tentukan suber kuasa 5VDC masuk ke
microcontroller Arduino Uno
2 Tentukan sensor infrared mengesan surat
3 Tentukan buzzer berbunyi selama 10 saat
4 Tentukan LCD mengira bilangan surat
5 Tentukan GSM Modem menghantar
notifikasi kepada telefon pintar

SEMAKAN TELAH DIBUAT BAGI PERKARA DI ATAS.

PENGESAHAN :

NAMA :

TANDATANGAN :

TARIKH :
BORANG KEPUASAN PENGGUNA

Terima kasih kami ucapkan di atas kesudian Tuan/Puan meneliti dan memberi
cadangan / teguran melalui boring ini. Kami menyanjung tinggi segala bentuk
cadangan / teguran yang membina demi untuk meningkatkan lagi mutu
perkhidmatan kami dari masa ke semasa.

“ PANDANGAN TUAN / PUAN AMATLAH DIHARGAI ”

1. Kefungsian sistem berdasarkan kepuasan pengguna :

CEMERLANG

MEMUASKAN

TIDAK MEMUASKAN

2. Jika tidak memuaskan, Nyatakan mengapa ?

___________________________________________________________________
___________________________________________________________________

3. PANDANGAN / CADANGAN

Cadangan saya untuk memperbaiki sistem kami :

___________________________________________________________________
___________________________________________________________________

“ Sila masukkan Borang ini ke dalam peti cadangan ”


BORANG SOAL SELIDIK

KAJIAN PEMBINAAN SISTEM


“POSTBOX WITH SMS ALERT SYSTEM”

BORANG SOAL SELIDIK ini dikemukakan untuk mendapatkan maklum balas


dan menilai persepsi masyarakat tentang sistem Postbox With SMS Alert System.

Borang ini terdiri daripada DUA BAHAGIAN (A dan B) yang perlu dijawab oleh
responden kajian.

Arahan : Sila jawab semua soalan.

Perhatian:

Semua maklumat yang dikemukakan adalah untuk tujuan kajian dan


penyelidikan. Segala kerjasama dan kejujuran dalam menjawab soalan ini
diucapkan terima kasih. Hanya Allah S.W.T sahaja sebaik-baik Pemberi
Balasan.
BAHAGIAN A: (MAKLUMAT RESPONDEN)

1. Jantina: 2. Umur:
Lelaki 18 tahun – 29 tahun
Perempuan 30 tahun – 40 tahun

3. Status: 41 tahun - 50 tahun


51 tahun ke atas
Belum berkahwin
Berkahwin 4. Taraf Pendidikan Tertinggi
Duda/Janda Sekolah Rendah
5. Pekerjaan: Pondok / Pesantren
Kerajaan Sekolah Menengah
Badan Berkanun IPT Dalam Negara
Swasta IPT Luar Negara
Bekerja Sendiri
Lain-lain, (Nyatakan): ...............................
Tidak Bekerja
Pelajar
BAHAGIAN B: ULASAN BERKAITAN POSTBOX WITH SMS ALERT
SYSTEM OLEH MASYARAKAT

Nyatakan pandangan anda mengikut skala di bawah. Bulatkan jawapan


anda.

Sangat Tidak Tidak Setuju Sederhana Sangat Setuju


Setuju Setuju Setuju
1 2 3 4 5

Bil. Perkara/Skala 1 2 3 4 5
1. Adakah sistem ini prnting pada masyarakat pada masa ini
1 2 3 4 5

2. Adakah sistem ini akan memberi manfaat kepada masyarakat 1 2 3 4 5


3. Adakah sistem ini dapat menjimatkan masa masyarakat 1 2 3 4 5
4. Adakah sistem ini dapat memberi kesedaran kepada masyarakat 1 2 3 4 5
5. Adakah sistem notifikasi ini penting kepada masyarakat 1 2 3 4 5
6. Adakah LCD penting untuk memaparkan status 1 2 3 4 5
7. Adakah sistem ini menjadi teknologi pada masa ini 1 2 3 4 5
8. Adakah sistem ini dapat dingunakan di setiap rumah 1 2 3 4 5
9, Adakah sistem ini dapat digunakan di seluruh negara 1 2 3 4 5
10. Adakah sistem ini akan berkembang pesat pada masa hadapan 1 2 3 4 5

SEKIAN TERIMA KASIH DIA ATAS SEGALA KERJASAMA

You might also like