KEMBAR78
Ticket Booking System | PDF | Ticket (Admission) | Credit Card
0% found this document useful (0 votes)
65 views5 pages

Ticket Booking System

Ticket booking systems allow users to reserve seats for events like movies, concerts, and sports games. Users can search for events, select dates and seats, provide their information, and pay online for convenience. Developing an online ticket booking system requires determining requirements, creating a database to store ticket and customer data, integrating a payment gateway, developing a backend to handle bookings and confirmations, and launching the system.

Uploaded by

saddique
Copyright
© © All Rights Reserved
We take content rights seriously. If you suspect this is your content, claim it here.
Available Formats
Download as DOCX, PDF, TXT or read online on Scribd
0% found this document useful (0 votes)
65 views5 pages

Ticket Booking System

Ticket booking systems allow users to reserve seats for events like movies, concerts, and sports games. Users can search for events, select dates and seats, provide their information, and pay online for convenience. Developing an online ticket booking system requires determining requirements, creating a database to store ticket and customer data, integrating a payment gateway, developing a backend to handle bookings and confirmations, and launching the system.

Uploaded by

saddique
Copyright
© © All Rights Reserved
We take content rights seriously. If you suspect this is your content, claim it here.
Available Formats
Download as DOCX, PDF, TXT or read online on Scribd
You are on page 1/ 5

Ticket Booking System

1.What is ticket Booking System ?


Ticket booking is the process of reserving a seat
or a spot for an event, such as a movie, concert, sports game, or any
other activity that requires a ticket for admission. The process typically
involves selecting a specific date, time, and location for the event,
choosing the desired seat or section, and paying for the ticket. This can
be done through various channels, including online ticketing platforms,
ticket counters, or through authorized ticket resellers. Ticket booking is
essential to ensure that people can attend an event of their choice and
guarantee that there is a seat available for them.

2. How to use online ticket booking?

To use online ticket booking, you generally need to follow these steps:

Search for the event:


Once you have selected the ticket booking platform,
search for the event or activity you want to attend by entering the
name of the event or selecting the event type, date, and location.
Select your preferred seats:
After you have found the event, choose your
preferred seats or section, and check the availability of seats at the
selected time and location.
Choose the number of tickets:
Select the number of tickets you require, keeping in
mind that there may be restrictions on the maximum number of tickets
per booking.
Enter personal information:
Enter the required personal information, such as your
name, email address, phone number, and any other information that
the platform requires.
Make the payment:
Choose a payment method and enter your payment
details. Most online ticket booking platforms offer various payment
options, including credit/debit cards, net banking, or digital wallets.
In summary:
Online ticket booking is a simple and convenient way to
book tickets for various events and activities from the comfort of your
home or office.
3.How to Booking Tickets Online

Following are the easy steps to book tickets in just a few minutes:

1. Login website.
2. Select date, your departure and arrival locations.
3. Choose from available any ticket.
4. Select your seat.
5. Enter your contact and payment details.
6. Click checkout.
What to do?
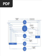
My ticket booking system:
I run my website and then an index page open.

Then it shows a search box.

 In which show the destination, origin, date, time.

A search button appears which the customer click.

 After this process a page opens. In which the user can separate
these type information is available for example time, date, bus,
place.

After booking the ticket, he will provide the seats to the user which
will be the available seats and the user will select them.

The user will be given a login form in which the user will login to
the account and give their information.

After booking the seats, the customer will make the payment
through Jazz Cash Easy Paisa or ATM Card.

Then the customer will get a message that says, (Your Ticket Has
Been Booked).
How to do ticket booking system?
1. Determine the requirements:
The first step is to determine the requirements of the
system. It involves identifying the types of tickets that will be sold, the
pricing, and any special features such as seat selection or discounts.

2. Create a database:
The next step is to create a database to store all the
necessary information, including ticket types, prices, seat availability,
and customer information.

3. Integrate a payment gateway:


To facilitate online payments, you need to integrate a
payment gateway that supports multiple payment options such as
credit cards, debit cards, and net banking.

4. Develop a backend system:


Develop a backend system to handle the booking
process, which includes seat allocation, confirmation, and sending
tickets to customers via email.

5. Launch the system:


Launch the system and promote it through various channels such as
social media, email campaigns, and search engine optimization.

Some popular tools and technologies used for developing online ticket
booking systems include HTML, CSS, jqury, PHP, MySQL,

You might also like