KEMBAR78
AES Encryption for Final Projects | PDF | Cryptography | Public Key Cryptography
100% found this document useful (1 vote)
1K views85 pages

AES Encryption for Final Projects

Advanced Encryption Standard (aes), also known as Rijndael, is an encryption standard used for securing information. It is intended to replace DES as the approved standard for a wide range of applications. In this work, both Encryption and Decryption will be carried out with the key length of 128 bits.

Uploaded by

uttamsudhir
Copyright
© Attribution Non-Commercial (BY-NC)
We take content rights seriously. If you suspect this is your content, claim it here.
Available Formats
Download as DOC, PDF, TXT or read online on Scribd
100% found this document useful (1 vote)
1K views85 pages

AES Encryption for Final Projects

Advanced Encryption Standard (aes), also known as Rijndael, is an encryption standard used for securing information. It is intended to replace DES as the approved standard for a wide range of applications. In this work, both Encryption and Decryption will be carried out with the key length of 128 bits.

Uploaded by

uttamsudhir
Copyright
© Attribution Non-Commercial (BY-NC)
We take content rights seriously. If you suspect this is your content, claim it here.
Available Formats
Download as DOC, PDF, TXT or read online on Scribd
You are on page 1/ 85

www.final-yearproject.com | www.finalyearthesis.

com

In todays world most of the communication is done using electronic media. Data Security plays a vital role in such communication. Hence, there is a need to protect data from malicious attacks. Cryptography is the science of secret codes, enabling the confidentiality of communication through an insecure channel. It protects against unauthorized parties by preventing unauthorized alteration of use. Generally speaking, it uses a cryptographic system to transform a plaintext into a cipher text, using most of the time a key. Advanced Encryption Standard (AES), also known as Rijndael, is an encryption standard used for securing information. AES was published by NIST (National Institute of Standards and Technology). AES is a block cipher algorithm that has been analyzed extensively and is now used widely. AES is a symmetric block cipher that is intended to replace DES as the approved standard for a wide range of applications. The block cipher Rijnddael was designed by Dr. Joan Daemen and Dr. Vincent Rijmen and the name of the algorithm is a combination of the names of its two creators. Rijndael is very secure and has no known weakness. Rijndael is conventional (symmetric key) system and is relatively simple cipher in many respects. It takes an input block of a certain size, usually 128, and produces a corresponding output block of the same size. The transformation requires a second input, which is the secret key. It is important to know that the secret key. In this work, both encryption and decryption will be carried out with the key length of 128 bits, that is, both AES encrypter and the AES decrypter were integrated. Hence the input block and secret key will be provided for encryption and the cipher block and same secret key will be provided to the decryption to get the proper block as output. All the transformations of both Encryption and Decryption will be developed using VHDL language and will be verified with the help of its simulation result. The AES Encryption and Decryption is synthesized on FPGA family of Virtex-2 using Xilinx ISE tool and hence the design operates at a maximum clock frequency of 18.970 MHz with a minimum period of 52.716ns.

www.final-yearproject.com | www.finalyearthesis.com

INDEX 1.INTRODUCTION 1.1 Introduction 1.1.1 What is cryptography 1.1.2 How does cryptography work 1.1.3 The purpose of cryptography 1.2 Methods of encryption 1.2.1 Symmetric cryptography 1.2.2 Asymmetric cryptography 1.3 Types of cryptographic algorithms 1.4 Introduction to AES 1.4.1 Block cipher 1.5 Application 2. ADVANCED ENCRYPTION STANDARD ALGORITHM 2.1 Introduction 2.2 Terminologies 2.3 Algorithm parameters 2.4 AES algorithm 2.4.1 Specification 2.4.2 Description 2.5 Encryption 2.5.1 AES cipher functions 2.5.1.1 Subbytes transformation 2.5.1.2 Shiftrows transformation 2.5.1.3 Mixcolumns transformation 2.5.1.4 Addroundkey transformation 2.5.2 Key expansion 2.6 Decryption 28 2.6.1 AES inverse cipher functions 2.6.1.1 Invsubbytes transformation 2.6.1.2 Invshiftrows transformation
2

1-13 1 1 2 3 4 4 7 10 11 12 13 14-31 14 14 15 16 16 16 18 19 21 22 24 25

29 29 29

www.final-yearproject.com | www.finalyearthesis.com

2.6.1.3 Invmixcolumns transformation 2.7 Summary

30 31

3. AES ALGORITHM IMPLEMENTATION 3.1 Introduction 3.2 Implementation requirements 3.3 Notation and conventions 3.4 Mathematical preliminaries 3.5 General implementation flow 3.6 Implementation 3.7 Summary 4.CODING 4.1 Package of functions required for AES algorithm 4.2 Entity for AES encryption / decryption round 4.3 Entity for last AES encryption / decryption round 4.4 Entity for testing AES encryption / decryption round 4.5 Entity for testing AES encryption / decryption round 5.RESULTS AND DISCUSSION 5.1 Introduction 5.2 Simulation results 5.3 Introduction to FPGA 5.4 Synthesis result 5.5 Summary

32-40 32 32 33 35 36 37 40 41-61 41 51 53 54 59 62-75 62 62 71 72 75

6.CONCLUSION AND FUTURE SCOPE


3

76-78

www.final-yearproject.com | www.finalyearthesis.com

6.1 Conclusion 6.2 Future scope 7.BIBILOGRAPHY

76 76 79

www.final-yearproject.com | www.finalyearthesis.com

LIST OF FIGURES

1.1 Encryption and decryption

1.2 Using symmetric algorithms, the sender and receiver use the same key for encryption and decryption functions. 1.3 Asymmetric cryptosystem 1.4 Type of security service that will be provided 1.5 Three types of cryptographic algorithms 2.1 Top Level Block Diagram of AES Algorithm 2.2 Block Diagram for AES Round and AES Last Round 2.3 SubBytes Operation of the State 2.4 ShiftRows Operation of the State 2.5 MixColumns operates on the State column-by-column 2.6 AddRoundKey Operation 2.7 InvShiftRows Operation of the State 3.1 State Array Input and Output 3.2 General Implementation Flow Diagram 5.1 Simulation Result of AES Encryption and Decryption for Set-1 Inputs 5.2 Simulation Result of AES Encryption and Decryption for Set-2 Inputs 5.3 Simulation Result of Encryption with Internal Operation for Set-1 5.4 Simulation Result of Decryption with Internal Operation for Set-1 Inputs 5.5 Simulation Result of Encryption with Internal Operation for Set-2 Inputs 5.6 Simulation Result of Decryption with Internal Operation for Set-2 Inputs 5 7 9 11 17 20 21 22 24 25 30 34 36 63 64 65 67 68 68

www.final-yearproject.com | www.finalyearthesis.com

5.7 Simulation Result of Encryption for Set-1 Inputs 69 5.8 Simulation Result of Decryption for Set-1 Inputs 5.9 Simulation Result of Encryption for Set-2 Inputs 5.10 Simulation Result of Decryption for Set-2 Inputs 5.11 Logic Block 5.12 RTL Schematic 70 70 71 72 73

www.final-yearproject.com | www.finalyearthesis.com

INTRODUCTION

1.1 INTRODUCTION
Data that can be read and understood without any special measures is called plaintext or cleartext. The method of disguising plaintext in such a way as to hide its substance is called encryption. Encrypting plaintext results in unreadable gibberish called ciphertext. You use encryption to ensure that information is hidden from anyone for whom it is not intended, even those who can see the encrypted data. The process of reverting ciphertext to its original plaintext is called decryption. Figure 1.1 illustrates this process.

Figure 1.1 Encryption and decryption

1.1.1 WHAT IS CRYPTOGRAPHY To enhance the security of the data, code language for writing messages were used. The branch of mathematics that investigates the code languages and methods is called cryptology. Cryptology consists of two streams namely cryptography and cryptanalysis. Cryptography is a science of coding message secretly while cryptanalysis is a science of breaking codes. CRYPTOLOGY

CRYPTOGRAPHY

CRYPTANALYSIS

Our project is concerned with cryptography. Cryptography is a science of using mathematics to encrypt and decrypt data. Cryptography enables to store sensitive information or transmit it across insecure networks so that it cannot be read by any one except the intended recipient.
7

www.final-yearproject.com | www.finalyearthesis.com

Cryptography or Cryptology is derived from Greek kryptos hidden and the verb grafo write or legein to speak is the practice and study of hiding information. In modern times, Cryptology is considered to be a branch of both mathematics and computer science, and is afflicted closely with information theory, computer security and engineering. Cryptography is used in applications present in technology advanced in societies; examples include the security of the ATM cards, computer pass words and electronic commerce which all depend upon Cryptography. Cryptography embraces both cryptography and cryptanalysis. While cryptography is science of securing data, cryptanalysis is a science of analyzing and breaking secure communication. Classical involves and interesting combination of analytical reasoning, application of mathematical tools, pattern finding, determination, and luck. Cryptanalysts are also attackers. There are two kinds of cryptography in this world: cryptography that will stop major governments from reading our files. PGP is also about the latter sort of cryptography. Cryptography can be strong or weak, as explained above. Cryptography strength is measured in the time and the resources it would require to recover plain text. The result of the strong Cryptography is cipher text that is very difficult to decipher without possession of the appropriate decoding tool. How difficult? Given all todays computing power and available time- even a billion computers doing a billion checks a second it is not possible to decipher the result of strong cryptography before the end of the universe. One would think, then, that strong Cryptography would hold up rather well against even an extremely determined cryptanalyst. Whos really to say? No can prove that the strongest encryption obtainable today will hold up under tomorrows computing power. Vigilance and conservatism will protect us better, however, than claims of impenetrability. 1.1.2 HOW DOES CRYPTOGRAPHY WORK A cryptographic algorithm, or cipher, is a mathematical function used in the encryption and decryption process. A cryptographic algorithm works in combination with a keya word, number, or phraseto encrypt the plaintext. The same plaintext encrypts to different ciphertext with different keys. The security of encrypted data is entirely dependent on two things: the strength of the cryptographic algorithm and the secrecy of the key.
8

www.final-yearproject.com | www.finalyearthesis.com

A cryptographic algorithm, plus all possible keys and all the protocols that make it work comprise a cryptosystem. PGP is a cryptosystem. Cryptosystem can be divided in to Software and Hardware. CRYPTOSYSTEM

SOFTWARE 1.1.3 THE PURPOSE OF CRYPTOGRAPHY

HARDWARE

Cryptography is the science of writing in secret code and is an ancient art; the first documented use of cryptography in writing dates back to circa 1900 B.C. when an Egyptian scribe used non-standard hieroglyphs in an inscription. Some experts argue that cryptography appeared spontaneously sometime after writing was invented, with applications ranging from diplomatic missives to war-time battle plans. It is no surprise, then, that new forms of cryptography came soon after the widespread development of computer communications. In data and telecommunications, cryptography is necessary when communicating over any un-trusted medium, which includes just about any network, particularly the Internet. Within the context of any application-to-application communication, there are some specific security requirements including:

Authentication: The process of proving one's identity. (The primary

forms of host-to-host authentication on the Internet today are name-based or address-based, both of which are notoriously weak.)

Privacy/confidentiality: Ensuring that no one can read the message Integrity: Assuring the receiver that the received message has not been Non-repudiation: A mechanism to prove that the sender really sent this

except the intended receiver.

altered in any way from the original.

message. Cryptography, then, not only protects data from theft or alteration, but can also be used for user authentication. There are, in general, three types of cryptographic schemes typically used to accomplish these goals: secret key (or symmetric)
9

www.final-yearproject.com | www.finalyearthesis.com

cryptography, public-key (or asymmetric) cryptography, and hash functions, each of which is described below. In all cases, the initial unencrypted data is referred to as plaintext. It is encrypted into ciphertext, which will in turn (usually) be decrypted into usable plaintext. In many of the descriptions below, two communicating parties will be referred to as Alice and Bob; this is the common nomenclature in the crypto field and literature to make it easier to identify the communicating parties. If there is a third or fourth party to the communication, they will be referred to as Carol and Dave. Mallory is a malicious party, Eve is an eavesdropper, and Trent is a trusted third party.

1.2 METHODS OF ENCRYPTION


Although there can be several pieces to an encryption method, the two main pieces are the algorithms and the keys. As stated earlier, algorithms are usually complex mathematical formulas that dictate the rules of how the plaintext will be turned into cipher text. A key is a string of random bits that will be inserted into the algorithm. For two entities to be able to communicate via encryption, they must use the same algorithm and, many times, the same key. In some encryption methods, the receiver and the sender use the same key and in other encryption methods, they must use different keys for encryption and decryption purposes. The following sections explain the difference between these two types of encryption methods. Symmetric versus Asymmetric Algorithms Cryptography algorithms use either symmetric keys, also called secret keys, or asymmetric keys, also called public keys. As encryption was not complicated enough, the titles that are used to describe the key types only make it worse. Just pay close attention and we will get through this just fine. 1.2.1 SYMMETRIC CRYPTOGRAPHY In a cryptosystem that uses symmetric cryptography, both parties will be using the same key for encryption and decryption, as shown in Figure 1.2. This provides dual functionality. As we said, symmetric keys are also called secret keys because this type of encryption relies on each user to keep the key a secret and properly protected. If this key got into an intruders hand, that intruder would have the ability to decrypt any intercepted message encrypted with this key.
10

www.final-yearproject.com | www.finalyearthesis.com

Each pair of users who want to exchange data using symmetric key encryption must have their own set of keys. This means if Dan and Iqqi want to communicate, both need to obtain a copy of the same key. If Dan also wants to communicate using symmetric encryption with Norm and Dave, he now needs to have three separate keys, one for each friend.

Figure 1.2 Using symmetric algorithms, the sender and receiver use the same key for encryption and decryption functions. This might not sound like a big deal until Dan realizes that he may communicate with hundreds of people over a period of several months, and keeping track and using the correct key that corresponds to each specific receiver can become a very daunting task. If Dan were going to communicate with 10 other people, then he would need to keep track of 45 different keys. If Dan were going to communicate with 100 other people, then he would have to maintain and keep up with 4,950 symmetric keys. Dan is a pretty bright guy, but does not necessarily want to spend his days looking for the right key to be able to communicate with Dave. The security of the symmetric encryption method is completely dependent on how well users protect the key. This should raise red flags to you if you have ever had to depend on a whole staff of people to keep a secret. If a key is compromised, then all messages encrypted with that key can be decrypted and read by an intruder. This is complicated further by how symmetric keys are actually shared and updated when necessary. If Dan wants to communicate to Norm for the first time, Dan has to
11

www.final-yearproject.com | www.finalyearthesis.com

figure out how to get Norm the right key. It is not safe to just send it in an e-mail message because the key is not protected and it can be easily intercepted and used by attackers. Dan has to get the key to Norm through an out-of-band method. Dan can save the key on a floppy disk and walk over to Norms desk, send it to him via snail mail, or have a secure carrier deliver it to Norm. This is a huge hassle, and each method is very clumsy and insecure. Because both users use the same key to encrypt and decrypt messages, symmetric cryptosystems can provide confidentiality, but they cannot provide authentication or non-repudiation. There is no way to prove who actually sent a message if two people are using the exact same key. Well, if symmetric cryptosystems have so many problems and flaws, why use them at all? They are very fast and can be hard to break. Compared to asymmetric systems, symmetric algorithms scream in speed. They can encrypt and decrypt large amounts of data that would take an unacceptable amount of time if an asymmetric algorithm was used instead. It is also very difficult to uncover data that is encrypted with a symmetric algorithm if a large key size was used. The following list outlines the strengths and weakness of symmetric key systems:

Strengths Much faster than asymmetric systems Hard to break if using a large key size Weaknesses Key distribution It requires a secure mechanism to deliver keys properly. Scalability Each pair of users needs a unique pair of keys, so the number of Keys grow exponentially. Limited security It can provide confidentiality, but not authenticity or nonrepudiation.

The following are examples of symmetric key cryptography algorithms:

Data Encryption Standard (DES) Triple DES (3DES) Advanced Encryption Standard (AES) Some things you can tell the public, but some things you just want to keep

1.2.2 ASYMMETRIC CRYPTOGRAPHY private.


12

www.final-yearproject.com | www.finalyearthesis.com

In symmetric key cryptography, a single secret key is used between entities, whereas in public key systems, each entity has different keys, or asymmetric keys. The two different asymmetric keys are mathematically related. If a message is encrypted by one key, the other key is required to decrypt the message. In a public key system, the pair of keys is made up of one public key and one private key. The public key can be known to everyone, and the private key must only be known to the owner. Many times, public keys are listed in directories and databases of e-mail addresses so they are available to anyone who wants to use these keys to encrypt or decrypt data when communicating with a particular person. Figure 1.3 illustrates an asymmetric cryptosystem.

Figure 1.3 Asymmetric cryptosystem The public and private keys are mathematically related, but cannot be derived from each other. This means that if an evildoer gets a copy of Bobs public key, it does not mean he can now use some mathematical magic and find out Bobs private key. If Bob encrypts a message with his private key, the receiver must have a copy of Bobs public key to decrypt it. The receiver can decrypt Bobs message and decide to reply back to Bob in an encrypted form. All she needs to do is encrypt her reply with Bobs public key, and then Bob can decrypt the message with his private key. It is not possible to encrypt and decrypt using the exact same key when using an asymmetric key encryption technology.
13

www.final-yearproject.com | www.finalyearthesis.com

Bob can encrypt a message with his private key and the receiver can then decrypt it with Bobs public key. By decrypting the message with Bobs public key, the receiver can be sure that the message really came from Bob. A message can only be decrypted with a public key if the message was encrypted with the corresponding private key. This provides authentication, because Bob is the only one who is supposed to have his private key. When the receiver wants to make sure Bob is the only one that can read her reply, she will encrypt the response with his public key. Only Bob will be able to decrypt the message because he is the only one who has the necessary private key. Now the receiver can also encrypt her response with her private key instead of using Bobs public key. Why would she do that? She wants Bob to know that the message came from her and no one else. If she encrypted the response with Bobs public key, it does not provide authenticity because anyone can get a hold of Bobs public key. If she uses her private key to encrypt the message, then Bob can be sure that the message came from her and no one else. Symmetric keys do not provide authenticity because the same key is used on both ends. Using one of the secret keys does not ensure that the message originated from a specific entity. If confidentiality is the most important security service to a sender, she would encrypt the file with the receivers public key. This is called a secure message format because it can only be decrypted by the person who has the corresponding private key. If authentication is the most important security service to the sender, then she would encrypt the message with her private key. This provides assurance to the receiver that the only person who could have encrypted the message is the individual who has possession of that private key. If the sender encrypted the message with the receivers public key, authentication is not provided because this public key is available to anyone. Encrypting a message with the senders private key is called an open message format because anyone with a copy of the corresponding public key can decrypt the message; thus, confidentiality is not ensured. For a message to be in a secure and signed format, the sender would encrypt the message with her private key and then encrypt it again with the receivers public key. The receiver would then need to decrypt the message with his own private key and then decrypt it again with the senders public key. This provides confidentiality
14

www.final-yearproject.com | www.finalyearthesis.com

and authentication for that delivered message. The different encryption methods are shown in Figure 1.4.

Figure 1.4 Type of security service that will be provided. Each key type can be used to encrypt and decrypt, so do not get confused and think the public key is only for encryption and the private key is only for decryption. They both have the capability to encrypt and decrypt data. An asymmetric cryptosystem works much slower than symmetric systems, but can provide confidentiality, authentication, and non repudiation depending on its configuration and use. Asymmetric systems also provide for easier and more manageable key distribution than symmetric systems and do not have the scalability issues of symmetric systems. The following outlines the strengths and weaknesses of asymmetric key systems:

Strengths Better key distribution than symmetric systems Better scalability than symmetric systems Can provide confidentiality, authentication, and non repudiation Weaknesses
15

www.final-yearproject.com | www.finalyearthesis.com

Works much slower than symmetric systems The following are examples of asymmetric key algorithms: RSA Elliptic Curve Cryptosystem (ECC) Diffie-Hellman El Gamal Digital Signature Standard (DSS)

1.3 TYPES OF CRYPTOGRAPHIC ALGORITHMS


There are several ways of classifying cryptographic algorithms. For purposes of this paper, they will be categorized based on the number of keys that are employed for encryption and decryption, and further defined by their application and use. The three types of algorithms those are discussed in Figure 1.5. Secret Key Cryptography (SKC): Uses a single key for both encryption and decryption Public Key Cryptography (PKC): Uses one key for encryption and another for decryption Hash Functions: Uses a mathematical transformation to irreversibly "encrypt" information

16

www.final-yearproject.com | www.finalyearthesis.com

Figure 1.5 Three types of cryptographic algorithms

1.4 INTRODUCTION TO AES


The Advanced Encryption Standard (AES) specifies a FIPS-approved cryptographic algorithm that can be used to protect electronic data. AES algorithm is a symmetric block cipher that can encrypt (encipher) and decrypt (decipher) information. Encryption converts data to an unintelligible form called cipher-text; decrypting the cipher-text converts the data back into its original form, called plaintext.
Original Message 128 Cipher Message 128 Original Message 128

Encryption Algorithm

Decryption Algorithm

128 Secret Key

Figure 1.6 Overall Representations of Encryption and Decryption The Advanced Encryption Standard, after the Data Encryption Standard was found too weak because of its small key size and the technological advancements in processor power. Fifteen candidates were accepted and based on public comments the pool was reduced to five. One of these five algorithms was selected as the forthcoming standard: a slightly modified version of the Rijndael. The Rijndael, whose name is based on the names of its two Belgian inventors, Joan Daemen and Vincent Rijmen is a Block cipher, which means that it works on fixed length group of bits, which are called blocks. It takes an input block of a certain size, usually 128 bits, and produces a corresponding output block of the same size. The transformation requires a second input, which is the secret key with lengths of 128, 192 and 256 bits. Unlike DES, which is based on Feistel network, AES is a substitution-permutation network, which is a series of mathematical operations that use substitutions (also called S-Box) and permutations (P-Boxes) and their careful definition implies that each output bit depends on every input bit. 1.4.1 BLOCK CIPHER

17

www.final-yearproject.com | www.finalyearthesis.com

When a block cipher algorithm is used for encryption and decryption purposes, the message is divided into blocks of bits. These blocks are then put through substitution, transposition, and other mathematical functions. The algorithm dictates all the possible functions available to be used on the message, and it is the key that will determine what order these functions will take place. Strong algorithms make reengineering or trying to figure out all the functions that took place on the message, basically impossible. It has been said that the properties of a cipher should contain confusion and diffusion. Different unknown key values cause confusion, because the attacker does not know these values, and diffusion is accomplished by putting the bits within the plaintext through many different functions so that they are dispersed throughout the algorithm. Block ciphers use diffusion and confusion in their methods. Advantages of AES:

Through AES, input message of length 128 bits can be encrypted which is more than the DES and Triple DES. AES has the various secret key lengths such as 128 bits, 192 bits and 256 bits, whereas DES and Triple DES have fixed length of 64 bits. The cipher key is expanded into a larger key, which is later used for the actual operation. The Expanded Key shall ALWAYS be derived from the Cipher Key and never be specified directly. AES is very hard to attack or crack when compared to DES. AES will be faster when compared to the Triple DES.

1.5 APPLICATION

This standard may be used by Federal departments and agencies when an agency determines that sensitive (unclassified) information (as defined in P. L. 100-235) requires cryptographic protection

High speed ATM/Ethernet/Fiber-Channel switches Secure video teleconferencing Routers and Remote Access Servers

18

www.final-yearproject.com | www.finalyearthesis.com

In addition, this standard may be adopted and used by non-Federal Government organizations. Such use is encouraged when it provides the desired security for commercial and private organizations.

19

www.final-yearproject.com | www.finalyearthesis.com

ADVANCED ENCRYPTION STANDARD ALGORITHM

2.1 INTRODUCTION
The main objectives of AES are high level security, adoptable to diverse application, efficient and exportable. In this project work, the plain text of 128 bits is given as input to encryption block in which encryption of data is made and the cipher text of 128 bits is throughout as output. The key length of 128 bits is used in process of encryption. The AES algorithm is a block cipher that uses the same binary key both to encrypt and decrypt data blocks is called a symmetric key cipher. A commonly accepted definition of a good symmetric key algorithm, such as the AES, is that there exists no attack better than key exhaustion to read an encrypted message.

2.2 TERMINOLOGIES
The various terminologies and their definitions used in this project were discussed in this section. S.No. 1 2 3 4 5 6 7 8 9 10 11 Term AES Array Bit Block Byte Cipher Cipher Key Cipher text Inverse Cipher Key Expansion Plaintext Definition Advanced Encryption Standard An enumerated collection of identical entities (e.g., an array of bytes). A binary digit having a value of 0 or 1. Sequence of binary bits that comprise the input, output, State and Round Key. The length of a sequence is the number of bits it contains. Blocks are also interpreted as arrays of bytes. A group of eight bits that is treated either as a single entity or as an array of 8 individual bits. Series of transformations that converts plaintext to cipher text using the Cipher Key. Secret, cryptographic key that is used by the Key Expansion routine to generate a set of Round Keys; can be pictured as a rectangular array of bytes, having four rows and Nk columns. Data output from the Cipher or input to the Inverse Cipher. Series of transformations that converts cipher text to plaintext using the Cipher Key. Routine used to generate a series of Round Keys from the Cipher Key. Data input to Cipher or output from the Inverse Cipher.
20

www.final-yearproject.com | www.finalyearthesis.com

12 13 14

15 16

Cryptographic algorithm specified in this Advanced Encryption Standard (AES). Round keys are values derived from the Cipher Key Round Key using the Key Expansion routine; they are applied to the State in the Cipher and Inverse Cipher. Intermediate Cipher result that can be pictured as a State rectangular array of bytes, having four rows and Nb columns. Non-linear substitution table used in several byte substitution transformations and in the Key Expansion S-box routine to perform a one-for-one substitution of a byte value. A group of 32 bits that is treated either as a single entity Word or as an array of 4 bytes. Table 2.1 Terminologies and their Definitions Rijndael

2.3 ALGORITHM PARAMETERS


The different parameters and symbols used in this project were discussed in this section. S.No. Parameters & Symbols AddRoundKey Definition Transformation in the Cipher and Inverse Cipher in which a Round Key is added to the State using an XOR operation. The length of a Round Key equals the size of the State (i.e., for Nb = 4, the Round Key length equals 128 bits/16 bytes). Transformation in the Inverse Cipher that is the inverse of MixColumns. Transformation in the Inverse Cipher that is the inverse of ShiftRows. Transformation in the Inverse Cipher that is the inverse of SubBytes. Cipher Key. Transformation in the Cipher that takes all of the columns of the State and mixes their data (independently of one another) to produce new columns. Number of columns (32-bit words) comprising the State. For this standard, Nb = 4. Number of 32-bit words comprising the Cipher Key. For this standard, Nk = 4. Number of rounds, which is a function of Nk and Nb (which is fixed). For this standard, Nr = 10. The round constant word array. Function used in the Key Expansion routine that takes a four-byte word and performs a cyclic permutation.
21

2 3 4 5 6 7 8 9 10 11

InvMixColumns InvShiftRows InvSubBytes K MixColumns Nb Nk Nr Rcon RotWord

www.final-yearproject.com | www.finalyearthesis.com

12 13 14 15

Transformation in the Cipher that processes the State ShiftRows by cyclically shifting the last three rows of the State by different offsets. Transformation in the Cipher that processes the State SubBytes using a nonlinear byte substitution table (S-box) that operates on each of the State bytes independently. Function used in the Key Expansion routine that takes a SubWord four-byte input word and applies an S-box to each of the four bytes to produce an output word. XOR Exclusive-OR operation. Table 2.2 Parameters, Symbols and their Definitions

2.4 AES ALGORITHM


The AES is an iterated symmetric block cipher, which means that, AES works by repeating the same defined steps multiple times. AES is a secret key encryption algorithm. AES operates on a fixed number of bytes AES as well as most encryption algorithms is reversible. This means that almost the same steps are performed to complete both encryption and decryption in reverse order. The AES algorithm operates on bytes, which makes it simpler to implement. 2.4.1 SPECIFICATION For the AES algorithm, the length of the input block, the output block and the State is 128 bits. This is represented by Nb = 4, which reflects the number of 32bit words (number of columns) in the State. For the AES algorithm, the length of the Cipher Key, K, is 128 bits. The key length is represented by Nk = 4, which reflects the number of 32-bit words (number of columns) in the Cipher Key. For the AES algorithm, the number of rounds to be performed during the execution of the algorithm is dependent on the key size. The number of rounds is represented by Nr, where Nr = 10 when Nk = 4. 2.4.2 DESCRIPTION The AES is an iterated block cipher with a fixed block size of 128 and a variable key length. The different transformations operate on the intermediate results, called state. The state is a rectangular array of bytes and since the block size is 128 bits, which is 16 bytes, the rectangular array is of dimensions 4x4. The basic unit for processing in the AES algorithm is a byte, a sequence of eight bits treated as a single
22

www.final-yearproject.com | www.finalyearthesis.com

entity. The input, output and Cipher Key bit sequences which are processed as arrays of bytes that are formed by dividing these sequences into groups of eight contiguous bits to form arrays of bytes. In the Rijndael version with variable block size, the row size is fixed to four and the number of columns varies. The number of columns is the block size divided by 32 and denoted Nb. The cipher key is similarly pictured as a rectangular array with four rows. The number of columns of the cipher key, denoted Nk, is equal to the key length divided by 32. AES uses a variable number of rounds, which are fixed: A key of size 128 has 10 rounds.
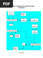
AES
Input Data Data_Vali d

Inpu t Dat a

ROUND OUT 0

ROUND OUT 09

DOUT VALID 0

Data Out (128)


Round Last

Round 01

Round 09

DOUT VALID 09

Dout Valid

ROUND KEY 0

ROUND KEY 1

ROUND KEY 9

ROUND KEY LAST

ROUND KEYS
Key (128) Key _En CLK

Key Reg

KEY EXPANSION

Figure 2.1 Top Level Block Diagram of AES Algorithm The above figure 2.1 shows the top level blocks available in the AES algorithm. Also the basic inputs to the system and the outputs from the system were clearly represented. As per the standard, 10 rounds for 128 bits key length were carried out in which the last round will be performed separately. For both its Cipher

23

www.final-yearproject.com | www.finalyearthesis.com

and Inverse Cipher, the AES algorithm uses a round function that is composed of four different byte-oriented transformations:
Byte substitution using a substitution table (S-box) Shifting rows of the State array by different offsets Mixing the data within each column of the State array

Adding a Round Key to the State Above mentioned functions were carried out for every individual round and in the last round the third function, that is, Mixing the data within each column of the State array will not be performed. Hence the last round is carried out separately. Based on the key provided, the new set of keys will be generated in the Key Expansion block and is given to the each round as input.

2.5 ENCRYPTION
At the start of the Encryption or Cipher, the input data and the input key were copied to the State array using the conventions. Initially the XOR operation should be performed between each byte of the input data and the input key and the output will be given as the input of the Round-1. After an initial Round Key addition, the State array is transformed by implementing a round function 10 times, with the final round differing slightly from the first Nr1 rounds. The final State is then copied to the output. The round function is parameterized using a key schedule that consists of a one-dimensional array of four-byte words derived using the Key Expansion routine. The individual transformations that carried out are listed below. SubBytes ShiftRows MixColumns AddRoundKey

24

www.final-yearproject.com | www.finalyearthesis.com

Table 2.3 AES encryption cipher using a 16 byte key Table 2.3 represents the operation performed at each round and its order in which each one is carried out. All Nr rounds are identical with the exception of the final round, which does not include the MixColumns transformation. Thus the cipher text, that is, encrypted data will be achieved at the end of the final round. 2.5.1 AES CIPHER FUNCTIONS The block diagram shown in the figure 2.2 represents the functions carried out in each round and the functions performed in the last round.

25

www.final-yearproject.com | www.finalyearthesis.com

Figure 2.2 Block Diagram for AES Round and AES Last Round

26

www.final-yearproject.com | www.finalyearthesis.com

2.5.1.1 SubBytes Transformation The SubBytes operation is a non-linear byte substitution, operating on each byte of the state independently. The substitution table (S-Box) is invertible and is constructed by the composition of two transformations:
Take the multiplicative inverse in Rijndael's finite field

Apply an affine transformation Since the S-Box is independent of any input, pre-calculated forms are used, if enough memory (256 bytes for one S-Box) is available. Each byte of the state is then substituted by the value in the S-Box whose index corresponds to the value in the state. Figure 2.3 illustrates the effect of the SubBytes transformation on the State clearly.

Figure 2.3 SubBytes Operation of the State The S-Box for the Encryption is given in the Appendix-1 for the reference. The S-Box will be of a 16X16 matrix in which the row is represented as x and the column is represented by y. The S-box used in the SubBytes transformation is presented in hexadecimal form and hence the substitution value would be determined by the intersection of the row and the column. For example, if S1,1 = {53}, then the substitution value would be determined by the intersection of the row with index 5 and the column with index 3. This would result in S1,1 having a value of {ed}. These values can be referred in the S-Box present in the Appendix-1. 2.5.1.2 ShiftRows Transformation Arranges the state in a matrix and then performs a circular shift for each row. This is not a bit wise shift. The circular shift just moves each byte one space over. A byte that was in the second position may end up in the third position after the shift.
27

www.final-yearproject.com | www.finalyearthesis.com

The circular part of it specifies that the byte in the last position shifted one space will end up in the first position in the same row. Hence in this ShiftRows operation, each row of the state is cyclically shifted to the left, depending on the row index. This has the effect of moving bytes to lower positions in the row, while the lowest bytes wrap around into the top of the row.

Figure 2.4 ShiftRows Operation of the State Figure 2.4 illustrates the ShiftRows transformation. The shifting operation will be carried out horizontally as follows. The 1st row is shifted 0 positions to the left. The 2nd row is shifted 1 positions to the left. The 3rd row is shifted 2 positions to the left. The 4th row is shifted 3 positions to the left. 2.5.1.3 MixColumns Transformation In MixColumns operation, parts of the state are multiplied against which parts of the matrix. The transformation operates on the State column-by-column. The sate is arranged into a 4 row table (as described in the Shift Row function). The multiplication is performed one column at a time (4 bytes). Each value in the column is eventually multiplied against every value of the matrix (16 total multiplications). The results of these multiplications are XORed together to produce only 4 result bytes for the next state. There fore 4 bytes input, 16 multiplications 12 XORs and 4 bytes
28

www.final-yearproject.com | www.finalyearthesis.com

output. The multiplication is performed one matrix row at a time against each value of a state column. The pre-defined 4X4 matrix value and the first column of the ShiftRows state are represented as follows, for the multiplication.

The first result byte is calculated by multiplying 4 values of the state column against 4 values of the first row of the matrix. The result of each multiplication is then XORed to produce 1 Byte.

The second result byte is calculated by multiplying the same 4 values of the state column against 4 values of the second row of the matrix. The result of each multiplication is then XORed to produce 1 Byte.

The third result byte is calculated by multiplying the same 4 values of the state column against 4 values of the third row of the matrix. The result of each multiplication is then XORed to produce 1 Byte.

The fourth result byte is calculated by multiplying the same 4 values of the state column against 4 values of the fourth row of the matrix. The result of each multiplication is then XORed to produce 1 Byte.

This procedure is repeated again with the next column of the state, until there are no more state columns. Hence putting it all together, the first column will include state bytes 1-4 and will be multiplied against the matrix in the following manner:

29

www.final-yearproject.com | www.finalyearthesis.com

Figure 2.5 illustrates the MixColumns transformation

Figure 2.5 MixColumns operates on the State column-by-column Hence the pictorial representation of the MixColumns operation represented above gives the clear view on this transformation. 2.5.1.4 AddRoundKey Transformation In the AddRoundKey transformation, a Round Key is added to the State by a simple bitwise XOR operation. Each of the 16 bytes of the state is XORed against each of the 16 bytes of a portion of the expanded key for the current round. The Expanded Key bytes are never reused. So once the first 16 bytes are XORed against the first 16 bytes of the expanded key then the expanded key bytes 1-16 are never used again. The next time the Add Round Key function is called bytes 17-32 are XORed against the state. The first time Add Round Key gets executed.

The second time Add Round Key is executed.

30

www.final-yearproject.com | www.finalyearthesis.com

This process will be continued until the operation ends. The graphical representation of this operation can be seen below.

Figure 2.6 AddRoundKey Operation The above figure 2.6 represents the clear view on the AddRoundKey transformation which takes place between the results of MixColumns and KeyExpansion and gives the resultant matrix that is used as the input to the next reound. 2.5.2 KEY EXPANSION Prior to encryption or decryption the key must be expanded. The expanded key is used in the Add Round Key function defined above. Each time the Add Round Key function is called a different part of the expanded key is XORed against the state. In order for this to work the Expanded Key must be large enough so that it can provide key material for every time the Add Round Key function is executed. The Add Round Key function gets called for each round as well as one extra time at beginning of the algorithm. The AES algorithm takes the Cipher Key, K, and performs a Key Expansion routine to generate a key schedule. The Key Expansion generates a total of Nb (Nr + 1) words: the algorithm requires an initial set of Nb words, and each of the Nr rounds requires Nb words of key data. The resulting key schedule consists of a linear array of 4-byte words.
31

www.final-yearproject.com | www.finalyearthesis.com

Since the key size is much smaller than the size of the sub keys, the key is actually stretched out to provide enough key space for the algorithm. Hence an 128 bit key is expanded to an 176 byte key. There is a relation between the cipher key size, the number of rounds and the ExpandedKey size. For an 128-bit key, there is one initial AddRoundKey operation plus there are 10 rounds and each round needs a new 16 byte key, therefor we require 10+1 RoundKeys of 16 byte, which equals 176 byte. An iteration of the above steps is called a round. The amount of rounds of the key expansion algorithm depends on the key size.

Table 2.4 Key Expansion The first bytes of the expanded key are always equal to the key. If the key is 16 bytes long the first 16 bytes of the expanded key will be the same as the original key. If the key size is 32 bytes then the first 32 bytes of the expanded key will be the same as the original key. Each round adds 4 bytes to the Expanded Key. With the exception of the first rounds each round also takes the previous rounds 4 bytes as input operates and returns 4 bytes. The key expansion routine executes a maximum of 4 consecutive functions. These functions are: ROT WORD SUB WORD RCON XOR
Rot Word (4 bytes)

This does a circular shift on 4 bytes similar to the Shift Row Function. The 4byte word is cyclically shifted 1 byte to the left. For Example, lets take a sequence 1,2,3,4 which will be rotated and obtain the result as 2,3,4,1.

32

www.final-yearproject.com | www.finalyearthesis.com

Sub Word (4 bytes) The Key Schedule uses the same S-Box substitution as the main algorithm body. This step applies the S-box value substitution as described in SubBytes function to each of the 4 bytes in the argument. The S-Box is present in the Appendix-1 for the reference. Rcon Basically this function returns a 4 byte value based on the following table. Round Number 1 2 3 4 5 6 7 8 9 10 Rcon Rcon(1) Rcon(2) Rcon(3) Rcon(4) Rcon(5) Rcon(6) Rcon(7) Rcon(8) Rcon(9) Rcon(10) Table 2.5 Rcon Table Value 01000000 02000000 04000000 08000000 10000000 20000000 40000000 80000000 1B000000 36000000

The result of the SubWords should be XORed with the above mentioned Rcon values with respect to the corresponding round number. It can be seen that the first Nk words of the expanded key are filled with the Cipher Key. Every following word, w[i], is equal to the XOR of the previous word, w[i-1], and the word Nk positions earlier, w[i-Nk]. For words in positions that are a multiple of Nk, a transformation is applied to w[i-1] prior to the XOR, followed by an XOR with a round constant, Rcon[i]. Steps in Key Expansion

The first n bytes of the expanded key are simply the cipher key (n = the size of the encryption key) The rcon value i is set to 1 Until we have enough bytes of expanded key, we do the following to generate n more bytes of expanded key (please note once again that "n" is used here, this varies depending on the key size) 1. we do the following to generate four bytes

we use a temporary 4-byte word called t we assign the previous 4 bytes to t we perform the key schedule core on t, with i as Rcon value
33

www.final-yearproject.com | www.finalyearthesis.com

we increment i we XOR t with the 4-byte word n bytes before in the expandedKey (where n is once 16 bytes)

2. we do the following x times to generate the next x*4 bytes of the

expandedKey (x = 3 for n=16)

we assign the previous 4-byte word to t we XOR t with the 4-byte word n bytes before in the expandedKey (where n is once 16 bytes)

Hence, for n=16, we generate: 4 + 3*4 bytes = 16 bytes per iteration.

2.6 DECRYPTION
The cipher text of 128 bits and the same key of 128 bits will be given as the input to the decryption block. The encrypted data will be decrypted and the original plain message will be achieved as the output of the decryption block. The Cipher transformations can be inverted and then implemented in reverse order to produce a straightforward Inverse Cipher for the AES algorithm. The individual transformations used in the Inverse Cipher were listed as follows. InvShiftRows InvSubBytes InvMixColumns AddRoundKey Here also 10 rounds will be carried out and the only difference in the decryption block with respect to the algorithm flow is that the result of the KeyExpansion of each round will also be given to the MixCoulmns operation after which the AddRoundKey transformation should be carried out. InvMixColumns (state XOR Round Key) = InvMixColumns (state) XOR InvMixColumns (Round Key) The above equation represents the basic difference in the process of the AES Encryption and Decryption algorithm. 2.6.1 AES INVERSE CIPHER FUNCTIONS The AES Inverse Cipher Function has the same set of transformations as in the encryption but in the inverse form, that is, the predefined values which used for the
34

www.final-yearproject.com | www.finalyearthesis.com

each transformation will be different. In this section we can discuss about each transformations in detail. 2.6.1.1 InvSubBytes Transformation InvSubBytes is the inverse of the byte substitution transformation, in which the inverse S-Box is applied to each byte of the State. The inverse S-Box is present in the Appendix-1 for the reference. The transformation of this process will be carried out in the similar way as in the SubBytes in the encryption such as the substitution value would be determined by the intersection of the row and the column. For example, if S1,1 = {53}, then the substitution value would be determined by the intersection of the row with index 5 and the column with index 3. This would result in S1,1 having a value of {50}. These values can be referred in the S-Box present in the Appendix-1. 2.6.1.2 InvShiftRows Transformation The InvShiftRows is the inverse of the ShiftRows transformation. The bytes in the last three rows of the State are cyclically shifted over different numbers of bytes (offsets). The first row, r = 0, is not shifted. The bottom three rows are cyclically shifted by Nb - shift(r,Nb) bytes, where the shift value shift(r,Nb) depends on the row number. Specifically, the InvShiftRows transformation proceeds as follows.

Figure 2.7 InvShiftRows Operation of the State The illustration figure will gives the clear view on this InvShiftRows transformation. 2.6.1.3 InvMixColumns Transformation
35

www.final-yearproject.com | www.finalyearthesis.com

The InvMixColumns is the inverse of the MixColumns transformation. InvMixColumns operates on the State considering column-by-column. The predefined 4X4 matrix value and the first column of the InvShiftRows state are represented as follows, for the multiplication.

As a result of this multiplication, the four bytes in a column are replaced by the following.

Thus the 4X4 matrix will be obtained which will be given as the input to the next transformation. 2.6.1.4 Inverse of the AddRoundKey Transformation The Inverse of the AddRoundKey is similar to the AddRoundKey in the encryption process. Each element in the resultant matrix of MixColumns and resultant matrix of KeyExpansion will be XORed and the resultant matrix of AddRoundKey will be given as the input to the next round. Hence all the inverse cipher transformations were discussed above and finally, the only thing left to do is putting it all together in one inversed main algorithm. Similarly the forward cipher transformations were combined together to form a Round and combining all the 10 Rounds will constitute a complete AES Encryption and Decryption algorithm.

2.7 SUMMARY
Basic Terminologies and the Parameters used in this Algorithm have been discussed at the earlier section.
36

www.final-yearproject.com | www.finalyearthesis.com

Basic introduction and description on the AES Algorithm and its Top Level Block Diagram was discussed. Discussed on AES Encryption Process which includes AES Cipher Functions and its transformation procedure. Steps involved in the Key Expansion process were given. AES Decryption Process which includes AES Inverse Cipher Functions was explained.

37

www.final-yearproject.com | www.finalyearthesis.com

AES ALGORITHM IMPLEMENTATION

3.1 INTRODUCTION
The AES is a block cipher. This means that the number of bytes that it encrypts is fixed. AES can currently encrypt blocks of 16 bytes at a time; no other block sizes are presently a part of the AES standard. If the bytes being encrypted are larger than the specified block then AES is executed concurrently. This also means that AES has to encrypt a minimum of 16 bytes. If the plain text is smaller than 16 bytes then it must be padded. Simply said the block is a reference to the bytes that are processed by the algorithm. The current condition of the block will be defined by the State. That is the block of bytes that are currently being worked on. The state starts off being equal to the block, however it changes as each round of the algorithms executes. Plainly we can say that this is the block in progress. The Advanced Encryption Standard Algorithm which includes both Encryption and Decryption are implemented using VHDL and their functionality will be verified in the ModelSim Tool with proper test cases.

3.2 IMPLEMENTATION REQUIREMENTS


During the implementation, there are different parameters are required which are discussed as follows. Input Data Length Requirements An implementation of the AES algorithm should have the input data (Plain Text) length of 128 bits which acts as the primary input to the both Encryption and Decryption block. Key Length Requirements In this AES implementation the input key chosen to be as 128 bits from the various key lengths available. This also acts as the primary input to the both Encryption and Decryption block. Keying Restrictions No weak or semi-weak keys have been identified for the AES algorithm and there is no restriction on key selection.
38

www.final-yearproject.com | www.finalyearthesis.com

Parameterization of Block Size and Round Number Here since the input data and the input key lengths are 128 bits, the block size will be of Nb = 4 and the Round Number will be of Nr = 10. The Round Number will be taken with respect to the AES Algorithm Standard.

3.3 NOTATION AND CONVENTIONS


The different notations and conventions were used in this implementation of AES Algorithm. HEX Hexadecimal defines a notation of numbers in base 16. This simply means that the highest number that can be represented in a single digit is 15, rather than the usual 9 in the decimal (base 10) system. Hence all the values were represented in the Hexadecimal number system. Inputs and Outputs The input and output for the AES algorithm each consist of sequences of 128 bits (digits with values of 0 or 1). These sequences will sometimes be referred to as blocks and the number of bits they contain will be referred to as their length. The Cipher Key for the AES algorithm is a sequence of 128 bits. Other input and output lengths are not permitted by this standard. The bits within such sequences will be numbered starting at zero and ending at one less than the sequence length (block length or key length). The number i attached to a bit is known as its index and will be in one of the ranges 0 i < 128 depending on the block length and key length (specified above). Bytes The basic unit for processing in the AES algorithm is a byte, a sequence of eight bits treated as a single entity. The input, output and Cipher Key bit sequences are processed as arrays of bytes that are formed by dividing these sequences into groups of eight contiguous bits to form arrays of bytes. For an input, output or Cipher Key denoted by a, the bytes in the resulting array will be referenced using one of the two forms, an or a[n], where n will be in one of the following ranges.
Key length = 128 bits, 0 n < 16 Block length = 128 bits, 0 n < 16

39

www.final-yearproject.com | www.finalyearthesis.com

State Internally, the AES algorithms operations are performed on a twodimensional array of bytes called the State. The State consists of four rows of bytes, each containing Nb bytes, where Nb is the block length divided by 32. In the State array denoted by the symbol s, each individual byte has two indices, with its row number r in the range 0 r < 4 and its column number c in the range 0 c < Nb. This allows an individual byte of the State to be referred to as either sr,c or s[r,c]. For this standard, Nb =4, i.e., 0 c < 4. At the start of the Cipher and Inverse Cipher, the input (the array of bytes in0, in1, in15) will be copied into the State array. The Cipher or Inverse Cipher operations are then conducted on this State array, after which its final value is copied to the output will be the array of bytes out0, out1, out15.

Figure 3.1 State Array Input and Output Hence, at the beginning of the Cipher or Inverse Cipher, the input array, in, is copied to the State array according to the scheme: s[r, c] = in[r + 4c] array out as follows: out[r + 4c] = s[r, c] State as an Array of Columns The four bytes in each column of the State array form 32-bit words, where the row number r provides an index for the four bytes within each word. The state can hence be interpreted as a one-dimensional array of 32 bit words (columns), w0...w3, where the column number c provides an index into this array. Hence the State can be considered as an array of four words, as follows: w0 = s0,0 s1,0 s2,0 s3,0
40

for 0 r < 4 and 0 c < Nb,

And at the end of the Cipher and Inverse Cipher, the State is copied to the output for 0 r < 4 and 0 c < Nb.

w2 = s0,2 s1,2 s2,2 s3,2

www.final-yearproject.com | www.finalyearthesis.com

w1 = s0,1 s1,1 s2,1 s3,1

w3 = s0,3 s1,3 s2,3 s3,3

3.4 MATHEMATICAL PRELIMINARIES


All bytes in the AES algorithm are interpreted as finite field elements that can be added and multiplied, but these operations are different from those used for numbers. Addition The addition of two elements in a finite field is achieved by adding the coefficients for the corresponding powers in the polynomials for the two elements. The addition is performed with the XOR operation (denoted by ). For example, two hexadecimal numbers have been taken and the addition, that is, XOR operation has performed. {57} {83} = {d4} Multiplication The modular product of a(x) and b(x), denoted by a(x) b(x), is given by d(x) which are given as follow.

The matrix of 4X4 is taken and is multiplied with the single column, that is, matrix multiplication has to be performed.

The multiplication of the above matrix can be performed in the following manner.

41

www.final-yearproject.com | www.finalyearthesis.com

3.5 GENERAL IMPLEMENTATION FLOW


The generalized implementation flow diagram of the project is represented as follows.

Figure 3.2 General Implementation Flow Diagram Initially the market research should be carried out which covers the previous version of the design and the current requirements on the design. Based on this survey, the specification and the architecture must be identified. Then the RTL
42

www.final-yearproject.com | www.finalyearthesis.com

modeling should be carried out in VHDL with respect to the identified architecture. Once the RTL modeling is done, it should be simulated and verified for all the cases. The functional verification should meet the intended architecture and should pass all the test cases. Once the functional verification is clear, the RTL model will be taken to the synthesis process. Three operations will be carried out in the synthesis process such as Translate Map Place and Route The developed RTL model will be translated to the mathematical equation format which will be in the understandable format of the tool. These translated equations will be then mapped to the library that is, mapped to the hardware. Once the mapping is done, the gates were placed and routed. Before these processes, the constraints can be given in order to optimize the design. Finally the BIT MAP file will be generated that has the design information in the binary format which will be dumped in the FPGA board.

3.6 IMPLEMENTATION
The project deals with both the Encryption and Decryption algorithm and its operation. RTL Modeling

The implementation of the encryption and decryption should be differentiated and the system must know which one it should perform. So a signal Enc_Dec is declared which will represents the operation of the system, that is, system is either in encryption or decryption.

The given input data and key will be converted to a State and Word for the further transformation. For accessing the State, that is, 4X4 array, two loops have been used with the naming convention of i and j.

KeyExpansion

The implementation of AES with the Cipher Key expansion, that is to enlarge our input cipher key, whose size is 128 bits into a larger key, from which different RoundKeys can be derived.

43

www.final-yearproject.com | www.finalyearthesis.com

The S-Box values can either be calculated on-the-fly to save memory or the pre-calculated values can be stored in an array. There are 2 S-Boxes, one for the encryption and one for the decryption whose values will store the values in an array. Additionally, instead of accessing the values immediately from the program, it got wrap a little function around which makes for a more readable code and would allow us to add additional code later on. In the implementation of the 2 S-Boxes, it's only a table-lookup that returns the value in the array whose index is specified as a parameter of the function.

From the theoretical part, it is known already that Rotate takes a word (a 4byte array) and rotates it 8 bit to the left. Since 8 bit correspond to one byte and the array type is character (whose size is one byte), rotating 8 bit to the left corresponds to shifting cyclically the array values one to the left.

The implementation of Rcon is done with respect to the counter. The counter is set with respect to round number and the Rcon value will be calculated by performing the multiplication operation between the input value and constant value.

The Key Expansion is where it all comes together. As you can see in the pretty big list in the theory about the Rijndael Key Expansion, we need to apply several operations a number of times, depending on they key size. KeyExpansion function basically needs only two things:
o o

Input cipher key Output expanded key

All the operations should be applied one after the other on the 4-byte word which does the complete operation. The parameters are the 4-byte word and the iteration counter, on which Rcon depends. Hence this KeyExpansion will be calculated and each 16 bytes will be given to each Round.

AES Encryption

To implement the AES encryption algorithm, we proceed exactly the same way as for the key expansion, that is, we first implement the basic helper functions and then move up to the main loop. The functions take as parameter a state, which is, as already explained, a rectangular 4x4 array of bytes.

44

www.final-yearproject.com | www.finalyearthesis.com

The shiftRows function iterates over all the rows and then call shiftRow with the correct offset. shiftRow does nothing but to shift a 4-byte array by the given offset.

This is the part that involves the roundKey was generated during each iteration. Here simply XOR each byte of the key to the respective byte of the state

The MixColumns implementation was carried out by first one would generate a column and then call mixColumn, which would then apply the matrix multiplication.

As you can see in the theory, one AES round is the one which has to apply all four operations on the state consecutively. All we have to do is take the state, the ExpandedKey and the number of rounds as parameters and then call the operations one after the other.

Finally, all we have to do is put it all together. Our parameters are the input plaintext, the key of size keySize and the output. First, we calculate the number of rounds based on they keySize and then the expandedKeySize based on the number of rounds. Then we have to map the 16 byte input plaintext in the correct order to the 4x4 byte state (as explained above), expand the key using our key schedule, encrypt the state using our main AES body and finally un-map the state again in the correct order in order to get the 16 byte output ciphertext.

AES Decryption For the AES Decryption, the key schedule stays the same, the only operations we need to implement are the inversed subBytes, shiftRows and mixColumns, while addRoundKey stays the same.

As you can see, they are nearly identical to their encryption except that the rotation this time is to the right and that we use the inversed S-Box for the substitution. As for the inversed mixColumns operation, the only difference is the multiplication matrix is different.

Finally, the only thing left to do is putting it all together in one inversed main algorithm. Please note that we use our expanded key backwards, starting with the last 16 bytes and then moving towards the start.

45

www.final-yearproject.com | www.finalyearthesis.com

The separate modules were written for the Last Round and other Rounds. From first round to ninth round the same module can be instantiated and for the last round, a separate module was used since it doesnt have the MixColumns operation. The functional verification was carried out for all the test cases and hence the

RTL modeling is taken to the synthesis process using the Xilinx tool. Synthesis Process The synthesis process will be carried out by giving the RTL model as the input to the tool. This RTL modeling requires Virtex-2 board for the implementation. Hence the Virtex-2 board is selected and the whole process flow will be carried out in the Xilinx tool and finally the BIT FILE is generated which is used for dumping on the board.

3.7 SUMMARY

The implementation requirement which includes the primary input and primary output of the design and the proper notation and conventions were discussed.

General implementation flow of the design were represented and explained in order to understand the proper flow. Implementation details have been discussed which includes implementation style of each process. Finally the synthesis process was discussed which gives that in which FPGA family, the design has been implemented.

46

www.final-yearproject.com | www.finalyearthesis.com

4.CODING
-================================================================= ============= --

--

-============================ --PACKAGE OF FUNCTIONS REQUIRED FOR AES ALGORITHM -================================================================= ============= -library ieee; use ieee.std_logic_1164.all; use ieee.std_logic_unsigned.all; package AES_PACK_128 is constant NB : integer := 4; subtype BYTE is std_logic_vector(7 downto 0);

4.1 ADVANCED ENCRYPTION STANDARD

type ROW_COL_TYPE is array (0 to NB-1,0 to NB-1) of integer range 0 to 15; type WORD is array (0 to NB-1) of BYTE; type XARRAY is array (0 to 7 ) of BYTE; type S_TYPE is array (0 to 15,0 to 15) of BYTE; type STATE_TYPE is array (0 to NB-1,0 to NB-1) of BYTE; type KEY_TYPE is array (0 to 3,0 to NB-1) of BYTE; type EXP_KEY_TYPE is array (0 to (11*NB)-1,0 to NB-1) of BYTE; function XTIME(INPUT:BYTE) return BYTE; function DOT(IN1,IN2:BYTE) return BYTE; function SUBBYTES(INPUT_VEC:STATE_TYPE;ENC_DEC:std_logic)return STATE_TYPE; function SHIFTROWS(INPUT_VEC:STATE_TYPE;ENC_DEC:std_logic) return STATE_TYPE; function MIXCOL(INPUT_VEC:STATE_TYPE;ENC_DEC:std_logic) return STATE_TYPE; function ADDROUNDKEY(INPUT_VEC,ROUNDKEY:STATE_TYPE) return STATE_TYPE; function ROTWORD(KEYWORD : WORD) return WORD; function SUBWORD(KEYWORD : WORD;ENC_DEC:std_logic) return WORD; function KEY_EXP(KEY_IN:KEY_TYPE; NK:integer;ENC_DEC:std_logic) return EXP_KEY_TYPE; function WORD2STATE(INPUT:EXP_KEY_TYPE;ROUND_NUM:integer) return STATE_TYPE; function BITS2KEY(INPUT:std_logic_vector(0 to 127)) return KEY_TYPE; function BITS2STATE(INPUT:std_logic_vector(0 to 127)) return STATE_TYPE; function STATE2BITS(INPUT:STATE_TYPE) return std_logic_vector; end AES_PACK_128;

47

www.final-yearproject.com | www.finalyearthesis.com
package body AES_PACK_128 is -- ************** **************** -FUNCTION FOR MULTIPLY BY {02} MOD {01}{1b}

function XTIME(INPUT:BYTE) return BYTE is constant MX:BYTE := "00011011"; variable OUTPUT:BYTE; begin if (INPUT(7)= '1') then OUTPUT := (INPUT(6 downto 0) & '0') xor MX; else OUTPUT := (INPUT(6 downto 0) & '0'); end if; return OUTPUT; end XTIME; -- ************** **************** -FUNCTION FOR

--m(x) = {01}{1b}

DOT

MULTIPLICATION

function DOT(IN1,IN2:BYTE) return BYTE is variable X : XARRAY; variable OUTPUT : BYTE; begin X(0) := IN1; -- {IN1}.{01} X(1) := XTIME(X(0)); -- {IN1}.{02} X(2) := XTIME(X(1)); -- {IN1}.{04} X(3) := XTIME(X(2)); -- {IN1}.{08} X(4) := XTIME(X(3)); -- {IN1}.{10} X(5) := XTIME(X(4)); -- {IN1}.{20} X(6) := XTIME(X(5)); -- {IN1}.{40} X(7) := XTIME(X(6)); -- {IN1}.{80} OUTPUT := (others =>'0'); -- Initialize OUTPUT Accumulator to zero. for i in 7 downto 0 loop if(IN2(i) = '1') then OUTPUT := OUTPUT xor X(i); end if; end loop; return OUTPUT; end DOT; -************ FUNCTION CALCULATION ************* -FOR SUBBYTE / INVERSE SUBBYTES

function SUBBYTES(INPUT_VEC:STATE_TYPE;ENC_DEC:std_logic)return STATE_TYPE is -0 1 2 3 4 5 6 7 8 9 a b c d e f constant S_BOX : S_TYPE :=((("01100011"), ("01111100"), ("01110111"), ("01111011"), ("11110010"), ("01101011"), ("01101111"), ("11000101"), ("00110000"), ("00000001"), ("01100111"), ("00101011"), ("11111110"), ("11010111"), ("10101011"), ("01110110")), -- 0 --

48

www.final-yearproject.com | www.finalyearthesis.com
(("11001010"), ("10000010"), ("11001001"), ("01111101"), ("11111010"), ("01011001"), ("01000111"), ("11110000"), ("10101101"), ("11010100"), ("10100010"), ("10101111"), ("10011100"), ("10100100"), ("01110010"), ("11000000")), -- 1 -(("10110111"), ("11111101"), ("10010011"), ("00100110"), ("00110110"), ("00111111"), ("11110111"), ("11001100"), ("00110100"), ("10100101"), ("11100101"), ("11110001"), ("01110001"), ("11011000"), ("00110001"), ("00010101")), -- 2 -(("00000100"), ("11000111"), ("00100011"), ("11000011"), ("00011000"), ("10010110"), ("00000101"), ("10011010"), ("00000111"), ("00010010"), ("10000000"), ("11100010"), ("11101011"), ("00100111"), ("10110010"), ("01110101")), -- 3 -(("00001001"), ("10000011"), ("00101100"), ("00011010"), ("00011011"), ("01101110"), ("01011010"), ("10100000"), ("01010010"), ("00111011"), ("11010110"), ("10110011"), ("00101001"), ("11100011"), ("00101111"), ("10000100")), -- 4 -(("01010011"), ("11010001"), ("00000000"), ("11101101"), ("00100000"), ("11111100"), ("10110001"), ("01011011"), ("01101010"), ("11001011"), ("10111110"), ("00111001"), ("01001010"), ("01001100"), ("01011000"), ("11001111")), -- 5 -(("11010000"), ("11101111"), ("10101010"), ("11111011"), ("01000011"), ("01001101"), ("00110011"), ("10000101"), ("01000101"), ("11111001"), ("00000010"), ("01111111"), ("01010000"), ("00111100"), ("10011111"), ("10101000")), -- 6 -(("01010001"), ("10100011"), ("01000000"), ("10001111"), ("10010010"), ("10011101"), ("00111000"), ("11110101"), ("10111100"), ("10110110"), ("11011010"), ("00100001"), ("00010000"), ("11111111"), ("11110011"), ("11010010")), -- 7 -(("11001101"), ("00001100"), ("00010011"), ("11101100"), ("01011111"), ("10010111"), ("01000100"), ("00010111"), ("11000100"), ("10100111"), ("01111110"), ("00111101"), ("01100100"), ("01011101"), ("00011001"), ("01110011")), -- 8 -(("01100000"), ("10000001"), ("01001111"), ("11011100"), ("00100010"), ("00101010"), ("10010000"), ("10001000"), ("01000110"), ("11101110"), ("10111000"), ("00010100"), ("11011110"), ("01011110"), ("00001011"), ("11011011")), -- 9 -(("11100000"), ("00110010"), ("00111010"), ("00001010"), ("01001001"), ("00000110"), ("00100100"), ("01011100"), ("11000010"), ("11010011"), ("10101100"), ("01100010"), ("10010001"), ("10010101"), ("11100100"), ("01111001")), -- a -(("11100111"), ("11001000"), ("00110111"), ("01101101"), ("10001101"), ("11010101"), ("01001110"), ("10101001"), ("01101100"), ("01010110"), ("11110100"), ("11101010"), ("01100101"), ("01111010"), ("10101110"), ("00001000")), -- b -(("10111010"), ("01111000"), ("00100101"), ("00101110"), ("00011100"), ("10100110"), ("10110100"), ("11000110"), ("11101000"), ("11011101"), ("01110100"), ("00011111"),

49

www.final-yearproject.com | www.finalyearthesis.com
("01001011"), ("10111101"), ("10001011"), ("10001010")), -- c -(("01110000"), ("00111110"), ("10110101"), ("01100110"), ("01001000"), ("00000011"), ("11110110"), ("00001110"), ("01100001"), ("00110101"), ("01010111"), ("10111001"), ("10000110"), ("11000001"), ("00011101"), ("10011110")), -- d -(("11100001"), ("11111000"), ("10011000"), ("00010001"), ("01101001"), ("11011001"), ("10001110"), ("10010100"), ("10011011"), ("00011110"), ("10000111"), ("11101001"), ("11001110"), ("01010101"), ("00101000"), ("11011111")), -- e -(("10001100"), ("10100001"), ("10001001"), ("00001101"), ("10111111"), ("11100110"), ("01000010"), ("01101000"), ("01000001"), ("10011001"), ("00101101"), ("00001111"), ("10110000"), ("01010100"), ("10111011"), ("00010110"))); -- f --0 1 2 3 4 5 6 7 8 9 a b c d e f constant INV_S_BOX : S_TYPE :=((("01010010"), ("00001001"), ("01101010"), ("11010101"), ("00110000"), ("00110110"), ("10100101"), ("00111000"), ("10111111"), ("01000000"), ("10100011"), ("10011110"), ("10000001"), ("11110011"), ("11010111"), ("11111011")), -- 0 -(("01111100"), ("11100011"), ("00111001"), ("10000010"), ("10011011"), ("00101111"), ("11111111"), ("10000111"), ("00110100"), ("10001110"), ("01000011"), ("01000100"), ("11000100"), ("11011110"), ("11101001"), ("11001011")), -- 1 -(("01010100"), ("01111011"), ("10010100"), ("00110010"), ("10100110"), ("11000010"), ("00100011"), ("00111101"), ("11101110"), ("01001100"), ("10010101"), ("00001011"), ("01000010"), ("11111010"), ("11000011"), ("01001110")), -- 2 -(("00001000"), ("00101110"), ("10100001"), ("01100110"), ("00101000"), ("11011001"), ("00100100"), ("10110010"), ("01110110"), ("01011011"), ("10100010"), ("01001001"), ("01101101"), ("10001011"), ("11010001"), ("00100101")), -- 3 -(("01110010"), ("11111000"), ("11110110"), ("01100100"), ("10000110"), ("01101000"), ("10011000"), ("00010110"), ("11010100"), ("10100100"), ("01011100"), ("11001100"), ("01011101"), ("01100101"), ("10110110"), ("10010010")), -- 4 -(("01101100"), ("01110000"), ("01001000"), ("01010000"), ("11111101"), ("11101101"), ("10111001"), ("11011010"), ("01011110"), ("00010101"), ("01000110"), ("01010111"), ("10100111"), ("10001101"), ("10011101"), ("10000100")), -- 5 -(("10010000"), ("11011000"), ("10101011"), ("00000000"), ("10001100"), ("10111100"), ("11010011"), ("00001010"), ("11110111"), ("11100100"), ("01011000"), ("00000101"), ("10111000"), ("10110011"), ("01000101"), ("00000110")), -- 6 --

50

www.final-yearproject.com | www.finalyearthesis.com
(("11010000"), ("00101100"), ("00011110"), ("10001111"), ("11001010"), ("00111111"), ("00001111"), ("00000010"), ("11000001"), ("10101111"), ("10111101"), ("00000011"), ("00000001"), ("00010011"), ("10001010"), ("01101011")), -- 7 -(("00111010"), ("10010001"), ("00010001"), ("01000001"), ("01001111"), ("01100111"), ("11011100"), ("11101010"), ("10010111"), ("11110010"), ("11001111"), ("11001110"), ("11110000"), ("10110100"), ("11100110"), ("01110011")), -- 8 -(("10010110"), ("10101100"), ("01110100"), ("00100010"), ("11100111"), ("10101101"), ("00110101"), ("10000101"), ("11100010"), ("11111001"), ("00110111"), ("11101000"), ("00011100"), ("01110101"), ("11011111"), ("01101110")), -- 9 -(("01000111"), ("11110001"), ("00011010"), ("01110001"), ("00011101"), ("00101001"), ("11000101"), ("10001001"), ("01101111"), ("10110111"), ("01100010"), ("00001110"), ("10101010"), ("00011000"), ("10111110"), ("00011011")), -- a -(("11111100"), ("01010110"), ("00111110"), ("01001011"), ("11000110"), ("11010010"), ("01111001"), ("00100000"), ("10011010"), ("11011011"), ("11000000"), ("11111110"), ("01111000"), ("11001101"), ("01011010"), ("11110100")), -- b -(("00011111"), ("11011101"), ("10101000"), ("00110011"), ("10001000"), ("00000111"), ("11000111"), ("00110001"), ("10110001"), ("00010010"), ("00010000"), ("01011001"), ("00100111"), ("10000000"), ("11101100"), ("01011111")), -- c -(("01100000"), ("01010001"), ("01111111"), ("10101001"), ("00011001"), ("10110101"), ("01001010"), ("00001101"), ("00101101"), ("11100101"), ("01111010"), ("10011111"), ("10010011"), ("11001001"), ("10011100"), ("11101111")), -- d -(("10100000"), ("11100000"), ("00111011"), ("01001101"), ("10101110"), ("00101010"), ("11110101"), ("10110000"), ("11001000"), ("11101011"), ("10111011"), ("00111100"), ("10000011"), ("01010011"), ("10011001"), ("01100001")), -- e -(("00010111"), ("00101011"), ("00000100"), ("01111110"), ("10111010"), ("01110111"), ("11010110"), ("00100110"), ("11100001"), ("01101001"), ("00010100"), ("01100011"), ("01010101"), ("00100001"), ("00001100"), ("01111101"))); -- f -constant C_ENC : BYTE :="01100011"; variable OUTPUT : STATE_TYPE; variable ROW : ROW_COL_TYPE; variable COL : ROW_COL_TYPE; begin for i in 0 to 3 loop for j in 0 to 3 loop ROW(i,j):= conv_integer(INPUT_VEC(i,j)(7 downto 4)); COL(i,j):= conv_integer(INPUT_VEC(i,j)(3 downto 0)); end loop; end loop; for i in 0 to 3 loop for j in 0 to 3 loop

51

www.final-yearproject.com | www.finalyearthesis.com
if (ENC_DEC = '1') then OUTPUT(i,j) := S_BOX(ROW(i,j),COL(i,j)); else OUTPUT(i,j) := INV_S_BOX(ROW(i,j),COL(i,j)); end if; end loop; end loop; return OUTPUT; end SUBBYTES; -- ************** FUNCTION FOR SHIFTING / INVERSE SHIFTING OF ROWS ************** -function SHIFTROWS(INPUT_VEC:STATE_TYPE;ENC_DEC:std_logic) return STATE_TYPE is variable OUT_VEC:STATE_TYPE; variable COL: integer range 0 to 3; begin for i in 0 to 3 loop OUT_VEC(i,0) := INPUT_VEC(i,0); -- Here 'i' is Column end loop; for j in 1 to 3 loop for k in 0 to 3 loop if (ENC_DEC = '1') then if (j+k<=NB-1) then COL := j+k; else COL := j+k-NB; end if; else if (k-j>=0) then COL := k-j; else COL := NB-j+k; end if; end if; OUT_VEC(k,j) := INPUT_VEC(COL,j); end loop; end loop; return OUT_VEC; end SHIFTROWS; -- ************** FUNCTION FOR MIXING / INVERSE MIXING OF COLUMNS *************** -function MIXCOL(INPUT_VEC:STATE_TYPE;ENC_DEC:std_logic) return STATE_TYPE is constant A : WORD := (("00000010"),("00000001"), ("00000001"),("00000011")); constant A_INV : WORD := (("00001110"),("00001001"), ("00001101"),("00001011")); variable OUT_VEC: STATE_TYPE; variable MUXOUT : WORD; begin if (ENC_DEC = '1') then MUXOUT := A; else

52

www.final-yearproject.com | www.finalyearthesis.com
MUXOUT := A_INV; end if; for i in 0 to 3 loop OUT_VEC(i,0) := DOT(MUXOUT(0),INPUT_VEC(i,0)) xor DOT(MUXOUT(3),INPUT_VEC(i,1)) xor DOT(MUXOUT(2),INPUT_VEC(i,2)) xor DOT(MUXOUT(1),INPUT_VEC(i,3)); OUT_VEC(i,1) := DOT(MUXOUT(1),INPUT_VEC(i,0)) xor DOT(MUXOUT(0),INPUT_VEC(i,1)) xor DOT(MUXOUT(3),INPUT_VEC(i,2)) xor DOT(MUXOUT(2),INPUT_VEC(i,3)); OUT_VEC(i,2) := DOT(MUXOUT(2),INPUT_VEC(i,0)) xor DOT(MUXOUT(1),INPUT_VEC(i,1)) xor DOT(MUXOUT(0),INPUT_VEC(i,2)) xor DOT(MUXOUT(3),INPUT_VEC(i,3)); OUT_VEC(i,3) := DOT(MUXOUT(3),INPUT_VEC(i,0)) xor DOT(MUXOUT(2),INPUT_VEC(i,1)) xor DOT(MUXOUT(1),INPUT_VEC(i,2)) xor DOT(MUXOUT(0),INPUT_VEC(i,3)); end loop; return OUT_VEC; end MIXCOL; -- ************** **************** -FUNCTION FOR ADDING ROUND KEYS

function ADDROUNDKEY(INPUT_VEC,ROUNDKEY:STATE_TYPE) STATE_TYPE is variable OUT_VEC:STATE_TYPE; begin for i in 0 to 3 loop for j in 0 to 3 loop OUT_VEC(i,j) := INPUT_VEC(i,j) xor ROUNDKEY(i,j); end loop; end loop; return OUT_VEC; end ADDROUNDKEY; -- ************** **************** -FUNCTION FOR WORD

return

ROTATION

function ROTWORD(KEYWORD : WORD) return WORD is variable OUT_KEY : WORD; begin OUT_KEY(0) := KEYWORD(1); OUT_KEY(1) := KEYWORD(2); OUT_KEY(2) := KEYWORD(3); OUT_KEY(3) := KEYWORD(0); return OUT_KEY; end ROTWORD; -- ************** **************** -FUNCTION FOR SUB WORD

function SUBWORD(KEYWORD : WORD;ENC_DEC:std_logic) return WORD is variable OUT_KEY : WORD; variable IN_STATE : STATE_TYPE; variable OUT_STATE : STATE_TYPE; begin for i in 0 to 3 loop for j in 0 to 3 loop IN_STATE(i,j) := KEYWORD(i); end loop;

53

www.final-yearproject.com | www.finalyearthesis.com
end loop; OUT_STATE := SUBBYTES(IN_STATE,ENC_DEC); for i in 0 to 3 loop OUT_KEY(i) := OUT_STATE(i,0); end loop; return OUT_KEY; end SUBWORD; -- ************** **************** -FUNCTION FOR KEY EXPANSION

function KEY_EXP(KEY_IN:KEY_TYPE; NK:integer ;ENC_DEC:std_logic) return EXP_KEY_TYPE is constant NR : integer :=10 ; constant RCON : BYTE := "00000001"; variable ENC_KEY : EXP_KEY_TYPE; variable DEC_KEY : EXP_KEY_TYPE; variable TEMP1 : WORD; variable TEMP2 : BYTE; begin ENC_KEY := (others =>(others =>(others =>'0'))); DEC_KEY := (others =>(others =>(others =>'0'))); TEMP2 := RCON; for c in 0 to 3 loop -- column for r in 0 to 3 loop -- row ENC_KEY(c,r) := KEY_IN(c,r); end loop; end loop; for c in 4 to 43 loop for r in 0 to 3 loop TEMP1(r) := ENC_KEY((c-1),r); end loop; if ((c mod 4) = 0) then TEMP1 := SUBWORD(ROTWORD(TEMP1),'1'); TEMP1(0) := TEMP1(0) xor TEMP2; TEMP2 := XTIME(TEMP2); end if; for r in 0 to 3 loop ENC_KEY(c,r):= (ENC_KEY((c-4),r) xor TEMP1(r)); end loop; end loop; for i in 0 to 10 loop for c in 0 to 3 loop -- column for r in 0 to 3 loop -- row DEC_KEY(NB*(NR-i)+c,r) := ENC_KEY(NB*i+c,r); end loop; end loop; end loop; if (ENC_DEC = '1') then return ENC_KEY; else return DEC_KEY; end if; end KEY_EXP; -- ************ ************* -FUNCTION FOR WORD TO STATE CONVERSION

54

www.final-yearproject.com | www.finalyearthesis.com
function WORD2STATE(INPUT:EXP_KEY_TYPE;ROUND_NUM:integer) STATE_TYPE is variable OUTPUT : STATE_TYPE; begin for i in 0 to 3 loop for j in 0 to 3 loop OUTPUT(i,j) := INPUT(ROUND_NUM*NB+i,j); end loop; end loop; return OUTPUT; end WORD2STATE; -- ************ *************** -return

FUNCTION FOR BITS TO KEY CONVERSION return

function BITS2KEY(INPUT:std_logic_vector(0 to 127)) KEY_TYPE is variable OUTPUT : KEY_TYPE; begin for i in 0 to 3 loop for j in 0 to 3 loop for k in 7 downto 0 loop OUTPUT(i,j)(7-k) := INPUT(i * NB * 8 + j * 8 + k); end loop; end loop; end loop; return OUTPUT; end BITS2KEY; -- ************ ************* --

FUNCTION FOR BITS TO STATE CONVERSION return

function BITS2STATE(INPUT:std_logic_vector(0 to 127)) STATE_TYPE is variable OUTPUT : STATE_TYPE; begin for i in 0 to 3 loop for j in 0 to 3 loop for k in 7 downto 0 loop OUTPUT(i,j)(7-k) := INPUT(i * NB * 8 + j * 8 + k); end loop; end loop; end loop; return OUTPUT; end BITS2STATE; -- ************ ************* --

FUNCTION FOR STATE TO BITS CONVERSION

function STATE2BITS(INPUT:STATE_TYPE) return std_logic_vector is variable OUTPUT : std_logic_vector(0 to 127); begin for i in 0 to 3 loop for j in 0 to 3 loop for k in 7 downto 0 loop OUTPUT(i * NB * 8 + j * 8 + k):= INPUT(i,j)(7-k); end loop; end loop;

55

www.final-yearproject.com | www.finalyearthesis.com
end loop; return OUTPUT; end STATE2BITS; end AES_PACK_128; -################################################################# ###############--

56

www.final-yearproject.com | www.finalyearthesis.com

---

============================

4.2 ENTITY FOR AES ENCRYPTION / DECRYPTION ROUND.


---THIS ENTITY IS USED TO DESCRIBE THE FUNCTIONALITY OF ONE INDIVIDUAL -ROUND OF AES ALGORITHM. -THE SAME ENTITY IS USED FOR BOTH ENCRYPTION AND DECRYPTION SINCE -THE EQUIVALENT INVERSE CIPHER ALGORITHM IS USED IN THIS DESIGN. -================================================================= ============= -library ieee; use ieee.std_logic_1164.all; use ieee.std_logic_unsigned.all; use work.AES_PACK_128.all; entity AES_ROUND_128 is port (OUTPUT : out STATE_TYPE; DOUT_VALID: out std_logic; INPUT : in STATE_TYPE; ROUND_KEY : in STATE_TYPE; DIN_VALID : in std_logic; ENC_DEC : in std_logic; CLK : in std_logic; RESET : in std_logic); end AES_ROUND_128; architecture BEHAV of AES_ROUND_128 is signal INT_KEY : STATE_TYPE; begin process(ROUND_KEY,ENC_DEC) begin if(ENC_DEC ='1') then INT_KEY <= ROUND_KEY; else INT_KEY <= MIXCOL(ROUND_KEY,ENC_DEC); end if; end process; process(CLK,RESET) variable S_BOX : STATE_TYPE; -- OUTPUT OF SUBBYTES -variable S_ROW : STATE_TYPE; -- OUTPUT OF SHIFTROWS -variable M_COL : STATE_TYPE; -- OUTPUT OF MIXCOL -begin if (RESET = '1') then S_BOX := (others =>(others =>(others => '0'))); S_ROW := (others =>(others =>(others => '0'))); M_COL := (others =>(others =>(others => '0'))); OUTPUT <= (others =>(others =>(others => '0'))); DOUT_VALID <= '0'; elsif(CLK'event and CLK = '1') then

57

www.final-yearproject.com | www.finalyearthesis.com
if(DIN_VALID = '1') then S_BOX := SUBBYTES(INPUT,ENC_DEC); S_ROW := SHIFTROWS(S_BOX,ENC_DEC); M_COL := MIXCOL(S_ROW,ENC_DEC); OUTPUT <= ADDROUNDKEY(M_COL,INT_KEY); DOUT_VALID <= DIN_VALID; end if; end if; end process; end BEHAV;

58

www.final-yearproject.com | www.finalyearthesis.com

============================ ---4.3

ENTITY FOR LAST DECRYPTION ROUND.

AES

ENCRYPTION

--THIS ENTITY IS USED TO DESCRIBE THE FUNCTIONALITY OF THE LAST -ROUND OF AES ALGORITHM. -THE SAME ENTITY IS USED FOR BOTH ENCRYPTION AND DECRYPTION SINCE -THE EQUIVALENT INVERSE CIPHER ALGORITHM IS USED IN THIS DESIGN. -================================================================= ============= -library ieee; use ieee.std_logic_1164.all; use ieee.std_logic_unsigned.all; use work.AES_PACK_128.all; entity AES_LAST_ROUND_128 is port (OUTPUT : out STATE_TYPE; DOUT_VALID: out std_logic; INPUT : in STATE_TYPE; ROUND_KEY : in STATE_TYPE; DIN_VALID : in std_logic; ENC_DEC : in std_logic; CLK : in std_logic; RESET : in std_logic); end AES_LAST_ROUND_128; architecture BEHAV of AES_LAST_ROUND_128 is begin process(CLK,RESET) variable S_BOX : STATE_TYPE; variable S_ROW : STATE_TYPE; begin if (RESET = '1') then S_BOX := (others =>(others =>(others => '0'))); S_ROW := (others =>(others =>(others => '0'))); OUTPUT <= (others =>(others =>(others => '0'))); DOUT_VALID <= '0'; elsif(CLK'event and CLK = '1') then if(DIN_VALID = '1') then S_BOX := SUBBYTES(INPUT,ENC_DEC); S_ROW := SHIFTROWS(S_BOX,ENC_DEC); OUTPUT <= ADDROUNDKEY(S_ROW,ROUND_KEY); DOUT_VALID <= DIN_VALID; end if; end if; end process; end BEHAV;

59

www.final-yearproject.com | www.finalyearthesis.com

---

============================

-- 4.4

MAIN ENTITY FOR AES ALGORITHM(USING 128 BITS KEY).


--THIS PROJECT REQUIRES THE FOLLOWING FILES:-1:AES_128.VHD(MAIN ENTITY) -2:AES_ROUND_128.VHD -3:AES_LAST_ROUND_128.VHD -4:AES_PACK_128.VHD -5:TEST_AES_128.VHD(TEST BENCH) -================================================================= ============= -library ieee; use ieee.std_logic_1164.all; use ieee.std_logic_unsigned.all; use work.AES_PACK_128.all; entity AES_128 is port(DATA_OUT : out std_logic_vector(0 to 127); -OUTPUT DATA -DOUT_VALID : out std_logic; -- PIN FOR VALID OUTPUT -KEY : in std_logic_vector(0 to 127); -- 128 BIT KEY -DATA_IN : in std_logic_vector(0 to 127); -- INPUT DATA -K_EN : in std_logic; -- KEY VALID -DIN_VALID : in std_logic; -SELECTS ENCRYPTION OR DECRYPTION -ENC_DEC : in std_logic; -- VALID DATA -CE : in std_logic; -CHIP ENABLE -CLK : in std_logic; -CLOCK -RESET : in std_logic); -- RESET -end AES_128; architecture BEHAV of AES_128 is constant ZERO_STATE :=(others=>(others=>(others=>'0'))); : STATE_TYPE

signal KEY_IN : std_logic_vector(0 to 127); -- FOLLOWING SIGNALS ARE FOR OUTPUT OF INDIVIDUAL ROUNDS -signal ROUND_00 : STATE_TYPE; signal ROUND_01 : STATE_TYPE; signal ROUND_02 : STATE_TYPE; signal ROUND_03 : STATE_TYPE; signal ROUND_04 : STATE_TYPE; signal ROUND_05 : STATE_TYPE;

60

www.final-yearproject.com | www.finalyearthesis.com
signal ROUND_06 signal ROUND_07 signal ROUND_08 signal ROUND_09 signal DOUT_LST -- FOLLOWING SIGNALS signal KEY_00 signal KEY_01 signal KEY_02 signal KEY_03 signal KEY_04 signal KEY_05 signal KEY_06 signal KEY_07 signal KEY_08 signal KEY_09 signal KEY_LST -- FOLLOWING SIGNALS -signal DOUT_VALID_00 signal DOUT_VALID_01 signal DOUT_VALID_02 signal DOUT_VALID_03 signal DOUT_VALID_04 signal DOUT_VALID_05 signal DOUT_VALID_06 signal DOUT_VALID_07 signal DOUT_VALID_08 signal DOUT_VALID_09 signal EXP_KEY constant NK : STATE_TYPE; : STATE_TYPE; : STATE_TYPE; : STATE_TYPE; : STATE_TYPE; ARE FOR KEYS OF INDIVIDUAL ROUNDS -: STATE_TYPE; : STATE_TYPE; : STATE_TYPE; : STATE_TYPE; : STATE_TYPE; : STATE_TYPE; : STATE_TYPE; : STATE_TYPE; : STATE_TYPE; : STATE_TYPE; : STATE_TYPE; ARE USED AS DOUT VALID OF INDIVIDUAL ROUNDS : : : : : : : : : : std_logic; std_logic; std_logic; std_logic; std_logic; std_logic; std_logic; std_logic; std_logic; std_logic; -- NUMBER OF COLUMNS --

: EXP_KEY_TYPE; : integer := 4;

component AES_ROUND_128 -- COMPONENT DECLARATION FOR AES_ROUND -port (OUTPUT : out STATE_TYPE; DOUT_VALID: out std_logic; INPUT : in STATE_TYPE; ROUND_KEY : in STATE_TYPE; DIN_VALID : in std_logic; ENC_DEC : in std_logic; CLK : in std_logic; RESET : in std_logic); end component; component AES_LAST_ROUND_128 -AES_LAST_ROUND -port (OUTPUT : out STATE_TYPE; DOUT_VALID: out std_logic; INPUT : in STATE_TYPE; ROUND_KEY : in STATE_TYPE; DIN_VALID : in std_logic; ENC_DEC : in std_logic; CLK : in std_logic; RESET : in std_logic); end component; begin COMPONENT DECLARATION FOR

61

www.final-yearproject.com | www.finalyearthesis.com
-- THE FOLLOWING ARE THE NINE INSTANTIATIONS FOR AES_ROUND(i.e from a01 to a09) -a01: AES_ROUND_128 port map(OUTPUT=>ROUND_01, DOUT_VALID=>DOUT_VALID_01, INPUT=>ROUND_00, ROUND_KEY=>KEY_01, DIN_VALID=>DOUT_VALID_00, ENC_DEC=>ENC_DEC, CLK=>CLK, RESET=>RESET); a02: AES_ROUND_128 port map(OUTPUT=>ROUND_02, DOUT_VALID=>DOUT_VALID_02, INPUT=>ROUND_01, ROUND_KEY=>KEY_02, DIN_VALID=>DOUT_VALID_01, ENC_DEC=>ENC_DEC, CLK=>CLK, RESET=>RESET); a03: AES_ROUND_128 port map(OUTPUT=>ROUND_03, DOUT_VALID=>DOUT_VALID_03, INPUT=>ROUND_02, ROUND_KEY=>KEY_03, DIN_VALID=>DOUT_VALID_02, ENC_DEC=>ENC_DEC, CLK=>CLK, RESET=>RESET); a04: AES_ROUND_128 port map(OUTPUT=>ROUND_04, DOUT_VALID=>DOUT_VALID_04, INPUT=>ROUND_03, ROUND_KEY=>KEY_04, DIN_VALID=>DOUT_VALID_03, ENC_DEC=>ENC_DEC, CLK=>CLK, RESET=>RESET); a05: AES_ROUND_128 port map(OUTPUT=>ROUND_05, DOUT_VALID=>DOUT_VALID_05, INPUT=>ROUND_04, ROUND_KEY=>KEY_05, DIN_VALID=>DOUT_VALID_04, ENC_DEC=>ENC_DEC, CLK=>CLK, RESET=>RESET); a06: AES_ROUND_128 port map(OUTPUT=>ROUND_06, DOUT_VALID=>DOUT_VALID_06, INPUT=>ROUND_05, ROUND_KEY=>KEY_06, DIN_VALID=>DOUT_VALID_05,

62

www.final-yearproject.com | www.finalyearthesis.com
ENC_DEC=>ENC_DEC, CLK=>CLK, RESET=>RESET); a07: AES_ROUND_128 port map(OUTPUT=>ROUND_07, DOUT_VALID=>DOUT_VALID_07, INPUT=>ROUND_06, ROUND_KEY=>KEY_07, DIN_VALID=>DOUT_VALID_06, ENC_DEC=>ENC_DEC, CLK=>CLK, RESET=>RESET); a08: AES_ROUND_128 port map(OUTPUT=>ROUND_08, DOUT_VALID=>DOUT_VALID_08, INPUT=>ROUND_07, ROUND_KEY=>KEY_08, DIN_VALID=>DOUT_VALID_07, ENC_DEC=>ENC_DEC, CLK=>CLK, RESET=>RESET); a09: AES_ROUND_128 port map(OUTPUT=>ROUND_09, DOUT_VALID=>DOUT_VALID_09, INPUT=>ROUND_08, ROUND_KEY=>KEY_09, DIN_VALID=>DOUT_VALID_08, ENC_DEC=>ENC_DEC, CLK=>CLK, RESET=>RESET); -- THIS LAST INSTANTIATION IS FOR AES_LAST_ROUND -alast: AES_LAST_ROUND_128 port map(OUTPUT=>DOUT_LST, DOUT_VALID=>DOUT_VALID, INPUT=>ROUND_09, ROUND_KEY=>KEY_LST, DIN_VALID=>DOUT_VALID_09, ENC_DEC=>ENC_DEC, CLK=>CLK, RESET=>RESET); EXP_KEY <= KEY_EXP(BITS2KEY(KEY_IN),NK,ENC_DEC); -- FOLLOWING STATEMENTS ARE USED FOR CALCULATING INDIVIDUAL ROUND KEYS -KEY_00 <= WORD2STATE(EXP_KEY,0); KEY_01 <= WORD2STATE(EXP_KEY,1); KEY_02 <= WORD2STATE(EXP_KEY,2); KEY_03 <= WORD2STATE(EXP_KEY,3); KEY_04 <= WORD2STATE(EXP_KEY,4); KEY_05 <= WORD2STATE(EXP_KEY,5); KEY_06 <= WORD2STATE(EXP_KEY,6); KEY_07 <= WORD2STATE(EXP_KEY,7); KEY_08 <= WORD2STATE(EXP_KEY,8); KEY_09 <= WORD2STATE(EXP_KEY,9); KEY_LST <= WORD2STATE(EXP_KEY,10);

63

www.final-yearproject.com | www.finalyearthesis.com

DATA_OUT

<= STATE2BITS(DOUT_LST);

initial_round:process(CLK,RESET) variable DATA : STATE_TYPE; begin if (RESET ='1') then ROUND_00 <= ZERO_STATE; KEY_IN <= (others=>'0'); DOUT_VALID_00 <= '0'; DATA := (others =>(others=> (others=>'0'))); elsif (CLK'event and CLK='1') then if(K_EN = '1' and CE = '1') then KEY_IN <= KEY; elsif (DIN_VALID = '1' and CE = '1') then DATA := BITS2STATE(DATA_IN(0 to 127)); for i in 0 to NB-1 loop for j in 0 to NB-1 loop ROUND_00(i,j) <= DATA(i,j) xor KEY_00(i,j); end loop; end loop; DOUT_VALID_00 <= DIN_VALID; end if; end if; end process initial_round; end BEHAV; -################################################################# ###############--

64

www.final-yearproject.com | www.finalyearthesis.com

4.5 ENTITY FOR TESTING DECRYPTION ROUND ***-library ieee; use ieee.std_logic_1164.all; use ieee.std_logic_unsigned.all; use work.AES_PACK_128.all; entity TEST_AES_NEW_128 is end TEST_AES_NEW_128;

AES

ENCRYPTION

architecture BEHAV of TEST_AES_NEW_128 is signal DATA_OUT_0,DATA_OUT_1 : std_logic_vector(0 to 127); signal DOUT_VALID_0,DOUT_VALID_1 : std_logic; signal KEY : std_logic_vector(0 to 127); signal DATA_IN : std_logic_vector(0 to 127); signal K_EN : std_logic; signal DIN_VALID : std_logic; signal ENC_DEC : std_logic; signal CE : std_logic; signal CLK : std_logic:='0'; signal RESET : std_logic; component AES_128 port(DATA_OUT : out std_logic_vector(0 to 127); DOUT_VALID : out std_logic; KEY : in std_logic_vector(0 to 127); DATA_IN : in std_logic_vector(0 to 127); K_EN : in std_logic; DIN_VALID : in std_logic; ENC_DEC : in std_logic; CE : in std_logic; CLK : in std_logic; RESET : in std_logic); end component; begin a0 : AES_128 port map (DATA_OUT DOUT_VALID KEY DATA_IN K_EN DIN_VALID ENC_DEC CE CLK RESET

=> DATA_OUT_0, => DOUT_VALID_0, => KEY, => DATA_IN, => K_EN, => DIN_VALID, => ENC_DEC, => CE, => CLK, => RESET );

a1 : AES_128 port map (DATA_OUT => DATA_OUT_1, DOUT_VALID => DOUT_VALID_1, KEY => KEY, DATA_IN => DATA_OUT_0, K_EN => K_EN,

65

www.final-yearproject.com | www.finalyearthesis.com
DIN_VALID ENC_DEC CE CLK RESET => DOUT_VALID_0, => '0', => CE, => CLK, => RESET );

CLK <= not CLK after 5 ns; process variable KEY_IN_B : bit_vector(0 to 127); variable DATA_IN_B : bit_vector(0 to 127); begin RESET<='1'; KEY <=(others=>'0'); K_EN <='0'; DIN_VALID <='0'; ENC_DEC <='1'; CE <='1'; wait for 10 ns; RESET <='0'; KEY <=(X"2b7e151628aed2a6abf7158809cf4f3c"); -- First Set of Inputs DATA_IN <=(X"3243f6a8885a308d313198a2e0370734"); DIN_VALID <='1'; K_EN <='1'; ENC_DEC <='1'; CE <='1'; wait for 10 ns; K_EN <='0'; wait for 230 ns; RESET<='1'; KEY <=(others=>'0'); K_EN <='0'; DIN_VALID <='0'; ENC_DEC <='1'; CE <='1'; wait for 10 ns; RESET <='0'; KEY <=(X"000102030405060708090a0b0c0d0e0f"); -- Second Set of Inputs DATA_IN <=(X"00112233445566778899aabbccddeeff"); DIN_VALID <='1'; K_EN <='1'; ENC_DEC <='1'; CE <='1'; wait for 10 ns; K_EN <='0'; wait for 230 ns; RESET<='1'; KEY <=(others=>'0'); DATA_IN <=(others=>'0'); K_EN <='0'; DIN_VALID <='0'; ENC_DEC <='1'; CE <='1'; wait for 100 ns; -- Run the design for 500 ns

66

www.final-yearproject.com | www.finalyearthesis.com
end process; end BEHAV;

67

www.final-yearproject.com | www.finalyearthesis.com

RESULTS AND DISCUSSION

5.1 INTRODUCTION
The AES Encryption and Decryption algorithm and the implementation were discussed in the previous chapters. Now this chapter deals with the simulation and synthesis results of the implemented AES algorithm. Here Modelsim tool is used in order to simulate the design and checks the functionality of the design. Once the functional verification is done, the design will be taken to the Xilinx tool for Synthesis process and the netlist generation. The Appropriate test cases have been identified in order to test this modeled AES Encryption and Decryption algorithm. Based on the identified values as the reference the plain text and the key of 128 bits will be given as the input to the design and the obtained cipher text should match the reference result. This proves that the modeled design works properly as per the algorithm.

5.2 SIMULATION RESULTS


The test bench is developed in order to test the modeled design. This developed test bench will automatically force the inputs, which were taken from the reference, and will make the operations of algorithm to perform. The simulated waveforms for the various cases have been discussed in this section. CASE-1:

68

www.final-yearproject.com | www.finalyearthesis.com

Figure 5.1 Simulation Result of AES Encryption and Decryption for Set-1 Inputs This case deals with the both encryption and decryption for first set of plain text and a key of 128 bits. The basic and common inputs for both encryption and decryption stage were clock (clk), chip enable (ce) and reset (rst). The reset signal is active high, that is, when the reset signal is set to high, the system will be in reset state and hence all the values will be 0. Once the reset signal is set to low, the system will start its process. There is signal enc_dec which represents that the system is in which operation either in encryption or decryption. When this enc_dec is set to high, the encryption process will be carried out with the given inputs and when this signal is set to low, the decryption process will be carried out. The two inputs named as data_in and key_in which takes the given plain text and the key. Encryption Here the first sets of inputs are taken from the reference as follows. Input = 32 43 f6 a8 88 5a 30 8d 31 31 98 a2 e0 37 07 34 Cipher Key = 2b 7e 15 16 28 ae d2 a6 ab f7 15 88 09 cf 4f 3c The above inputs were represented in the hexadecimal format which contains 16 bytes, that is, 128 bits. So when the proper inputs were given as the input to the system, din_valid and k_en signals will go high. These signals represents that the valid data and the proper key is given to the system. Hence the output of the encryption process, that is, the cipher text for the given set of inputs is obtained as follows.
69

www.final-yearproject.com | www.finalyearthesis.com

Cipher Text = 39 25 84 1d 02 dc 09 fb dc 11 85 97 19 6a 0b 32 Decryption The above cipher text, that is, encrypted data will be given as the input to the decryption stage and the same key should be provided. Input = 39 25 84 1d 02 dc 09 fb dc 11 85 97 19 6a 0b 32 Cipher Key = 2b 7e 15 16 28 ae d2 a6 ab f7 15 88 09 cf 4f 3c Here the din_valid signal will goes high only after the encryption process. Hence the decryption process will be carried out and the final output, that is, the same plain text which is given as the input to the encryption stage will be achieved. Final Output = 32 43 f6 a8 88 5a 30 8d 31 31 98 a2 e0 37 07 34 Thus the simulation result which is shown in the figure 4.1 gives the clear view on the AES operation which was explained above. CASE-2: In this case, the same operation as the case-1 will be carried out with other different sets of inputs. Here also both encryption and decryption process were clearly represented in the simulation waveform shown in the figure 5.2.

Figure 5.2 Simulation Result of AES Encryption and Decryption for Set-2 Inputs Here the inputs such as plain text and the key for the encryption process were given as follows. Plain Text = 00 11 22 33 44 55 66 77 88 99 aa bb cc dd ee ff Key = 00 01 02 03 04 05 06 07 08 09 0a 0b 0c 0d 0e 0f

70

www.final-yearproject.com | www.finalyearthesis.com

The signals shown in the waveform were represents the same operation as explained in the case-1. Hence the plain text and key were given as inputs to the encryption stage and the cipher text will be obtained as output which is represented as follows. Cipher Text = 69 c4 e0 d8 6a 7b 04 30 d8 cd b7 80 70 b4 c5 5a The above encrypted data in turn will be given as the input to the decryption stage with the same key which produces the as plain text as the final output. Final Output = 00 11 22 33 44 55 66 77 88 99 aa bb cc dd ee ff Hence this represents that the developed AES Encryption and Decryption Algorithm works with different set of inputs. CASE-3: This case deals with the internal operation of the AES Encryption process and its results at each stage which has been clearly represented in the simulation waveform shown in the figure 5.3.

Figure 5.3 Simulation Result of Encryption with Internal Operation for Set-1 Inputs The AES Encryption algorithm internally performs the operation such as substitution, shifting and mixing of columns. As discussed in the previous chapter, the operation of each process will be carried out and hence the output calculated values
71

www.final-yearproject.com | www.finalyearthesis.com

will be seen clearly in the above waveform. So each round, all the internal operations will be carried out and finally the MixColumn value and the key input of each round will be XORed. Hence the output of the round will be taken as the input for the next round. In above waveform, all the internal operation of round-1 and round-2 were shown. Similarly for all the rounds, the same operations will be carried out with the evaluated values. Hence at the last round, that is, round-10 the final values will be evaluated and the cipher text will be given out. CASE-4: The internal operations involved during the decryption side were clearly shown in the figure 5.4. The cipher text generated from encryption will be given as input to the decryption block and the same kind of operation as in the encryption process will be carried out with the different pre-defined values. In the waveform round-1 and round-2 were shown in which its internal operation and their results are shown clearly. The key will be given as the inverse of the generated one from the encryption process.

72

www.final-yearproject.com | www.finalyearthesis.com

Figure 5.4 Simulation Result of Decryption with Internal Operation for Set-1 Inputs Finally the last round without MixColumn operation will be carried out in order to produce the final output, that is, plain text. CASE-5: This case deals with the internal operations involved in the both encryption and decryption with other set of inputs. The operation as explained in the case-3 and case-4 were same as here, the only difference is that the input set is modified. Here we

73

www.final-yearproject.com | www.finalyearthesis.com

are checking the operations are carried out properly with different inputs and the obtained outputs were matches with the reference values. Hence the figure 4.5 shows the internal operation of the AES Encryption process and the figure 4.6 shows that the internal operations carried out in the AES Decryption process. The waveform clearly represents the output values of the each stage which were fed as input to the next process.

Figure 5.5 Simulation Result of Encryption with Internal Operation for Set-2 Inputs

74

www.final-yearproject.com | www.finalyearthesis.com

Figure 5.6 Simulation Result of Decryption with Internal Operation for Set-2 Inputs CASE-6: In this case, the first set of inputs is taken and the whole 10 rounds have been carried out.

75

www.final-yearproject.com | www.finalyearthesis.com

Figure 5.7 Simulation Result of Encryption for Set-1 Inputs Figure 4.7 clearly represents all the rounds and inputs and outputs of each round. Thus the data at the every round output will be acting as the input to the next round. These values can be cross verified with the reference values.

Figure 5.8 Simulation Result of Decryption for Set-1 Inputs Case-7: In this case, the inputs and outputs of each round for the other set of inputs were clearly represented in the figure 4.9 and figure 4.10 for the both encryption and decryption process.

76

www.final-yearproject.com | www.finalyearthesis.com

Figure 5.9 Simulation Result of Encryption for Set-2 Inputs

Figure 5.10 Simulation Result of Decryption for Set-2 Inputs Thus the simulation result of the AES algorithm for both encryption and decryption were discussed above in different cases.

77

www.final-yearproject.com | www.finalyearthesis.com

5.3 INTRODUCTION TO FPGA


FPGA stands for Field Programmable Gate Array which has the array of logic module, I /O module and routing tracks (programmable interconnect). FPGA can be configured by end user to implement specific circuitry. Speed is up to 100 MHz but at present speed is in GHz. Main applications are DSP, FPGA based computers, logic emulation, ASIC and ASSP. FPGA can be programmed mainly on SRAM (Static Random Access Memory). It is Volatile and main advantage of using SRAM programming technology is re-configurability. Issues in FPGA technology are complexity of logic element, clock support, IO support and interconnections (Routing). In this work, design of an AES Encryption and Decryption Algorithm is made using VHDL is synthesized on FPGA family through XILINX ISE Tool. This process includes following: Translate Map Place and Route 5.3.1 FPGA FLOW The basic implementation of design on FPGA has the following steps. Design Entry Logic Optimization Technology Mapping Placement Routing Programming Unit Configured FPGA Above shows the basic steps involved in implementation. The initial design entry of may be VHDL, schematic or Boolean expression. The optimization of the Boolean expression will be carried out by considering area or speed.

78

www.final-yearproject.com | www.finalyearthesis.com

Figure 5.11 Logic Block In technology mapping, the transformation of optimized Boolean expression to FPGA logic blocks, that is said to be as Slices. Here area and delay optimization will be taken place. During placement the algorithms are used to place each block in FPGA array. Assigning the FPGA wire segments, which are programmable, to establish connections among FPGA blocks through routing. The configuration of final chip is made in programming unit.

5.4 SYNTHESIS RESULT


The developed AES Encryption and Decryption Algorithm are simulated and verified their functionality. Once the functional verification is done, the RTL model is taken to the synthesis process using the Xilinx ISE tool. In synthesis process, the RTL model will be converted to the gate level netlist mapped to a specific technology library. This AES algorithm design can be implemented on FPGA (Field Programmable Gate Array) family of Virtex-2. Here in this Virtex-2 family, many different devices were available in the Xilinx ISE tool. In order to implement this AES design the device named as XC2V8000 has been chosen and the package as FF1517 with the device speed as -5. The design of AES Encryption and Decryption Algorithm is synthesized and its results are analyzed as follows. RTL Schematic The RTL (Register Transfer Logic) can be viewed as black box after synthesize of design is made. It shows the inputs and outputs of the system. By double-clicking on the diagram we can see gates, flip-flops and MUX.
79

www.final-yearproject.com | www.finalyearthesis.com

IN P U T S

O U TP U T S

Figure 5.12 RTL Schematic The above figure 5.12 shows the top level block diagram that contains the primary inputs and outputs of the design. Device utilization summary: This device utilization includes the following. Logic Utilization Logic Distribution Total Gate count for the Design

80

www.final-yearproject.com | www.finalyearthesis.com

The device utilization summery is shown above in which its gives the details of number of devices used from the available devices and also represented in %. Hence as the result of the synthesis process, the device utilization in the used device and package is shown above. Timing Summary: Speed Grade: -5 Minimum period: 52.716ns (Maximum Frequency: 18.970MHz) Minimum input arrival time before clock: 20.103ns Maximum output required time after clock: 4.840ns Maximum combinational path delay: No path found In timing summery, details regarding time period and frequency is shown are approximate while synthesize. After place and routing is over, we get the exact timing summery. Hence the maximum operating frequency of this synthesized design is given as 18.970 MHz and the minimum period as 52.719 ns. OFFSET IN is the minimum input arrival time before clock and OFFSET OUT is maximum output required time after clock.

5.5 SUMMARY
The developed AES algorithm is modeled and is simulated using the Modelsim tool. The simulation results are discussed by considering different cases. The RTL model is implemented using the Xilinx tool in Virtex-2 and their synthesis results are discussed with the help of generated reports.

81

www.final-yearproject.com | www.finalyearthesis.com

CONCLUSION AND FUTURE SCOPE

6.1 CONCLUSION
Firstly, understanding the concept of cryptology and flow of AES algorithm is done. Successful implementation of AES algorithm, make to know one of the encryption and decryption standard available in market and it helps to explore the path to implement such an algorithm using VHDL. Mainly, the concept of instantiation and arrays plays a major part in implementation. This is a 128-bit Key dependent algorithm which has control over the 128-bit input data or plaintext. The original message is taken to 10 round operations which produces the ciphertext. This resultant encrypted data is fed as the input to the decryption and 10 rounds operations were carried out and hence the same plain text is achieved. Given the same input key and data (plaintext or ciphertext) any implementation that produces the same output (ciphertext or plaintext) as the algorithm specified in this standard is an acceptable implementation of the AES. The simulation results have been verified for the different appropriate test cases. Finally the developed model is taken to the Xilinx tool and done the implementation using the FPGA family of Virtex-2 board.

6.2 FUTURE SCOPE


In recent days, AES (Advanced Encryption Standard) is used which has increased level of security. This work on the AES Encryption and Decryption Algorithm of 128 bits can be extended in the future in the following ways. As this algorithm supports the key length of 192 bits and 256 bits, the work can be extended by increasing the key length which increases both the security level to high and also the difficulties in hacking level.

Also this work can be extended by developing a switch. This switch will be used to switch the system of key lengths to either of 128 bits, 192 bits and 256 bits. This will be handling all the three key lengths and the required process can be carried out by with respect to the switch.

82

www.final-yearproject.com | www.finalyearthesis.com

APPENDIX-1 STANDARD TABLES FOR AES ALGORITHM

Key-Block-Round Combinations

S-Box: Substitution Values used in Encryption Process

Matrix Value used in MixColumn Operation in Encryption Process

83

www.final-yearproject.com | www.finalyearthesis.com

S-Box: Substitution Values used in Decryption Process

Matrix Value used in MixColumn Operation in Decryption Process

84

www.final-yearproject.com | www.finalyearthesis.com

7.BIBILOGRAPHY

1.AES page available via http://www.nist.gov/CryptoToolkit. 2.Computer Security Objects Register (CSOR): http://csrc.nist.gov/csor/. 3.B.Gladmans AES related home page http://fp.gladman.plus.com/cryptography.technology/.

85

You might also like