KEMBAR78
DBMS Module 1 | PDF | Databases | Data Model
0% found this document useful (0 votes)
145 views7 pages

DBMS Module 1

The document discusses various user interfaces provided by database management systems (DBMS). It describes menu-based interfaces for web clients, apps for mobile devices, forms-based interfaces, and graphical user interfaces. It also mentions natural language interfaces, keyword-based search, speech input/output, and interfaces for parametric users and DBAs. The document then discusses advantages of the DBMS approach such as controlling redundancy, restricting unauthorized access, and providing persistent storage and integrity constraints. It also categorizes different data models and defines weak entity and DBMS catalog.
Copyright
© © All Rights Reserved
We take content rights seriously. If you suspect this is your content, claim it here.
Available Formats
Download as PDF, TXT or read online on Scribd
0% found this document useful (0 votes)
145 views7 pages

DBMS Module 1

The document discusses various user interfaces provided by database management systems (DBMS). It describes menu-based interfaces for web clients, apps for mobile devices, forms-based interfaces, and graphical user interfaces. It also mentions natural language interfaces, keyword-based search, speech input/output, and interfaces for parametric users and DBAs. The document then discusses advantages of the DBMS approach such as controlling redundancy, restricting unauthorized access, and providing persistent storage and integrity constraints. It also categorizes different data models and defines weak entity and DBMS catalog.
Copyright
© © All Rights Reserved
We take content rights seriously. If you suspect this is your content, claim it here.
Available Formats
Download as PDF, TXT or read online on Scribd
You are on page 1/ 7

1.

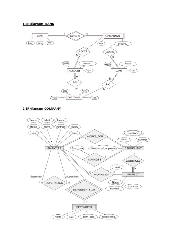
ER diagram -BANK

2.ER diagram-COMPANY
3.ER diagram

4.User-friendly interfaces provided by a DBMS may include the following:

1. Menu-based Interfaces for Web Clients or Browsing


 These interfaces present the user with lists of options (called menus) that lead
the user through the formulation of a request.
 Menus removes the need to memorize the specific commands and syntax of a
query language. rather, the query is composed step-by step by picking options
from a menu that is displayed by the system.
 Pull-down menus are a very popular technique in Web-based user interfaces.
 They are also often used in browsing interfaces, which allow a user to look
through the contents of a database in an exploratory and unstructured manner.
2. Apps for Mobile Devices
 These interfaces present mobile users with access to their data.
 For example, banking, reservations, and insurance companies, among many
others, provide apps that allow users to access their data through a mobile
phone or mobile device.
 The apps have built-in programmed interfaces that typically allow users to login
using their account name and password.
 the apps then provide a limited menu of options for mobile access to the user
data, as well as options such as paying bills (for banks) or making reservations
(for reservation Web sites).
3. Forms-based Interfaces
 A forms-based interface displays a form to each user.
 Users can fill out all of the form entries to insert new data, or they can fill out
only certain entries, in which case the DBMS will retrieve matching data for the
remaining entries.
 Forms are usually designed and programmed for naive users as interfaces to
canned transactions.
4. Graphical User Interfaces
 A GUI typically displays a schema to the user in diagrammatic form.
 The user then can specify a query by manipulating the diagram.
 In many cases, GUIs utilize both menus and forms.
5. Natural Language Interfaces
 These interfaces accept requests written in English or some other language and
attempt to understand them.
 A natural language interface usually has its own schema, which is similar to the
database conceptual schema, as well as a dictionary of important words.
 The natural language interface refers to the words in its schema, as well as to the
set of standard words in its dictionary, that are used to interpret the request.
6. Keyword-based Database Search
 These are somewhat similar to Web search engines, which accept strings of
natural language (like English or Spanish) words and match them with documents
at specific sites (for local search engines) or Web pages on the Web at large (for
engines like Google or Ask).
 They use predefined indexes on words and use ranking functions to retrieve and
present resulting documents in a decreasing degree of match.
7. Speech Input and Output
 Limited use of speech as an input query and speech as an answer to a question
or result of a request is becoming commonplace.
 Applications with limited vocabularies, such as inquiries for telephone directory,
flight arrival/departure, and credit card account information, are allowing speech
for input and output to enable customers to access this information.
 The speech input is detected using a library of predefined words and used to set
up the parameters that are supplied to the queries.
 For output, a similar conversion from text or numbers into speech takes place.
8. Interfaces for Parametric Users
 Parametric users, such as bank tellers, often have a small set of operations that
they must perform repeatedly.
 For example, a teller is able to use single function keys to invoke routine and
repetitive transactions such as account deposits or withdrawals, or balance
inquiries. Systems analysts and programmers design and implement a special
interface for each known class of naive users.
 Usually, a small set of abbreviated commands is included, with the goal of
minimizing the number of keystrokes required for each request.
9. Interfaces for the DBA
 Most database systems contain privileged commands that can be used only by
the DBA staff.
 These include commands for creating accounts, setting system parameters,
granting account authorization, changing a schema, and reorganizing the storage
structures of a database.

5. Advantages of DBMS approach

1. Controlling Redundancy

 In a regular file processing system, there are data redundancies, which lead
to the following problems:
a) Data needs to be entered multiple times, causing duplication of effort
b) Data may become inconsistent. In DBMS, each data item is stored in
such a way so that there is no inconsistency in data, and moreover, it
saves a lot of storage space

2. Restricting Unauthorized Access

 DBMS provides security and authorization so that some users are not
authorized to access all data in the database.
 As DBMS facilitates the use of multiple views, this ensures that only
authorized people can access the view and not everyone. This helps in
restricting unauthorized access, as only the specific details are shown on a
view.
 Let's understand that with an example:
A bank database management system would have various views like
Bank Manager View, the Customer View, etc. Now, the things such as
customer database (which would include personal customer details)
and transactions cannot be seen by other customers. They can only be
seen by the bank manager or the other bank person.
 This is how by the means of views; a DBMS provides secure access to data.

3. Providing Persistent Storage for Program Objects and Data Structures

 A DBMS provides persistent storage for program objects which led to the
emergence of Object-Oriented database management system.
 Hence, a complex object can be stored permanently in an O.O. DBMS.
 Such an object is said to be persistent as it can then be directly retrieved by
another program.

4. Permitting Inferencing and Actions Using Rules

 Some database systems provide capabilities for defining deduction rules for
inferencing new information from stored database facts (Database rules are
deduced from facts)

5. Providing Multiple User Interfaces

 There are different types of users with different technical knowledge. So, a
DBMS provides different user interfaces.

6. Representing Complex Relationships Among Data

 A DBMS has the capability to represent a variety of complex relationships


among data, as well as to retrieve and update related data efficiently.
 A good example of that is the use of foreign keys

7. Enforcing Integrity Constraints

 A DBMS provides capabilities for defining and enforcing integrity


constraints that must hold for data. Example: specifying the data type for
each data item.

8. Providing Backup and Recovery

 A DBMS facilitates backup and recovery in the event of a software failure,


which makes the chances of data loss almost negligible
9. Additional Implications of the Database Approach
A. Potential for Enforcing Standards
B. Reduced Application Development Time
C. Flexibility
D. Availability of Up-to-Date Information
E. Economies of Scale
6.Categories of Data Models

1) High-level or conceptual data models


 provide concepts that are close to the way many users perceive data.
2) Low-level or physical data models
 provide concepts that describe the details of how data is stored in the
computer.
3) Representational (or implementation) data models
 which provide concepts that may be understood by end users but that are
not too far removed from the way data is organized within the computer.
 Representational data models represent data by using record structures and
hence are sometimes called record- based data models.
4) Entity
 represents a real-world object or concept, such as an employee or a project,
that is described in the database.
 An attribute represents some property of interest that further describes an
entity, such as the employee’s name or salary.
 A relationship among two or more entities represents an interaction among
the entities.
 for example, a works-on relationship between an employee and a project.
Representational or implementation data models are the models used most
frequently in traditional commercial DBMSs, and they include the widely -
used relational data model.
5) Legacy data models
 the network and hierarchical models.
6) Object data models
 are new family of higher-level implementation data models that are closer to
conceptual data models.

7.DEFINE

1. Weak Entity:
 An entity that depends on another entity called a weak entity. The weak entity
is represented by a double rectangle.
2. DBMS catalog:
 The database catalog of a database instance consists of metadata in which
definitions of database objects such as base tables, views (virtual tables),
synonyms, value ranges, indexes, users, and user groups are stored.
3. Snapshot:
 The data in the database at a particular moment in time is called a database
state or snapshot.
 It is also called the current set of occurrences or instances in the database.
4. Value set(domain):
 A domain is a unique set of values that can be assigned to an attribute in a
database. For example, a domain of strings can accept only string values.
5. Cardinality ratio:
 the mapping cardinality or cardinality ratio means to denote the number of
entities to which another entity can be linked through a certain relation set.
6. Degree of a relationship:
 the degree of relationship is the number of entities that have taken part in
the relationship
7. Database:
 A database is an organized collection of data, so that it can be easily accessed
and managed
8. Entity
 Thing or object in a real world:
9. Attribute:
 Attributes are the properties which describe an entity
10. Program-data independence:
 Data independence is the ability to modify the scheme without affecting the
programs and the application to be rewritten.
11. Total Participation:
 It specifies that each entity in the entity set must compulsorily participate in
at least one relationship instance in that relationship set. That is why, it is
also called as mandatory participation.
12. DBMS:
 A database management system (DBMS) is system software for creating and
managing databases

You might also like