KEMBAR78
MySQL Workbench Job 1 | PDF | Computing | Computer Programming
0% found this document useful (0 votes)
154 views1 page

MySQL Workbench Job 1

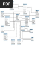
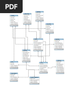
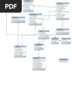
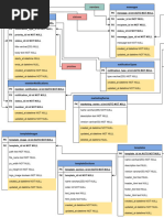
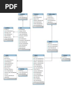
The document contains the schema definitions for various tables in a database including tables for user subscriptions, product metadata, product types, currencies, durations, user pincode subscriptions, product configurations, book contributors, book images, contributors, free products, ratings, books, and subscription product pricing. The tables store information like user ids, product ids, prices, dates, statuses and other attributes related to online content subscriptions and products.

Uploaded by

ctsasikumar
Copyright
© Attribution Non-Commercial (BY-NC)
We take content rights seriously. If you suspect this is your content, claim it here.
Available Formats
Download as PDF, TXT or read online on Scribd
0% found this document useful (0 votes)
154 views1 page

MySQL Workbench Job 1

The document contains the schema definitions for various tables in a database including tables for user subscriptions, product metadata, product types, currencies, durations, user pincode subscriptions, product configurations, book contributors, book images, contributors, free products, ratings, books, and subscription product pricing. The tables store information like user ids, product ids, prices, dates, statuses and other attributes related to online content subscriptions and products.

Uploaded by

ctsasikumar
Copyright
© Attribution Non-Commercial (BY-NC)
We take content rights seriously. If you suspect this is your content, claim it here.
Available Formats
Download as PDF, TXT or read online on Scribd
You are on page 1/ 1

iplat_user_subscription

id BIGINT(20) product_price_id BIGINT(20) product_id BIGINT(20) userid BIGINT(20) startdate DATETIME enddate DATETIME status ENUM(...) subscribed_by ENUM(...) subscribed_from ENUM(...) subscribed_from_identifier INT(11) concurrent_access_limit INT(11) reading_session_timeout INT(11) pincode_id BIGINT(20) user_concurrency INT(11) subscribed_id BIGINT(20) subscribed_user_id BIGINT(20) school_id BIGINT(20) created_date DATETIME modified_date DATETIME Indexes

iplat_product_meta_tag
id BIGINT(20) code TEXT meta_key TEXT tag_group TEXT created_user TEXT created_date DATETIME updated_date DATETIME Indexes

iplat_product_meta_value
id BIGINT(20) tag_id BIGINT(20) meta_value TEXT meta_description TEXT dams_id BIGINT(20) disp_order TINYINT(3) created_user TEXT type ENUM(...) Indexes

iplat_product_type
product_type_id BIGINT(20) product_type VARCHAR(255) product_type_code VARCHAR(100) action VARCHAR(255) status ENUM(...) Indexes

iplat_currency_master
currency_id BIGINT(20) currency_name VARCHAR(192) currency_code VARCHAR(9) currency_symbol VARCHAR(60) Indexes

iplat_duration_master
duration_id INT(11) durationtype VARCHAR(255) durationdays INT(11)

iplat_user_pincode_subscription
id BIGINT(20) user_id BIGINT(20) product_id BIGINT(20) pincode_id BIGINT(20) start_date DATETIME end_date DATETIME user_concurrency INT(11) status ENUM(...) created_date DATETIME modified_date DATETIME Indexes

iplat_product_configuration

product_id BIGINT(20) ipc_duration_id BIGINT(20) add_rating ENUM(...) is_active TINYINT(1) display_rating ENUM(...) Indexes add_comments ENUM(...)

iplat_book_contributor
book_id BIGINT(20) contributor_id BIGINT(20)

iplat_book_image Indexes
book_id BIGINT(20)

display_comments ENUM(...)

image_id BIGINT(20) contributor_type_id BIGINT(20) id BIGINT(20) dams_id BIGINT(20) iplat_contributor_master sort_order INT(10) free_product_id BIGINT(20) Indexes Indexes contributor_id BIGINT(20)user_type_id BIGINT(20) affiliate_id BIGINT(20)

iplat_free_product_user_type

iplat_image
id INT(20) filename TEXT default ENUM('YES','NO') Indexes

created_date DATETIME created_user TEXT modified_date DATETIME

first_name TEXT

iplat_free_product
id BIGINT(20) product_id BIGINT(20) is_free_forever ENUM('YES','NO') display_preference ENUM(...) created_user TEXT created_date DATETIME modified_user TEXT modified_date DATETIME status ENUM(...) Indexes

iplat_contributor_type
contributor_type_id INT(11) contributor_type TEXT

last_name TEXT

contributor_email TEXT modified_user TEXT biographical_note TINYTEXT Indexes

iplat_free_product_duration created_date DATETIME contributor_key VARCHAR(255) updated_date DATETIME id BIGINT(20) Indexes Indexes free_product_id BIGINT(20)
start_date DATE end_date DATE created_date DATETIME modified_date DATETIME created_user TEXT modified_user TEXT status ENUM(...) Indexes

iplat_product
product_id BIGINT(20) product_code VARCHAR(192) name TEXT sort_title VARCHAR(255) description_short TEXT description_long TEXT product_form ENUM(...) parent_id BIGINT(10) product_type_id BIGINT(20) product_catalogue_id BIGINT(20) quantity INT(11) url_code TEXT dams_id BIGINT(20) notefeature ENUM(...) bookmarkfeature ENUM(...) contentsearch ENUM(...) is_active ENUM('YES','NO') onlinereader ENUM('YES','NO') html_reader ENUM('YES','NO') ioffline ENUM('YES','NO') product_status ENUM(...) display_order INT(10) created_date DATETIME modified_date DATETIME external_buy_link TEXT content_type ENUM(...) content_encryption ENUM('YES','NO') sales_count INT(11) Indexes PRIMARY iplat_product_dams

iplat_rating_summary iplat_book
id BIGINT(20) parent_id BIGINT(20) product_id BIGINT(20) title TEXT subtitle TEXT small_desc TEXT main_desc TEXT no_of_pages INT(11) viewinside_link TEXT rating_status INT(1) viewinside_status ENUM(...) pdf_total_pages INT(11) in_stock INT(11) published_date DATE created_date DATE updated_date DATE status ENUM(...) ISBN10x TEXT ISBN13x TEXT Indexes

iplat_subscription_product_pricing
product_price_id BIGINT(20) product_id BIGINT(20) duration_id BIGINT(20) price DECIMAL(12,2) taxable_amount DECIMAL(12,2) region_id INT(10) currency_id BIGINT(20) created_date DATETIME updated_date DATETIME status ENUM(...) price_type ENUM(...) price_type_identifier INT(11) Indexes PRIMARY iplat_subscription_product_pricing_product iplat_subscription_product_pricing_duration iplat_subscription_product_pricing_currency

product_id BIGINT(20) num_rating INT(11) average FLOAT product ENUM(...) product_type ENUM(...) Indexes product_id

You might also like