KEMBAR78
Urban Cruiser Wiring Diagram | PDF | Components | Vehicles
0% found this document useful (0 votes)
644 views6 pages

Urban Cruiser Wiring Diagram

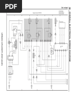
The overall electrical wiring diagram shows the entry and start system, power management control ECU, and engine stop and start ECU. The entry and start system includes components like the battery, ignition, and main body ECU. The power management control ECU connects to various switches and the engine stop/start ECU links to sensors for the start/stop function.
Copyright
© © All Rights Reserved
We take content rights seriously. If you suspect this is your content, claim it here.
Available Formats
Download as PDF, TXT or read online on Scribd
0% found this document useful (0 votes)
644 views6 pages

Urban Cruiser Wiring Diagram

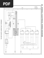
The overall electrical wiring diagram shows the entry and start system, power management control ECU, and engine stop and start ECU. The entry and start system includes components like the battery, ignition, and main body ECU. The power management control ECU connects to various switches and the engine stop/start ECU links to sensors for the start/stop function.
Copyright
© © All Rights Reserved
We take content rights seriously. If you suspect this is your content, claim it here.
Available Formats
Download as PDF, TXT or read online on Scribd
You are on page 1/ 6

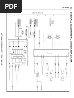
2 URBAN CRUISER (Cont.

next page)

M OVERALL ELECTRICAL WIRING DIAGRAM


E n try & S ta rt S y s te m

1 2 3 4
F72(B), F73(C), F74(D)
(BAT) (IG) (BAT) Main Body ECU

30A 7. 5A 15A
ST IGN AM2
AM1 AM2 STR STR2 STP ACCR STSW

Power Management Control ECU


2 2 1 C 6 B 3 D 14 D 14 B 11 D 4 D

Engine Stop and Start ECU


1 21 4E 1 1B BE
(∗20)

(∗19)

(∗19)

GR
B

BE

SB

BE

B
GR
SB
W

< 26–1> < 27–1>


(∗20)
4 AF2
1 1 3 A (LHD)

< 4–5>
2 B (RHD)
URBAN CRUISER (EM1221E)

Junction Connector

Switch Assembly
AM2 NO. 2
5 2

Stop Light
F48(A), (B)
Fuse Block

7. 5A
6 A 7 A

< 19–2>
F41(A)
(∗17)
ST

(∗6)
GR
SB
B
Relay
4 A (LHD) 5 A 18 AF4 9 AF4
3 1 1 B (RHD)

GR

G
B
10 A 11 A (∗11) (∗20)
A26(A), (B)
Connector

1 1 11 B 10 B (∗6) GR
Junction

B
ECM< 6–14> < 7–6>
7 A 8 A (∗11)

GR

GR
R

R
7 B 9 B (∗6)
GR
A21(A), A39(C), C46(B) 29 A (∗11)
ECM 5 C (∗6)
W–B
V

2 3 STSW

Starter Cut
10 AF4

Relay
F80
STA STAR NSW
1 5 48 A 51 B 25 A (∗11)
BR

6 C 66 C (∗6)
V

Clutch Start Switch Assembly

10 CA1 BE BE Engine Stop and


Start ECU
(∗17) (∗17) < 26–2> < 27–2>
1 16 B 18 B

(∗18)

(∗11)

(∗11)
W–B

BR
BE

BE

BE
F76(B)
Y

Junction Connector
V

1 A (∗11) 17 B
A17

1 C (∗6) 1 B 5 AA1 14 CA1 8 AA1


∗ 6 : 1ND–TV
Starter Motor Assembly

BE
C34(A), C8(B), D1(C)

2 ∗11 : 1NR–FE
B–R(∗6)
B(∗11)

(∗17) BE
∗17 : w/ Stop & Start System
∗18 : w/o Stop & Start System (∗11)
∗19 : Before Aug. 2010 Production
1 AF4

(∗11)
∗20 : From Aug. 2010 Production

BR

BE
M
W–B

BE(RHD ∗6)

12 AA1

BE(∗11)

Battery L(LHD ∗6)


W–B

R
A
A1 F1
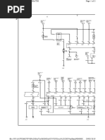
2 URBAN CRUISER (Cont' d) (Cont. next page)

E n try & S ta rt S y s te m

5 6 7 8

F72(B), F73(C), F74(D)


Main Body ECU

SLR+ SLP CANH CANL LIN1


7 B 18 B 15 D 16 D 17
(IG) (BAT) A

System (CAN)< 10–1>


F60 9 4D
Steering Lock ECU (BAT) 7. 5A 7. 5A
GR

MET ECU–B
L

30 4B 2 4S 3 4D

Communication
M 20A

Multiplex
S–LOCK 2
F40(B)
URBAN CRUISER (EM1221E)

L
Multiplex Communication
1 4M Junction 1

P
2 Connector
16 17 10
3 4 Y L
B B AA1
1 (∗18 ∗9)

System (CAN)
IGE SLP1

(∗18 ∗9)
< 10–3>

B
R
IG2 SGND GND LIN B B (∗17) Stop & Start
6 2 1 5 7 (∗18 ∗10) System< 26–7> < 27–6>
9 AF2
16 B 15 B 1 A 2 A
CANL CANH IG+ B

R
P

5V+B

P P CAN I/F 5V IC
W–B(RHD)
W–B(LHD)
W–B

CAN Controller

P
F64

Electronic Key
ID Code Box 3 CPU
I/F Buzzer
LIN1

GND EFII EFIO +B


8 5 6 1
LED Driver

ET
13 A F1(A), F2(B)
BE

L
Combination Meter Assembly

17 AF4 8 AF4
W–B(RHD)
W–B(LHD)

(∗11, RHD ∗6)


W–B

W–B

(LHD ∗6)

BE

W
R

P
B

1 5A 3 5A 6 5A
∗ 6 : 1ND–TV
ECM< 6–13> < 7–7> ∗ 9 : w/ Daytime Running Light
∗10 : w/o Daytime Running Light
BR

∗11 : 1NR–FE
R ∗17 : w/ Stop & Start System
A ∗18 : w/o Stop & Start System
F2 F1 F3

M
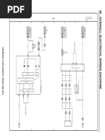
2 URBAN CRUISER (Cont' d) (Cont. next page)

M OVERALL ELECTRICAL WIRING DIAGRAM


E n try & S ta rt S y s te m

9 10 11 12

F72(B), F73(C), F74(D)


Main Body ECU

GND2 SSW1 SSW2 INDW INDS SWIL


4 C 10 C 9 C 8 D 1 D 8 C

W–B

Power Source
System< 1–6>

SB

LG
Y
F71 L36
Front Indoor Electrical Rear Indoor Electrical
12 4H Key Oscillator Key Oscillator
7 2 13 12 11
SS1 SS2 INDW INDS SWIL
Transponder Key Coil
URBAN CRUISER (EM1221E)

Junction Connector

CLG3 CLGB CLG6 CLGB


11 A 1 3 1 3
Transponder Key Amplifier
F41(A)

9 A

P
GND COM AGND TXCT CODE VC5
F59 5 4 8 9 10 14
Engine Switch 6 LF1 7 LF1

LG
W–B

W–B

G
B

BR

BE
V

P
W–B W–B

1 40 8 9 30 11 12 15 16
+B AGND TXCT CODE VC5 CLG5 CG5B CLG7 CG7B

LIN E CANL CANH BZR RC0 RDA RSSI TSW1 SEL1 SEN1 CLG1 CG1B
10 17 28 27 21 29 38 39 3 F69 5 22 33 34
Certification ECU Assembly

(RHD)

(RHD)

(RHD)

(RHD)

(RHD)

(RHD)
GR

GR
W

W
R

V
L

4 AF4 14 LF1 15 LF1 16 LF1 7 IF2 R(RHD) 4 IF2 5 IF2 6 IF2 15 IF2 3 IF2

(RHD) G(RHD)
W
Multiplex Communication

L(RHD)

(RHD)

(RHD)

(RHD)

(RHD)

(RHD)
W–B

W–B

GR

(RHD)
BE
7 Iz1
W

W–B
R
P

V
L

W(RHD)
System (CAN)

Wireless Door Lock Buzzer

(RHD)
Door Control Receiver
< 10–1>

1
4 5 2 3 6 5 2 1 6 Iz1 4 Iz1 3 Iz1 2 Iz1 1 Iz1 8 Iz1
+5 DATA RSSI TRG+ SGT ANT1 ANT2 TRG–

(RHD)

(RHD)

(RHD)

(RHD)

(RHD)

(RHD)
P

BR
O

R
V

Y
B
L15

GND
A13

z25 9 8 3 2 4 6 10 5 1 7
1
2 Front Door Outside Handle RH TRG– ANT2 ANT1 SGT SEL SENS CLG CLGB +B GND
W–B

V
A
W–B

W–B

W–B

W–B

z26 (RHD)
Front Indoor Electrical Key Oscillator RH 2 6B

F1 F2 A2 L2 F2
2 URBAN CRUISER (Cont' d) (Cont. next page)

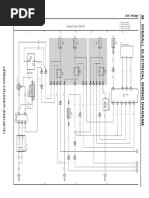
E n try & S ta rt S y s te m

13 14 15 16

F72(B), F73(C), F74(D)


Main Body ECU

IG ACC DCTY PCTY RRCY BCTY HAZ SPD


5 21 26 20 22 23 25 11
L37
Outside Luggage Electrical (IG) (ACC)
Key Antenna
21 4A 24 4A 20 4A 5 4A 7 4A
10A 7. 5A
ECU–IG ACC
CLG5 CLGB

Door Lock Control System

Combination Meter System


1 2
URBAN CRUISER (EM1221E)

< 33–9> < 34–9>


LG

SB

< 16–2> < 16–4> < 16–5> < 16–6>


7 4S 6 4S

< 43–3>
GR
R

Interior Light System


8 B 13 B
F41(A), F42(B) F39(A), F40(B)
Junction Connector Junction Connector
3 LF1 4 LF1
4 A 20 A

BR
LG

SB

Y
F69
31 32 18 19 Certification ECU Assembly
CLG8 CG8B IG ACC

TSW2 SEL2 SEN2 CLG2 CG2B TSW1 SEL1 SEN1


4 6 23 35 36 3 5 22
(RHD)

(RHD)

(RHD)

(RHD)

(RHD)

(RHD)

(LHD)
BE

BE

BE

(LHD)

(LHD)
B

V
R(LHD)
7 JF2 R(RHD) 4 JF2 5 JF2 6 JF2 15 JF2 3 JF2 7 JF2 4 JF2 5 JF2
G(LHD)
(RHD)

G(RHD)

(LHD)

(LHD)

(LHD)
W

Y
(RHD)

(RHD)

(RHD)

(RHD)

(RHD)
L(LHD)
BE
B

V
L(RHD)
7 Jz1 7 Jz1 W(LHD) 6 Jz1 4 Jz1
W(RHD)
6 Jz1 4 Jz1 3 Jz1 2 Jz1 1 Jz1 8 Jz1
(RHD)

(LHD)

(LHD)

(LHD)
O
B

V
(RHD)

(RHD)

(RHD)

(RHD)

(RHD)

(RHD)

(RHD)
W–B
3 6 5 2 1 3 6 5 2 1 9 8 3 2 4 6

BR
O

R
V

TRG+ SGT ANT1 ANT2 TRG– TRG+ SGT ANT1 ANT2 TRG– TRG– ANT2 ANT1 SGT SEL SENS
9 8 3 2 4 6 10 5 1 7
TRG– ANT2 ANT1 SGT SEL SENS CLG CLGB +B GND

z23 z23 z24


Front Door Outside Handle LH Front Door Outside Handle LH Front Indoor Electrical Key Oscillator LH
z24 L(RHD)
Front Indoor Electrical Key Oscillator LH
A
V V(RHD)
A B
(RHD)
2 5B

F1

M
2 URBAN CRUISER (Cont' d) (Cont. next page)

M OVERALL ELECTRICAL WIRING DIAGRAM


E n try & S ta rt S y s te m
∗ 1 : w/ Theft Deterrent System

17 18 19 20

F72(B), F73(C), F74(D)


Main Body ECU
LSWD LSWP UL2 L2 ACT– ACT+ HORN TACH BDSU
25 B 10 B 16 14 3 2 15 2 D 12 B

Y
Theft Warning ECU Assembly
9 LF1

HORN Relay
URBAN CRUISER (EM1221E)

< 9–4>
DLC3
Door Lock Control BR

< 23–2>
< 33–4> < 33–5>
< 34–4> < 34–5>

Y
< 33–4> < 33–6> < 34–4> < 34–6>
Door Lock Control System

System

< 36–1>
13 LF1 14 NL1 13 NL1

BR

Y
(∗1)

(∗1)

BR
BE
P
11 NO2 12 NO2

F69
Certification ECU Assembly 24 25 7
SECI SECO TSW5

BR

Back Door Opener Switch Assembly


CLG1 CG1B TSW2 SEL2 SEN2 CLG2 CG2B
1 3
33 34 4 6 23 35 36
UL B
(LHD)

(LHD)

(LHD)

(LHD)

(LHD)

(LHD)

(LHD)

(LHD)

(LHD)
GR

BE

Open
W

Lock
P

V
L

R(LHD)
6 JF2 15 JF2 3 JF2
7 IF2 G(LHD) 4 IF2 5 IF2 6 IF2 15 IF2 3 IF2
L

O4
L(LHD)
(LHD)

(LHD)

(LHD)

(LHD)

(LHD)

(LHD)

(LHD)

(LHD)

(LHD)
2
BE

BE
W
B

V
W(LHD)
7 Iz1 6 Iz1 4 Iz1 3 Iz1 2 Iz1 1 Iz1 8 Iz1
Front Door Outside Handle RH

3 Jz1 2 Jz1 1 Jz1 8 Jz1


(LHD)

(LHD)

(LHD)

(LHD)

(LHD)

(LHD)

(LHD)

Front Indoor Electrical


BR
(LHD)

(LHD)

(LHD)

(LHD)

(LHD)

(LHD)
W

O
W–B

W–B

W–B
R
V

Y
BR
R

Key Oscillator RH
3 6 5 2 1 9 8 3 2 4 6 10 5 1 7
10 5 1 7 TRG+ SGT ANT1 ANT2 TRG– TRG– ANT2 ANT1 SGT SEL SENS CLG CLGB +B GND
CLG CLGB +B GND

V(LHD)
z25

z26
A
z24 L(LHD)
Front Indoor Electrical
B
L(RHD) Key Oscillator LH L(RHD)
A C
V(RHD) V(RHD)
B D
2 5B 2 6B

F1 F2 O1
2 URBAN CRUISER (Cont' d)

E n try & S ta rt S y s te m ∗ 9 : w/ Daytime Running Light


∗10 : w/o Daytime Running Light

21 22 23 24
(BAT)

25A
F72(B), F73(C), F74(D) D/L
Main Body ECU
TLH TR+ GND1 ALTB
13 C 1 B 1 4

(BAT)

17 4E

BE
G
15A
DOME

2
URBAN CRUISER (EM1221E)

8 LF1
1

Running Light Relay

(∗10)< 17–15>
PANEL1 Fuse
(∗9)< 17–15>

W–B
BE
L

3 NL1

13 4B B

4 4P
Interior Light System
2 NO1 < 16–3>
L

BE

1 B 2 3

F43(A), F44(B) ACT+ D+


Junction
Back Door Lock Assembly

Connector
Courtesy

9 A 8 A M

ACT–
O3
V(RHD)

L(RHD)
V(LHD)

L(LHD)

V(LHD)
A
L(LHD)
B
W–B

W–B

L(RHD)
C
V(RHD)
D

O1 F1

You might also like