KEMBAR78
Cisco Data Analysis Course Week | PDF | Analytics | Data Analysis
0% found this document useful (0 votes)
378 views5 pages

Cisco Data Analysis Course Week

This document defines and describes the four main types of data analytics: descriptive, predictive, prescriptive, and diagnostic. Descriptive analytics answers questions about past events using historical data to generate reports and identify trends. Predictive analytics uses models and data to predict future probabilities and outcomes. Prescriptive analytics builds on descriptive and predictive analysis to recommend actions that will provide the greatest benefit. Diagnostic analytics attempts to discover the underlying causes of anomalies or inconsistencies in data. The document also outlines the typical steps in a data analysis process including asking questions, obtaining data, investigating, preparing, analyzing, and presenting results.

Uploaded by

Raja Ram
Copyright
© © All Rights Reserved
We take content rights seriously. If you suspect this is your content, claim it here.
Available Formats
Download as DOCX, PDF, TXT or read online on Scribd
0% found this document useful (0 votes)
378 views5 pages

Cisco Data Analysis Course Week

This document defines and describes the four main types of data analytics: descriptive, predictive, prescriptive, and diagnostic. Descriptive analytics answers questions about past events using historical data to generate reports and identify trends. Predictive analytics uses models and data to predict future probabilities and outcomes. Prescriptive analytics builds on descriptive and predictive analysis to recommend actions that will provide the greatest benefit. Diagnostic analytics attempts to discover the underlying causes of anomalies or inconsistencies in data. The document also outlines the typical steps in a data analysis process including asking questions, obtaining data, investigating, preparing, analyzing, and presenting results.

Uploaded by

Raja Ram
Copyright
© © All Rights Reserved
We take content rights seriously. If you suspect this is your content, claim it here.
Available Formats
Download as DOCX, PDF, TXT or read online on Scribd
You are on page 1/ 5

What is Data Analysis?

Data analytics is the process of taking that data and using it to answer questions, identify
trends, and extract insights that enable organizations to make better decisions.

There are four key types of data analytics, and each answers a different type of question:

 Descriptive analytics asks, “What happened?”


 Predictive analytics asks, “What might happen in the future?”
 Prescriptive analytics asks, “What should be done next?”
 Diagnostic analytics asks, “Why did this happen?”

Each of the above types has its own unique insights, advantages, and disadvantages. Used in
combination they provide a more complete understanding of the business's needs and
opportunities.

Descriptive Analytics

Descriptive analytics primarily uses observed data to identify key characteristics of a data set. It
relies solely on historical data to provide reports on past events. This type of analysis is also used
to generate ad hoc (as needed) reports that summarize large amounts of data to answer simple
questions like “how much?” or “how many?” It can also be used to ask deeper questions about a
specific problem. Descriptive analytics is not used to draw inferences or predictions from its
findings; it is just a starting point used to inform decisions or to prepare data for further analysis.

The descriptive analytics process is as follows:

1. Ask a historical question that needs an answer, such as “How much of product X did we
sell last year?”
2. Identify required data to answer the question
3. Collect and prepare data
4. Analyze data
5. Present results
Examples of descriptive analytics include:

 Summarizing historical events such as sales, inventory, or operations data


 Understanding engagement data such as likes and dislikes or volume of page views over
time
 Reporting general trends like revenue growth or employee injuries
 Collating survey results

Predictive Analytics
Predictive analytics utilizes real-time and/or past data to make predictions based on
probabilities. It can also be used to infer missing data or establish a predicted future trend.
Predictive analytics uses simulation models and forecasting to suggest what could happen going
forward, which can guide realistic goal setting, effective planning, management of performance
expectations, and avoiding risks. This information can empower executives and managers to take
a proactive and fact-based approach to strategy and decision making.

The predictive analytics process is as follows:

1. Ask a forward-thinking question, such as “Can we predict how much product X we will
sell next year?”
2. Collect and prepare data
3. Develop predictive analytics models
4. Apply models to the prepared data
5. Review models and present results

Examples of predictive analytics include:

 Forecasting customer behavior, purchasing patterns, and identifying sales trends


 Predicting customer preferences and recommending products to customers based on past
purchases and search history
 Predicting the likelihood that a given customer will purchase another product or leave the
store
 Identifying possible security breaches that require further investigation
 Predicting staffing and resourcing needs

Prescriptive Analytics

 Prescriptive analytics builds on descriptive and predictive analysis by recommending


courses of action that will reap the greatest benefit for the organization. In short,
prescriptive analytics tells you what should be done in a given situation. It helps
executives, managers, and employees make the best decisions based on available data.
 A good example of prescriptive analytics is the field of GPS-based map and direction
applications. These applications provide route options to a destination based on traffic
volume, road conditions, and maximum speed. It can then prescribe the best route based
on user-defined objectives such as shortest distance or quickest time.

Diagnostic Analytics
Diagnostic analytics enhances the descriptive analytics process by digging in deeper
and attempting to discover the cause(s).

The diagnostic analytics process is as follows:

1. Identify anomalies (inconsistencies) in data sets


2. Collect data related to the anomalies
3. Use statistical techniques to uncover relationships and trends that could explain
the anomalies
4. Present possible causes

An example of diagnostic analytics is using subscription cancellations, correlated with


customer comments and ratings, to determine the most common reasons why users
cancel subscriptions. Another example would be determining whether there is a
correlation between the demographics of consumers and their purchasing patterns at
specific times of year.

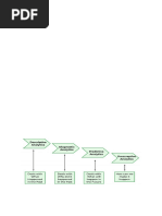
The Data Analysis Process


There are many different models of data analytics, and in this course, we will use the six-
step Data Analysis lifecycle show in the figure below. Think of this model as iterative, meaning
that some steps could be repeated multiple time before decision makers are confident enough to
move forward to the next step.
 Asking the Question - The analytics process always starts with a question to be
answered. Some questions are simple, such as “which bicycle color is most popular with
our younger buyers?” Others are very complex, such as “why are certain types of cancer
cells exhibiting resistance to radiation treatments?”
 Getting the data - This step involves the process of locating and obtaining data that is
relevant to the question, and then determining if there is enough data to complete the
analysis.
 Investigating the data - Data comes in many forms and from many different sources.
This step involves determining if the data is complete and contains the relevant
information for the analysis.
 Preparing the data - This step can involve many tasks to transform the data into a
format appropriate for the tools that will be used to analyze and present the data. This
process is sometimes referred to as “cleaning” the data, because there may be blank
records or obvious errors in the data set.
 Analyzing the data - Analysis is the process of identifying patterns, correlations, and
relationships contained within a data set or sets to draw inferences and conclusions.
Often, analysis relies on statistical techniques and software tools such as spreadsheets and
visualization applications.
 Presenting the results - This is usually the last step for data analysts. It is the process of
communicating the results to decision-makers. This can be done in the form of a report,
graphical representations, or a combination of both. Sometimes the data analyst is also
asked to recommend actions based on results.

You might also like