KEMBAR78
Use Cases | PDF | Use Case | User (Computing)
0% found this document useful (0 votes)
194 views9 pages

Use Cases

The document outlines the functional requirements for a Payroll Management System (PMS). It describes various use cases for the system, including installation, login, adding/managing employees, searching for employee records, displaying employee profiles and attendance/salary details, and updating employee information. It specifies prerequisites, normal flows, alternate scenarios, and potential exceptions for each use case. The principal actors are identified as the administrator and system. It is noted that PMS will be single-user software.
Copyright
© Attribution Non-Commercial (BY-NC)
We take content rights seriously. If you suspect this is your content, claim it here.
Available Formats
Download as DOCX, PDF, TXT or read online on Scribd
0% found this document useful (0 votes)
194 views9 pages

Use Cases

The document outlines the functional requirements for a Payroll Management System (PMS). It describes various use cases for the system, including installation, login, adding/managing employees, searching for employee records, displaying employee profiles and attendance/salary details, and updating employee information. It specifies prerequisites, normal flows, alternate scenarios, and potential exceptions for each use case. The principal actors are identified as the administrator and system. It is noted that PMS will be single-user software.
Copyright
© Attribution Non-Commercial (BY-NC)
We take content rights seriously. If you suspect this is your content, claim it here.
Available Formats
Download as DOCX, PDF, TXT or read online on Scribd
You are on page 1/ 9

2.

2 Product Functions:
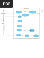
PMS should support the following use cases: Class of use Cases Use case related to Installation Use cases related to system authorization Use cases related to admin operations Use case related to search Use case related to search results Use cases related to information display Use cases Installation Login Add employee Manage Employee Change password Search employee record Displays records Display profile Display Attendance Display Salary Update Profile Use cases related to information updates Input Salary Input Attendance Organization Policies Description of Use cases Creates and initializes working files Login into PMS Adds a new employee Manages existing employee Changes PMS password Search employees record from the database Displays desired employee records from database Display employees profile Display attendance record of employee Display employees salary details Updates employees professional profile Input employees Salary Input employees attendance record Guidelines for salary increment and promotion

Use cases related to additional information

2.3 User Characteristics:


a. The user should be familiar with the Payroll Management System related terminology like Salary Components (Basic, HRA, DA, and TA)/Attendance/ Promotion. b. The user should know the details of Salary computation.

2.4 Principal Actors


The two principal actors in PMS are administrator and system.

2.5 General Constraints:


a. PMS is single user software.

3. Specific Requirements
3.1 Functional Requirements:
We describe the functional requirements by giving various use cases.

Use case related to installation:


Use Case id: 1001 Use case name: Installation Primary Actor: User Pre Condition: System should be logged on. Main Scenario: 1. User initiates PMS installation program. 2. System asks the user for the home directory in which all the working Files will be created. User is also asked for the initial login and Password. 3. User specifies the home directory and login/password. 4. System creates the working files in the specified home directory. Working files contain: a. Authorization information. b. Database Structure. c. Organization policy. Post Condition: Installation Successful Alternate Scenario: a. Installation aborted by user. Exception: 5 Installation fails.

Use cases related to system authorization:


Use Case id: 1002 Use case name: Login Primary Actor: Administrator Pre Condition: Software should be installed. (Refer to case id: 1001) Main Scenario: 1. Start the application. User prompted for login and password. 2. User gives the login and password. 3. System does authentication. 4. Main screen is displayed. Post Condition: 1. Login granted. 2. Refer to case id 1003 Alternate Scenario: ---------NIL---------

Exception: 4(a) Authorization fails 4(a) Prompt the user that he typed the wrong password and/or wrong username. 4(b) Allow him to re-enter the password and/or username.

Use cases related to administrator operations: Use Case id: 1003 Use case name: Administrator homepage. Primary Actor: Administrator Pre Condition: Administrator should be logged in. (Refer to case id: 1002) Main Scenario: 1. User has options to add employee, manage employee our change password. 2. User selects to change his/her account password. Post Condition: 1. Change Password screen is displayed. 2. Refer to case id 1004(a).
Alternate Scenario: 1. Administrator selects option to add employee (refer to case id 1004(b)). 2. Administrator selects option to manage employee (refer to case id 1004(c)). Exception: ----------NIL----------

Use case related to change password: Use Case id: 1004(a) Use case name: Change password Primary Actor: Administrator Pre Condition: Administrator should be logged in. (Refer to case id: 1003) Main Scenario: 1. User initiates the password change screen. 2. User is prompted for new password and confirm new password. 3. User gives the new password and confirm new password. 4. System does authentication. 5. New password is registered with the system. Post Condition: 1. Password is changed. 2. User returns to main screen. 3. Refer to case id 1003
Alternate Scenario: 1. User opts to return to the homepage without changing the password.(refer id:1003)

Exception: 4(a) new password length is short. 4(a) New password and confirm new password does not match. 4(b) Allow him to re-enter the new password and confirm new password.

Use case related to add employee: Use Case id: 1004(b) Use case name: Add Employee Primary Actor: Administrator Pre Condition: Administrator should be logged in. (Refer to case id: 1003) Main Scenario: 1. User initiates the add employee screen. 2. System asks the user for new employee details. 3. User enters the employee details. Post Condition: 1. New employee is added. 2. User is directed to that particular employees profile (refer to case id: 1006(a)).
Alternate Scenario: 1. User returns to the homepage without adding new employee. Exception: 4(a) Mandatory fields are not filled. 4(b) User is prompted to complete the form.

Use case related to manage employee: Use Case id: 1004(c) Use case name: Search Employee Record Primary Actor: Administrator Pre Condition: Administrator should be logged in. (Refer to case id: 1003) Main Scenario: 1. User initiates the manage employee screen. 2. System asks the user for employee name and/or employee number and/or department. 3. User enters the required details. 4. Searching is initiated after user selects the concerned option.
Post Condition: 1. Search results is/are displayed. (Refer to case id: 1005) Alternate Scenario: 1. User returns to the homepage without searching. Exception: 4(a) Search is not performed as all fields are empty. 4(b) User is prompted to enter at least one field.

Use case related to searched results: Use Case id: 1005 Use case name: Display Records Primary Actor: Administrator Pre Condition: Searched operation should be performed. (Refer to case id: 1004(c)) Main Scenario: 1. User is directed to indexed search results. 2. User selects the desired employee record. 3. User is directed to selected employees profile.
Post Condition: 1. Employees profile is displayed. (Refer to case id: 1006(a)) Alternate Scenario: 1. User returns to the search page to change searching parameters. Exception: 4(a) No records are found.

Use case related to Employees profile: Use Case id: 1006(a) Use case name: Display profile Primary Actor: Administrator Pre Condition: 1. new employee is added. (Refer to case id: 1004(b)) 2. User selects a record from the searched results. (Refer to case id: 1005) Main Scenario: 1. Employees profile is displayed. 2. User selects to update the employees profile.
Post Condition: 1. User is directed to update information page. (Refer to case id: 1007(a)) Alternate Scenario: 1. User selects to navigate to employees attendance details page. 2. User selects to navigate to employees salary details page. Exception: --------------NIL---------------

Use case related to Update Employees profile: Use Case id: 1007(a) Use case name: Update profile Primary Actor: Administrator Pre Condition: 1. User should be directed from Employees profile page. (Refer to case id: 1006(a))
Main Scenario: 1. Update Employees profile page is displayed. 2. User enters the information to be updated. 3. Information is updated. Post Condition: 1. User is redirected to Employees profile. (Refer to case id: 1006(a)) Alternate Scenario: 1. User navigates back to employees profile without updating. (Refer to case id: 1006(a)) Exception: 1. New Information does not follow the field constraints.

Use case related to Employees attendance: Use Case id: 1006(b) Use case name: Display Attendance Primary Actor: Administrator Pre Condition: 1. User should be on Employees information page.
Main Scenario: 1. Employees attendance page is displayed. 2. User selects to enter/update the employees attendance. Post Condition: 1. User is directed to update attendance page. (Refer to case id: 1007(b)) Alternate Scenario: 1. User selects to navigate to employees profile page. 2. User selects to navigate to employees salary details page. Exception: --------------NIL---------------

Use case related to Update Employees attendance: Use Case id: 1007(b) Use case name: Update attendance Primary Actor: Administrator Pre Condition: 1. User should be directed from Employees attendance page. (Refer to case id: 1006(b))
Main Scenario: 1. Update Employees attendance page is displayed. 2. User enters the information to be updated. 3. Information is updated. Post Condition: 1. User is redirected to Employees attendance page. (Refer to case id: 1006(b)) Alternate Scenario: 2. User navigates back to employees attendance page without updating. (Refer to case id: 1006(b)) Exception: 1. New Information does not follow the field constraints.

Use case related to Employees salary: Use Case id: 1006(c) Use case name: Display Salary Primary Actor: Administrator Pre Condition: 1. User should be on Employees information page.
Main Scenario: 1. Employees salary page is displayed. 2. User selects to enter/update the employees salary. Post Condition: 1. User is directed to update salary page. (Refer to case id: 1007(c)) Alternate Scenario: 3. User selects to navigate to employees profile page. 4. User selects to navigate to employees attendance details page. Exception: --------------NIL---------------

Use case related to Update Employees salary: Use Case id: 1007(c) Use case name: Update salary Primary Actor: Administrator Pre Condition: 1. User should be directed from Employees salary page. (Refer to case id: 1006(c))
Main Scenario: 1. Update Employees salary page is displayed. 2. User enters the information to be updated. 3. Information is updated. Post Condition: 1. User is redirected to Employees salary page. (Refer to case id: 1006(c)) Alternate Scenario: 1. User navigates back to employees salary page without updating. (Refer to case id: 1006(c)) Exception: 1. New Information does not follow the field constraints.

Use case related to Guidelines for salary increment and promotion: Use Case id: 1008 Use case name: Organization Guidelines Primary Actor: Administrator Pre Condition: 1. User should be directed from Employees salary page. (Refer to case id: 1006(c))
Main Scenario: 1. Service rules file is opened in a new screen. Post Condition: -------------------NIL-----------------Alternate Scenario: ------------------NIL------------------Exception: 1. File is not found or not retrieved.

3.2 Non-Functional Requirements


3.2.1 Performance Requirements:
(a) Should run on 500 MHz, 128 MB machine. (b) Responses should be within 2 sec.

3.2.2 Design Constraints:


1. Security: The files in which the information regarding employees should be secured against malicious deformations. 2. Fault Tolerance: Data should not become corrupted in case of system crash or Power failure.

3.2.3 External Interface Requirements:


----------------NIL----------------

4. Future Extensions:
a. PMS is intended to be single user software. A possible future extension would be to make it multi user and a web based application.

-------------------------------------------END OF SRS------------------------------------------

You might also like