KEMBAR78
Use Case Diagram Example | PDF | Use Case | User (Computing)
0% found this document useful (0 votes)
1K views8 pages

Use Case Diagram Example

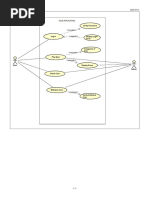
The document describes 14 use cases for an online ordering system. The use cases include registration, login, viewing products, placing orders, making payments, viewing order details, providing feedback, user management, product management, category management, order management, report generation, delivery management, and logout. Each use case includes actors, descriptions, preconditions, basic and alternate flows, and post conditions.

Uploaded by

Waleed Fraz
Copyright
© © All Rights Reserved
We take content rights seriously. If you suspect this is your content, claim it here.
Available Formats
Download as DOCX, PDF, TXT or read online on Scribd
0% found this document useful (0 votes)
1K views8 pages

Use Case Diagram Example

The document describes 14 use cases for an online ordering system. The use cases include registration, login, viewing products, placing orders, making payments, viewing order details, providing feedback, user management, product management, category management, order management, report generation, delivery management, and logout. Each use case includes actors, descriptions, preconditions, basic and alternate flows, and post conditions.

Uploaded by

Waleed Fraz
Copyright
© © All Rights Reserved
We take content rights seriously. If you suspect this is your content, claim it here.
Available Formats
Download as DOCX, PDF, TXT or read online on Scribd
You are on page 1/ 8

2.

8 High Level Use Case Diagram


1.1 Use case Descriptions
1.1.1 UC_1: UC_ Registration
Actors
Admin/Delivery Boy/Customer
Brief description
This system allows the above-mentioned actor to register themselves and provide
the required basic information for registration.
Preconditions
The above-mentioned actor must have valid required information and should not
have an account.
Basic flow.
1. The user will visit the application.
2. A registration interface will be provided to user.
3. The user will provide the required information in the form.
4. User will submit the information.
5. System will validate the record and make sure that user does not already
have an account.
6. System will save the record in the database.
Alternate flows
1. User doesn’t provide the required information.
1.1 System will display the message: “Please enter the required
information”.
2. User already has an account.
2.1 System will display the error message: “Customer already has an
account”.
Post conditions
The user is registered in the system successfully.

1.1.2 UC_2: UC_ Login


Actors
Admin/Customer/Delivery Boy
Brief description
The above-mentioned actors will login the system after verifying their account as
they are not already logged in.
Preconditions
The above-mentioned actors must have a valid account and customer should be
registered to access the services of the system.
Basic flow.
1. A login interface will be provided to above mentioned actors.
2. Above-mentioned actors will enter email and password into required fields
and click on the login option.
3. System validates email and password from database.
4. Afterwards the users will able to login to the system.
Alternate flows
1. The above-mentioned actors click on login button without entering the
data into required fields.
2.1. The system will show a required field error message.
2. The user enters the incorrect email or password.
2.1 The system will show an error message: “Please enter correct email
and password”.
Post conditions
The above-mentioned actors have logged in successfully.

1.1.3 UC_3: UC_ View Product


Actors
Customer
Brief description
Customer views all available products.
Preconditions
Customer must have an internet connection.
Basic flow.
1. An interface will be provided to customer.
2. Customer will click on view product button.
3. Available products will be displayed to the customer.
Alternate flows
1. Interface is not loaded or taking time to load/appear.
1.1. System will display an error message: “bad internet connection”.
Post conditions
Action is completed successfully.

1.1.4 UC_4: UC_ Order Placement


Actors
Customer
Brief description
The customer can choose required products he wants to buy, add them to
cart and place order for the products.
Preconditions
The Customer must register to place an order.
Basic flow
1. The customer adds the desired item to the cart.
2. An interface will be provided to the customer who shows all the
products in the cart.
3. The customer can continue shopping for more products or further
checkout.
4. If the customer is not registered to the app an interface will be
provided to fill out the registration form.
5. After the customer is logged in, an interface will be provided to select
the payment details.
6. After selection customer will choose from the system provided
payment methods.
7. Now customer will select the suitable payment method.
8. Customer has to confirm the order.
9. After confirmation an interface will be provided to user to show
successful processing of order.
Alternate flows
1. The user is not able to place the order if he is not a registered
customer.
Post conditions
The customer has successfully placed the order for required items.

1.1.5 UC_5: UC_ Make Payment


Actors
Customer
Brief description
After clicking the check-out button customer has to make an online payment for
the purchase to be complete. The system allows the customer to pay online/cash
on delivery/app credits.
Preconditions
Customer must have a PayPal account.
Basic flow
1. After clicking the check-out button customer has to make an online
payment.
2. After clicking customer will be transferred to the PayPal website to make
online payment/cash on delivery/app credits.
3. Customer will enter the valid PayPal account information and then make
payment.
Alternate flows
1. Customer enters an invalid information
1.1. System will display an error message: “please enter a valid
information”.
2. Customer doesn’t fill the required field in the form.
2.1. System will display an error message: “required field error”.
Post conditions
Make payment action is completed successfully.

1.1.6 UC_6: UC_ View Order


Actors
Customer
Brief description
Customer can see the complete history and status of their order. Customer can also
see the detail of their order.
Preconditions
Customer must be registered and logged in.
Basic flow.
1. A view order interface will be provided.
2. Customer will be able to see the history and status of their order.
3. Customer can see the detail of their order and previous orders by clicking
on view order button.
Alternate flows
1. Interface is not loaded or taking time to load/appear.
1.1. System will show the error message: “bad internet connection”.
1.2. Customer will again try to load the interface.
Post condition
Action completed is successfully.
1.1.7 UC_7: UC_ Give Feedback
Actors
Customer
Brief description
The customer will give feedback by providing their name, email and message.
Preconditions
The customer must have an email address.
Basic flow.
1. A form interface will be provided for feedback.
2. Customer will provide their name, email and message and click on send.
3. System will display a success message.
Alternate flows
1. Customer doesn’t fill the required field in the form.
1.1. System will display an error message: “required field error”.
Post conditions
Action is completed successfully.

1.1.8 UC_8: UC_ Manage Users


Actors
Admin
Brief description
Admin can add new users (Customer/Delivery Boy) and update and delete
existing users.
Preconditions
Admin must be logged in.
Basic flow.
1. An interface will be provided for managing the staff.
2. Admin will add users by providing new user’s details.
3. System will display a message “added successfully”.
4. Admin will also update/delete the existing users.
5. System will display a message “updated/deleted successfully”.
Alternate flows
1. Admin doesn’t fill in the required fields.
1.1. System will display an error message: “required field error”.
Post conditions
Action is completed successfully.

1.1.9 UC_9: UC_ Manage Products


Actors
Admin
Brief description
Admin will add, delete and update products by providing the product details and
by selecting brand and category of the product.
Preconditions
Admin must be logged in.
Basic flow.
1. An interface will be provided for managing the products.
2. Admin will add a product by providing the product details.
3. System will display a message “added successfully”
4. Admin will also update/delete product.
5. System will display a message “updated/deleted successfully.”
Alternate flows
1. Admin doesn’t enter the required fields.
1.1. System will display an error message: “required field error”.
Post conditions
Action is completed successfully.

1.1.10 UC_10: UC_ Manage Product Category


Actors
Admin
Brief description
Admin will add, delete and update the product categories.
Preconditions
Admin must be logged in.
Basic flow.
1. An interface will be provided for managing the category.
2. Admin will add category by providing the product details.
3. System will display a message “added successfully”
4. Admin will also update/delete a category.
5. System will display a message “updated/deleted successfully”.
Alternate flows
1. Admin doesn’t enter the required fields.
1.1. System will display an error message: “required field error”.
Post conditions
Action is completed successfully.
1.1.11 UC_11: UC_ Manage Orders
Actors
Admin
Brief description
Admin will view the order and its details.
Preconditions
The above-mentioned actor must be logged in.
Basic flow.
1. An interface will be provided to the admin.
2. Admin will view orders and details of the orders and also filter out orders.
Alternate flows
1. Interface is not provided to admin.
1.1. Admin will try again by clicking on the manage order button.
Post conditions
Action is completed successfully.

1.1.12 UC_12: UC_ Generate Report


Actors
Admin
Brief description
Admin will manage and generate reports if any required.
Preconditions
Admin will choose the report that admin want to generate. Admin must also be
logged in.
Basic flow
1. Admin will choose report type.
2. Admin will click on the generate report button.
Alternate flows
1. Admin does not choose report type.
1.1. System will display an error message.
Post conditions
Report is generated successfully.

1.1.13 UC_13: UC_ Manage Delivery Services


Actors
Delivery Boy
Brief description
Admin will add delivery status.
Preconditions
Admin must be logged in.
Basic flow.
1. An interface will be provided for managing the services.
2. Delivery Boy will add delivery status.
3. System displays a message “Delivery Status added successfully”.
Alternate flows
1. Delivery Boy doesn’t add delivery status
Post conditions
Action is completed successfully.

1.1.14 UC_14: UC_ Logout


Actors
Admin/Customer/Delivery Boy
Brief description
Above-mentioned actors can logout from the system.
Preconditions
Actors must be logged in and customer must also be registered.
Basic flow
1. Actors will log in to the system by entering the required details
2. Actors will perform their assigned tasks.
3. Actors will press the “Logout” button.
Alternate flows
1. Logout button doesn’t work due to internet problem.
1.1. System will display an error message: “bad internet connection”.
Post conditions
Actors are logged out of the system successfully.
1.2 Use case Diagram (refined and updated)

You might also like