KEMBAR78
DevOps Certification Training Course | PDF | Selenium (Software) | Educational Technology
0% found this document useful (0 votes)
72 views10 pages

DevOps Certification Training Course

This document provides information about a DevOps certification training course. The course teaches skills like Git, Puppet, Jenkins, SVN, Maven and more. It is India's first DevOps course validated by NASSCOM. The course includes 40 hours of instructor-led training, 30 hours of self-paced videos, 60 hours of projects and exercises, and NASSCOM certification. It uses pedagogies like instructor-led classes, self-paced learning, projects, hackathons, and more. The curriculum covers topics like infrastructure setup, version control with Git, containerization with Docker, configuration management with Puppet and Ansible, continuous testing with Selenium, continuous integration with Jenkins, and continuous orchestration with

Uploaded by

kjkjkjjatin
Copyright
© © All Rights Reserved
We take content rights seriously. If you suspect this is your content, claim it here.
Available Formats
Download as PDF, TXT or read online on Scribd
0% found this document useful (0 votes)
72 views10 pages

DevOps Certification Training Course

This document provides information about a DevOps certification training course. The course teaches skills like Git, Puppet, Jenkins, SVN, Maven and more. It is India's first DevOps course validated by NASSCOM. The course includes 40 hours of instructor-led training, 30 hours of self-paced videos, 60 hours of projects and exercises, and NASSCOM certification. It uses pedagogies like instructor-led classes, self-paced learning, projects, hackathons, and more. The curriculum covers topics like infrastructure setup, version control with Git, containerization with Docker, configuration management with Puppet and Ansible, continuous testing with Selenium, continuous integration with Jenkins, and continuous orchestration with

Uploaded by

kjkjkjjatin
Copyright
© © All Rights Reserved
We take content rights seriously. If you suspect this is your content, claim it here.
Available Formats
Download as PDF, TXT or read online on Scribd
You are on page 1/ 10

DevOps CERTIFICATION

TRAINING COURSE
Master DevOps skills and take your career to the next
level!

2 Million 1:1 Personlized 55% Average


Learners Mentorship Salary Hike

IND: +91 7022374614 US: 1-800-216-8930 sales@intellipaat.com www.intellipaat.com


DevOps Certification
Training Course
This DevOps certification training course, in association with Futureskills, is created by
industry experts to help you gain proficiency in the DevOps domain. You will learn
DevOps tools such as Git, Puppet, Jenkins, SVN, Maven, and more. This is India’s first
DevOps course validated and certified by NASSCOM.

Hottest Job of 21st Century


1.1 Million Job Postings Skill Development
There is a global estimate of 1.1 million job DevOps professionals are equipped with
postings for DevOps roles by 2022 various relevant skills, fetching lucrative
job offers

Growing DevOps Industry Future-oriented Career


35.5% CAGR in the global DevOps DevOps is a budding field; a head start will
industry prove to be beneficial

Popular Degree High Demand


43% of DevOps professionals By 2022, India and US will face a demand-
have a Master’s degree supply gap of 460,000 DevOps professionals

Our Credentials
2 Million+ 1,000+ 400+
Aspiring Active Students Industry-expert Instructors Hiring Partners

500+ 55% 155+


Corporates Upskilled Average Salary Hike Countries’ Learners

Page - 1

IND: +91 7022374614 US: 1-800-216-8930 sales@intellipaat.com www.intellipaat.com


About Program

This DevOps certification training will help you gain the required skills such as Continuous

Integration, Delivery and Deployment, Infrastructure-as-a-Code, and more using DevOps

tools such as Git, SVN, Docker, Docker Swarm, Kubernetes, Puppet, etc., through industry-

relevant projects and assignments.

Key Highlights

40 Hrs Instructor-Led Training 30 Hrs Self-paced Videos

60 Hrs Project & Exercises NASSCOM Certification

Job Assistance Flexible Schedule

Lifetime Free Upgradation Mentor Support

Program Pedagogy
Program Pedagogy

Instructor-led Training Ha ckathons


Get trained by top industry experts Get a sense of how real projects are built

Attend Live Classes Innovative LMS


From worlds top Faculty and
For effective online Learning

Industry experts experience

1:1 Personalized Learning Peer Networking and Group Learning


Hands-on exercises, project work, Improve your professional network and learn from

Learn
qui
by Doing
zzes, and capstone projects
Peer
peers
Networking
Hands on exercises, project work, For effective online Learning

quiz, capstone projects experience

Self-paced videos Gamified Learning


Learn at your own pace with Get involved in group activities to

1:1 Personalized Learning


world-class content
Gamified Learning
solve real-world problems

Hands on exercises, project work, Learn trough Hackathons and

quiz, capstone projects Group Learning

Proje cts and Exercises


Get real-world experience through

24*7 Support
projects

Hands on exercises, project work,


quiz, capstone projects

Page - 2

IND: +91 7022374614 US: 1-800-216-8930 sales@intellipaat.com www.intellipaat.com


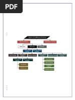
Program Curriculum
Module 1 Module 5
Infrastructure Setup Configuration Management using Puppet
Lab setup-AWS Account creation
Need of Configuration Management

EC2 and LMS Walkthrough Configuration Management Tools

What is Puppet

Module 2 Puppet Architecture

Introduction to DevOps Setting up Master-Slave using Puppet

What is Software Development?


Puppet Manifests

Software Development Life Cycle


Puppet Modules

Traditional Models for SDLC


Applying configuration using Puppet

Why DevOps?
Puppet File Server
What is DevOps?
Module 6
DevOps Lifecycle

DevOps Tools Configuration Management using Ansible


What is Ansible?

Module 3 Ansible vs Puppet

Version Control with Git Ansible Architecture

What is Version Control?


Setting up Master-Slave using Ansible

Types of Version Control System


Ansible Playbook

Introduction to SVN
Ansible Roles

Introduction to Git
Applying configuration using Ansible
Git Lifecycle

Common Git Commands


Module 7
Working with Branches in Git
Continuous Testing using Selenium
Merging Branches
What is Continuous Testing?

Resolving Merge Conflicts


What is Maven?

Git Workflow Introduction to Selenium

Module 4 Running Test Cases on Chromium Web Driver

What is Headless Mode?


Containerization Using Docker
Understanding Docker Lifecycle
Module 8
Components of Docker Ecosystem
Continuous Integration with Jenkins
Common Docker Operations

Creating a DockerHub Account


Introduction to Continuous Integration

Jenkins Master-Slave Architecture

Committing changes in a Container

Pushing a Container Image to DockerHub


Understanding CI/CD Pipelines

Creating Custom Docker Images using Dockerfile


Creating an end to end automated CI/CD Pipeline
What are Docker Volumes?
Module 9
Deploying a Multi-tier Application Using Docker Network
Continuous Orchestration Using Kubernetes
Using Docker Compose to Deploy Containers
Introduction to Kubernetes

Hands-on Exercise Docker Swarm vs Kubernetes

Kubernetes Architecture

Deploying Kubernetes using Kubeadms

Alternate ways of deploying Kubernetes


Page - 3
IND: +91 7022374614 US: 1-800-216-8930 sales@intellipaat.com www.intellipaat.com
Program Curriculum

YAML Files
Skills to Master
Creating a Deployment in Kubernetes using YAML

Services in Kubernetes
G it

Ingress in Kubernetes

DevOps

What are volumes

Types of volumes

J enkins

Persistent volumes
Maven

Introduction to secrets
Puppet & Ansible

Kubernetes Monitoring using Kubernetes Dashboard

Kubernetes

Hands-on Exercise
Docker Swarm

Module 10 Nagios

Continuous Monitoring using ELK Terraform


Agenda

What is ELK?

Components of ELK

ELK Flow

T ools to Master
Features of ELK

ELK installation

Hands-on Exercise

Module 11
Terraform Modules & Workspaces
What is Infrastructure as a code

IaC vs Configuration Management

Introduction to Terraform

Installing Terraform on AWS

Basic Operations in Terraform, init, plan, apply, destroy

Terraform Code Basics

Deploying an end-to-end architecture on AWS using Terraform

Hands-on Exercise

Page - 4

IND: +91 7022374614 US: 1-800-216-8930 sales@intellipaat.com www.intellipaat.com


Course Projects

Projects cover the following industries:

Retail Social Media Supply Chain Entrepreneurship E-commerce Banking Healthcare Insurance

Creating CI/CD Pipeline to build and test Deploying an app on Kubernetes using
a Website CI/CD Pipelines
Test and build a website by using CI/CD Pipeline This application deployment project offers practical
effectively. The project requires the learners to create learning to create a CI/CD Pipeline integrated with
a CI/CD Pipeline to integrate DevOps tools including, Kubernetes. The learners will containerize the code
either one or all of these, Git, Docker, Jenkins, Puppet, pushed in Git, save the Docker image, and push the
and Selenium. image to Docker Hub.

Merging Git Branches


Implementing Git Workflow
The learners will understand the importance of
The project allows the learners to perform successful
merging branches in Git by employing a production
operations on Git tools. The learners also get hands-
use case where merging is required. They weill
on learning to work with industry architectures,
decide to use Git merge or rebase based on the use
merge branches, and simulate a working
case. They will also use Git workflows.
architecture in Git.

Creating Custom Containers in Docker Using Blind Mounts, Docker Compose,


and Docker Swarm
The learners will build a custom container from the
In this project, learners will deploy an application by
base Ubuntu container. This hands-on project also
using Docker Compose, bind mounts, and Docker
requires the learners to successfully create a
Swarm. Create and use Bind Mounts in Docker,
Dockerfile, push a container into Docker Hub, and
deploy multiple docker applications. Also use Docker
create custom Docker images.
storage & Docker Networks

Using Puppet for Configuration Using Selenium to Create Automated Test


Management Cases
Get hands-on learning in configuration The learners are required to create automated test
management using Puppet. Work with Docker, cases with Selenium. As an important part, the
Puppet manifests conditional statements, modules, learners will also be required to create runnable jar
and classes to build Modular scripts and manage a files along with running headless tests in Chrome
large fleet of servers with Puppet. using Non-GUI Linux.

Page - 5

IND: +91 7022374614 US: 1-800-216-8930 sales@intellipaat.com www.intellipaat.com


Meet the Batch

Industries Our Learners Come From

12% - BFSI

5% - Healthcare 50% Information Technology


40%
5% - Healthcare

10% - Consulting
18%

6% - Others
10% - Others
15% - Telecom
17% - BPO/ KPO

Work Experience

20%

12+ years Some of their current employers include

20%
23%

9-12 years

23%
22%

6-9 years

22%
20%

3-6 years

20%
15%

0-3 years
15%

Page - 6

IND: +91 7022374614 US: 1-800-216-8930 sales@intellipaat.com www.intellipaat.com


Glimpse of our
Successful Transitions

4.6 4.5 4.38

Career Transitions
To

Nikhil YN From

Cloud Engineer Junior GCP Engineer Senior Cloud
Engineer

To

Nitin Goyal From

DevOps Engineer
DevOps Engineer (MCMS-MSCP) System Engineer
(MCMS-MSCP)

Karamjit Verma From
 To



Software Engineer B.Tech Graduate Software Engineer

Herin Wilson From
 To

AWS Solution Architect Process Associate IT Associate

From
 To

Anil Sharma
Cloud Architect Associate Customer Service Cloud Architect
Associate Associate

Krishnamohan From

To

Shanmugam Consultant
Software Engineer
Consultant Engineer Engineer

From
 To

Keyur Patel
IT Infrastructure Associate Cloud
Associate Cloud Engineer Support Engineer Engineer

From
 To

Somika Simlote
Senior Software
Technology Project Senior Software
Engineering Lead | India Lead Engineering Lead

Page - 7

IND: +91 7022374614 US: 1-800-216-8930 sales@intellipaat.com www.intellipaat.com


About Intellipaat

Intellipaat is one of the leading online training providers with more than 1.2 million learners
in over 155 countries. We are on a mission to democratize education as we believe that
everyone has the right to quality education.

We create courses in collaboration with top universities and MNCs for employability like IIT
Madras, University of Essex, University of Liverpool, IIT Roorkee, IIT Guwahati, E&ICT MNIT
Jaipur, SPJIMR, IBM, Microsoft, etc.

Our courses are delivered by SMEs & our pedagogy enables quick learning of difficult
topics. 24/7 technical support & career services help learners to jump-start their careers.

About Futureskills
Futureskills is an initiative by the Government of India for upskilling and reskilling about 1.4 million employees
over a period of five years. The online Futureskills platform by NASSCOM for corporate skill development targets
the areas of new and emerging technologies, such as artificial intelligence, big data, cloud computing, and
cybersecurity, in the IT sector. Futureskills aims to generate career-defining opportunities by making digital skills
affordable and available for learners.

Page - 8

IND: +91 7022374614 US: 1-800-216-8930 sales@intellipaat.com www.intellipaat.com


2 Million Learners & 500+ corporates across 155+ countries

upskilling on Intellipaat platform

Contact Us

INDIA


AMR Tech Park 3, Ground Floor, Tower B, Hongasandra Village,

Bommanahalli, Hosur Road, Bangalore, Karnataka 560068, India

Phone No: +91-7022374614

UK


Flat 16 Bluepoint Court, 203 Station Road, Harrow,

Middlesex HA1 2TS, UK

USA


1219 E. Hillsdale Blvd. Suite 205, Foster City, CA 94404

Phone No: 1-800-216-8930

sales@intellipaat.com

www.intellipaat.com

You might also like