KEMBAR78
C13 Engine Coolant Sensor Troubleshooting | PDF
0% found this document useful (0 votes)
723 views8 pages

C13 Engine Coolant Sensor Troubleshooting

The document provides information about testing the coolant level on C11, C13, C15, and C18 industrial engines. It describes the operation of three types of coolant level sensors: a 4-pin sensor, 2-wire float sensor, and 2-pin switch. Tables provide the output, voltage ranges, and terminal connections for each sensor type under normal and low coolant level conditions.

Uploaded by

benjir shuvo
Copyright
© © All Rights Reserved
We take content rights seriously. If you suspect this is your content, claim it here.
Available Formats
Download as PDF, TXT or read online on Scribd
0% found this document useful (0 votes)
723 views8 pages

C13 Engine Coolant Sensor Troubleshooting

The document provides information about testing the coolant level on C11, C13, C15, and C18 industrial engines. It describes the operation of three types of coolant level sensors: a 4-pin sensor, 2-wire float sensor, and 2-pin switch. Tables provide the output, voltage ranges, and terminal connections for each sensor type under normal and low coolant level conditions.

Uploaded by

benjir shuvo
Copyright
© © All Rights Reserved
We take content rights seriously. If you suspect this is your content, claim it here.
Available Formats
Download as PDF, TXT or read online on Scribd
You are on page 1/ 8

10/3/2017 C13 Industrial Engine RRA00001-UP(SEBP4130 - 64) - Documentation

Previous Screen
Welcome: j065btl
Product: INDUSTRIAL ENGINE
Model: C13 INDUSTRIAL ENGINE RRA01544
Configuration: C13 Industrial Engine RRA00001-UP

Troubleshooting
C11, C13, C15, and C18 Industrial Engines
Media Number -M0073474-05 Publication Date -01.08.2017 Date Updated -10.08.2017

i06729595

Coolant Level - Test


SMCS - 1395-038; 1439-038-CLT; 7422-038-CLT

The Engine Control Module (ECM) monitors a coolant level sensor to determine the coolant level. The coolant
level sensor is installed by the vehicle manufacturer. The coolant level sensor is one of the following types:

4-Pin Sensor

2 Wire Float

2-Pin Switch

The "Coolant Level Sensor" parameter must be programmed to match the type of sensor in order for the
monitoring system to function correctly. The following tables describe each sensor.

Table 1
Operation of the 4-Pin Sensor
This sensor has two output terminals. The voltage on the terminals indicates the coolant level.
Code

Suspect Failure Output Terminal


Condition Voltage on the P1
Parameter Mode Terminal on
Code Description on the Connector
Number Identifier the 4-Pin
Terminal
(SPN) (FMI) Sensor
Minimum
D of 4.1 P1-49
Normal VDC
Coolant N/A
Level Maximum
A of 0.5 P1-54
VDC
Low 111 17 Engine Coolant Level Maximum
Coolant : Low - Least Severe D of 0.5 P1-49
Level (1) VDC

https://sis.cat.com/sisweb/sisweb/techdoc/techdoc_print_page.jsp?returnurl=/sisweb/sisweb/mediasearch/mediaheaderinfoframeset.jsp&calledpage=/s… 1/8
10/3/2017 C13 Industrial Engine RRA00001-UP(SEBP4130 - 64) - Documentation

A Minimum P1-54
of 4.1
VDC
Low Engine Coolant Level This code is activated after the "low
Coolant 111 1 : Low - Most Severe coolant level" condition has existed for a
Level (3) few seconds.
Engine Coolant Level
This code is activated if both outputs are
111 2 : Erratic, Intermittent,
the same voltage for at least 2 seconds.
or Incorrect

Table 2
Operation of the 2-Wire Float Sensor (1)
This sensor has one output terminal. The voltage on the terminal indicates the coolant level.
Code
Voltage Range Terminal on
Condition Suspect Failure Mode (2) the P1
Parameter Identifier Code Description Connector
Number (SPN) (FMI)

Normal 0.8 VDC


Coolant N/A to
Level 1.8 VDC
Low Engine Coolant Level 2.0 VDC
Coolant 111 17 : Low - Least Severe to
Level (1) 3.0 VDC
Low Engine Coolant Level 3.3 VDC
Coolant 111 1 : Low - Most Severe to P1-26
Level (3) 4.3 VDC
Engine Coolant Level Voltage is
111 3 : Voltage Above greater than 4.5
Normal VDC.
Engine Coolant Level
Voltage is less
111 4 : Voltage Below
than 0.5 VDC.
Normal
(1) There are two types of sensor that can be utilized when the ECM is programmed to this option. Some sensors will have 2 wires and
some sensors will have 3 wires. A sensor with 3 wires requires 5 VDC to operate. The power wire for this sensor may be connected to
terminal 2 of the P1 connector. The 2-wire float sensor does not require electrical power to operate.
(2) The voltage that is between the ranges is a hysteresis band. The hysteresis band will prevent false indications when the coolant sloshes
in the tank.

Table 3
Operation of the 2-Pin Switch
This switch creates a short circuit when coolant is present.
Condition Code Condition of the Circuit
Suspect Failure Code Description
Parameter Mode
https://sis.cat.com/sisweb/sisweb/techdoc/techdoc_print_page.jsp?returnurl=/sisweb/sisweb/mediasearch/mediaheaderinfoframeset.jsp&calledpage=/s… 2/8
10/3/2017 C13 Industrial Engine RRA00001-UP(SEBP4130 - 64) - Documentation

Number Identifier
(SPN) (FMI)
Normal
Short circuit between P1-49 and sensor
Coolant N/A
common
Level
Low Engine Coolant
Open circuit between P1-49 and sensor
Coolant 111 17 Level : Low - Least
common
Level Severe (1)
Low Engine Coolant This code is activated after the "low
Coolant 111 1 Level : Low - Most coolant level" condition has existed for
Level Severe (3) a few seconds.

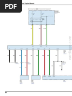
Illustration 1 g01118000
A typical schematic for the 4-pin sensor.
The return wire may be connected to P1-3, P1-5, or P1-18.

Probable Causes
Codes

Electrical connectors

Sensor supply voltage

Coolant level sensor

Wiring harness

ECM

Recommended Actions
Table 4
Troubleshooting Test Step Value Result
1. Check for Codes
Codes Result: There is a 111-2 code.
https://sis.cat.com/sisweb/sisweb/techdoc/techdoc_print_page.jsp?returnurl=/sisweb/sisweb/mediasearch/mediaheaderinfoframeset.jsp&calledpage=/s… 3/8
10/3/2017 C13 Industrial Engine RRA00001-UP(SEBP4130 - 64) - Documentation

A. Establish communication between Cat® Electronic There is a problem with the


Technician (ET) and the engine ECM. circuit for the 4-pin sensor.

B. Access the "Active Diagnostic" screen. Proceed to Test Step 2.

C. Verify that a code for the coolant level switch is active. Result: There is a 111-3 or 111-4
code. There is a problem with the
circuit for the 2-wire float sensor.

Proceed to Test Step 8.

2. Inspect Electrical Connectors and Wiring for the 4-


Pin Sensor

A. Thoroughly inspect the J1/P1 ECM connector, the


connector for the extension harness for the coolant level,
and the terminals for the coolant level sensor in the
Result: All connectors, pins, and
connectors.
sockets are OK.
Note: The connector for the extension harness for the
Proceed to Test Step 3
coolant level connects the coolant level sensor to the
vehicle harness in the engine compartment of some chassis.
Result: All connectors, pins, and
Refer to Troubleshooting, "Electrical Connectors - Inspect"
sockets are NOT OK.
for details.
Electrical Repair: Repair the connectors or
B. Perform a 45 N (10 lb) pull test on each of the wires in
connectors wiring and/or replace the
the ECM connector that are associated with the following
connectors or wiring. Ensure that
connections:
all the seals are properly in place
- P1-2 +5V supply
and ensure that the connectors are
- P1-5 AP sensor/switch common
coupled.
- P1-49 Coolant level normal
- P1-54 Coolant level low
If the problem is not resolved,
proceed to Test Step 3.
C. Check the ECM connector for the proper torque. Refer
to Troubleshooting, "Electrical Connectors - Inspect" for
details.

D. Check the harness and wiring for abrasion and for pinch
points from the sensor to the ECM.

3. Disconnect the Coolant Level Sensor and Check the Supply Result: The measured voltage is
Supply Voltage voltage OK.

A. Turn the keyswitch to OFF. Proceed to Test Step 4

B. Disconnect the coolant level sensor from the harness. Result: The measured voltage is
NOT OK.
C. Use a multimeter to measure the voltage at the harness
connector from terminal C to terminal B. Proceed to Test Step 5

https://sis.cat.com/sisweb/sisweb/techdoc/techdoc_print_page.jsp?returnurl=/sisweb/sisweb/mediasearch/mediaheaderinfoframeset.jsp&calledpage=/s… 4/8
10/3/2017 C13 Industrial Engine RRA00001-UP(SEBP4130 - 64) - Documentation

D. Turn the keyswitch to ON.

4. Disconnect the Coolant Level Sensor and Check the


Coolant Level Harness Result: The coolant level status
is OK. The coolant level status
A. Turn the keyswitch to OFF. indicates "LOW" with the jumper
in place.
B. Disconnect the coolant level sensor from the harness.
Leave the jumper wire in place. If
C. Use a jumper wire to connect terminal D to terminal B at a breakout T is installed, leave
Coolant
the harness connector. the breakout T in place also.
level
sensor
D. Turn the keyswitch to ON. Proceed to Test Step 6.

E. While the jumper wire is in place, access the status Result: The coolant level status
screen that indicates the coolant level status. is NOT OK.

F. Wait for 30 seconds. Read the status and record the Proceed to Test Step 7.
status.

5. Disconnect the Terminal for the Sensor Supply from Supply Result: The measured voltage is
the ECM Connector voltage OK. The problem is located in the
harness wiring.
A. Turn the keyswitch to OFF.
Repair: Repair the wiring or
B. Disconnect the J1/P1 ECM connector. replace the wiring, as required.

C. Install a jumper wire between the J1 and the P1 ECM Result: The measured voltage is
connector. NOT OK. The problem is on the
ECM side.
D. Turn the keyswitch to ON.
Repair: 1. Temporarily connect a
E. Measure the voltage terminal 2 to terminal 5. test ECM. Ensure that the
"Coolant Level Sensor" is
programmed to match the old
ECM.

2. Check the test ECM by


measuring the voltage at the
breakout T from terminal 2 to
terminal 5 again.

3. If the problem is resolved with


the test ECM, reconnect the
suspect ECM. If the problem
returns with the suspect ECM,
replace the ECM.

If the problem is not resolved,

https://sis.cat.com/sisweb/sisweb/techdoc/techdoc_print_page.jsp?returnurl=/sisweb/sisweb/mediasearch/mediaheaderinfoframeset.jsp&calledpage=/s… 5/8
10/3/2017 C13 Industrial Engine RRA00001-UP(SEBP4130 - 64) - Documentation

proceed to Test Step 6.

Result: The 111-2 diagnostic


6. Check the Wire Harness for the Coolant Level Low code is not active.

A. Turn the keyswitch to OFF. Proceed to Test Step 7.

B. Use two jumper wires to connect terminal A (coolant Result: The 111-2 diagnostic
level low) and terminal D to terminal B at the harness code is active. The harness and
connector. the ECM are working correctly.
Code
C. Turn the keyswitch to ON. Repair: Remove the jumpers.
Replace the sensor and ensure
D. While the jumper wires are in place, access the "Active that 111-2 diagnostic code
Diagnostic Code" screen in Cat ET. disappears with the new sensor.

E. Verify that 111-2 diagnostic code is active. If the problem is not resolved,
proceed to Test Step 7.

7. Check the ECM ECM Result: The 111-2 diagnostic


code is active. The ECM is
A. Turn the keyswitch to OFF. functioning properly.

B. Fabricate two jumper wires 100 mm (4 inch) long. Repair: Repair the harness or
Crimp a Deutsch pin to both ends of each wire. replace the harness, as required.

C. Turn the keyswitch to ON. Result: The 111-2 diagnostic


code is not active. There may be a
D. Observe the "Coolant Level Sensor" status in Cat ET. problem with the ECM.
Install the jumper into the breakout T to connect terminal
49 to terminal 5. Repair: 1.Temporarily connect a
test ECM. Ensure that the
E. Monitor the "Coolant Level Sensor" status while the "Coolant Level Sensor" is
jumper is being inserted and removed. Wait for 30 seconds programmed to match the old
between the insertion of the jumper and the removal of the ECM.
jumper. A diagnostic code for "Low Coolant Level" should
be active. 2. If the problem is resolved with
the test ECM, reconnect the
F. Record the result. Leave the jumper installed in the suspect ECM. If the problem
breakout T. Install a jumper wire from 54 coolant level low returns with the suspect ECM,
to 18 input sensor common 1 of the breakout T. replace the ECM.

G. While both jumper wires are in place, access the "Active If the problem is not resolved,
Diagnostic Code" screen. Verify that a 111-2 diagnostic proceed to Test Step 8.
code is active. Wait for 30 seconds for the activation of the
diagnostic code.

H. The coolant level sensor status behaves in the following


manner:
- The Coolant Level Sensor Status indicates "OK" before

https://sis.cat.com/sisweb/sisweb/techdoc/techdoc_print_page.jsp?returnurl=/sisweb/sisweb/mediasearch/mediaheaderinfoframeset.jsp&calledpage=/s… 6/8
10/3/2017 C13 Industrial Engine RRA00001-UP(SEBP4130 - 64) - Documentation

the jumper wire is installed between terminal 49 and


terminal 5. 111-2 diagnostic code may be active.
- The coolant level sensor status changes to "LOW" after
the jumper wire is installed between terminal 49 and
terminal 5. Also, a diagnostic code for low coolant level
becomes active.

8. Inspect Electrical Connectors and Wiring for the 2-


Result: The wiring appears to be
Wire Float Sensor
OK.
A. Thoroughly inspect the J1/P1 ECM connector, the
Proceed to Test Step 9.
connector for the coolant level sensor, and the terminals for
the coolant level sensor in the connectors. Refer to
Result: The wiring appears to be
Troubleshooting, "Electrical Connectors - Inspect".
NOT OK.
B. Perform a 45 N (10 lb) pull test on each of the wires in
Electrical Repair: Repair the connectors or
the ECM connector that are associated with the following
connectors wiring and/or replace the
connections:
connectors or wiring. Ensure that
- P1-26 coolant level input
all the seals are properly in place
- P1-5 AP sensor/switch common
and ensure that the connectors are
coupled.
C. Check the ECM connector for the proper torque.
If the problem is not resolved,
D. Check the harness and wiring for abrasion and for pinch
proceed to Test Step 9.
points from the sensor to the ECM.

Result: The sensor supply


9. Disconnect the Coolant Level Sensor and Check the
voltage is NOT OK.
Supply Voltage
Proceed to Test Step 10.
A. Turn the keyswitch to OFF.
Result: The sensor supply
B. Disconnect the coolant level sensor from the harness. Supply
voltage is OK.
Voltage
C. Use a multimeter to measure the voltage at the harness
Repair: Replace the sensor.
connector.
If the problem is not resolved,
D. Turn the keyswitch to ON.
proceed to Test Step 10.

10. Disconnect the Terminal for the Sensor Supply Supply Result: The supply voltage is
From the ECM Connector Voltage OK. The problem is located in the
harness wiring.
A. Turn the keyswitch to OFF.
Repair: Repair the wiring or
B. Disconnect the J1/P1 ECM connector. replace the wiring, as required.

C. Install a breakout T between the J1 and P1 ECM Result: The supply voltage is
connector. NOT OK. The problem is on the
ECM side.
https://sis.cat.com/sisweb/sisweb/techdoc/techdoc_print_page.jsp?returnurl=/sisweb/sisweb/mediasearch/mediaheaderinfoframeset.jsp&calledpage=/s… 7/8
10/3/2017 C13 Industrial Engine RRA00001-UP(SEBP4130 - 64) - Documentation

D. Turn the keyswitch to ON.


Repair: 1. Temporarily connect a
E. Measure the voltage at the breakout T from terminal 26 test ECM. Ensure that the
to terminal 5. "Coolant Level Sensor" is
programmed to match the old
ECM.

2. Check the test ECM by


measuring the voltage at the
breakout T from terminal 26 to
terminal 5 again.

3. If the problem is resolved with


the test ECM, reconnect the
suspect ECM. If the problem
returns with the suspect ECM,
replace the ECM.

If the problem is not resolved, contact your Technical Communicator (TC). The TC can confer with the Dealer
Solution Network (DSN) to resolve any issues.

Copyright 1993 - 2017 Caterpillar Inc. Tue Oct 03 2017 11:07:28 GMT+0600 (Bangladesh Standard Time)
All Rights Reserved.
j065btl
Private Network For SIS Licensees.

https://sis.cat.com/sisweb/sisweb/techdoc/techdoc_print_page.jsp?returnurl=/sisweb/sisweb/mediasearch/mediaheaderinfoframeset.jsp&calledpage=/s… 8/8

You might also like