KEMBAR78
Cse 5009 Writ 1 | PDF | Http Cookie | World Wide Web
100% found this document useful (1 vote)
567 views72 pages

Cse 5009 Writ 1

This document outlines the assessment for a student submission of a website for a signature cuisine restaurant. It includes the module details, learner declaration, feedback form, and contents list for the website. The contents list outlines pages for the home, about, menu, user registration/login, cart, orders, admin dashboard, products, users, queries, and test reports. Wireframes and ER diagrams are also included to visualize the structure and database design. The assessment will focus on the technical implementation and features of the website submission.
Copyright
© © All Rights Reserved
We take content rights seriously. If you suspect this is your content, claim it here.
Available Formats
Download as DOCX, PDF, TXT or read online on Scribd
100% found this document useful (1 vote)
567 views72 pages

Cse 5009 Writ 1

This document outlines the assessment for a student submission of a website for a signature cuisine restaurant. It includes the module details, learner declaration, feedback form, and contents list for the website. The contents list outlines pages for the home, about, menu, user registration/login, cart, orders, admin dashboard, products, users, queries, and test reports. Wireframes and ER diagrams are also included to visualize the structure and database design. The assessment will focus on the technical implementation and features of the website submission.
Copyright
© © All Rights Reserved
We take content rights seriously. If you suspect this is your content, claim it here.
Available Formats
Download as DOCX, PDF, TXT or read online on Scribd
You are on page 1/ 72

Qualification Module Number and Title

Higher Diploma in Computing and Software Web Application Development - Website for
Engineering “Signature cuisine” restaurant
Student Name & No. Assessor

Hand out date Submission Date

Assessment Duration/Length of Weighting of Assessment


type Assessment Type
WRIT1 - 3000 words equivalent 100%
Coursework

Learner declaration

I certify that the work submitted for this assignment is my own and research sources are fully
acknowledged.

Marks Awarded
First assessor

IV marks

Agreed grade

Signature of the assessor Date

FEEDBACK FORM

1|Page
INTERNATIONAL COLLEGE OF BUSINESS & TECHNOLOGY

Module: Web Application Development - Website for “Signature cuisine” restaurant

Student:

Assessor:

Assignment:

Strong features of your work:

Areas for improvement:

2|Page
Marks Awarded:

3|Page
Contents
Acknowledgement.....................................................................................................................................5
Introduction...............................................................................................................................................6
Features of Website...................................................................................................................................7
Color and Structure...................................................................................................................................9
Technically...............................................................................................................................................11
Some common Features to all above websites.......................................................................................14
Site Maps..................................................................................................................................................15
User Panel Site Map............................................................................................................................15
ER Diagram.............................................................................................................................................16
Wireframes...............................................................................................................................................17
Home Page............................................................................................................................................17
About Us...............................................................................................................................................18
Menu.....................................................................................................................................................19
User Registration...................................................................................................................................20
User Login.............................................................................................................................................21
Cart........................................................................................................................................................22
Order Summary.....................................................................................................................................23
Admin Dashboard..................................................................................................................................24
Add Product Form.................................................................................................................................25
Placed Orders Showing to Admin..........................................................................................................26
Customer Orders That shows to admin..................................................................................................27
Customer Accounts that shows to admin...............................................................................................28
Register new Staff by admin..................................................................................................................29
Query Submission Form........................................................................................................................30
Queries That Shows to admin................................................................................................................31
Task 2........................................................................................................................................................32
Database Design of Signature Cuisine restaurant system.................................................................32
Home Page Header Section.................................................................................................................32
Footer Section......................................................................................................................................33
Home page Coding..............................................................................................................................34
Home Page...........................................................................................................................................36

4|Page
About Page...........................................................................................................................................38
Menu Page Coding..............................................................................................................................39
Menu Page............................................................................................................................................40
Contact Us Page...................................................................................................................................41
User Login Page – php implementation.............................................................................................43
User Login Page Coding......................................................................................................................43
User Login............................................................................................................................................44
User Registration.................................................................................................................................45
User Profile...........................................................................................................................................45
User Profile Update.............................................................................................................................46
Order Checkout Page..........................................................................................................................47
User Orders Page.................................................................................................................................48
Admin Panel Login..............................................................................................................................48
Admin Dashboard...............................................................................................................................49
Admin Dashboard - php implementation..........................................................................................49
Admin Update Profile..........................................................................................................................51
Placed Orders......................................................................................................................................51
Add Product Page................................................................................................................................52
Users Account......................................................................................................................................53
Manage Admin Accounts....................................................................................................................53
Queries.................................................................................................................................................53
Admin Login php implementation.....................................................................................................54
Register Staff php implementation.....................................................................................................54
Test Report...............................................................................................................................................55
Introduction.........................................................................................................................................55
Key Features........................................................................................................................................55
Purpose of the Test Plan......................................................................................................................56
User Feedbacks........................................................................................................................................66
Results Of user feedback.........................................................................................................................67
Future improvements / Recommendations............................................................................................70
Future enhancements to websites:..........................................................................................................70
References............................................................................................................................................71

5|Page
6|Page
Acknowledgement

I want to express my appreciation to all those who contributed to the completion of


this assignment. Your support and insights have been instrumental in shaping the
analysis of the food ordering system. Thank you for sharing your knowledge and
making this project possible.

Thank You

7|Page
Introduction
The hospitality industry is constantly evolving to meet customer needs, and the integration of modern
technologies is crucial for enhancing customer experience. "Signature Cuisine," a popular Sri Lankan
restaurant chain, recognizes the importance of leveraging these advancements to expand operations and
provide a seamless experience. The management of "Signature Cuisine" is developing an interactive
web-based application to serve as an informative platform, allowing customers to explore the
restaurant's offerings, make reservations, and engage with administration. The project requires a well-
structured database-driven website catering to various user roles.

The report discusses the strategic planning, design, and development of the "Signature Cuisine"
restaurant system, focusing on essential features, technological integrations, and user-focused
functionalities. It emphasizes analyzing industry websites for inspiration and best practices, aiming to
create a digital platform that meets customer expectations, enhances operational efficiency, and
increases profitability.

(Ellis, 2022)

8|Page
Features of Website
 Home Page
 Website Footer
 About Page
 Internal Web Pages

Websites have various features such as objectives, target market, sector and purpose. However, a few
basic elements are almost always present and provided by users to facilitate navigation, interaction and
their overall experience. By making it simple for users to find what they want and achieve their goals,
features like search functionality, easy navigation and responsive design are critical and increase user
happiness. To satisfy user expectations and improve user experience, features should be tailored to the
specific website. Be it an e-commerce website, blog, business website or social networking platform,
understanding the specific needs and preferences of the audience is essential to implement the most
relevant and effective features. (fluidstudiosltd, n.d.)

9|Page
 Image/Video Galleries:
Displaying visual content, including pictures, films, or infographics, helps draw users in and efficiently
communicate information.

 Search Bar
A crucial tool for users, the search bar expedites finding specific information, streamlining navigation and
enhancing user experience.

 Logo
Displayed prominently at the top of the home page, the logo aids in brand recognition, assisting users in
identifying the website, even if they don't recall the exact name.

 Navigation Bar
An omnipresent feature, the navigation bar, located at the top or side of the website, encapsulates
various functionalities, enhancing website exploration.

10 | P a g e
Image/Video Search Bar Logo Navigation Bar

www.baskinrobbins.com Yes Yes Yes Yes

www.wendys.com Yes Yes Yes Yes

www.mcdonalds.com Yes Yes Yes Yes

Color and Structure

In web design, color and texture are essential components that have a huge impact on user experience
and overall company identity.

 Color
The use of color is very important in web design because it has a significant impact on
how users perceive and interact with a website. Color is critical in creating brand
recognition and awareness as it has uses beyond aesthetics. Consumers' perception of a
brand is strengthened and made more memorable by consistently using specific color
palettes associated with it. Furthermore, color has the ability to evoke emotion, attract
attention, improve readability and ensure inclusion for users with different visual
abilities. A thoughtful color scheme unifies design components, expresses a website's
personality, and has a huge impact on how users interact with it as a whole.

 Structure
Sequence, hierarchy, and web structure are the three key website structures.

11 | P a g e
 Sequences
A linear and chronological organization of material or pages makes up the web design
sequence structure.

Figure 2 sequence

 Hierarchies
Hierarchical structure arranges content in layers or trees, based on levels of importance or
relevance.

Figure 3 Home Sequence

 Webs
Web structure, commonly known as a grid or matrix structure, arranges content in a
visually appealing way, using columns and rows.

12 | P a g e
Figure 4 Webs

Color Structure

www.baskinrobbins.com good hierarchical

www.wendys.com poor hierarchical

www.mcdonalds.com good hierarchical

Technically
Client-side Web Web Data Site Elements Markup Server-
Programmi Server hosting center Languag side
ng Provider provider e Program
Language ming
language

www.baskinrobbins.c JavaScript Apache Amazon Amazon External CSS HTML5 Java


om
Nginx Google Google Embedded
CSS

13 | P a g e
Inline CSS

Session
Cookies

Secure
Cookies

Gzip
Compression

Weak ETag

IPv6

HTTP/2

HTTP/3

www.wendys.com JavaScript Apache Acquia Acquia External CSS HTML5 PHP

Nginx Embedded CSS

Inline CSS

Gzip
Compression

Strong ETag

Default protocol
https

Default
subdomain
www

www.mcdonalds.com JavaScript Amazon Amazon External CSS HTML5 Java

Embedded CSS

Inline CSS

Session Cookies

HttpOnly
Cookies

Secure Cookies

14 | P a g e
HTTP/2

HTTPStrict
Transport
Security

Default
subdomain
www

(W3Techs, 2023)

15 | P a g e
Some common Features to all above websites

 User Registration and Authentication:

All the above websites provide user registration and login functionality, allowing
customers to create accounts, manage their profiles, and access personalized services.

 Menu and Service Listings:

These websites typically feature detailed menus and service listings, complete with high-
quality images, descriptions, pricing, and dietary information.

 Online Reservation System:

All these websites offer an online reservation system that enables customers to check the
availability of tables or services, select desired dates and times, and make reservations.

 Search Functionality:

To help customers find specific services, facilities, or information, websites include


search functionality with filters to narrow down results.

16 | P a g e
Site Maps

User Panel Site Map

Figure 5User sitemap

17 | P a g e
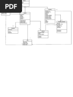
ER Diagram

Figure 6 ERD Diagram

18 | P a g e
Wireframes

Home Page

Figure 7 Home page wire

19 | P a g e
About Us

Figure 8 About us wire

20 | P a g e
Menu

Figure 9 Menu wire

21 | P a g e
User Registration

Figure 10 User Reg wire

22 | P a g e
User Login

Figure 11 User Login Wire

23 | P a g e
Cart

Figure 12 Cart Wire

Order Summary

24 | P a g e
Admin Dashboard

25 | P a g e
Add Product Form

26 | P a g e
Placed Orders Showing to Admin

27 | P16
Figure a Place
g e order wire
Customer Orders That shows to admin

Figure 17 Customer orders wire

28 | P a g e
Customer Accounts that shows to admin

Figure 18 Admin Wire

29 | P a g e
Register new Staff by admin

Figure 19 Reg new staff wire

Query Submission Form

30 | P a g e
Queries That Shows to admin

31 | P a g e
Figure 21queries to admin

Task 2
Signature Cuisine web-based application of Department of Agriculture

32 | P a g e
Database Design of Signature Cuisine restaurant system

Signature Cuisine restaurant system Web design and Coding (html, CSS, js, php including)
Home Page Header Section

33 | P a g e
Footer Section

34 | P a g e
Home page Coding

35 | P a g e
36 | P a g e
Home Page

37 | P a g e
38 | P a g e
About Page

39 | P a g e
Menu Page Coding

40 | P a g e
Menu Page

41 | P a g e
Contact Us Page

42 | P a g e
43 | P a g e
User Login Page – php implementation

User Login Page Coding

44 | P a g e
User Login

45 | P a g e
User Registration

User Profile

46 | P a g e
User Profile Update

47 | P a g e
Order Checkout Page

48 | P a g e
User Orders Page

Admin Panel Login

49 | P a g e
Admin Dashboard

Admin Dashboard - php implementation

50 | P a g e
51 | P a g e
Admin Update Profile

Placed Orders

52 | P a g e
Add Product Page

53 | P a g e
Users Account

Manage Admin Accounts

Queries

54 | P a g e
Admin Login php implementation

Register Staff php implementation.

55 | P a g e
Test Report

Introduction
The goal of the Signature Cuisine website is to improve our patrons' overall dining experiences while
streamlining staff procedures. The website has an easy-to-use layout and provides extensive details on
the restaurant's offerings, services, and amenities. Three user kinds are served by it: administrators,
restaurant employees, and patrons.

Key Features
Backend Functionality (Database):

 a reliable database system for effective information management and storing.


 Customers, employees, and administrators all have secure user authentication and
authorization.
Online Reservation:

 smooth online reservation process for services such as delivery and dine-in.
 Rate checks and availability in real time for increased consumer convenience.
Search Functionality:

 Search options for comprehensive data on lodging amenities and services.


 Simple navigation to locate particular product/service categories and exclusive deals.
Customer Interaction:

 Registering as a customer to receive exclusive discounts and individualized services.


 forms that are easy to use for guests to submit inquiries to the restaurant management.
Staff Management:

 Tools for managing reservations that help restaurant employees handle inquiries and
reservations.
 Integration of a secure payment gateway for online transactions.

56 | P a g e
Purpose of the Test Plan

Functionality Testing

Verify the functionality of every feature on the website, such as reservations, searches, and inquiries.

Usability Testing

Consider how easy it is to use and intuitive the user interface is.

Performance Testing

Evaluate how well the website functions in different scenarios, making sure it is scalable and responsive.

Test Id:1

Test Name: Register

Test case Expected Result Test result

Enter Name ,mobile , Email, Show the successfully registered successful


password, msg

After Register, you can see your name in header

57 | P a g e
Test Id:2

Test Name: login with wrong password or email

Test case Expected Result Test result

Enter wrong password or email Show massage saying wrong successful


email and password

Test Id:3

Test Name: logout

Test case Expected Result Test result

Press logout button Ask you want to logout by a alert successful

58 | P a g e
Test Id:4

Test Name: add to cart

Test case Expected Result Test result

Add to cart Show added product to cart successful


sucessfully

Test Id:5

Test Name: placing the order

Test case Expected Result Test result

Clicking proceed to checkout Show summary of order successful

59 | P a g e
Test Id:6

Test Name: add address to deliver the order and complete the order

Test case Expected Result Test result

Add address and some delivery Added successful massage successful


details and click place order
button

60 | P a g e
Test Id:7

Test Name: admin login

Test case Expected Result Test result

Username admin , password = Go to admin dashboard successful


111

61 | P a g e
Test Id:8

Test Name: Add products by admin.

Test case Expected Result Test result

Fill add product form Add product successful msg successful

62 | P a g e
Test Id:9

Test Name: manage order details by admin

Test case Expected Result Test result

See the orders placed by users Give information about each successful
order

63 | P a g e
Test Id: 10

Test Name: Adding Staff admins

Test case Expected Result Test result

Add information to reg admin Show successfully registered staff successful


staff

64 | P a g e
Test Id: 11

Test Name: Add queries

Test case Expected Result Test result

Fill the form Successfully sent query masage successful

65 | P a g e
Test Id: 12

Test Name: Admins can see the query

Test case Expected Result Test result

See query massages Showing messages successful

66 | P a g e
User Feedbacks

67 | P a g e
Results Of user feedback

68 | P a g e
69 | P a g e
Analyzing the given feedback details, we can conclude that the received remarks on the web
application are positive. Most of the users were satisfied with the web application that was
supplied.

70 | P a g e
Future improvements / Recommendations
 Better security for the website.
 Better web structure.
 An improvement on page speed
 Design update to relevant and current standards.
 Make a mobile responsive website.

Future enhancements to websites:


 Quantum computing, first developed in the 1980s, is rapidly growing due to investments
by IT giants like IBM and AWS, significantly altering future web development.
 Research shows that voice commands are preferred for search terms, and with
advancements in voice recognition technology like Siri, Alexa, Google Assistant, and
Cortana, voice search optimization is becoming a necessity for new websites and
applications, necessitating preparedness from website development firms.
 Motion UI is a SAAS framework that enables users to create animations and transitions
using Toggler, Reveal, and Orbit components. This technology enhances user experience
by incorporating basic CSS files with pre-made animations. Since 2018, Motion UI has
proven to be the future of web development, making websites more appealing, intuitive,
and user-friendly, attracting clients, and making them stand out from competitors.

71 | P a g e
References

fluidstudiosltd, n.d. www.fluidstudiosltd.com. [Online]


Available at: https://www.fluidstudiosltd.com/what-are-the-most-important-features-of-a-website
[Accessed 22 Sep 2023].

W3Techs, 2023. w3techs.com. [Online]


Available at: https://w3techs.com/sites/info/mcdonalds.com
[Accessed 18 Oct 2023].

72 | P a g e

You might also like