KEMBAR78
GD - Payroll Process Guide | PDF | Payroll | Microsoft Excel
0% found this document useful (0 votes)
171 views22 pages

GD - Payroll Process Guide

The document outlines the standard operating procedures for payroll processing in Sunfish for GreatDay HR Philippines. It details the key pre-payroll activities that must be completed like checking the payroll period, validating employee headcount, updating employee payroll data and holiday tagging. It also explains the interface processes for time and attendance capture and payroll claims, and the final period closing steps to verify salaries and close out the payroll period. The SOP provides a comprehensive guide to managing the full payroll cycle in Sunfish.

Uploaded by

Ciara Pauline
Copyright
© © All Rights Reserved
We take content rights seriously. If you suspect this is your content, claim it here.
Available Formats
Download as PDF, TXT or read online on Scribd
0% found this document useful (0 votes)
171 views22 pages

GD - Payroll Process Guide

The document outlines the standard operating procedures for payroll processing in Sunfish for GreatDay HR Philippines. It details the key pre-payroll activities that must be completed like checking the payroll period, validating employee headcount, updating employee payroll data and holiday tagging. It also explains the interface processes for time and attendance capture and payroll claims, and the final period closing steps to verify salaries and close out the payroll period. The SOP provides a comprehensive guide to managing the full payroll cycle in Sunfish.

Uploaded by

Ciara Pauline
Copyright
© © All Rights Reserved
We take content rights seriously. If you suspect this is your content, claim it here.
Available Formats
Download as PDF, TXT or read online on Scribd
You are on page 1/ 22

2F Village Corner, Ortigas Ext.

, Antipolo City, Philippines, 2870


(02) 7212 4755 | info@greatdayhr.ph

Payroll
Standard Operating
Procedures
(Payroll SOPs)
Version Description Author Date
1.0 GreatDay Payroll SOPs - draft Emily Jayme April 2020
Gene Narcisa
Rex Causapin
2.0 Formatting updates Aldro Sibayan September 2022

Page 1 of 22 SunFish DataOn Philippines, Inc.


GD - Payroll Standard Operating Procedures GreatDay HR PH
2F Village Corner, Ortigas Ext., Antipolo City, Philippines, 2870
(02) 7212 4755 | info@greatdayhr.ph

Table of Contents
SF – GD Standard Payroll Instructions ................................................................................................................... 3
I. PRE-PAYROLL ACTIVITIES........................................................................................................................... 4
1. CHECK PAYROLL PERIOD ....................................................................................................................... 4
2. EMPLOYEE HEADCOUNT ....................................................................................................................... 5
3. HOLIDAY TAGGING ................................................................................................................................ 5
4. EMPLOYEE PAYROLL DATA .................................................................................................................... 5
a. Salary Increase .................................................................................................................................. 5
b. Payroll Data ....................................................................................................................................... 6
c. Bank Account .................................................................................................................................... 7
d. Payroll Field ....................................................................................................................................... 8
e. Payroll Periods and Payment Method ............................................................................................... 8
II. THE INTERFACE PROCESSES ...................................................................................................................... 9
1. TIME AND ATTENDANCE ....................................................................................................................... 9
a. Attendance Capture .......................................................................................................................... 9
b. Attendance Status Verification ......................................................................................................... 9
c. Absence Preceding Holiday ............................................................................................................. 10
d. Attendance Interface Process ......................................................................................................... 11
e. Time and Attendance Reports ......................................................................................................... 12
2. PAYROLL AND CLAIMS INTERFACE PROCESS ....................................................................................... 17
a. Employee Payroll Data .................................................................................................................... 17
b. Payroll Processing ........................................................................................................................... 19
III. PERIOD CLOSING ..................................................................................................................................... 21
1. Salary ESS Verification ......................................................................................................................... 21
2. Close Period ........................................................................................................................................ 21

Page 2 of 22 SunFish DataOn Philippines, Inc.


GD - Payroll Standard Operating Procedures GreatDay HR PH
2F Village Corner, Ortigas Ext., Antipolo City, Philippines, 2870
(02) 7212 4755 | info@greatdayhr.ph

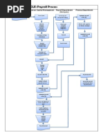
SF – GD Standard Payroll Instructions

Pre-
Period
Payroll
Closing
Activities

Interface
Processes

Payroll cycle in Sunfish is a series of activities that must be performed by paymaster in a period.

Page 3 of 22 SunFish DataOn Philippines, Inc.


GD - Payroll Standard Operating Procedures GreatDay HR PH
2F Village Corner, Ortigas Ext., Antipolo City, Philippines, 2870
(02) 7212 4755 | info@greatdayhr.ph

I. PRE-PAYROLL ACTIVITIES

These activities are reviewed and counter-checked x days prior processing module interface. Counter-checking
is done to ensure that there are no payroll-impacting fields left blank and are updated-to-date

1. CHECK PAYROLL PERIOD


Review payroll period and ensure that the previous period has been closed prior to processing of the current
inclusive dates.

a. Navigate: Settings > Payroll Settings > Payroll Period


b. Steps:
i. Ensure that dates are exact based on payroll schedule

ii. Ensure that dates are exact based on payroll schedule

Page 4 of 22 SunFish DataOn Philippines, Inc.


GD - Payroll Standard Operating Procedures GreatDay HR PH
2F Village Corner, Ortigas Ext., Antipolo City, Philippines, 2870
(02) 7212 4755 | info@greatdayhr.ph

2. EMPLOYEE HEADCOUNT
a. Employee head count
- Ensure that all employees to run in payroll are already included in the payroll period. Headcount
is critical to payroll processing as this will be the basis on accuracy and completeness of any
payroll cut-off run.
b. New hire
- It is admins’ responsibility to include the newly created employees in payroll. This can be done by
going to setting > payroll setting > payroll period. If not included, the new hire’s payroll will not
be computed.
c. Resigned
- It is equally important to exclude the resigned employees from the payroll group or payroll period.
Admins should monitor these resigned employees and remove them from the list of employees to
process in payroll.

3. HOLIDAY TAGGING – A separate document will be sent for this if you are paying holiday premium.

4. EMPLOYEE PAYROLL DATA

Payroll Data
Updates in
Update Payroll Data?
No END

YES
Salary Increase

Updates in
Payroll Data

Updates in
Bank Account

Payroll Field
Upload

There can be multiple basis of updates in payroll data. In doing such, user will be able to upload each of the
following reference data in the system through the following –

a. Salary Increase
i. Navigation
Payroll > Payroll Master Data > New Salary Upload
ii. Steps

Page 5 of 22 SunFish DataOn Philippines, Inc.


GD - Payroll Standard Operating Procedures GreatDay HR PH
2F Village Corner, Ortigas Ext., Antipolo City, Philippines, 2870
(02) 7212 4755 | info@greatdayhr.ph

1. Download the template by click the link below upload file

2. Follow the format by updating downloaded template. Ensure that the format
is correct the file type is saves as 97-03 Excel Workbook (.xls).

3. Then click submit at the bottom right side of the page

b. Payroll Data
These are updates pertaining to updates in the following payroll data:

• TIN Number
• Tax Status (0: Single, 1: Married, 2: Divorced)
• Tax Type (NR: Non-Resident, R: Resident, M: Minimum Wage Earner)
• Total Dependents
• Pay Frequency (Hourly, Daily, Monthly)
• Tax Location

i. Navigation
Payroll > Payroll Master Data > Payroll Data Upload
ii. Steps

Page 6 of 22 SunFish DataOn Philippines, Inc.


GD - Payroll Standard Operating Procedures GreatDay HR PH
2F Village Corner, Ortigas Ext., Antipolo City, Philippines, 2870
(02) 7212 4755 | info@greatdayhr.ph

1. Download the template by click the link below upload file

2. Follow the format by updating downloaded template. Ensure that the format is
correct the file type is saves as 97-03 Excel Workbook (.xls).

3. Then click submit at the bottom right side of the page

c. Bank Account
1. Search Employee>Additional Info

2. Select Bank Account Info>Bank Account>Edit

Page 7 of 22 SunFish DataOn Philippines, Inc.


GD - Payroll Standard Operating Procedures GreatDay HR PH
2F Village Corner, Ortigas Ext., Antipolo City, Philippines, 2870
(02) 7212 4755 | info@greatdayhr.ph

3. Once done, Click ‘Submit’

d. Payroll Field

e. Payroll Periods and Payment Method

Page 8 of 22 SunFish DataOn Philippines, Inc.


GD - Payroll Standard Operating Procedures GreatDay HR PH
2F Village Corner, Ortigas Ext., Antipolo City, Philippines, 2870
(02) 7212 4755 | info@greatdayhr.ph

II. THE INTERFACE PROCESSES

1. TIME AND ATTENDANCE

a. Attendance Capture
i. Attendance Upload
ii. Overtime Upload
iii. Attendance Interface Upload
iv. Leaves

b. Attendance Status Verification

Run Attendance Status Verification (Current & Previous Period)

1. Go to Time and Attendance>Attendance Status Verification Process

2. Filter Pay Period>Select All Employees>Click Process

Page 9 of 22 SunFish DataOn Philippines, Inc.


GD - Payroll Standard Operating Procedures GreatDay HR PH
2F Village Corner, Ortigas Ext., Antipolo City, Philippines, 2870
(02) 7212 4755 | info@greatdayhr.ph

3. Once successfully processed, click “Ok”

4. Validate Attendance Verification Result Report

c. Absence Preceding Holiday


Run Absence Preceding Holiday (Current and Previous Period)

1. Go to time and Attendance>Select Absence Preceding Holidays

2. Select Action Type>Holiday Date>Display

Page 10 of 22 SunFish DataOn Philippines, Inc.


GD - Payroll Standard Operating Procedures GreatDay HR PH
2F Village Corner, Ortigas Ext., Antipolo City, Philippines, 2870
(02) 7212 4755 | info@greatdayhr.ph

3.Extract and validate Absence Preceding Holiday details


a. Click Preview to extract data
b. Once validation is done, click “Process”

d. Attendance Interface Process


Run Attendance Interface Process

1. Go to Time and Attendance > Attendance Interface > Attendance Interface Process

2. Select Period>Employees>Process

Page 11 of 22 SunFish DataOn Philippines, Inc.


GD - Payroll Standard Operating Procedures GreatDay HR PH
2F Village Corner, Ortigas Ext., Antipolo City, Philippines, 2870
(02) 7212 4755 | info@greatdayhr.ph

Attendance Interface Result (after the Attendance Interface Process is complete)

** Click “Ok” once process is completed**

***Repeat Process for Previous period***

e. Time and Attendance Reports


i. Employee Attendance Report

Extract Sunfish Reports by the following order:


Active List
Inactive List
Employee Attendance Report (Current Period)
Employee Attendance Report (Previous Period)
Employee Leave Request (ALL Leave types with status: Fully Approved and Closed)
Attendance Correction Request (Status: Fully Approved and Closed)
Overtime Request Report (Status: Fully Approved and Closed)
Employee Attendance Interface Result

Note: Reports should be consistent with the Interface Results

Page 12 of 22 SunFish DataOn Philippines, Inc.


GD - Payroll Standard Operating Procedures GreatDay HR PH
2F Village Corner, Ortigas Ext., Antipolo City, Philippines, 2870
(02) 7212 4755 | info@greatdayhr.ph

Employee Attendance Report (Current Period)


1. Go to Time and Attendance>time and Attendance Report>Employee Attendance Report

2.Highlight Employees>Select Period>Choose Attendance Status>Click Export to MS Excel

***Repeat Process for Previous period**

ii. Employee Leave Request

Employee Leave Request (ALL Leave types with status: Fully Approved and Closed)

1. Go to Time and Attendance>Time and Attendance Report>Employee Leave Request Report

Page 13 of 22 SunFish DataOn Philippines, Inc.


GD - Payroll Standard Operating Procedures GreatDay HR PH
2F Village Corner, Ortigas Ext., Antipolo City, Philippines, 2870
(02) 7212 4755 | info@greatdayhr.ph

2. Go to Time and Attendance>Leave Type>Leave Date>Employees>Export to MS Excel

iii. Attendance Correction Request

Attendance Correction Request (Status: Fully Approved and Closed)

1.Go to Time and Attendance>Time and attendance Report>Attendance Correction Request

2. Select Employees>Filter Coverage Date>Choose Approval Status>Export to MS Excel

Page 14 of 22 SunFish DataOn Philippines, Inc.


GD - Payroll Standard Operating Procedures GreatDay HR PH
2F Village Corner, Ortigas Ext., Antipolo City, Philippines, 2870
(02) 7212 4755 | info@greatdayhr.ph

iv. Overtime Request Report

Overtime Request Report (Status: Fully Approved and Closed)

1. Go to Time and Attendance>Time and Attendance Report>

2. Select Pay Period>Overtime Type>Export to MS Excel

Page 15 of 22 SunFish DataOn Philippines, Inc.


GD - Payroll Standard Operating Procedures GreatDay HR PH
2F Village Corner, Ortigas Ext., Antipolo City, Philippines, 2870
(02) 7212 4755 | info@greatdayhr.ph

v. Attendance Interface Result

Page 16 of 22 SunFish DataOn Philippines, Inc.


GD - Payroll Standard Operating Procedures GreatDay HR PH
2F Village Corner, Ortigas Ext., Antipolo City, Philippines, 2870
(02) 7212 4755 | info@greatdayhr.ph

2. PAYROLL AND CLAIMS INTERFACE PROCESS

a. Employee Payroll Data


1. Extract the following Reports needed for validation

a. Go to Payroll>Payroll Report>Employee Payroll Data Report

b. Select Period Code>Employees>Click on Export to MS Excel

2. Claims Processing

Process reimbursement entries

**Run Reimbursement Interface**


Go to Reimbursement>Reimbursement Interface>Interface Process

Page 17 of 22 SunFish DataOn Philippines, Inc.


GD - Payroll Standard Operating Procedures GreatDay HR PH
2F Village Corner, Ortigas Ext., Antipolo City, Philippines, 2870
(02) 7212 4755 | info@greatdayhr.ph

** Extract the Reimbursement Interface Result report **

Go to Reimbursement>Reimbursement Report>Reimbursement Interface Result Report

3. Positive Input/ One time earning and deduction uploading

1.Go to Payroll>Payroll Component Edit>Upload

2. Select Upload>Choose File>Payroll Period>Download template

3. Once done, click “Upload”

Page 18 of 22 SunFish DataOn Philippines, Inc.


GD - Payroll Standard Operating Procedures GreatDay HR PH
2F Village Corner, Ortigas Ext., Antipolo City, Philippines, 2870
(02) 7212 4755 | info@greatdayhr.ph

Note: Positive Inputs for time and attendance related components should be from the period
not covered by the Attendance Interface run (including the 2 cut off retro processing) for
adjustments and should be uploaded under "adjustment components" (Internal Process)

b. Payroll Processing
i. Payroll Process

Payroll System Run -"Run Payroll Process”

a. Go to Payroll>Payroll Process>Payment Process

b. Select Period>Select Employees>Click Process

Note: Headcount is the total # of Active Interface Headcount)"


Identify headcount, it should be matched with the total headcount processed in T&A
Internal Validations - Payroll Validation

Extract Payroll Register Report, (Monthly Report)


a. Go to Payroll>Payroll Report>Monthly Report

Page 19 of 22 SunFish DataOn Philippines, Inc.


GD - Payroll Standard Operating Procedures GreatDay HR PH
2F Village Corner, Ortigas Ext., Antipolo City, Philippines, 2870
(02) 7212 4755 | info@greatdayhr.ph

b. Select Pay Period>Pay Date>Export to MS Excel

ii. Retroactive Processing


iii. Resigned Employees/Final Pay
iv. Arrears Processing
v. Off-Cycle Run/Special Instructions
vi. Payroll Validation
vii. Bank Transfer Processing

Run Bank Transfer process

Payroll > Payroll Process > Bank Transfer Process

Select Bank Transfer>Pay Period>Process

Page 20 of 22 SunFish DataOn Philippines, Inc.


GD - Payroll Standard Operating Procedures GreatDay HR PH
2F Village Corner, Ortigas Ext., Antipolo City, Philippines, 2870
(02) 7212 4755 | info@greatdayhr.ph

Extract Bank Transfer data report

Payroll > Payroll Process > Bank Transfer data

Validate net pay & headcount (Internal Process)

III. PERIOD CLOSING

1. Salary ESS Verification


Payroll > Salary History ESS Verification

2. Close Period
Close Payroll Period

Payroll > Payroll Process > Close Payroll period

Page 21 of 22 SunFish DataOn Philippines, Inc.


GD - Payroll Standard Operating Procedures GreatDay HR PH
2F Village Corner, Ortigas Ext., Antipolo City, Philippines, 2870
(02) 7212 4755 | info@greatdayhr.ph

Select Pay Period>Click “Close Period”

Page 22 of 22 SunFish DataOn Philippines, Inc.


GD - Payroll Standard Operating Procedures GreatDay HR PH

You might also like