KEMBAR78
Data Structures Module 1 | PDF
0% found this document useful (0 votes)
74 views65 pages

Data Structures Module 1

The document discusses data structures and algorithms. It begins by defining a data structure as a way of organizing data to reduce space and time complexities. It then classifies data structures as linear (lists, stacks, queues) and non-linear (trees, graphs). Common operations like insertion, deletion and search are discussed. Examples of use cases for different data structures and applications in fields like operating systems are provided. Algorithms are defined as sets of steps to solve problems. Characteristics of algorithms like being unambiguous, well-defined, finite and language independent are outlined.

Uploaded by

privatedummyacc
Copyright
© © All Rights Reserved
We take content rights seriously. If you suspect this is your content, claim it here.
Available Formats
Download as PDF, TXT or read online on Scribd
0% found this document useful (0 votes)
74 views65 pages

Data Structures Module 1

The document discusses data structures and algorithms. It begins by defining a data structure as a way of organizing data to reduce space and time complexities. It then classifies data structures as linear (lists, stacks, queues) and non-linear (trees, graphs). Common operations like insertion, deletion and search are discussed. Examples of use cases for different data structures and applications in fields like operating systems are provided. Algorithms are defined as sets of steps to solve problems. Characteristics of algorithms like being unambiguous, well-defined, finite and language independent are outlined.

Uploaded by

privatedummyacc
Copyright
© © All Rights Reserved
We take content rights seriously. If you suspect this is your content, claim it here.
Available Formats
Download as PDF, TXT or read online on Scribd
You are on page 1/ 65

MODULE-I

INTRODUCTION TO DATA STRUCTURES, ALGORITHMS,


SEARCHING & SORTING

Ashwini S
Assistant Professor
Ashwini S Data Structures with C++ 07-11-2023

2 AGENDA

 what is data structure?


 Classification/types of DS
 Common Data Structure Operations
 Use Cases
 Applications
Ashwini S Data Structures with C++ 07-11-2023

3 WHAT IS DATA STRUCTURE?

• A data structure is a particular way of


organizing data in a computer so that it
can be used effectively. The idea is to
reduce the space and time complexities of
different tasks.
Ashwini S Data Structures with C++ 07-11-2023

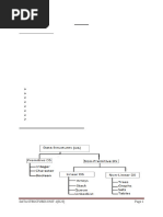
4 CLASSIFICATION/TYPES OF DATA STRUCTURES:


Ashwini S Data Structures with C++ 07-11-2023

1. Linear Data Structure


2. Non-Linear Data Structure.
Linear Data Structure:
• Data structure in which data elements are arranged sequentially or linearly, where each
element is attached to its previous and next adjacent elements, is called a linear data
structure.
• Elements are arranged in one dimension ,also known as linear dimension.
• Example: lists, stack, queue, etc.
Ashwini S Data Structures with C++ 07-11-2023

Non-Linear Data Structure:


• Data structures where data elements are not placed sequentially or linearly are called
non-linear data structures. In a non-linear data structure, we can’t traverse all the
elements in a single run only.
• Elements are arranged in one-many, many-one and many-many dimensions.
• Example: tree, graph, table, etc.
Ashwini S Data Structures with C++ 07-11-2023

7 1. ARRAY:

• An array is a collection of data items


stored at contiguous memory
locations.
• The idea is to store multiple items of
the same type together. This makes it
easier to calculate the position of
each element by simply adding an
offset to a base value, i.e., the
memory location of the first element
of the array (generally denoted by the
name of the array).
Ashwini S Data Structures with C++ 07-11-2023

8 2. LINKED LISTS:

• Like arrays, Linked List is a linear data structure. Unlike arrays, linked list elements are not
stored at a contiguous location; the elements are linked using pointers.
Ashwini S Data Structures with C++ 07-11-2023

9 3. STACK:

• Stack is a linear data structure which follows a particular order in which the operations are performed.
• The order may be LIFO(Last In First Out) or FILO(First In Last Out). In stack, all insertion and deletion
are permitted at only one end of the list.
Ashwini S Data Structures with C++ 07-11-2023

10 STACK OPERATIONS:

• push(): When this operation is performed, an


element is inserted into the stack.
• pop(): When this operation is performed, an element
is removed from the top of the stack and is returned.
• top(): This operation will return the last inserted
element that is at the top without removing it.
• size(): This operation will return the size of the stack
i.e. the total number of elements present in the stack.
• isEmpty(): This operation indicates whether the
stack is empty or not.
Ashwini S Data Structures with C++ 07-11-2023

11 4. QUEUE:

• Like Stack, Queue is a linear structure which follows


a particular order in which the operations are
performed.
• The order is First In First Out (FIFO). In the queue,
items are inserted at one end and deleted from the
other end.
• A good example of the queue is any queue of
consumers for a resource where the consumer that
came first is served first.
Ashwini S Data Structures with C++ 07-11-2023

12 QUEUE OPERATIONS:

• Enqueue(): Adds (or stores) an element to the end of the


queue..
• Dequeue(): Removal of elements from the queue.
• Peek() or front(): Acquires the data element available at the
front node of the queue without deleting it.
• rear(): This operation returns the element at the rear end
without removing it.
• isFull(): Validates if the queue is full.
• isNull(): Checks if the queue is empty.
Ashwini S Data Structures with C++ 07-11-2023

13 TREES DATA STRUCTURE

• A tree is also a collection of vertices and edges. However, in tree


data structure, there can only be one edge between two vertices.
Popular Tree based Data Structure
• Binary Tree
• Binary Search Tree
• AVL Tree
• B-Tree
• B+ Tree
• Red-Black Tree
Ashwini S Data Structures with C++ 07-11-2023

14 GRAPH DATA STRUCTURE

• In graph data structure, each node is called vertex and


each vertex is connected to other vertices through
edges.
Popular Graph Based Data Structures:
• Spanning Tree and Minimum Spanning Tree
• Strongly Connected Components
• Adjacency Matrix
• Adjacency List
Ashwini S Data Structures with C++ 07-11-2023

15 COMMON DATA STRUCTURE OPERATIONS

• Insertion: Adding an element to a data structure (e.g., adding an item to an array).


• Deletion: Removing an element from a data structure (e.g., removing a node from a linked
list).
• Search: Finding an element within a data structure (e.g., searching for a value in an array).
• Traversal: Visiting all elements in a data structure (e.g., traversing a tree to process its
nodes).
Ashwini S Data Structures with C++ 07-11-2023

16 USE CASES

• Arrays for storing lists of items like numbers or names.


• Linked lists for implementing a music playlist.
• Stacks for managing a web browser's back button.
• Queues for managing print jobs in a printer queue.
• Trees for representing the hierarchy of files and folders in
an operating system.
• Graphs for modeling social networks, transportation
systems, and more
Ashwini S Data Structures with C++ 07-11-2023

17 NEED OF DATA STRUCTURE:

• Data structure modification is easy.


• It requires less time.
• Save storage memory space.
• Data representation is easy.
• Easy access to the large database
Ashwini S Data Structures with C++ 07-11-2023

18 APPLICATIONS OF DATA STRUCTURES:

Data structures are used in various fields such as:


• Operating system
• Graphics
• Computer Design
• Blockchain
• Genetics
• Image Processing
• Simulation,
• etc.
Ashwini S Data Structures with C++ 07-11-2023

19 WHAT IS AN ALGORITHM?

• The word Algorithm means ” A set of finite


rules or instructions to be followed in
calculations or other problem-solving
operations ”
• Therefore Algorithm refers to a sequence of
finite steps to solve a particular problem.
Ashwini S Data Structures with C++ 07-11-2023

20 WHAT IS THE NEED FOR ALGORITHMS?

1. Algorithms are necessary for solving complex problems efficiently and effectively.
2. They help to automate processes and make them more reliable, faster, and easier to
perform.
3. Algorithms also enable computers to perform tasks that would be difficult or
impossible for humans to do manually.
4. They are used in various fields such as mathematics, computer science, engineering,
finance, and many others to optimize processes, analyze data, make predictions, and
provide solutions to problems.
Ashwini S Data Structures with C++ 07-11-2023

21 WHAT ARE THE CHARACTERISTICS OF AN


ALGORITHM?
Ashwini S Data Structures with C++ 07-11-2023

22

• Clear and Unambiguous: The algorithm should be unambiguous. Each of its steps should be clear in all
aspects and must lead to only one meaning.
• Well-Defined Inputs: If an algorithm says to take inputs, it should be well-defined inputs. It may or may not
take input.
• Well-Defined Outputs: The algorithm must clearly define what output will be yielded and it should be well-
defined as well. It should produce at least 1 output.
• Finite-ness: The algorithm must be finite, i.e. it should terminate after a finite time.
• Feasible: The algorithm must be simple, generic, and practical, such that it can be executed with the available
resources. It must not contain some future technology or anything.
• Language Independent: The Algorithm designed must be language-independent, i.e. it must be just plain
instructions that can be implemented in any language, and yet the output will be the same, as expected.
Ashwini S Data Structures with C++ 07-11-2023

23

• Definiteness: All instructions in an algorithm must be unambiguous, precise, and easy to


interpret. By referring to any of the instructions in an algorithm one can clearly understand
what is to be done. Every fundamental operator in instruction must be defined without any
ambiguity.
• Finiteness: An algorithm must terminate after a finite number of steps in all test cases. Every
instruction which contains a fundamental operator must be terminated within a finite amount
of time. Infinite loops or recursive functions without base conditions do not possess finiteness.
• Effectiveness: An algorithm must be developed by using very basic, simple, and feasible
operations so that one can trace it out by using just paper and pencil.
Ashwini S Data Structures with C++ 07-11-2023

24 TYPES OF ALGORITHMS:

There are several types of algorithms available. Some important algorithms are:
1. Brute Force Algorithm: It is the simplest approach to a problem. A brute force algorithm is the first approach that
comes to finding when we see a problem.
2. Recursive Algorithm: A recursive algorithm is based on recursion. In this case, a problem is broken into several sub-
parts and called the same function again and again.
3. Backtracking Algorithm: The backtracking algorithm builds the solution by searching among all possible solutions.
Using this algorithm, we keep on building the solution following criteria. Whenever a solution fails we trace back to the
failure point build on the next solution and continue this process till we find the solution or all possible solutions are
looked after.
4. Searching Algorithm: Searching algorithms are the ones that are used for searching elements or groups of elements
from a particular data structure. They can be of different types based on their approach or the data structure in which the
element should be found.
Ashwini S Data Structures with C++ 07-11-2023

25

5. Sorting Algorithm: Sorting is arranging a group of data in a particular manner according to the requirement. The
algorithms which help in performing this function are called sorting algorithms. Generally sorting algorithms are used to sort
groups of data in an increasing or decreasing manner.

6. Hashing Algorithm: Hashing algorithms work similarly to the searching algorithm. But they contain an index with a key
ID. In hashing, a key is assigned to specific data.

7. Divide and Conquer Algorithm: This algorithm breaks a problem into sub-problems, solves a single sub-
problem, and merges the solutions to get the final solution. It consists of the following three steps: Divide, Solve,
Combine
8. Greedy Algorithm: In this type of algorithm, the solution is built part by part. The solution for the next part is built
based on the immediate benefit of the next part. The one solution that gives the most benefit will be chosen as the
solution for the next part.
Ashwini S Data Structures with C++ 07-11-2023

26 DESIGNING THE ALGORITHM

• Algorithm to add 3 numbers and print their sum:


1.START
2.Declare 3 integer variables num1, num2, and num3.
3.Take the three numbers, to be added, as inputs in variables num1, num2, and num3
respectively.
4.Declare an integer variable sum to store the resultant sum of the 3 numbers.
5.Add the 3 numbers and store the result in the variable sum.
6.Print the value of the variable sum
7.END
Ashwini S Data Structures with C++ 07-11-2023

27
Ashwini S Data Structures with C++ 07-11-2023

28
Ashwini S Data Structures with C++ 07-11-2023

29 PERFORMANCE ANALYSIS

• When several algorithms can be designed for the solution of a problem, there arises the
need to determine which among them is the best.
• The efficiency of a program or an algorithm is measured by computing its time and/or space
complexities.
• The time complexity of an algorithm is a function of the running time of the algorithm.
• The space complexity is a function of the space required by it to run to completion. The
time complexity is therefore given in terms of frequency count.
• Frequency count is basically a count denoting number of times a statement execution
Ashwini S Data Structures with C++ 07-11-2023

30 ASYMPTOTIC ANALYSIS

• The efficiency of an algorithm depends on the amount of time, storage and other resources
required to execute the algorithm.
• The efficiency is measured with the help of asymptotic notations.
• An algorithm may not have the same performance for different types of inputs. With the
increase in the input size, the performance will change.
• The study of change in performance of the algorithm with the change in the order of the
input size is defined as asymptotic analysis.
Ashwini S Data Structures with C++ 07-11-2023

31 ASYMPTOTIC NOTATIONS

• Asymptotic notations are the mathematical notations used to describe the running time
of an algorithm when the input tends towards a particular value or a limiting value.
• For example: In bubble sort, when the input array is already sorted, the time taken by the
algorithm is linear i.e. the best case.
• But, when the input array is in reverse condition, the algorithm takes the maximum time
(quadratic) to sort the elements i.e. the worst case.
Ashwini S Data Structures with C++ 07-11-2023

32

• When the input array is neither sorted nor in reverse order, then it takes average time.
These durations are denoted using asymptotic notations.

• There are mainly three asymptotic notations:


• Big-O notation
• Omega notation
• Theta notation
Ashwini S Data Structures with C++ 07-11-2023

33 BIG-O NOTATION (O-NOTATION)

• Big-O notation represents the upper bound of the running time of an


algorithm. Thus, it gives the worst-case complexity of an algorithm.

• The above expression can be described as a function f(n) belongs to the set O(g(n)) if there exists a positive constant
c such that it lies between 0 and cg(n), for sufficiently large n.

• For any value of n, the running time of an algorithm does not cross the time provided by O(g(n)).

• Since it gives the worst-case running time of an algorithm, it is widely used to analyze an algorithm as we are always
interested in the worst-case scenario.
Ashwini S Data Structures with C++ 07-11-2023

34
Ashwini S Data Structures with C++ 07-11-2023

35 O(N)

• O(n) represents a linear time complexity. It means that the number of basic operations performed by
the algorithm is directly proportional to the size of the input 'n’.
Examples: 1. Linear Search: Consider a simple linear search algorithm that looks for a specific element in an
unsorted array. In the worst case, you may need to examine every element in the array to find the desired element.
If the array has 'n' elements, the worst-case time complexity of this algorithm is O(n). This means that as the size of
the array increases, the number of comparisons made by the algorithm also increases linearly.

• 2. Summing Elements: If you have an array of 'n' elements and you want to sum all the elements, you
will need to iterate through each element once. The time complexity of this operation is O(n) because
you perform 'n' additions (assuming addition is a basic operation).
Ashwini S Data Structures with C++ 07-11-2023

36 O(1) - CONSTANT TIME:

• An algorithm with O(1) time complexity takes the same amount of time to complete,
regardless of the size of the input.
• It is often considered the most efficient time complexity.
• Example: Accessing an element in an array by its index, performing basic arithmetic
operations, or looking up a value in a well-structured dictionary.
• An example is accessing an element in an array by its index. Whether the array has 10
elements or 1,000,000 elements, accessing a specific index takes the same amount of time
because it's a direct operation.
Ashwini S Data Structures with C++ 07-11-2023

37 O(N^2) - QUADRATIC TIME

• An algorithm with O(n^2) time complexity has a running time that is proportional to the
square of the input size.
• - It is commonly associated with nested loops or algorithms that compare all pairs of
elements.
• - Example: Selection sort, bubble sort, or algorithms that involve nested loops over an
array.
• A classic example is the Selection Sort algorithm. In this sorting algorithm, for each element
in the array, it compares it to all other elements in the array. As the size of the array
increases, the number of comparisons and swaps grows with the square of the input size,
resulting in O(n^2) complexity.
Ashwini S Data Structures with C++ 07-11-2023

38 O(N^3) - CUBIC TIME

• An algorithm with O(n^3) time complexity has a running time that is proportional to the
cube of the input size.
• - It is less efficient than quadratic time complexity and often occurs in algorithms with triple
nested loops.
• - Example: Some matrix multiplication algorithms, such as the naive matrix multiplication
method.
• An example is a matrix multiplication algorithm using the naive method. In this method, for
two n x n matrices, you have to perform n^2 multiplications and additions for each element of
the resulting matrix. This results in O(n^3) complexity.
Ashwini S Data Structures with C++ 07-11-2023

39 O(2^N) - EXPONENTIAL TIME

• An algorithm with O(2^n) time complexity has a running time that grows exponentially with
the input size.
• - It is typically associated with combinatorial problems or recursive algorithms that result in
an exponential number of function calls.
• - Example: Solving the traveling salesman problem with a brute-force approach, or some
recursive Fibonacci sequence calculations.
• An example is solving the Traveling Salesman Problem (TSP) using a brute-force approach. The
brute-force method examines all possible permutations of cities, which leads to 2^n possible
paths to consider. As a result, the running time becomes impractical for large inputs.
Ashwini S Data Structures with C++ 07-11-2023

40 O(LOG N) - LOGARITHMIC TIME

• An algorithm with O(log n) time complexity has a running time that grows very slowly as the
input size increases.
• - It is highly efficient and is often associated with algorithms that divide the input in half at
each step.
• - Example: Binary search in a sorted array or various efficient data structures like balanced
search trees.
• A classic example is binary search. In binary search, you repeatedly divide the search space in
half, which results in logarithmic growth. For a sorted array with n elements, it takes at most
log (n) steps to find the target element.
Ashwini S Data Structures with C++ 07-11-2023

41 OMEGA NOTATION (Ω-NOTATION)

• Omega notation represents the lower bound of the running time of an


algorithm. Thus, it provides the best case complexity of an algorithm.

• The above expression can be described as a function f(n) belongs to the set Ω(g(n)) if there
exists a positive constant c such that it lies above cg(n), for sufficiently large n.

• For any value of n, the minimum time required by the algorithm is given by Omega Ω(g(n)).
Ashwini S Data Structures with C++ 07-11-2023

42 THETA NOTATION (Θ-NOTATION)

• Theta notation encloses the function from above and below. Since it
represents the upper and the lower bound of the running time of an
algorithm, it is used for analyzing the average-case complexity of an
algorithm.

• The above expression can be described as a function f(n) belongs to the set Θ(g(n)) if there exist positive constants c1 and
c2 such that it can be sandwiched between c1g(n) and c2g(n), for sufficiently large n.

• If a function f(n) lies anywhere in between c1g(n) and c2g(n) for all n ≥ n0, then f(n) is said to be asymptotically tight bound.
Ashwini S Data Structures with C++ 07-11-2023

43 SPACE COMPLEXITY

• The space complexity can be defined as amount of memory required by an algorithm to run.
• The space Complexity of an algorithm is the total space taken by the algorithm with respect to the
input size. Space complexity includes both Auxiliary space and space used by input.
• Let p be an algorithm, To compute the space complexity we use two factors: constant and
instance characteristics. The space requirement S(p) can be given as
• S(p) = C + Sp
• where C is a constant i.e.. fixed part and it denotes the space of inputs and outputs.
• This space is an amount of space taken by instruction, variables and identifiers.
• Sp is a space dependent upon instance characteristics.
• This is a variable part whosespace requirement depend on particular problem instance.
Ashwini S Data Structures with C++ 07-11-2023

44

EX 1: Algorithm
add(a,b,c)
{
return a+b+c;
}
• If we assume a, b, c occupy one word size then total size comes to be 3 S(p) = C
EX 2: Algorithm
add(x,n)
{
} S(p) ≥ (n+3)
sum=0.0;
for i= 1 to n do sum:=sum+x[i];return sum;
• The n space required for x[], one space for n, one for i, and one for sum
Ashwini S Data Structures with C++ 07-11-2023

45 LINEAR SEARCH

• Linear Search is defined as a sequential search algorithm that starts at one end and goes through each
element of a list until the desired element is found, otherwise the search continues till the end of the data
set.
How Does Linear Search Algorithm Work?
In Linear Search Algorithm,

• Every element is considered as a potential match for the key and


checked for the same.

• If any element is found equal to the key, the search is successful and
the index of that element is returned.

• If no element is found equal to the key, the search yields “No match
found”.
Ashwini S Data Structures with C++ 07-11-2023

46 FOR EXAMPLE: CONSIDER THE ARRAY ARR[] = {10, 50, 30, 70, 80,
20, 90, 40} AND KEY = 30

• Step 1: Start from the first element (index 0) and compare key with each
element (arr[i]).
• Comparing key with first element arr[0]. SInce not equal, the iterator moves to
the next element as a potential match.
• Comparing key with next element arr[1]. SInce not equal, the iterator moves to
the next element as a potential match.
Ashwini S Data Structures with C++ 07-11-2023

47

• Step 2: Now when comparing arr[2] with key, the value matches. So the Linear
Search Algorithm will yield a successful message and return the index of the
element when key is found (here 2).
Ashwini S Data Structures with C++ 07-11-2023

48

Linear Search Complexities


Time Complexity: O(n)
Linear Search Applications
1.For searching operations in smaller arrays
(<100 items).
Ashwini S Data Structures with C++ 07-11-2023

49
Ashwini S Data Structures with C++ 07-11-2023

50
Ashwini S Data Structures with C++ 07-11-2023

51
Ashwini S Data Structures with C++ 07-11-2023

52
Ashwini S Data Structures with C++ 07-11-2023

53
Ashwini S Data Structures with C++ 07-11-2023

56 BUBBLE SORT

• Bubble sort is a sorting algorithm that compares two adjacent elements and swaps them
until they are in the intended order.

• Just like the movement of air bubbles in the water that rise up to the surface, each
element of the array move to the end in each iteration. Therefore, it is called a bubble
sort.
Ashwini S Data Structures with C++ 07-11-2023

57 1. FIRST ITERATION (COMPARE AND SWAP)

1. Starting from the first index, compare the


first and the second elements.
2. If the first element is greater than the
second element, they are swapped.
3. Now, compare the second and the third
elements. Swap them if they are not in
order.
4. The above process goes on until the last
element.
Ashwini S Data Structures with C++ 07-11-2023

58 2. REMAINING ITERATION

• The same process goes on for the remaining


iterations.
• After each iteration, the largest element
among the unsorted elements is placed at the
end.
• In each iteration, the comparison takes place
up to the last unsorted element.
Ashwini S Data Structures with C++ 07-11-2023

59

• The array is sorted when all the unsorted elements are placed at their correct positions.
Ashwini S Data Structures with C++ 07-11-2023

60 BUBBLE SORT ALGORITHM


Ashwini S Data Structures with C++ 07-11-2023

61
Ashwini S Data Structures with C++ 07-11-2023

62
Ashwini S Data Structures with C++ 07-11-2023

63 BUBBLE SORT COMPLEXITY


Ashwini S Data Structures with C++ 07-11-2023

64

• Hence, the number of comparisons is

• nearly equals to n2
• Hence, Complexity: O(n2)
Also, if we observe the code, bubble sort requires two loops. Hence, the complexity is n*n = n2
Ashwini S Data Structures with C++ 07-11-2023

65 TIME COMPLEXITIES

Worst Case Complexity: O(n2)


• If we want to sort in ascending order and the array is in descending order then the worst
case occurs.
Best Case Complexity: O(n)
• If the array is already sorted, then there is no need for sorting.
Average Case Complexity: O(n2)
• It occurs when the elements of the array are in jumbled order (neither ascending nor
descending).

You might also like