KEMBAR78
Class Diagram of Java App | PDF | Computing | Computer Programming
0% found this document useful (0 votes)
95 views1 page

Class Diagram of Java App

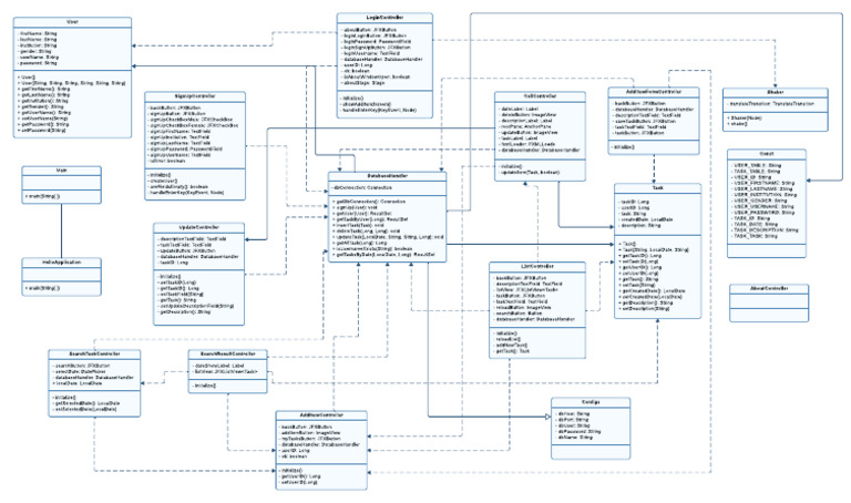
The document describes several classes used in a task management application, including classes for users (User), tasks (Task), and controllers for login (LoginController), sign up (SignUpController), adding tasks (AddItemFormController), and updating tasks (UpdateController). It also includes a class for handling database operations (DatabaseHandler) and constants (Const).

Uploaded by

200121.cse
Copyright
© © All Rights Reserved
We take content rights seriously. If you suspect this is your content, claim it here.
Available Formats
Download as PDF, TXT or read online on Scribd
0% found this document useful (0 votes)
95 views1 page

Class Diagram of Java App

The document describes several classes used in a task management application, including classes for users (User), tasks (Task), and controllers for login (LoginController), sign up (SignUpController), adding tasks (AddItemFormController), and updating tasks (UpdateController). It also includes a class for handling database operations (DatabaseHandler) and constants (Const).

Uploaded by

200121.cse
Copyright
© © All Rights Reserved
We take content rights seriously. If you suspect this is your content, claim it here.
Available Formats
Download as PDF, TXT or read online on Scribd
You are on page 1/ 1

LoginController

User
- aboutButton: JFXButton
- firstName: String - loginLoginButton: JFXButton
- lastName: String - loginPassword: PasswordField
- institution: String - loginSignUpButton: JFXButton
- gender: String - loginUsername: TextField
- userName: String - databaseHandler: DatabaseHandler
- password: String - userID: Long
- ok: boolean
+ User() - isAboutWindowOpen: boolean
+ User(String, String, String, String, String, String) - aboutStage: Stage
+ getFirstName(): String
AddItemFormController Shaker
+ getLastName(): String SignUpController CellController
+ getInstitution(): String - initialize()
- showAddItemScreen() - backButton: JFXButton - translateTransition: TranslateTransition
+ getGender(): String - backButton: JFXButton - dateLabel: Label
- handleEnterKey(KeyEvent, Node) - databaseHandler: DatabaseHandler
+ getUserName(): String - signUpButton: JFXButton - deleteButton: ImageView - descriptionTextField: TextField
+ setUserName(String) - signUpCheckBoxMale: JFXCheckBox + Shaker(Node)
- descriptionLabel: Label - saveTaskButton: JFXButton
+ getPassword(): String - signUpCheckBoxFemale: JFXCheckBox + shake()
- rootPane: AnchorPane - taskTextField: TextField
+ setPassword(String) - signUpFirstName: TextField - updateButton: ImageView - taskButton: JFXButton
- signUpInstitution: TextField - taskLabel: Label
- signUpLastName: TextField - fxmlLoader: FXMLLoade
- signUpPassword: PasswordField - initialize()
- databaseHandler: DatabaseHandler
- signUpUsername: TextField Const
- isError: boolean
- initialize() - USER_TABLE: String
Main - updateItem(Task, boolean) - TASK_TABLE: String
- initialize() DatabaseHandler - USER_ID: String
- createUser() - USER_FIRSTNAME: String
- areFieldsEmpty(): boolean - dbConnection: Connection Task - USER_LASTNAME: String
- handleEnterKey(KeyEvent, Node) - USER_INSTITUTION: String
+ main(String[ ])
+ getDbConnection(): Connection - taskID: Long - USER_GENDER: String
+ signUp(User): void - userID: Long - USER_USERNAME: String
+ getUser(User): ResultSet - task: String - USER_PASSWORD: String
+ getTaskByUser(Long): ResultSet - createdDate: LocalDate - TASK_ID: String
+ insertTask(Task): void - description: String - TASK_DATE: String
UpdateController
+ deleteTask(Long, Long): void - TASK_DESCRIPTION: String
+ updateTask(LocalDate, String, String, Long): void - TASK_TASK: String
- descriptionTextField: TextField
- taskTextField: TextField + getAllTask(Long): Long + Task()
- updateButton: JFXButton + isUsernameExists(String): boolean + Task(String, LocalDate, String)
- databaseHandler: DatabaseHandler + getTasksByDate(LocalDate, Long): ResultSet + getTaskID(): Long
HelloApplication - taskID: Long + setTaskID(Long)
ListController + getUserID(): Long
+ setUserID(Long)
- initialize() - backButton: JFXButton + getTask(): String
- setTaskID(Long) - descriptionTextField: TextField + setTask(String)
+ main(String[ ]) - getTaskID(): Long - listView: JFXListView<Task> AboutController
+ getCreatedDate(): LocalDate
- setTaskField(String) - taskButton: JFXButton + setCreatedDate(LocalDate)
- getTask(): String - taskTextField: TextField + getDescription(): String
- setUpdateDescriptionField(String) - reloadButton: ImageView + setDescription(String)
- getDescription(): String - searchButton: Button
- databaseHandler: DatabaseHandler

- initialize()
- reloadList()
- addNewTask()
- getTask(): Task
SearchTaskController SearchResultController

- searchButton: JFXButton - dateShowLabel: Label


- selectDate: DatePicker - listView: JFXListView<Task>
- databaseHandler: DatabaseHandler
+ localDate: LocalDate - initialize()

- initialize()
- getSelectedDate(): LocalDate Configs
- setSelectedDate(LocalDate)
AdditemController - dbHost: String
- dbPort: String
- backButton: JFXButton - dbUser: String
- additemButton: ImageView - dbPassword: String
- myTasksButton: JFXButton - dbName: String
- databaseHandler: DatabaseHandler
- userID: Long
- ok: boolean

- initialize()
- getUserID(): Long
- setUserID(Long)

You might also like