KEMBAR78
Cryptography | PDF | Computers
0% found this document useful (0 votes)
24 views8 pages

Cryptography

Symmetric key cryptography uses a single key for both encryption and decryption, making it faster than asymmetric key cryptography. However, securely distributing the shared secret key is a challenge. Asymmetric key cryptography uses two keys - a public key for encryption and a private key for decryption. This allows for more secure key distribution but asymmetric algorithms are slower than symmetric. While symmetric key cryptography is faster, asymmetric key cryptography provides better security through separate public and private keys.

Uploaded by

Anjan Chowdhury
Copyright
© © All Rights Reserved
We take content rights seriously. If you suspect this is your content, claim it here.
Available Formats
Download as PDF, TXT or read online on Scribd
0% found this document useful (0 votes)
24 views8 pages

Cryptography

Symmetric key cryptography uses a single key for both encryption and decryption, making it faster than asymmetric key cryptography. However, securely distributing the shared secret key is a challenge. Asymmetric key cryptography uses two keys - a public key for encryption and a private key for decryption. This allows for more secure key distribution but asymmetric algorithms are slower than symmetric. While symmetric key cryptography is faster, asymmetric key cryptography provides better security through separate public and private keys.

Uploaded by

Anjan Chowdhury
Copyright
© © All Rights Reserved
We take content rights seriously. If you suspect this is your content, claim it here.
Available Formats
Download as PDF, TXT or read online on Scribd
You are on page 1/ 8

Durgapur Institute of Advanced Technology and

Management
Topic- Symmetric key and Asymmetric key cryptography

Subject code – PEC-CS801B Subject Name – Cryptography &Network Security


Student Name- Saikat Gorai University Roll No-15500119096
WHAT IS SYMMETRIC KEY ?
.Symmetric key means same key.It means we use only one key. In
cryptography, a symmetric key is one that is used both to encrypt and
decrypt information.
Example:AES,DES,3DES
WHY WE NEED SYMMETRIC KEY ?

.It can encrypt and decrypt large amounts of


data quickly, and its easy to implement.
.it’s simple to use, and its AES iteration is one of
the most secure forms of data encryption
available.
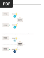
WHAT IS ASYMMETRIC KEY?
Two keys
Asymmetric cryptography, also known as public-
key cryptography, is a process that uses a pair of
related keys -- one public key and one private key -
- to encrypt and decrypt a message and protect it
from unauthorized access or use(RSA).
Decrypt
Private
public key b
key b
data
A B

Encrypt
WHY WE NEED ASYMMETRIC KEY ?
• Asymmetric cryptography offers better security
because it uses two different keys — a public
key which only gets used to encrypt
messages, making it safe.
Symmetric key Vs Asymmetric Key
Symetric Key Asymmetric Key
. Single key used . Two key used
.Secrete key/Private key . Public Key
.Faster . Slower
.Utilize less Resources . Utilize more Resources
.DES & AES .RSA algorithms
SYMMETRIC KEY ADVANTAGE AND
DISADVANTAGE
• Advantage:
(i) The benefit of symmetric key encryption is
that it is fast and convenient to set up. Plus, this
method is simple and easy to understand, so
everyone can easily master it. The single
Disadvantage: (i)The receiver must get the
secret key from the sender.
ASYMMETRIC KEY ADVANTAGE AND
DISADVANTAGE
• Advantage: (i) Increased data security

• Disadvantage:(i)It is a slow process.


Public key encryption in this method is slow compared
with symmetric encryption(ii) It risks loss of private key,
which may be irreparable.
When you lose your private key, your received
messages will not be decrypted.

You might also like