KEMBAR78
Unit 1 - Overview of Microsoft .NET Framework | PDF
0% found this document useful (0 votes)
98 views7 pages

Unit 1 - Overview of Microsoft .NET Framework

Uploaded by

devanshi88888888
Copyright
© © All Rights Reserved
We take content rights seriously. If you suspect this is your content, claim it here.
Available Formats
Download as PDF or read online on Scribd
0% found this document useful (0 votes)
98 views7 pages

Unit 1 - Overview of Microsoft .NET Framework

Uploaded by

devanshi88888888
Copyright
© © All Rights Reserved
We take content rights seriously. If you suspect this is your content, claim it here.
Available Formats
Download as PDF or read online on Scribd
You are on page 1/ 7
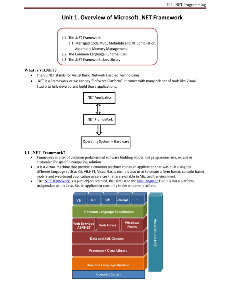
404- NET Programming Unit 1. Overview of Microsoft .NET Framework 1.1. The .NET Framework 1:1. Managed Code MSIL, Metadata and JIT Compilation, ‘Automatic Memory Management. 1.2. The Common Language Runtime (CLR) 1.3. The .NET Framework class Library What is VB.NET? ‘+ The VB.NET stands for Visual Basic. Network Enabled Technologies. + INET is a Framework or we can say “Software Platform”. It comes with many rich set of tools lke Visual Studio to fully develop and build those applications. Operating System + Hardware| 1.1 NET Framework? + Framework is a set of common prefabricated software building blocks that programmer use, extend or customize for specific computing solution. + Itisa vital machine that provide 2 common platform to run an application that was built using the different language such as CH, VB.NET, Visual Basic, etc. It is also used to create a form based, console-based, mobile and web-based application or services that are availabe in Microsoft environment. + The NET fiumeworkis a pure object oriented, that similar to the Java language But it is nota platform independent asthe Java. So, its application runs only to the windows platform. =| ee enn ce ‘aspNeT || Wer as rE ote ent perating System NET Programming Components of NET Framework Now let's see each blocks of the Framework one bye one. In the above diagram if we see from bottom to top {te first block is an Operating System. The Operating System is the system software which is installed in every computer to operate it and all other software work on it. ‘There are following components of .NET Framework CLR (Common Language Runtime) BCL (Base Class Library) / FCL(Framework Class Library) CLS (Common Language Specification) ‘ADO.NET and XML ‘Windows Forms Web Forms & Web Services CTS (Common Type System) 1. CLR (Common Language Runtime) © Itisan important part of a .NET framework that works lke a virtual component of the .NET Framework to executes the different languages program like c#, Visual Basic, etc ‘© ACLRalso helps to convert a source code into the byte code, and this byte code is known as CIL (Common intermediate Language) or MSIL (Microsoft Intermediate Language). ‘© After converting into a byte code, a CLR uses a JIT compiler at run time that helps to convert a CIL or MSIL code into the machine or native code. “+ Manage Code MSIL MSIL(Micrasoft Intermediate Language) Execution CLR (Common Language Runtime) (IT compiler) Native Code/Machine Code ‘* Managed code is just that: code whose execution is managed by a runtime(by CLR) ‘+ In this case, the runtime is called the Common Language Runtime or CLR. ‘© CLRIsin charge of taking the managed code, compiling it into machine code and then executing it. 2. BCL (Base Class Library) Itis also known as Framework Class Library (FL). It is available to all language using .NET. ‘The base class library has a rich collection of libraries features and functions that help to implement many programming languages in the .NET Framework, such as C # F #, Visual C+, and more, It provides the various system functionality in the NET Framework, that includes classes, interfaces and data types, efc. to create multiple functions and different types of application such as desktop, web, mobile application, etc. Created By: Damyanti Patel Page2 404- NET Programming 3. CLS (Common language Specification) + Itisa subset of common type system (CTS) that defines a set of rules and regulations which should be followed by every language that comes under the .net framework, + Imother words, a CLS language should be cross-language interoperability. For example, in C# and VB.NET language, the C# language terminate each statement with semicolon, whereas in VB.NET it is not end with semicolon, and when these statements execute in NET Framework, it provides a common platform to interact and share information with each other. Microsoft has three levels of CLS: 1) Complain Provider 2) Consumer 3) Extender 1) Complaint Provider: Component developed by this type of language can beused by any other languages. 2) Consumer: The language in this category can use the class developed by anyother languages. In simple words, the language can instantiate classesdeveloped in other languages. 3) Extender: Languages in this category cannot just use the classes as inconsumer category, but can also ‘extend classes using inheritance, 4, ADO.NET & XML ‘+ Itisalso known as Data Access Layer. With the help of this layer we can access relational databases. It work with XML and provide the Disconnected Data Model, Itis used to access data and data services, Itisa part of BCL. It consists of two parts L. Data Provider 2. Data Set 5. Windows Forms + Itisalso known as Win Forms. + Itis used to ereate the GUK(Graphical User Interface) for windows desktop application + The idea of win Form has been taken from Windows Foundation Classess(WFC) which was used for Visual He. + ICalso provides integrated and unified way of developing GUI. It has a rich variety of windows controls and user interface suppor. F.g. Textbox, Button, Check Box, Containers ete ‘+ Using Visual Studio.NET, we can simply design the GUI by dragging the controls on aform, And this is all ‘made possible because Visual Studio.NET as it uses the"’System.Winforms” namespace to draw the GUL Web Forms & Web Services Web Forms ‘+ It provides a tool for web application. We can say that it is @ part of ASP.NET. + Tris te forms engine that provides browser-based user interface It consists of two parts: 1)Template-t contains HTML based layout information forall GUI elements. 2)Component-It contains the logic behind the controls. ‘© With ASP.NET, Microsoft has provided presentation-business layer separation ~ by introducing the concept of Web Forms: ASP.NET Web Forms provide an easy and powerful way to build dynamic WUL (Web User Interface), Web Services * Web Services are the applications that run on a Web Server and communicate with other applications * Ituses a series of XMLbased communicating protocols that respond to different requests. XML-(Extensible MarkupLanguage It isa standard which is used for storing, carrying and exchanging data over the internet) ‘They are the small unit of code which is design to handle limited set of task. One example could be flight schedules and ticket reservation systems. ‘The protocols on which Web Services are built summarized below: UDDE: Stands for Universal Discovery and Description Integration. It allowsBusinesses to search for other Businesses, allowing them to search fr theservices it needs, know about the services and contact them, WSDL: Stands for Web Services Description Language, often called as whiz-

You might also like