KEMBAR78
Lecture Notes Unit 1 | PDF | Virtual Reality | Simulation
0% found this document useful (0 votes)
119 views56 pages

Lecture Notes Unit 1

Virtual reality (VR) refers to computer-generated environments that simulate realistic experiences through special equipment like headsets. VR aims to replicate sensory experiences of the real world or create fantastical environments for users to interact with and navigate. The fundamental concept is to immerse users in a digital environment that allows them to engage with and experience a synthetic world. VR has evolved from early conceptualizations in science fiction to technological advancements like head-mounted displays, motion tracking, and interactive virtual environments.

Uploaded by

ayush sharma
Copyright
© © All Rights Reserved
We take content rights seriously. If you suspect this is your content, claim it here.
Available Formats
Download as PDF, TXT or read online on Scribd
0% found this document useful (0 votes)
119 views56 pages

Lecture Notes Unit 1

Virtual reality (VR) refers to computer-generated environments that simulate realistic experiences through special equipment like headsets. VR aims to replicate sensory experiences of the real world or create fantastical environments for users to interact with and navigate. The fundamental concept is to immerse users in a digital environment that allows them to engage with and experience a synthetic world. VR has evolved from early conceptualizations in science fiction to technological advancements like head-mounted displays, motion tracking, and interactive virtual environments.

Uploaded by

ayush sharma
Copyright
© © All Rights Reserved
We take content rights seriously. If you suspect this is your content, claim it here.
Available Formats
Download as PDF, TXT or read online on Scribd
You are on page 1/ 56

Virtual Reality

Virtual reality (VR) refers to a computer-generated environment that simulates a


realistic experience, often involving the use of special equipment such as headsets
or gloves. This immersive technology aims to replicate the sensory experiences
of the real world or create entirely fantastical environments, allowing users to
interact with and navigate through these digital spaces. In other words it can be
said that Virtual reality (VR) is a simulated experience that employs pose
tracking and 3D near-eye displays to give the user an immersive feel of a virtual
world. The fundamental concept of virtual reality revolves around creating a
digital environment that immerses users, allowing them to engage with and
experience a synthetic world.
Definition of Virtual Reality according to Steven m
Inducing targeted behavior in an organism by using artificial sensory stimulation,
while the organism has little or no awareness of the interference.
Example of VR
Imagine putting on a VR headset and finding yourself in a virtual world where
you can explore a medieval castle. As you move your head, the view changes
accordingly, and you can walk through the castle halls, interact with objects, and
even engage in sword fights with virtual opponents. In this example, virtual
reality transports users to a computer-generated environment, providing a sense
of presence and interaction that goes beyond traditional forms of media or
gaming.
Difference among VR Technology and traditional 3D Technology
Virtual Reality (VR) and traditional 3D technology differ in several key aspects,
ranging from the user experience to the underlying technology. Here are ways in
which VR differs from traditional 3D technology:
Immersive Experience:
VR: Virtual Reality is designed to immerse users in a fully simulated
environment, providing a sense of presence and interaction. Users can explore
and engage with the virtual world, often with a 360-degree view, creating a highly
immersive experience.
Traditional 3D Technology: Traditional 3D technology, such as 3D movies or
stereoscopic images, enhances the perception of depth on a 2D screen. However,
it does not create the same level of immersive environment as VR.
User Interaction:
VR: VR enables active user interaction within the virtual environment. Users can
manipulate objects, navigate spaces, and engage in activities using specialized
VR controllers or other input devices. The focus is on providing a dynamic and
participatory experience.
Traditional 3D Technology: In traditional 3D, user interaction is often limited to
viewing content with a stereoscopic effect. Interaction is typically passive, such
as watching a 3D movie without the ability to influence the content.
Head and Body Tracking:
VR: VR systems incorporate head tracking, allowing users to look around and
interact with the environment based on their head movements. Some VR setups
also include full-body tracking for a more comprehensive experience.
Traditional 3D Technology: Traditional 3D technology may use glasses or other
methods to create a sense of depth, but it generally does not include dynamic head
or body tracking. The user's perspective is often fixed.
Hardware Requirements:
VR: VR systems require specialized hardware, including VR headsets, motion
controllers, and sometimes external sensors or cameras for tracking. These
components are essential for creating the immersive environment.
Traditional 3D Technology: Traditional 3D technology, such as stereoscopic
displays or glasses, usually has simpler hardware requirements compared to VR.
It may involve glasses for 3D viewing but often does not require additional
complex equipment.
Applications and Use Cases:
VR: VR is utilized across various applications, including gaming, simulations,
education, healthcare, and virtual meetings. Its immersive nature makes it suitable
for scenarios where users need to feel present in a different environment.
Traditional 3D Technology: Traditional 3D technology is commonly used in
entertainment, such as 3D movies or 3D displays. Its applications are often
centered around enhancing visual effects rather than creating fully immersive
experiences.
Level of Realism:
VR: VR aims to create a high level of realism by simulating a virtual environment
that responds to user actions. The goal is to make the virtual experience feel as
close to reality as possible.
Traditional 3D Technology: Traditional 3D technology enhances the visual
appeal by creating a sense of depth on a 2D screen. However, the level of realism
and immersion is generally lower compared to VR.

Evolution of Virtual Reality


The Evolution of virtual reality (VR) spans several decades, with roots in early
conceptualizations and gradual technological advancements. The key milestones
in the Evolution of VR:
1930s – Science fiction story predicted VR
In the 1930s a story by science fiction writer Stanley G. Weinbaum (Pygmalion’s
Spectacles) contains the idea of a pair of goggles that let the wearer experience a
fictional world through holographics, smell, taste and touch. In hindsight the
experience Weinbaum describes for those wearing the goggles are uncannily like
the modern and emerging experience of virtual reality, making him a true
visionary of the field.
1950s – Morton Heilig’s Sensorama
In the mid 1950s cinematographer Morton Heilig developed the Sensorama
(patented 1962) which was an arcade-style theatre cabinet that would stimulate
all the senses, not just sight and sound. It featured stereo speakers, a stereoscopic
3D display, fans, smell generators and a vibrating chair. The Sensorama was
intended to fully immerse the individual in the film. He also created six short
films for his invention all of which he shot, produced and edited himself. The
Sensorama films were titled, Motorcycle, Belly Dancer, Dune Buggy, helicopter,
A date with Sabina and I’m a coca cola bottle!
1960 – The first VR Head Mounted Display
Morton Heilig’s next invention was the Telesphere Mask (patented 1960) and
was the first example of a head-mounted display (HMD), albeit for the non-
interactive film medium without any motion tracking. The headset provided
stereoscopic 3D and wide vision with stereo sound.
1961 Headsight – First motion tracking HMD
In 1961, two Philco Corporation engineers (Comeau & Bryan) developed the first
precursor to the HMD as we know it today – the Headsight. It incorporated a
video screen for each eye and a magnetic motion tracking system, which was
linked to a closed circuit camera. The Headsight was not actually developed for
virtual reality applications (the term didn’t exist then), but to allow for immersive
remote viewing of dangerous situations by the military. Head movements would
move a remote camera, allowing the user to naturally look around the
environment. Headsight was the first step in the evolution of the VR head
mounted display but it lacked the integration of computer and image generation.
1965 – The Ultimate display by Ivan Sutherland
Ivan Sutherland described the “Ultimate Display” concept that could simulate
reality to the point where one could not tell the difference from actual reality. His
concept included:
A virtual world viewed through a HMD and appeared realistic through augmented
3D sound and tactile feedback.Computer hardware to create the virtual word and
maintain it in real time. The ability users to interact with objects in the virtual
world in a realistic way
“The ultimate display would, of course, be a room within which the computer can
control the existence of matter. A chair displayed in such a room would be good
enough to sit in. Handcuffs displayed in such a room would be confining, and a
bullet displayed in such a room would be fatal. With appropriate programming
such a display could literally be the Wonderland into which Alice walked.” – Ivan
Sutherland
This paper would become a core blueprint for the concepts that encompass virtual
reality today.
1966 – Furness’ Flight Sim
An engineer for the military named Thomas Furness is credited with kick starting
the development of modern flight simulator technology. Sometimes billed as “the
grandfather of VR” his work in Human Interface Technology” continues to
inform VR technology to this day.
1968 – Sword of Damocles
In 1968 Ivan Sutherland and his student Bob Sproull created the first VR / AR
head mounted display (Sword of Damocles) that was connected to a computer
and not a camera. It was a large and scary looking contraption that was too heavy
for any user to comfortably wear and was suspended from the ceiling (hence its
name). The user would also need to be strapped into the device. The computer
generated graphics were very primitive wireframe rooms and objects.
1969 – Artificial Reality
In 1969 Myron Kruegere a virtual reality computer artist developed a series of
experiences which he termed “artificial reality” in which he developed computer-
generated environments that responded to the people in it. The projects named
GLOWFLOW, METAPLAY, and PSYCHIC SPACE were progressions in his
research which ultimately let to the development of VIDEOPLACE technology.
This technology enabled people to communicate with each other in a responsive
computer generated environment despite being miles apart.
1972 – GE Builds a Digital Flight Sim
General Electric produces a “computerized” flight simulator that sports three
screens arranged in a 180-degree configuration. The screens surround the
simulated training cockpit to give trainee pilots a feeling of true immersion.
1975 – Krueger’s VIDEOPLACE
The VIDEOPLACE is widely regarded as the first interactive VR system. Using
a mix of CG, light projection,cameras and screens it could measure user position.
In modern terms it’s more like an AR projection and didn’t feature any sort of
headset.
1977 – The MIT Movie Map
MIT creates the Aspec Movie Map. This system let people wander through a
virtual experience of Aspen, Colorado. It was almost like an ancient precursor of
Google Street View. They used video filmed from a moving car to create the
impression of moving through the city. Once again, no HMD was part of this
setup.
1979 – The McDonnel-Douglas HMD
The VITAL helmet is probably the first proper example of a VR HMD outside of
the lab. Using a head tracker, pilots could look at primitive computer-generated
imagery.
1982 – Sayre Gloves
Finger-tracking gloves for VR called “Sayre” gloves are invented by Daniel
Sandin and Thomas DeFanti. The gloves were wired to a computer system and
used optical sensors to detect finger movement. This was the precursor to the
“data gloves” that would be an important part of early VR.
1985 – VPL Research is Founded
VR pioneers Jaron Lanier and Thomas Zimmerman found VPL Research. This is
the first ever VR company to sell HMDs and gloves. The term “data glove”,
comes from their DataGlove product.
1986 – Furness Invents the Super Cockpit
Tom Furness, was the director of an Airforce project known as the “super
cockpit”. It was a simulator designed for training that featured CG graphics and
real time interactivity for pilots. Interestingly, the Super Cockpit featured
integration between movement tracking and aircraft control.
1987 – Virtual reality the name was born
Even after all of this development in virtual reality, there still wasn’t an all-
encompassing term to describe the field. This all changed in 1987 when Jaron
Lanier, founder of the visual programming lab (VPL), coined (or according to
some popularised) the term “virtual reality”. The research area now had a name.
Through his company VPL research Jaron developed a range of virtual reality
gear including the Dataglove (along with Tom Zimmerman) and the EyePhone
head mounted display. They were the first company to sell Virtual Reality
goggles (EyePhone 1 $9400; EyePhone HRX $49,000) and gloves ($9000). A
major development in the area of virtual reality haptics.
1989 – NASA Gets Into VR
NASA, with the help of a Crystal River Engineering, creates Project VIEW. A
VR sim used to train astronauts. VIEW looks recognizable as a modern example
of VR and features gloves for fine simulation of touch interaction. Interestingly,
the technology in these gloves leads directly to the creation of the Nintendo Power
Glove.
1991: Virtual Reality Markup Language (VRML)
VRML, a standard for creating online virtual worlds, was introduced, which
Allowed users to navigate 3D spaces on the internet, contributing to the growth
of VR content.
1990s-2000s: Period of Reduced Interest
Interest in VR waned due to technical limitations, high costs, and a lack of
compelling content. Many companies that invested heavily in VR during the
1990s, experienced setbacks.
2010s: Resurgence of Virtual Reality
Advances in hardware, particularly in display technology, processing power, and
motion tracking, reignited interest in VR.
2014 :
Sony announced the launch of Project Morpheus, a VR headset for its PS4
console.
2015 :
Apple awarded the patent for a head-mounted display apparatus.
Google launched Cardboard, which uses a head mount to turn a smartphone into
a VR device.
Samsung launched the Gear VR headset.
The HTC Vive headset, developed by HTC and Valve, was unveiled at Mobile
World Congress.
2016
The first generation Oculus Rift device was released.
Sony’s introduced PlayStation VR (PSVR).
2017
Microsoft launched the Xbox One X, its VR-ready games console and headset.
2018
Facebook revealed camera-loaded glasses optimised for ‘social VR’.
Facebook released its untethered Oculus Go headset.
Lenovo’s Mirage Solo, the first headset running Google Daydream, became
available.
2019 – Sony announced that it had sold more than four million PSVR headsets.
2021 – More than 85 million VR headsets will be in use in China, according to
PwC.
2023 – Cloud-based VR gaming will be increasingly prominent, supported by 5G
networks.
2030 – VR will be a $28bn market, according to GlobalData forecasts.
Types of Virtual Reality
The VR industry still has far to go before realizing its vision of a totally
immersive environment that enables users to engage multiple sensations in a way
that approximates reality. However, the technology has come a long way in
providing realistic sensory engagement and shows promise for business use in a
number of industries. VR systems can vary significantly from one to the next,
depending on their purpose and the technology used, although they generally fall
into one of the following three categories:
Non-immersive
This type of VR typically refers to a 3D simulated environment that's accessed
through a computer screen. The environment might also generate sound,
depending on the program. The user has some control over the virtual
environment using a keyboard, mouse or other device, but the environment does
not directly interact with the user. A video game is a good example of non-
immersive VR, as is a website that enables a user to design a room's decor.
Semi-immersive
This type of VR offers a partial virtual experience that's accessed through a
computer screen or some type of glasses or headset. It focuses primarily on the
visual 3D aspect of virtual reality and does not incorporate physical movement in
the way that full immersion does. A common example of semi-immersive VR is
the flight simulator, which is used by airlines and militaries to train their pilots.
Fully immersive
This type of VR delivers the greatest level of virtual reality, completely
immersing the user in the simulated 3D world. It incorporates sight, sound and,
in some cases, touch. There have even been some experiments with the addition
of smell. Users wear special equipment such as helmets, goggles or gloves and
are able to fully interact with the environment. The environment might also
incorporate such equipment as treadmills or stationary bicycles to provide users
with the experience of moving through the 3D space. Fully immersive VR
technology is a field still in its infancy, but it has made important inroads into the
gaming industry and to some extent the healthcare industry, and it's generating a
great deal of interest in others.
5 examples of Fully Immersive
Birdly
Birdly VR is one of the most acknowledged and most amazing immersive virtual
reality experiences. It pounces upon one of the most longing human desires:
flying. This experience allows you to fly like a bird and leaves you wanting for
more. The key difference between the common flight simulators and Birdly is
that it allows you to move with your arms and legs outstretched. It gives you a
bird's eye view of the world's greatest cities and historical places. It makes the
storytelling more compelling, interactive, and entertaining at the same time. It
comes in with all the setup, including simulators, sensors, and actuators, among
other things. It has a premium cost attached to it, but it is pretty damn worth it. It
is quite a novel experience and is available across 40-50 locations around the
globe.
Welcome to Light Fields
Google invented its immersive virtual reality experience through light fields. It
allows the users to light travel across all directions. It is one of the first live-action
VR experience. And it shows how far we have come in the immersive virtual
reality and what all we can achieve in the coming years. Even though currently,
there are only still images, this experience leaves you speechless. Imagine, if and
when they add video option, you explore and visit all the places that you desire
from the comforts of your home. Its ultimate aim is to give people the experience
of teleportation. It is available through Stream and is compatible with VR
headsets like Windows mixed-reality, Vive, and Oculus' Rift. More importantly,
the app is free of cost.
Lone Echo
The VR adventure game was launched back in 2017. And it is still considered to
be one of the most immersive virtual reality experiences. It is well known for its
immersive and effortless control schemes, and it allows you to feel as if you are
actually part of the environment. The game uses concepts like zero-gravity, and
that allows the users to grab and push to make a move. It is available on Oculus
VR.
Nefertari
Nefertari: Journey to Eternity is an amazing experience that takes you back to
ancient times. The collaboration between ExperienceVR and Curiousity Stream
allowed you to visit the tomb of Queen Nefertari. As the tomb is closed off for
the visitors, this immersive virtual reality experience has been a boon for many
history enthusiasts. Its eye to the detail and the overall immersion leaves you
stunned and rooted to the seat. Even though the virtual experience is available
free of cost, you will need a Vive VR headset to visit the ancient Egyptian tomb
virtually. You can download it on Steam and Viveport.
Meeting Rembrandt
This immersive virtual reality experience is based on the legendary Dutch painter
Rembrandt Harmenszoon van Rijn and his precious collections. It is based on the
concept of meeting the iconic painter and recreating the historical paintings with
him. You can look around Rembrandt's house, listening to his voice, and you will
end up admiring his art. It is a seven-minute video and an extraordinary
experience. You don’t need to be an experienced VR user to understand the depth
and the details of this immersive virtual reality experience. It was launched
through the Samsung Gear VR platform. It is compatible with Samsung Galaxy
Note 8 and S8. And it is available free of cost.
Important Elements of Virtual Reality (VR)

Viewing System
The best virtual reality experience is possible only if it runs on a good viewing
system. Irrespective of the number of users, the viewing system is what connects
the last mile.
Interactivity Element
One of the main attractions of a virtual reality experience is that you can interact
with the content as if it is real. Earlier, the technology was not good enough to
build a realistic experience but all that have changed. The elements of interaction
depend on range, speed, and mapping. The power to move from one place to
another inside a virtual world and the ability to change the environment are the
best interactivity elements that VR can provide.
Sensory Management System
If there is a slight variation in the virtual environment like the vibration,
movement, or direction, then users should be able to feel it. This is now available
in most sophisticated virtual reality headsets.
Tracking System
Virtual reality headsets need a sensor camera to recognize movement and provide
the best 3D world experience. Most of the high-end headsets have this by now
Artistic Inclination
The virtual environment should provide users with an environment in which they
are completely immersed. The VR artist should focus on the atmosphere,
engaging factor, and entertaining factor so that the experience is immersive and
users should feel that they are a part of the game or environment they are in.

Key Features of Virtual Reality


Immersion:
Definition: Immersion in VR refers to the degree to which a user feels completely
absorbed and engrossed in the virtual environment, creating a sense of presence
as if they are physically present in that digital space.
Key Aspects:
Sensory Engagement: Immersive VR engages multiple senses, such as sight and
sound, to create a convincing and realistic experience.
Spatial Presence: Users feel a sense of being surrounded by and integrated into
the virtual world, contributing to a feeling of "being there."
Reduced Awareness of the Real World: Immersion often involves minimizing the
awareness of the physical surroundings, allowing users to focus entirely on the
virtual experience.
Interaction:
Definition: Interaction in VR involves the dynamic engagement between the user
and the virtual environment, allowing the user to influence and manipulate
elements within the digital space.
Key Aspects:
User Input: Interaction relies on user input devices, such as controllers, gloves,
or motion sensors, enabling users to navigate, manipulate objects, and trigger
actions in the virtual space.
Dynamic Response: The virtual environment responds to user actions in real-
time, creating a sense of agency and control over the elements within the digital
realm.
Natural Movements: Interaction often incorporates natural movements and
gestures, making the user's actions within the virtual world intuitive and realistic.
Difference:
Focus and Experience:
Immersion is primarily about the overall experience of feeling deeply involved
and present in the virtual environment. It focuses on creating a compelling and
convincing simulation.
Interaction, on the other hand, emphasizes the user's ability to actively engage
with and manipulate the elements of the virtual world. It is more about the user's
influence on the environment.
Perception vs. Action:
Immersion is more related to the perceptual aspects of the VR experience, such
as the quality of visuals, sound, and the overall feeling of presence.
Interaction is about the user's actions and how they can navigate, manipulate
objects, or participate in activities within the virtual space.
Subjective vs. Active Involvement:
Immersion is often a subjective measure of how deeply a user feels connected to
the virtual environment.
Interaction is an active process where the user's actions and inputs contribute to
the ongoing experience.
In summary, immersion is about the quality of the overall experience and the
feeling of presence, while interaction is about the user's active engagement and
influence within the virtual space.
3 DoF Interaction
In virtual reality (VR), a 3 degrees of freedom (3DoF) interaction system provides
users with a more limited range of movement compared to a 6DoF system. The
term "3 degrees of freedom" refers to the three main rotational axes that users can
manipulate:
Pitch (Rotation around Y-axis): Users can nod their heads up and down,
simulating a pitching motion.
Yaw (Rotation around Z-axis): Users can turn their heads left or right, simulating
a yawing motion.
Roll (Rotation around X-axis): Users can tilt their heads from side to side,
simulating a rolling motion.
While a 3DoF system does not track translational movements (forward/backward,
left/right, up/down), it still allows users to experience a sense of orientation
within a virtual environment. Many early VR devices, such as entry-level
headsets and mobile VR platforms, utilize 3DoF tracking due to its simplicity and
cost-effectiveness.
Despite its limitations, a 3DoF system can still provide a more immersive
experience than traditional non-VR interactions. Users can look around and
experience a virtual environment from different perspectives, making it suitable
for certain applications like media consumption, educational content, and simpler
VR experiences where full spatial movement is not critical. However, for
applications requiring a higher level of interactivity and realism, a 6DoF system
is generally preferred.
In a 3DoF VR system, the focus is primarily on head orientation rather than full
positional tracking. This means users can turn their heads and experience changes
in perspective, but they cannot physically move within the virtual space. As a
result, interactions are more limited compared to 6DoF systems.
For example, in a 3DoF VR experience, users can enjoy panoramic views, watch
immersive 360-degree videos, or engage with content that requires minimal
physical interaction. However, activities such as walking around or reaching out
to interact with virtual objects in a natural way are constrained.
3DoF setups are often chosen for applications where a lower cost and simplicity
are prioritized, making them accessible for a broader audience. These systems
can be particularly suitable for VR content consumption, virtual tourism, or
educational scenarios where the primary focus is on observation and exploration
rather than hands-on interaction.
While 3DoF systems have their place, the industry has been steadily moving
towards 6DoF technology to provide users with a more comprehensive and
interactive VR experience. As technology advances and becomes more
affordable, the distinction between 3DoF and 6DoF systems may continue to blur,
contributing to increasingly immersive and versatile VR applications.

6 DoF Interaction
In virtual reality (VR), 6 degrees of freedom (6DoF) interaction refers to the
capability of users to move freely in three-dimensional space, both in terms of
translation (changing position) and rotation (changing orientation). This
immersive experience is achieved through advanced tracking technologies and
hardware components. Here's how 6DoF interaction works in VR:
Translation (3DoF):
Forward/Backward (X-axis): Users can physically move forward or backward
within the virtual environment.
Left/Right (Y-axis): Users have the ability to move left or right within the virtual
space.
Up/Down (Z-axis): Users can experience changes in height or elevation, allowing
for a sense of vertical movement.
Rotation (3DoF):
Pitch (Rotation around Y-axis): Users can nod their heads up and down,
simulating a pitching motion.
Yaw (Rotation around Z-axis): Users can turn their heads left or right, simulating
a yawing motion.
Roll (Rotation around X-axis): Users can tilt their heads from side to side,
simulating a rolling motion.
This comprehensive 6DoF interaction allows users to navigate and interact with
the virtual world in a manner closely mirroring real-world movements. Advanced
VR systems use sensors, cameras, and controllers to track the user's head and
hand movements with high precision, enabling a more immersive and natural VR
experience. This technology is crucial for applications ranging from gaming and
entertainment to training simulations and architectural visualization in VR.
This level of interaction in virtual reality is pivotal for creating truly immersive
and engaging experiences. The combination of translational and rotational
movements enhances the sense of presence, allowing users to explore virtual
environments in a manner that feels remarkably natural.
In a 6DoF VR setup, headsets are equipped with sensors and tracking devices to
capture the user's movements accurately. This enables the system to update the
virtual view in real-time, aligning it with the user's changing position and
orientation. As users move, look around, or interact with objects, the virtual world
responds dynamically, providing a more convincing and interactive experience.
The inclusion of 6DoF controllers further amplifies the level of immersion. These
controllers allow users to extend their interaction beyond head movement,
enabling them to reach out, grab, and manipulate virtual objects with a high
degree of precision. The controllers themselves are tracked in 3D space,
providing both translational and rotational data. This capability opens up a wide
range of possibilities for applications such as virtual sculpting, tool usage, and
intricate object manipulation.
In practical terms, 6DoF interaction is particularly valuable in VR applications
where spatial awareness and realistic movement are essential, such as
architectural walkthroughs, medical simulations, and virtual training scenarios.
By allowing users to move and interact more naturally, 6DoF technology
significantly enhances the sense of immersion and presence in the virtual realm.
As VR hardware and software continue to evolve, 6DoF capabilities are
becoming increasingly standard, paving the way for even more sophisticated and
lifelike virtual experiences.

Applications of Virtual Reality


HealthCare
Virtual Reality (VR) has found numerous applications in the healthcare sector,
transforming the way medical professionals deliver care and how patients
experience treatment. Some notable applications include:
Medical Training and Education:

Surgical Training: VR enables surgeons to practice and refine their skills in a


simulated environment before performing actual surgeries. This reduces the risk
of errors and enhances proficiency.
Anatomy Education: Medical students can explore 3D virtual models of the
human body, improving their understanding of anatomy and medical procedures.
Therapy and Rehabilitation:
Physical Rehabilitation: VR is used in physical therapy to engage patients in
interactive exercises that aid in muscle strength, coordination, and mobility. It
can be particularly effective in rehabilitation after injuries or surgeries.
Cognitive Rehabilitation: VR helps in cognitive rehabilitation for conditions like
stroke or traumatic brain injuries by offering interactive exercises to improve
memory, attention, and problem-solving skills.
Pain Management:
Distraction Therapy: VR can be used as a distraction technique during painful
medical procedures, such as wound dressings or dental work, by immersing
patients in a calming virtual environment.
Mental Health Treatment:
Exposure Therapy: VR is employed for exposure therapy in treating phobias,
post-traumatic stress disorder (PTSD), and anxiety disorders by simulating
triggering environments in a controlled and therapeutic manner.
Stress Reduction: Virtual environments designed for relaxation and mindfulness
can help reduce stress and anxiety levels, promoting mental well-being.
Remote Consultations and Telemedicine:
Virtual Clinics: VR facilitates virtual consultations between healthcare providers
and patients, especially useful for remote areas or patients with limited mobility.
It enhances the accessibility of healthcare services.
Patient Education:
Disease Understanding: VR can help patients better understand their medical
conditions by immersing them in visualizations of disease processes, treatment
options, and potential outcomes.
Phobia Treatment:

Phobia Exposure: VR is used in exposure therapy for treating specific phobias by


gradually exposing patients to their fears in a controlled virtual environment.
Medical Planning and Visualization:
Surgical Planning: VR assists surgeons in planning complex procedures by
providing a 3D visualization of patient anatomy, allowing for more precise and
personalized interventions.
Chronic Pain Management:
Relaxation and Distraction: VR applications provide immersive experiences that
can distract patients from chronic pain, offering an alternative or complementary
approach to pain management.
The integration of virtual reality in healthcare continues to advance, offering
innovative solutions to improve patient outcomes, enhance medical training, and
increase accessibility to healthcare services.
Dentistry:
VR is applied in dentistry for patient education, anxiety reduction, and training.
Patients can explore virtual dental environments to familiarize themselves with
procedures, and dentists can use VR for hands-on training in various dental
techniques.
Preventing Medical Errors:
Virtual reality simulations help healthcare professionals practice and refine their
skills in a risk-free environment, reducing the likelihood of medical errors. This
is particularly crucial in high-stakes medical procedures.
Chronic Disease Management:
VR is used to create interactive tools for managing chronic conditions such as
diabetes or hypertension. Patients can receive virtual coaching on lifestyle
changes, medication adherence, and self-monitoring.
Occupational Therapy:
Virtual reality is employed in occupational therapy to simulate work
environments and activities. This assists patients in recovering or improving their
functional abilities for daily tasks and work-related activities.
Global Health Training:
VR allows healthcare professionals to engage in global health training by
simulating healthcare challenges prevalent in specific regions. This helps in
preparing healthcare workers for diverse and challenging scenarios they might
encounter in different parts of the world.

Application in Electrical Engineering


Virtual Reality (VR) has several applications in the field of electrical engineering,
enhancing design, training, and visualization processes. Here are some notable
applications:
Prototyping and Design:
Circuit Design: VR allows electrical engineers to design and visualize complex
circuits in three-dimensional space. Engineers can manipulate components,
examine connections, and identify potential issues before physical prototyping,
streamlining the design process.
Training Simulations:
Maintenance Training: VR simulations can be used to train electrical engineers
in the maintenance of electrical systems and equipment. Virtual scenarios can
replicate real-world situations, allowing engineers to practice troubleshooting and
repair procedures in a safe and controlled environment.
Substation Design and Planning:
Substation Visualization: VR is employed to create immersive visualizations of
electrical substations. Engineers can explore the layout, connections, and
components of substations in a virtual environment, facilitating better planning
and decision-making.
Power System Simulation:
Grid Analysis: VR is utilized for simulating power grid behavior. Engineers can
analyze and visualize power flows, voltage levels, and potential issues within the
electrical grid. This aids in optimizing the performance and reliability of the
power distribution system.
Collaborative Design and Review:
Remote Collaboration: VR facilitates collaborative design reviews, allowing
engineers to collaborate on projects in real-time, regardless of their physical
location. This is particularly beneficial for teams working on large-scale electrical
projects.
Electrical Safety Training:

Safety Simulations: VR can be used for safety training, simulating hazardous


electrical situations. Engineers can practice safety protocols and emergency
response procedures in a virtual environment without exposing themselves to
real-world risks.
Human-Machine Interface (HMI) Design:
Control System Visualization: VR aids in the design and evaluation of Human-
Machine Interfaces (HMIs) for control systems. Engineers can interact with
virtual control panels and assess the user interface for efficiency and ease of use.
Virtual Labs for Education:
Educational Simulations: VR provides a platform for creating virtual labs in
electrical engineering education. Students can experiment with circuits, observe
electrical phenomena, and gain practical experience in a simulated environment.
Equipment Maintenance and Repair:
Equipment Simulation: VR allows engineers to simulate maintenance and repair
procedures for electrical equipment. This includes interacting with virtual
components, conducting diagnostics, and practicing hands-on tasks in a risk-free
setting.
Field Operations Planning:
Field Work Simulation: VR can be used to simulate field operations, helping
electrical engineers plan and prepare for tasks such as equipment installation,
cable routing, and system maintenance in various environmental conditions.
Augmented Reality (AR) for Field Support:
AR Integration: While not strictly VR, AR can complement VR by providing
real-time information and guidance during field operations. AR glasses or devices
can overlay relevant data onto the engineer's field of view, enhancing efficiency
and accuracy.
The integration of virtual reality in electrical engineering contributes to improved
efficiency, safety, and innovation in the design, maintenance, and operation of
electrical systems. As technology continues to advance, the applications of VR in
this field are likely to expand further.

VR application in Education
Virtual Field Trips:
 VR allows students to explore virtual replicas of historical sites, museums,
and landmarks, providing an engaging and realistic alternative to
traditional field trips.
 This enhances students' understanding of various subjects, including
history, geography, and science.
Immersive Learning Environments:
 VR creates simulated environments where students can interact with three-
dimensional models and scenarios.
 This is particularly beneficial for subjects like biology, chemistry, and
physics,
 Allowing students to explore concepts that are difficult to visualize in
traditional classroom settings.
Language Learning:
 VR offers language learners the opportunity to immerse themselves in
virtual environments where they can practice and improve their language
skills.
 Conversational simulations and real-life scenarios help enhance language
proficiency.
STEM Education:
 VR applications provide hands-on experiences in science, technology,
engineering, and mathematics (STEM) subjects.
 Students can experiment with virtual labs, explore complex concepts, and
develop problem-solving skills.
Historical Reconstructions:
 History classes can benefit from VR by reconstructing historical events and
periods.
 Students can virtually step into historical settings, making the learning
experience more engaging and memorable.
Art and Design:
 VR is utilized in art and design education to create virtual studios where
students can experiment with various artistic techniques.
 This immersive approach enhances creativity and allows for collaborative
projects.
Geographical Exploration:
 VR enables students to explore geographical landscapes, ecosystems, and
even outer space. This immersive experience aids in understanding
geography, environmental science, and astronomy.
Special Education:
 VR can be adapted for special education to create customized learning
experiences for students with different learning needs. It offers a more
personalized and inclusive approach to education.
Soft Skills Training:
 VR is used to develop soft skills such as communication, teamwork, and
leadership.
 Virtual scenarios simulate real-world situations, allowing students to
practice and enhance these skills in a controlled environment.
Cultural Immersion:
 Students can virtually immerse themselves in different cultures, fostering
global awareness and understanding.
 This approach promotes cultural sensitivity and prepares students for a
more interconnected world.
Simulated Career Exploration:
 VR applications provide students with virtual job shadowing experiences,
allowing them to explore various professions and industries before making
career decisions.
Collaborative Learning:
 VR facilitates collaborative learning experiences, even when students are
geographically dispersed.
 Virtual classrooms and meeting spaces enable students to work together on
projects and engage in group discussions.
Application in Entertainment
VR Entertainment refers to the use of virtual reality devices to provide users with
immersive entertainment experiences. Now a passive watcher in the real world
transforms into an active participant in the virtual world. According to Grandview
Research, the global virtual reality (VR) market size was estimated at USD 59.96
billion in 2022 and is expected to grow at a compound annual growth rate
(CAGR) of 27.5% from 2023 to 2030. VR used in many forms of entertainment
including music, film, arts, and gaming.
VR Movies and 360° Videos
 creation of 360-degree films
These films surround the viewer with the cinematic world, allowing for a more
immersive experience as they can look in any direction.
 VR Concerts and Music Videos
Through VR, fans can enjoy front-row views or stand on stage alongside their
favorite artists, regardless of geographical constraints, making concerts globally
accessible.
Artists and bands are now hosting live performances in virtual spaces, allowing
fans from around the world to “attend” these concerts.
Beat Saber
AmazeVR
Horizon Venues
 Virtual Reality Theatre & Performing Arts
 Transporting audiences directly onto the stage or amidst the actor
 Not just enhanced viewing experiences, but also innovative storytelling
techniques, where space, perspective, and proximity can be fluidly
manipulated.

Application in Automation
 Training Simulations:
 Operator Training
 To train in realistic virtual environments,
 simulating complex machinery and processes.
 Reduce training costs, minimize downtime, and enhance the skills of
operators
 Maintenance Training
 immersive maintenance training
 To practice troubleshooting and repair procedures
 Remote Monitoring and Control:
 Teleoperation
 remote monitoring and control of automated systems
 use VR headsets to virtually access control interfaces
 Design and Prototyping
 Digital Twin Simulation
 creating digital twin simulations of automation systems
 identify potential issues, optimize layouts, and streamline the overall
design process
 Collaborative Robotics
 Human-Robot Collaboration
 facilitates collaborative work between humans and robots
 operators can work alongside virtual representations of robots
 Safety Training and Assessment
 Emergency Response Simulation
 used to simulate emergency scenarios
 includes practicing responses to equipment malfunctions, fires, or other
critical situations
 Data Visualization
 can visualize real-time data from automated systems
 allows operators to monitor processes, identify anomalies
Present Development: Virtual Reality
 Increased Focus on Accessibility
 The primary limitations of VR is accessibility
 VR headsets can be expensive, bulky, and uncomfortable for
extended periods
 developers are working to make VR more accessible to a broader
range of users.
 Companies are already working on developing lighter, more
comfortable headsets and developing more accessible software for
people with disabilities
 Developers are working on creating VR experiences that are more
inclusive, taking into account a more comprehensive range of
abilities and backgrounds.
 An example of a successful VR accessibility initiative is Microsoft’s
Seeing VR
 A project from Microsoft Research that aims to make VR more
accessible to people with low vision or blindness
 Oculus released on December 2020 their new Fit Pack for the Quest
2 VR headset with two interchangeable facial interfaces that allow
users to choose the most comfortable fit.

 More Integration with Other Technologies


 Another emerging trend in virtual reality is the integration of VR with
other technologies like artificial intelligence (AI) and machine
learning.
 Companies can use machine learning to improve the accuracy of VR
engineering simulations for example the partnership between HTC
and Volkswagen
 Volkswagen uses the platform with HTC’s Vive Pro Eye headset,
which incorporates eye-tracking technology to allow for more natural
and intuitive interactions in VR
 The training scenarios simulate real-world situations that Volkswagen
employees might encounter, such as assembling parts or
troubleshooting issues on the factory floor.

 Advancements in Hardware
 VR headset manufacturers have been working to improve the
resolution and expand the field of view to enhance visual fidelity
and immersion.
 There is a trend toward wireless VR experiences to eliminate the
need for tethered connections, providing more freedom of
movement.
 Some VR devices now incorporate eye-tracking technology for
more natural interactions and improved rendering by focusing
processing power where the user is looking.
 One promising advancement in VR hardware is the development of
brain-computer interfaces (BCIs).
 BCIs allow users to control VR experiences with their thoughts.
 The Rise of Social VR
 Social VR means when users experience social interaction with one
another in virtual environments
 similar to face-to-face social interactions but in the virtual world.
 experiences range from casual social spaces to more structured
social events like concerts or conferences.
 Example of social VR is Facebook Horizon
 Facebook Horizon is a social VR platform that allows users to create
virtual worlds and interact with other users in VR.

Input Devices in VR
Sensors:
In Virtual Reality (VR), sensors play a crucial role in tracking the movement and
position of users, enabling a more immersive and interactive experience. Various
types of sensors are used in VR systems to capture real-world movements and
translate them into corresponding actions within the virtual environment. Here
are some common types of sensors used in VR:
Inertial Measurement Unit (IMU):
Function: Measures acceleration and angular velocity, crucial for tracking head
movements in VR headsets.
Accelerometer:
Function: Measures the rate of change of velocity, helping to detect linear
movements and changes in speed.
Gyroscope:
Function: Measures angular velocity, aiding in tracking rotational movements
and changes in orientation.
Magnetometer:
Function: Measures changes in magnetic fields, assisting in determining the
orientation and direction of VR devices within the Earth's magnetic field.
Light Detection and Ranging (LiDAR):
Function: Uses laser beams to measure distances accurately, contributing to
room mapping and object recognition for precise tracking.
Cameras:
Function: Optical sensors that capture images of the environment for visual
tracking, marker recognition, and positional tracking of VR devices.
Ultrasonic Sensors:
Function: Emit and receive ultrasonic waves to calculate distances and detect
objects, aiding in positional tracking and obstacle avoidance.
Pressure Sensors:
Function: Measure changes in pressure and can be used for detecting gestures,
movements, or interactions involving physical pressure.
Electromagnetic Sensors:
Function: Use electromagnetic fields for accurate positional tracking of devices
equipped with sensors, providing precise spatial information.
Capacitive Sensors:
Function: Measure changes in capacitance and are often used in touch-sensitive
interfaces for detecting touch or proximity.
Force Sensors:
Function: Measure applied force or pressure and are integrated into controllers
or haptic devices to provide feedback during interactions with virtual objects.
Gaze Tracking Sensors:
Function: Monitor the direction of a user's gaze, determining where they are
looking within the virtual environment, useful for interactive elements and
analytics.
Sensors (Examples)
Heartmath makes a device which clips on the ear to measure heart rate variability.
Empatica makes a wristband which additionally senses acceleration (for example,
if someone falls), skin resistance (stress), and temperature (exertion, fever)
Trackers:
Importance of Precise Tracking
Precise tracking is crucial for virtual reality (VR) interactions because it directly
influences the user's sense of presence, immersion, and the overall quality of the
VR experience.
Accurate Representation: Precise tracking ensures that virtual objects and
environments accurately align with the user's physical movements, creating a
more realistic and immersive experience.
Natural Interactions: Users can interact with virtual objects in a way that closely
mirrors real-world interactions, enhancing the feeling of being present within the
virtual environment.
Synchronous Movement: When tracked movements closely match the user's
physical movements, it helps reduce discrepancies. This synchronization can
contribute to minimizing motion sickness or discomfort during VR experiences.
Spatial Consistency: Precise tracking maintains spatial consistency, ensuring that
virtual objects appear stable and accurately positioned in relation to the user.
This stability enhances the sense of presence, making users feel like they are truly
within the virtual world.
Expressive Interactions: Accurate tracking allows users to naturally express
themselves through body language and gestures.
This is particularly important for applications that involve social interactions,
communication, or expressive gestures within the virtual space.
Responsive Controls: For applications involving hand-held controllers, precise
tracking is essential for accurate hand-eye coordination.
Users can manipulate virtual objects with a high degree of precision, contributing
to a more intuitive and enjoyable interaction.
Reduced Dissonance: Accurate tracking reduces the dissonance between the
user's physical and virtual experiences. When users can trust that their movements
will be faithfully represented in the virtual environment, they are more likely to
feel comfortable and satisfied with the VR interaction.
Skill Transferability: In VR training simulations, precise tracking is essential for
ensuring that skills acquired in the virtual environment can be effectively
transferred to the real world.
This is particularly important in fields such as medicine, aviation, and industrial
training.
Coordinated Experiences: In scenarios involving multiple users interacting within
the same virtual space, precise tracking helps coordinate interactions between
users. This is important for collaborative activities, shared experiences, and
multiplayer gaming.
In summary, precise tracking is a fundamental aspect of VR interactions as it
directly impacts the quality, realism, and effectiveness of the virtual experience.
It enables users to engage with the virtual environment in a way that feels natural,
responsive, and consistent with their physical actions, ultimately contributing to
a more compelling and enjoyable VR experience.
Tracker Devices
Specialized hardware components designed to capture and transmit the positional
and often orientation information of physical objects or users within a virtual
environment. Trackers play a crucial role in enhancing the immersive and
interactive aspects of VR experiences.
Common types of tracker devices used in VR:
Headset Trackers:
 Designed to track the movement and orientation of the VR headset worn
by the user.
 These trackers capture data related to the user's head position and rotation,
 Allowing for a realistic and responsive viewing experience in the virtual
world.
Controller Trackers:
 Devices that capture the position and orientation of handheld controllers
used by VR users.
 Often include sensors such as accelerometers, gyroscopes, and sometimes
magnetometers to provide accurate tracking of the controllers' movements
and gestures.
Full-Body Trackers:
 Full-body trackers are devices that capture the movement and orientation
of multiple body parts, typically including the head, hands, torso, and
sometimes legs.
 These trackers can enhance the realism of the VR experience by enabling
users to interact with the virtual environment using their entire body.
Room-Scale Tracking Systems:
 Room-scale tracking systems employ multiple sensors or cameras
strategically placed in the physical environment to capture the precise
position and movement of VR devices and users within a designated play
area.
This allows for a more immersive experience, as users can move freely within the
tracked space.
Camera-Based Trackers:
 Camera-based trackers use external cameras to monitor the movements
and positions of tracked objects or markers.
Computer vision algorithms analyze the camera feed to determine the objects'
spatial coordinates, making this technology suitable for headset and controller
tracking.
Ultrasonic Trackers:
Ultrasonic trackers use ultrasonic transmitters and receivers to measure the time
it takes for ultrasonic signals to travel between the tracker and known points in
the environment.
By triangulating these signals, the system can determine the position of the
tracked objects.
GPS Trackers (Outdoor VR):
In outdoor VR experiences, GPS trackers can be used to capture the geographic
position of users. This is particularly relevant for location-based VR applications
or augmented reality (AR) experiences that incorporate real-world locations into
the virtual environment.
Magnetic Trackers:
Magnetic trackers use magnetic fields to determine the position and orientation
of tracked objects. Sensors on the tracked objects detect changes in the magnetic
field, enabling precise tracking. This technology is less affected by line-of-sight
issues.
Eye Tracking Technology (Eye as input)
 Involves the use of specialized hardware and software to monitor and
analyze the movement and position of a user's eyes within a virtual
environment.
 The primary purpose of eye tracking in VR is to capture and interpret the
direction of the user's gaze, allowing for a more natural and interactive VR
experience.
 Relies on infrared sensors and cameras to track eye movements with high
precision.

Benefits of Eye Tracking Technology


Foveated Rendering:
 This technology allows VR systems to concentrate high-quality graphics
and details only in the area where the user is currently looking (fovea),
while peripheral areas receive lower detail.
 This significantly reduces the computational power required, making VR
experiences more accessible and efficient.
Realism and Presence:
 Eye-tracking enhances the sense of realism and presence in virtual
environments by enabling natural eye movements.
 When users can look around and focus on objects in a way that mirrors
their real-world experiences, it creates a more convincing illusion of being
physically present in the virtual space.
Dynamic Depth of Field
By tracking eye movements, VR systems can simulate realistic depth of field
adjustments based on where the user is looking. This mimics the way the
human eye naturally adjusts focus, contributing to a more lifelike and
engaging visual experience.
Improved Interaction and Navigation
Eye-tracking allows for intuitive and efficient interaction within VR
environments. Users can navigate menus, select objects, or initiate actions
simply by looking at them, reducing the reliance on external controllers. This
hands-free interaction enhances user convenience and immersion.
Gaze-based Interaction
VR applications can leverage gaze-based interaction, where the direction of
the user's gaze becomes a fundamental input method. This can be used for
selecting objects, activating features, or triggering events within the virtual
space, adding a new dimension to user interactivity.
Enhanced Social Interaction
Eye-tracking in VR can also facilitate more realistic social interactions. The
ability to make eye contact with virtual avatars adds a layer of authenticity to
communication, making virtual meetings, collaborations, and social experiences
more engaging and lifelike.
Adaptive AI and Storytelling
Eye-tracking data can be used to adapt VR experiences dynamically. For instance,
in interactive storytelling, the narrative can evolve based on where the user is
looking, leading to personalized and immersive storytelling experiences that
respond to the user's attention and engagement.
Accessibility Features
Eye-tracking technology can improve accessibility in VR by providing alternative
input methods for users with physical disabilities.
Gaze-based controls can offer a more inclusive experience, allowing a broader
range of individuals to engage with virtual environments.
Sound and Microphones as input
How sound and microphones are utilized as inputs in the context of virtual reality
Spatial Audio
 providing users with a realistic perception of sound coming from different
directions.
 Microphones capture real-world sounds, and VR systems use this
information to create a 3D audio environment.
 This enhances the sense of presence and immersion by making sounds
appear to come from specific locations within the virtual space.
Ambisonic Audio Capture
 Microphones equipped with ambisonic technology capture full-sphere
sound recordings, including information about the sound's direction and
distance.
 allows for a more accurate representation of the auditory environment
within VR, creating a more convincing and immersive experience.
Voice Commands and Interaction
 Microphones enable voice commands, allowing users to interact with
virtual environments by speaking commands or engaging in conversations
with virtual characters.
 Enhances the naturalness of communication within VR and can be utilized
for controlling elements of the virtual space.
Environmental Interaction
 Sound input, through microphones, can be used to detect and react to
environmental cues within virtual reality.
 For instance, users might trigger events or actions by making specific
sounds, adding an extra layer of interactivity to the virtual experience.
Interactive Music and Audio Environments
 Sound input through microphones can be used for interactive musical
experiences within VR. Users might create or manipulate virtual musical
elements by singing, clapping, or making other sounds that are detected
and interpreted by the VR system.
Accessibility Features
 Voice commands and microphone-based interactions can serve as
accessible input methods for users who may have difficulty using
traditional controllers or gestures, making VR more inclusive.
Skin as input
 the direct use of skin as an input method in virtual reality (VR) is not a
common or widely implemented technology.
 there have been some experimental and conceptual developments that
explore the potential of using skin-related signals for interactions in VR.
 These approaches typically involve haptic feedback or physiological
monitoring rather than direct manipulation of the virtual environment
through the skin.
Haptic Feedback
 Aim to simulate the sense of touch in VR experiences.
 While not directly using the skin as an input, these systems provide tactile
sensations that enhance the sense of presence.
 Haptic gloves or suits may contain actuators or vibrational elements to
simulate the feeling of interacting with virtual objects.
Electrodermal Activity (EDA) Monitoring
 Electrodermal activity measures the electrical conductance of the skin,
which can be influenced by factors such as arousal or emotional responses.
 Some VR applications have explored using EDA monitoring to adapt the
virtual experience based on the user's emotional state, providing a more
personalized and immersive interaction.
Temperature and Pressure Sensors
 Sensors that monitor skin temperature or pressure can be integrated into
VR devices to provide additional data for creating more immersive
experiences.
 For example, changes in temperature or pressure could be used to simulate
environmental conditions in the virtual world.
Biometric Feedback:
 Biometric sensors that monitor physiological parameters like heart rate,
respiration, or muscle activity can indirectly capture information related
to the skin.
 This data can be utilized to dynamically adjust the VR environment
based on the user's physiological responses.
Wearable Devices:
 Wearable devices that are in direct contact with the skin, such as
smartwatches or fitness trackers, can be integrated into VR experiences.
 These devices may provide data that can be used to enhance or adapt
the virtual environment based on the user's physical activity, health
metrics, or gestures.
Skin-Embedded Sensors (Conceptual):
 While not a widespread reality yet, there have been speculative
discussions about the possibility of incorporating skin-embedded
sensors or smart tattoos that could potentially act as input devices for
VR. These concepts involve advanced technologies that are not
currently mainstream.
Glove as input
A digital glove, often referred to as a data glove or smart glove, is a wearable
device designed to capture and transmit hand and finger movements in a digital
format.
Key features of digital gloves are :
Motion Tracking: Digital gloves are equipped with sensors and motion tracking
technology that capture the movements of the user's fingers and hands in real-
time.
Flex Sensors: Many gloves use flex sensors or bend sensors on each finger to
detect the degree of finger bending and movement.
IMU (Inertial Measurement Unit): Some gloves incorporate IMUs to track the
orientation and acceleration of the hand, providing a more comprehensive
understanding of hand movements.
Haptic Feedback: Advanced digital gloves may include haptic feedback
mechanisms, providing a sense of touch or force feedback to the user's fingers.
Wireless Connectivity: To enable freedom of movement, digital gloves often have
wireless connectivity options, such as Bluetooth, to connect to computers or
VR/AR headset
Finger Recognition: High-end gloves may feature individual finger recognition,
allowing precise tracking of each finger's movement independently.
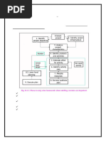
Outline

Above fig an application model for the digital glove. First, we wear and move a
glove. Next, the moving is recognized as three type of movements. Then, actions
are recognized by the program of PC. Finally, the operation is executed on the
PC application. Repeat this process to operate the application
Above figure shows the system composition of the glove. We use an inertial
sensor and acquiring an angular velocity of rolls, pitch, and yaw, acceleration of
three axes of X, Y, and Z, at intervals of 50 Hz wirelessly. This data is processed
by the MPU and data is transmitted to the PC by Wi-Fi communication. For
recognition of these three movements, PC is used to perform simple data
processing
Advantages of Digital Glove
Digital glove in virtual reality (VR) offers several advantages over traditional
controllers as :
Natural Hand and Finger Movement
Allow users to make natural hand and finger movements within the virtual
environment. This level of articulation provides a more realistic representation of
the user's hand gestures, contributing to a higher sense of presence and
immersion.
Precise Finger Tracking
Unlike traditional controllers that may have buttons or limited tracking points,
digital gloves offer precise finger tracking. This allows interactions, such as
grasping, pointing, or making specific gestures, providing a finer level of control
in VR applications.
Realistic Haptic Feedback
Digital gloves can incorporate haptic feedback directly onto the user's hands,
simulating the sense of touch in a more realistic manner.
Users can feel sensations like the texture of virtual objects, the impact of
interactions, or the resistance when touching surfaces.
No Need for External Controllers
Digital gloves eliminate the need for external controllers held in the hands.
This not only reduces the physical burden on the user but also contributes to a
more natural and unencumbered interaction within the virtual space.
Enhanced Social Interaction
Digital gloves support more natural and expressive hand movements in social VR
experiences. Users can communicate through gestures, high-fives, or other non-
verbal cues, leading to a more immersive and socially engaging virtual
environment.
Dynamic Hand Presence
Digital gloves provide a dynamic representation of the user's hands in the virtual
world. This dynamic hand presence contributes to a stronger sense of
embodiment, making users feel more connected to their virtual avatars.

Immersive Training Simulations


In training simulations or educational VR applications, digital gloves allow users
to perform realistic hand movements.
This is particularly valuable in scenarios where users need to practice tasks
involving precise hand-eye coordination or complex manipulations.
Accessibility and Inclusivity
Digital gloves may offer a more accessible option for users who have difficulty
using traditional controllers, as they rely on natural hand movements.
This inclusivity broadens the audience that can comfortably engage with VR
content.
Motion Capture (MOCAP)
Motion capture technology in Virtual Reality (VR) is a crucial component that
enhances the immersive experience by accurately capturing and replicating the
movements of users within the virtual environment.
Definition:
Motion Capture (MoCap): It is a technology used to record and interpret the
movements of objects or people. In VR, it is commonly employed to capture the
motions of users and translate them into corresponding actions within the digital
space.
Objectives:
Realistic Movement Reproduction: The primary goal of motion capture in VR is
to reproduce the user's real-world movements in the virtual environment, creating
a more authentic and immersive experience.
Types of Motion Capture Systems:
Optical Motion Capture: Uses cameras to track markers or reflective points on
the user's body or VR equipment. Systems like Vicon or OptiTrack fall into this
category.
Inertial Motion Capture: Relies on sensors, typically gyroscopes and
accelerometers, attached to the user's body or VR devices to capture movements.
This approach doesn't require external cameras.
Magnetic Motion Capture: Utilizes magnetic sensors to track the position and
orientation of objects or body parts. Magnetic systems can be less affected by
line-of-sight issues compared to optical systems.
Importance of Motion Capture
 Enhanced Realism:
 Motion capture is vital in creating lifelike and realistic animations in
films and video games.
 By capturing real-world movements, animators can replicate human
motions with incredible accuracy, resulting in more immersive and
believable storytelling
 Immersive Experiences: In VR and AR applications, motion capture
enables natural and intuitive interactions. Users can physically engage with
virtual environments, enhancing the sense of presence and creating a more
immersive and enjoyable user experience.
 Understanding Human Movement: Motion capture is extensively used in
biomechanics and research to analyze and understand human movements.
This is valuable in fields such as sports science, physical therapy, and
ergonomics, providing insights into how the body moves and functions.
 Interactive Gaming: In the gaming industry, motion capture allows for
interactive and responsive gameplay. Players can control characters using
their own body movements, leading to a more engaging and entertaining
gaming experience.
 Realistic Training Environments: Motion capture is employed in virtual
training simulations for professions like healthcare, military, and
emergency services. Trainees can practice in realistic scenarios, enhancing
their skills in a controlled and safe virtual environment.
 Therapeutic Applications: In healthcare, motion capture aids in
rehabilitation by tracking and analyzing patients' movements. This
technology helps create personalized rehabilitation plans and monitor
progress, improving overall patient outcomes.
 Optimizing Athletic Performance: Motion capture is used to analyze
athletes' movements in sports. Coaches and trainers can identify areas for
improvement, prevent injuries, and optimize training regimens based on
detailed biomechanical data.
 Design Optimization: Motion capture is utilized in product design to
analyze how users interact with objects and interfaces. This information
helps optimize designs for usability, comfort, and safety in various
industries.
 Expressive Avatars: In virtual environments, motion capture enables the
creation of expressive avatars that mimic users' real-world gestures and
facial expressions. This enhances virtual social interactions, making
communication more natural and engaging.
Components of Motion Capture Systems
Sensors:
Cameras, accelerometers, gyroscopes, or magnetic sensors capture movement
data.
Markers:
Reflective or active markers attached to objects or subjects for tracking.
Software:
Processes and interprets the captured data, translating it into usable information.
Output Devices:
Transmits the processed data to various output devices such as VR headsets,
screens, or animation software.
Applications of Motion Capture
Motion capture technology in Virtual Reality (VR) has diverse applications
across various industries, enhancing user experiences, training simulations, and
creative content creation. Here are key applications of motion capture in VR:
Gaming and Entertainment:
Motion capture is widely used in gaming to create realistic and immersive
experiences. In VR games, users can see their own movements replicated by their
avatars, allowing for more natural interactions with the virtual environment. This
application enhances the overall gaming experience, making it more engaging
and lifelike.
Healthcare and Medical Training:
In healthcare, motion capture in VR is employed for medical training simulations.
Surgeons, for example, can practice procedures in a virtual environment where
their movements are accurately replicated. This application aids in training and
skill development while minimizing the need for physical models.
Physical Therapy and Rehabilitation:
Motion capture technology is used in VR applications for physical therapy and
rehabilitation. Patients can engage in virtual exercises and activities where their
movements are tracked and analyzed. This not only provides a more engaging
rehabilitation experience but also allows healthcare professionals to monitor
progress.
Education and Training:
VR motion capture is utilized in educational simulations and training scenarios.
Users can participate in virtual classrooms, labs, or job training exercises where
their movements contribute to a realistic learning environment. This application
is valuable for hands-on training in various fields.
Sports Training and Analysis:
Athletes use VR motion capture for training and performance analysis. It enables
them to simulate game situations, practice specific movements, and receive
feedback on their technique. Coaches can use the data captured to analyze and
enhance athletic performance.
Simulation and Aerospace Industry:
In the aerospace industry, motion capture in VR is employed for pilot training
simulations. Users can experience realistic cockpit environments and practice
flight maneuvers. This application is crucial for enhancing pilot skills and
preparing for diverse scenarios.
Film and Animation Production:
Motion capture is extensively used in the film and animation industry to create
realistic character movements. In VR filmmaking, actors equipped with motion
capture suits can bring their performances into the virtual space, allowing for
more immersive storytelling and content creation.
Virtual Tours and Real Estate:
VR motion capture is applied in virtual tours and real estate applications. Users
can explore virtual replicas of real-world locations, such as properties or tourist
destinations, with their movements accurately tracked. This enhances the sense
of presence and helps users make informed decisions.
Architectural Visualization:
Architects and designers use VR motion capture to visualize and explore
architectural designs. Users can navigate through virtual buildings, experiencing
scale and spatial relationships first hand. This application aids in design
evaluation and client presentations.
Live Performances and Events:
Motion capture is employed in live performances and virtual events, allowing
performers to bring their movements and expressions into the virtual realm. This
application creates interactive and dynamic experiences for audiences attending
virtual concerts, conferences, or shows.
Art and Creativity:
Artists and creators use VR motion capture for interactive and immersive art
installations. Users can engage with virtual artworks, and their movements may
influence the visual and auditory elements of the experience, fostering a unique
and dynamic creative process.
Difference between MOCAP animation and Key frame animation
Motion Capture (MOCAP) animation and Keyframe animation are two distinct
approaches to animating characters and objects in Virtual Reality (VR). Each
method has its advantages and considerations. Here's a breakdown of the
differences between MOCAP animation and Keyframe animation in VR:
Motion Capture (MOCAP) Animation:
Definition:
MOCAP involves capturing the real-world movements of a human or object and
translating them into a digital representation. This is achieved by using sensors,
cameras, or other tracking devices to record the physical motions.
Workflow:
Actors wear motion capture suits with sensors, and their movements are tracked
by cameras or other sensing devices. The captured data is then applied to a digital
character or object in the virtual environment.
Realism:
MOCAP tends to produce highly realistic animations because it replicates the
natural movements and gestures of real people or objects. The subtleties of
motion and nuances are captured authentically.
Complex Movements:
Well-suited for capturing complex movements, especially those that are difficult
to animate manually, such as realistic walking, running, or intricate hand gestures.
Efficiency:
Efficient for animating large sets of characters or complex scenes where natural
and dynamic movements are essential.
Challenges:
Challenges include the need for specialized equipment, cost, and potential issues
with calibration or marker occlusion.
Keyframe Animation:
Definition:
Keyframe animation involves manually creating keyframes (significant frames)
at specific points in an animation sequence. The animator defines the positions,
rotations, and scale of the object or character at these keyframes, and the software
interpolates the frames in between.
Workflow:
Animators set keyframes at crucial points in the animation, and the software
generates the frames in between. This method requires more manual input and
control from the animator.
Control:
Offers a high level of control over the animation process. Animators have the
flexibility to precisely define the movements and expressions of characters or
objects.
Artistic Expression:
Ideal for conveying specific artistic styles and exaggerated or stylized
movements. Animators can inject their creativity into the animation process.
Efficiency:
While it provides control, keyframe animation can be time-consuming, especially
for complex and realistic movements. It may not be as efficient as motion capture
for capturing subtle and natural gestures.
Suitability:
Well-suited for stylized or artistic animations, scenes where precise control is
essential, or situations where motion capture technology may not be available or
feasible.
Comparison:
Realism vs. Control:
MOCAP excels in capturing realistic, natural movements, while keyframe
animation offers more control and is suitable for stylized or artistic expressions.
Workflow and Efficiency:
MOCAP is efficient for capturing complex movements but may involve
additional equipment and setup. Keyframe animation provides control but can be
more time-consuming.
Application:
MOCAP is often preferred for realistic character animations, especially in
scenarios requiring natural human movements. Keyframe animation is versatile
and suitable for a wide range of artistic and stylistic choices.
Challenges in MOCAP
Motion capture in Virtual Reality (VR) is a powerful technology, but it comes
with its set of challenges. Overcoming these challenges is crucial for achieving
accurate and realistic motion representation in the virtual environment. Here are
some challenges in motion capture in VR:
Calibration and Setup:
Challenge: Achieving accurate motion capture requires precise calibration of
sensors and cameras. Setting up the equipment correctly and ensuring proper
alignment can be challenging, especially in larger motion capture volumes.
Marker Occlusion:
Challenge: Markers on the body or objects can be temporarily blocked from the
view of cameras, leading to occlusion. This can result in incomplete or inaccurate
motion data during occluded periods.
Cost of Equipment:
Challenge: High-quality motion capture systems with advanced sensors and
cameras can be expensive. This cost can be a barrier for smaller studios or
projects with limited budgets.
Data Processing Time:
Challenge: The data captured during a motion capture session needs to be
processed, cleaned, and applied to the virtual characters or objects. The
processing time can be time-consuming, delaying the integration of motion data
into VR experiences.
Sensitivity to Environment:
Challenge: Motion capture systems can be sensitive to changes in the
environment, such as lighting conditions. Inconsistent lighting or reflections may
affect the accuracy of motion tracking.
Limited Capture Volume:
Challenge: The size of the capture volume (the physical space where motion is
tracked) is a limitation. Users may face restrictions in movement or need to stay
within a defined area, limiting the freedom of exploration in VR experiences.
Complexity of Full-Body Tracking:
Challenge: Capturing accurate full-body movements, including hands and
fingers, adds complexity. Achieving precise tracking for each joint and extremity
requires advanced sensor configurations and algorithms.
Integration with VR Hardware:
Challenge: Integrating motion capture data seamlessly with VR hardware, such
as headsets and controllers, can be challenging. Ensuring synchronization and
accurate representation of movements across different components is crucial.
Lack of Standardization:
Challenge: There is a lack of standardization in motion capture technologies,
leading to compatibility issues between different systems and software. This lack
of standardization can limit interoperability and hinder collaboration.
User Fatigue:
Challenge: Wearing motion capture suits or devices for extended periods can
cause user fatigue. This is especially relevant in applications like gaming or
virtual training, where users may engage in prolonged VR experiences.
Privacy Concerns:
Challenge: In applications where motion capture involves tracking human
movements, privacy concerns may arise. Ensuring that user privacy is respected
and protected is important for the acceptance and ethical use of motion capture in
VR.
Video based Input
 Video-based input in Virtual Reality (VR) refers to the use of cameras or
sensors to capture and interpret real-time video footage of users'
movements or interactions within a virtual environment. This method
allows users to interact with the VR environment using natural gestures,
hand movements, or body expressions, without the need for physical
controllers. The captured video data is then processed by the VR system to
translate real-world movements into corresponding actions or interactions
in the virtual space. In video-based input systems, computer vision
algorithms analyze the video feed to track the position, orientation, and
gestures of users' hands, fingers, or other body parts. This information is
then used to simulate the user's physical presence and actions within the
VR environment. Hand tracking, gesture recognition, and body tracking
are common applications of video-based input in VR.
 The goal of video-based input is to create a more intuitive and immersive
user experience by allowing users to interact with the virtual world using
natural movements, making VR interactions feel more like real-world
experiences. This approach also aims to reduce the reliance on handheld
controllers, offering users a more direct and unencumbered means of
engagement in virtual environments.
 Video-based input, such as hand tracking or gesture recognition, enables
more natural and intuitive interaction in VR. Users can engage with the
virtual environment using familiar hand movements, reducing the learning
curve for new users.
 Video-based input contributes to a heightened sense of immersion in VR
experiences. Being able to use hands or gestures to interact with virtual
objects and environments creates a more lifelike and engaging user
experience.
 Video-based input reduces the reliance on handheld controllers, providing
users with a more freeing and unencumbered experience. This can enhance
user comfort and make VR more accessible to a broader audience.
 Hand tracking allows users to communicate with others in the virtual space
using natural gestures and expressions. This adds a layer of social
interaction and realism to VR applications, particularly in social VR or
multiplayer environments.
 Video-based input simplifies navigation within VR environments. Users
can point, swipe, or grab objects effortlessly, contributing to a smoother
and more intuitive navigation experience.
 Video-based input can improve accessibility by providing an alternative
input method for users who may have difficulty using traditional
controllers. Hand tracking allows for a more inclusive VR experience.
 Accuracy and Precision: Video-based input systems may face challenges
in achieving the same level of accuracy and precision as traditional
controllers. Ensuring precise tracking of hand movements, especially in
complex interactions, can be challenging.
 Fatigue and Strain: Extended use of video-based input methods, such as
holding hands in the air for an extended period, may lead to fatigue and
discomfort. Users may experience arm strain or tiredness during prolonged
interactions.
 Video-based input lacks the physical feedback provided by handheld
controllers. Users may miss the tactile sensations associated with pressing
buttons or feeling resistance, impacting the overall sense of presence.
 Video-based input systems can be sensitive to lighting conditions. In
environments with poor lighting or strong backlighting, the accuracy of
hand tracking may be compromised, affecting the overall user experience.
 While hand tracking aims to simplify interaction, users may still need time
to adapt and learn the nuances of gesture-based controls. The learning
curve can vary among individuals and impact the initial usability of the
system.
 Video-based input may have limitations in capturing a diverse range of
gestures and interactions compared to physical controllers. Certain
complex actions or precise inputs may be challenging to replicate with
hand tracking alone.
3D Menus
Introduction:
In simple terms, 3D menus are interactive digital menus that pop up in virtual
reality (VR) environments. Unlike regular menus on screens, these menus exist
in a 3D space, making them feel more like objects you can touch or move in the
virtual world. They add a sense of depth and realism, allowing you to interact
with options using natural movements and gestures, like you would in the real
world. So, it's like having a menu that floats in the air or is part of the VR
environment, making your digital experience more immersive and engaging. 3D
menus bring a whole new level of interaction to virtual reality. Picture yourself
in a virtual world, and instead of selecting options on a flat screen, you encounter
menus that seem to exist right there with you. These menus can appear as floating
objects or be seamlessly integrated into the virtual environment.
The magic happens when you want to make a choice
from the menu. Instead of using a mouse or keyboard, you can use your hands or
gestures. It's like reaching out and grabbing the option you want or pointing to
select something. This makes the whole experience more intuitive and lifelike.
Imagine exploring a virtual space and stumbling upon a 3D menu that allows you
to customize your surroundings, change game settings, or access different tools—
all by interacting with it as if it were a real object in front of you. It adds a layer
of realism and excitement to your virtual adventures.
In summary, 3D menus in virtual reality are like interactive floating objects that
provide choices and options in a way that feels natural and immersive. They make
your virtual experiences more engaging, giving you the feeling that you're not
just navigating a digital space but interacting with it in a way that mirrors how
you interact with the world around you.
Significance of 3D Menus:
The significance of 3D menus lies in their transformative impact on user
interaction within virtual reality environments. Let's explore why these menus are
crucial:
Immersive Experience:
3D menus elevate immersion by existing within the virtual space, making users
feel like they are part of the digital world.
Users can interact with menu options using natural movements and gestures,
creating a more lifelike and engaging experience.
Spatial Awareness:
Unlike traditional menus on flat screens, 3D menus provide users with a
heightened sense of spatial awareness.
Users can navigate through options with a real understanding of their position in
the virtual environment, fostering a more intuitive interaction.
Natural Interaction:
3D menus enable natural interaction, allowing users to use their hands or gestures
to select options.
This mimics real-world interactions, reducing the learning curve and making the
virtual experience more intuitive.
Enhanced Engagement:
The dynamic and visually rich nature of 3D menus contributes to increased user
engagement.
Users are more likely to actively participate in the virtual environment, leading
to a more fulfilling and enjoyable experience.
Versatility in Applications:
3D menus find applications in various scenarios, from gaming environments to
training simulations and educational settings.
Their adaptability makes them versatile tools for enhancing user experiences
across different virtual reality applications.
User-Friendly Design:
Integrating design principles like spatial layout, depth perception, and natural
gestures ensures that 3D menus are not only visually appealing but also user-
friendly.
The design focuses on creating interfaces that are both aesthetically pleasing and
functionally efficient.
Future-Forward Technology:
The utilization of 3D menus aligns with the future trajectory of VR technology.
These menus serve as a bridge to more advanced interfaces, including adaptive
menus and context-aware interfaces, paving the way for continued innovation in
virtual reality.
In essence, the significance of 3D menus lies in their ability to make virtual
experiences more real, engaging, and user-friendly. They represent a fundamental
shift in how users interact with digital content in VR, offering a glimpse into the
exciting possibilities of immersive technologies.
Advantages of 3D Menus over 2D Menus
Dimensional Representation:
3D Menus:
Represented in three dimensions, 3D menus exist within the spatial environment
of the VR experience. Menu items have depth, and users can perceive distance
and relative positioning.
2D Menus:
Represented in two dimensions, typically appearing as flat surfaces within the
VR environment. Menu items lack depth, and users interact with them on a flat
plane.
Spatial Presence:
3D Menus:
Provide a sense of spatial presence as they coexist within the same three-
dimensional space as the virtual world. Users can feel as if they are physically
present within the environment.
2D Menus:
Lack the same spatial presence, as they are typically seen as overlays on the
screen and do not interact with the VR environment in the same three-
dimensional manner.
Depth Perception:
3D Menus:
Leverage depth and perspective, allowing users to perceive the distance between
menu items. This enhances realism and aids users in making accurate selections.
2D Menus:
Lack true depth perception, as all menu items are presented on a flat plane. Users
may not have a clear sense of the spatial arrangement of menu options.
Interaction Paradigm:
3D Menus:
Enable more natural and intuitive interaction through physical movements and
gestures. Users can reach out, point, or manipulate menu items as they would in
the real world.
2D Menus:
Typically rely on traditional input methods like mouse or controller clicks.
Interaction is less physical and may not leverage the full range of natural gestures.
Dynamic Interactivity:
3D Menus:
Can incorporate dynamic and interactive elements. Menu items may respond to
user gestures, move, rotate, or trigger animations, adding a layer of engagement.
2D Menus:
Tend to be static and lack dynamic interactivity. Menu items typically do not
respond to user actions in the same visually dynamic manner.
Realistic Animation:
3D Menus:
Can feature realistic animations and transitions. Menu items may exhibit lifelike
movements, enhancing the overall realism of the interaction.
2D Menus:
Animations in 2D menus are often limited to basic transitions or fades, with less
emphasis on creating a realistic and immersive experience.
Spatial Organization:
3D Menus:
Allow for spatial organization, enabling designers to strategically place menu
items in the user's field of view. This can guide user attention and streamline
navigation.
2D Menus:
Are typically organized within a flat surface and may not take full advantage of
spatial cues to guide user attention.
Adaptability to VR Environment:
3D Menus:
Can dynamically adapt to the VR environment. They may respond to the user's
position, changing their layout or orientation based on where the user is looking.
2D Menus:
Tend to be more static and may not adapt as dynamically to changes in the user's
viewpoint within the virtual space.

Design principles of 3D Menus


The design principles of 3D menus are essential to creating visually appealing
and functional interfaces within the virtual reality (VR) environment.
Fit In Well:
Make sure the 3D menu fits nicely into the virtual world. Imagine it's like finding
the right spot for a table in a room.
Show What's Important:
Use different levels to make some things look more important than others. It's
like arranging items on shelves - the important ones go at eye level.
Guide Where to Look:
Help users know where to look by making things smaller or bigger. It's like
putting a spotlight on what matters most.
Keep Things the Same:
Make everything look similar so users know what to expect. It's like having a
consistent style for all the buttons and choices.
Use Your Hands:
Let users use their hands or gestures to pick things. It's like grabbing an object in
the real world instead of clicking a button.
Big Stuff First:
Make the most important things big and easy to see. It's like putting the most
important buttons on a big sign.
Say "Good Job":
When users do something right, show them they did well. It's like getting a
thumbs up when you make a good choice.
Think About Everyone:
Make sure everyone, no matter how they use things, can understand and enjoy
the menu. It's like making sure a game is fun for everyone, no matter how they
play.
Change as Needed:
Make the menu work in different places and situations. It's like having a menu
that looks good whether you're in a bright room or a dark one.
Keep it Simple:
Don't make things too complicated. It's like having a menu that's easy to
understand, just like a storybook.
Check How it Feels:
Test the menu with real people and see if they like it. It's like trying out a new
game and seeing if it's fun for everyone.
Fix Problems:
If there are problems, fix them to make the menu better. It's like improving a
recipe until it tastes just right.
So, designing 3D menus is like setting up a cool play area in a virtual world – it
needs to look good, be easy to use, and make everyone happy
Types of 3D Menus
Floating 3D Menus
 Floating 3D menus are a dynamic and interactive type of menu design
within the virtual reality (VR) space. Unlike traditional menus confined to
screens, floating 3D menus exist as three-dimensional, movable elements
within the user's virtual environment.
 These menus appear as panels or objects that seemingly float in the user's
field of view, unattached to any physical surface.
 They can be positioned anywhere in the virtual space, allowing users to
interact with them by looking, reaching, or gesturing.
Features of Floating 3D Menus
o Floating menus are designed to be non-intrusive, allowing users to
maintain a clear view of the virtual environment while accessing menu
options.
o Interaction with floating menus often involves natural gestures or gaze-
based activation, providing an intuitive and user-centric experience.
o These menus can adapt to the user's movements, adjusting their position
and orientation in response to the user's viewpoint or actions.
o Floating menus may incorporate visual transparency, allowing users to
see through them partially, minimizing obstruction to the virtual
surroundings.
Use Cases:
Gaming Environments:
Floating 3D menus are commonly used in gaming interfaces, offering
players quick access to game options without disrupting gameplay.
Productivity Applications:
In virtual workspaces, these menus can serve as tools for accessing various
functions, such as file management or communication tools, while
maintaining an immersive workspace.
Navigation and Wayfinding:
Floating menus are effective for navigation purposes, providing users with
contextual information or options as they explore virtual environments.
Entertainment and Media:
In virtual cinemas or media applications, floating menus offer users control
over playback options, volume, and content selection in an unobtrusive
manner.
Design Considerations:
Size and Visibility:
Designers must balance the size of the floating menu to ensure it is easily
visible and accessible without dominating the user's field of view.
Interaction Mechanisms:
Determine the interaction mechanisms, whether it involves gaze-based
activation, hand gestures, or a combination of both, based on the intended user
experience.
Consistency with Theme:
Align the design of floating menus with the overall theme of the VR
application to create a cohesive and immersive user experience.
Benefits:
Enhanced User Engagement:
Floating 3D menus contribute to a heightened sense of engagement by
integrating seamlessly into the virtual environment.
Intuitive Navigation:
The ability to interact with menus using natural gestures or gaze makes
navigation more intuitive and user-friendly.
Flexible Placement:
Users have the flexibility to position floating menus where they find them
most convenient, enhancing user customization and personalization.

Controller 3D Menu
In the realm of virtual reality (VR), controller-based 3D menus serve as
interactive interfaces tethered to the user's hand-held controllers. These menus
offer a dynamic and immersive way for users to navigate, select options, and
manipulate their virtual surroundings. The key features and considerations of
controller-based 3D menus are:
Handheld Control:
Users can physically hold and control the menu using their VR controllers,
creating a tangible and interactive experience.
Responsive Interaction:
Controller-based 3D menus respond to the user's movements and actions,
providing real-time feedback as they navigate through options.
Button or Gesture Inputs:
Menu interaction is facilitated through the pressing of buttons or touchpad
gestures on the VR controllers, enhancing user control and customization.
Adaptability:
These menus are adaptable to various VR applications, including gaming,
simulations, and virtual environments, offering a consistent interaction paradigm.
Use Cases:
Gaming Interfaces:
Commonly employed in gaming environments, controller-based 3D menus allow
players to access in-game options, inventory management, and settings.
Training Simulations:
In training scenarios, these menus can provide users with access to instructional
materials, simulations controls, and information relevant to the training
environment.
Virtual Workspaces:
In VR productivity applications, users can utilize controller-based 3D menus for
tasks such as accessing tools, managing documents, and adjusting workspace
settings.
Design Considerations:
Button Mapping:
Carefully design the mapping of menu options to buttons or gestures on the
controllers, ensuring intuitive and ergonomic interaction.
Visual Feedback:
Implement visual feedback mechanisms, such as highlighting or animation, to
confirm user selections and actions.
Controller Positioning:
Consider the optimal positioning of the 3D menu relative to the user's controllers,
ensuring comfortable and accessible interaction.
Consistency with VR Environment:
Design the visual aesthetics of the 3D menu to align with the overall theme and
aesthetics of the VR environment for a cohesive user experience.
Benefits:
Immersive Interaction:
Controller-based 3D menus enhance immersion by integrating menu controls
seamlessly into the user's hand-held devices.
Efficient Navigation:
Users can efficiently navigate through menu options using familiar controller
inputs, streamlining the overall user experience.
Tactile Engagement:
The physical interaction with handheld controllers provides a tactile dimension
to menu navigation, enhancing the sense of presence within the virtual space.
Controller 3D menus make your virtual adventures feel even more real by putting
menus in your hands. It's like having magic controllers that summon options and
let you control the digital world around you in a way that's super fun and easy!

Environment Menu
Environment 3D menus are an integral part of the virtual environment, appearing
as interactive elements within the user's surroundings. Users can navigate, select,
and manipulate menu options using natural movements, gestures, or gaze within
the VR space.
Features:
Spatial Awareness:
These menus provide users with a heightened sense of spatial awareness,
allowing them to interact with options as if they are physically present in the
virtual environment.
Immersive Interaction:
Users can seamlessly interact with menu options by reaching out, gesturing, or
looking, enhancing the overall sense of immersion in the virtual world.
Contextual Relevance:
Options within environment 3D menus are often contextually linked to specific
locations or objects within the virtual space, providing relevant choices based on
user position.
Adaptive Placement:
The menus dynamically adapt their placement, responding to user movements
and ensuring accessibility without obstructing the user's view.
Use Cases:
Exploration Games:
In VR games centered around exploration, environment 3D menus can offer users
tools, maps, or inventory options seamlessly integrated into the game world.
Educational Simulations:
Virtual classrooms or educational simulations can utilize these menus to provide
users with interactive learning materials or tools within the virtual environment.
Architectural Visualization:
In architectural VR experiences, users can access design options or change
environmental settings through 3D menus integrated into the virtual building or
landscape.
Design Considerations:
Natural Interaction:
Design menus to respond to natural user movements, gestures, or gaze, fostering
an intuitive and user-friendly interaction.
Visual Integration:
Ensure that the visual design of the 3D menus seamlessly integrates with the
aesthetics of the virtual environment, creating a cohesive and immersive
experience.
Contextual Links:
Link menu options contextually to specific elements within the virtual space,
enhancing the relevance of choices based on the user's surroundings.
Dynamic Adaptation:
Design menus to adapt dynamically to changes in the virtual environment,
maintaining accessibility and responsiveness as users explore different areas.
Benefits:
Enhanced Immersion:
Users feel more immersed in the virtual environment as they interact with menus
seamlessly integrated into the surroundings.
Natural Engagement:
Natural and spatial interactions make menu navigation feel more intuitive and
aligned with real-world actions.
Contextually Relevant Choices:
Contextual linking ensures that menu options are relevant to the user's current
location or activities within the virtual space.
Environment 3D menus redefine how users engage with digital interfaces in VR,
creating a more organic and interactive user experience within the immersive
virtual landscape.
Example of Effective Implementation: Virtual Reality Gaming
One compelling example of effective 3D menu implementation is in virtual
reality gaming environments. In many VR games, 3D menus are seamlessly
integrated to enhance the overall gaming experience:
Implementation Scenario:
In a VR adventure game, players might encounter a floating 3D menu that appears
when they gesture or press a button on their controllers.
This menu could include options for inventory management, weapon selection,
or adjusting in-game settings.
Benefits in Gaming:
 The spatial awareness of the 3D menu allows players to quickly assess their
options without taking their focus away from the immersive game world.
 Natural gestures, like reaching for a virtual weapon on the menu, make
interactions feel more lifelike and responsive.
 Adaptive features ensure that menu options change contextually based on
the player's in-game situation, providing quick access to relevant tools or
abilities.
 By effectively integrating 3D menus into the gaming experience,
developers create a more immersive and user-friendly interface, allowing
players to seamlessly navigate options and enhance their overall enjoyment
of the virtual adventure.

You might also like