KEMBAR78
Final - Project - Wokwi ESP32, STM32, Arduino Simulator-2 | PDF
0% found this document useful (0 votes)
549 views1 page

Final - Project - Wokwi ESP32, STM32, Arduino Simulator-2

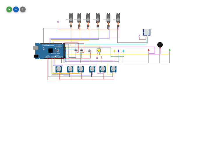
The document describes an Arduino project that involves buttons and LEDs to mimic, record, save, and play back button presses. It includes code comments labeling the different buttons and LED pins for the mimic, record, and play functions. The code also includes variables to track button states and delays between operations.

Uploaded by

NIKHIL AS
Copyright
© © All Rights Reserved
We take content rights seriously. If you suspect this is your content, claim it here.
Available Formats
Download as PDF, TXT or read online on Scribd
0% found this document useful (0 votes)
549 views1 page

Final - Project - Wokwi ESP32, STM32, Arduino Simulator-2

The document describes an Arduino project that involves buttons and LEDs to mimic, record, save, and play back button presses. It includes code comments labeling the different buttons and LED pins for the mimic, record, and play functions. The code also includes variables to track button states and delays between operations.

Uploaded by

NIKHIL AS
Copyright
© © All Rights Reserved
We take content rights seriously. If you suspect this is your content, claim it here.
Available Formats
Download as PDF, TXT or read online on Scribd
You are on page 1/ 1

SAVE SHARE Final_Project

sketch.ino diagram.json libraries.txt Library Manager Simulation


1 #include<Servo.h>
2 int rdelay=500;
3 // Define buttons
4
5 // MIMIC BUTTONS AND LEDS
6 int Mbutton = 23;
7 int ledMPin =37;
8 int buttonMNew; + D

9
10 // Record BUTTONS AND LEDS
11 int Rbutton = 25;
AREF
GND
13
12
11
10
9
8

7
6
5
4
3
2
TX→ 1
RX← 0
14
15
16
17
18
19
20
21
12 int ledRPin =39; PWM

TX3
RX3
TX2
RX2
TX1
RX1
SDA
SCL
L COMMUNICATION

13 //toggle switch for Record TX


RX
PWR

14 int buttonRNew;
15 Arduino MEGA

16 // save button
POWER ANALOG IN
IOREF
RESET
3.3V

GND
GND
Vin

A10
A11
A12
A13
A14
A15
5V

A0
A1
A2
A3
A4
A5
A6
A7
A8
A9
17 int Sbutton = 27; // save button
18 int buttonSPressed = 0;
19
20 // Play Button
21 int Pbutton = 41;
GND SIG VCC GND SIG VCC GND SIG VCC GND SIG VCC GND SIG VCC GND SIG VCC

22 int ledPPin =31;


23 int buttonPNew;
24
25 // Safety System and Indicators
2 i t i 3

You might also like