KEMBAR78
Project Change Control Procedure | PDF | Feasibility Study | Accountability
100% found this document useful (2 votes)
676 views5 pages

Project Change Control Procedure

The document outlines a formal change control procedure for a project that includes five key processes: submitting change requests, reviewing requests, determining feasibility, approving requests, and implementing changes. It defines roles for stakeholders involved in the change control process and provides templates for a change request form and change log to track changes through the project lifecycle.

Uploaded by

Eyo Okon
Copyright
© Attribution Non-Commercial (BY-NC)
We take content rights seriously. If you suspect this is your content, claim it here.
Available Formats
Download as DOC, PDF, TXT or read online on Scribd
100% found this document useful (2 votes)
676 views5 pages

Project Change Control Procedure

The document outlines a formal change control procedure for a project that includes five key processes: submitting change requests, reviewing requests, determining feasibility, approving requests, and implementing changes. It defines roles for stakeholders involved in the change control process and provides templates for a change request form and change log to track changes through the project lifecycle.

Uploaded by

Eyo Okon
Copyright
© Attribution Non-Commercial (BY-NC)
We take content rights seriously. If you suspect this is your content, claim it here.
Available Formats
Download as DOC, PDF, TXT or read online on Scribd
You are on page 1/ 5

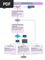
PROJECT CHANGE CONTROL PROCEDURE The Change Control process is fundamental to the successful delivery of the project.

The Change Control process ensures that each change introduced to the project environment is appropriately defined, evaluated and approved prior to implementation. Change Control will be introduced to the project, through the implementation of five key processes: A formal process for the submission and receipt of change requests A formal process for the review and logging of change requests A formal process for the determination of the feasibility of change requests A formal process for the approval of change requests A formal process for the implementation and closure of change requests Submit Change Request

This process provides the ability for any member of the project team to submit a request for change to the project. The following is the standard procedure. Change Requestor identifies a requirement for change to any aspect of the project (e.g. scope, deliverables, schedules, budget, expenditure, organisation, etc.). Change Requestor completes a Change Request (CR) and distributes the form to the Change Manager. The CR provides a summary of the change required, including the: Change description Reasons for change (including business drivers) Benefits of change Costs of change Impacts of change Supporting documentation Review Change Request

This process allows the Change Manager to review the CR and determine whether or not a full feasibility study is required in order for the Change

Control Board (CCB) to assess the full impact of the change. The decision will be based primarily on the: Number of change options presented Complexity of the change options requested Scale of the change solutions proposed The Change Manager will open a Change Request in the Change Log and record whether or not a change feasibility study is required.

Identify Change Feasibility This process involves the completion of a full change feasibility study, in order to ensure that all change options have been investigated and presented accordingly. The change feasibility study will involve definition of the: Change requirements Change options Change costs and benefits Change risks and issues Change impact Change recommendations & plan A quality review of the feasibility study is then performed in order to ensure that it has been conducted as requested and the final deliverable is approved ready for release to the CCB.

All change documentation is then collated by the change manager and submitted to the CCB for final review. This documentation includes: The original Change Request The approved Change Feasibility Study report Any supporting documentation Approve Change Request

This process involves the formal review of the change request, by the CCB. The CCB will chose one of the following outcomes regarding the change proposed: Reject the change Request more information related to the change Approve the change as requested Approve the change subject to specified conditions The change decision will be primarily based on the following criteria:

Risk to the project in implementing the change Risk to the project in NOT implementing the change Impact to the project in implementing the change (time, resources, finance, quality)

Implement Change Request This process involves the complete implementation of the change. This includes: Identifying the change schedule (i.e. date for implementation of the change) Testing the change prior to implementation Implementing the change Reviewing the success of the change implementation Communicating the success of the change implementation Closing the change in the change log Change Roles

Define the roles and responsibilities for all resources (both within and external to the project) involved with the initiation, review and implementation of changes within the project. EXAMPLE Change Requestor The Change Requestor initially recognises a need for change to the project and formally communicates this requirement to the Change Manager. The Change Requestor is formally responsible for: The early identification of a need to make a change to the project The formal documentation of that need, through the completion of a Change Request Form The submission of the Change Request to the Change Manager for review Change Manager

The Change Manager receives, logs, monitors and controls the progress of all changes within a project. The Change Manager is formally responsible for: Receiving all change requests and logging those requests in the Change Log Categorising and prioritising all change requests Reviewing all change requests in order to determine is additional information is required in order to present the submission to the CCB Determining whether or not a formal Change Feasibility Study is required in order to complete a change request submission Initiating the Change Feasibility Study Monitoring the progress of all change requests in order to ensure process timeliness Escalating all change request issues and risks to the CCB Reporting and communicating all decisions made by the CCB

Change Feasibility Group The Change Feasibility Group complete formal feasibility studies for change requests issued by the Change Manager. The Change Feasibility Group is formally responsible for: Performing a research exercise in order to determine the likely options for change, costs, benefits and impacts of change Documenting all findings within a Change Feasibility Study Report Performing a quality review of the report and approving the report for submission Forwarding the report to the Change Manager for CCB submission Change Control Board (CCB)

The CCB determines the authorisation of all change requests forwarded by the Change Manager. The CCB is formally responsible for: The review of all change requests forwarded by the Change Manager The consideration of all supporting change documentation Approving / rejecting each change request based on its relevant merits Resolving change conflict (where 2 or more changes overlap) Resolving change issues Determining the change implementation timetable (for approved changes) Change Implementation Group

The Change Implementation Group schedule, carry out and review the implementation of all changes within a project. The Change Implementation Group is formally responsible for: The scheduling of all changes (subject to the general timeframes provided by the CCB) The testing of all changes, prior to implementation The implementation of all changes within the project The review of the success of a change, following implementation The request for closure of a change within the change log Change Log

(The Change Log is the log / database within which all requests for changes are registered and tracked through to resolution). Describe the purpose and usage of the project change register. Insert a copy of the actual change register below.

Change Forms Insert a copy of each of the forms required (e.g. Change Request) in order to initiate, undertake, implement and measure the effects of a change within the project.

You might also like