KEMBAR78
DecisionTree Session | PDF
0% found this document useful (0 votes)
15 views12 pages

DecisionTree Session

A decision tree is a type of supervised learning algorithm that models outcomes based on input data. It is a tree structure where internal nodes represent tests, branches are outcomes, and leaves are predictions. Decision trees can perform classification or regression. Important terms include root nodes, leaf nodes, splitting, and branches. An example decision tree helps a candidate decide whether to accept a job offer based on salary.
Copyright
© © All Rights Reserved
We take content rights seriously. If you suspect this is your content, claim it here.
Available Formats
Download as PDF, TXT or read online on Scribd
0% found this document useful (0 votes)
15 views12 pages

DecisionTree Session

A decision tree is a type of supervised learning algorithm that models outcomes based on input data. It is a tree structure where internal nodes represent tests, branches are outcomes, and leaves are predictions. Decision trees can perform classification or regression. Important terms include root nodes, leaf nodes, splitting, and branches. An example decision tree helps a candidate decide whether to accept a job offer based on salary.
Copyright
© © All Rights Reserved
We take content rights seriously. If you suspect this is your content, claim it here.
Available Formats
Download as PDF, TXT or read online on Scribd
You are on page 1/ 12

Decision Tree

By Dr. Umakant Swami


• Introduction to decision tree ?
• Important Terminology related to
Decision Trees
Content • Example of a decision tree
• Advantages of decision tree
• A decision tree is a type of supervised
learning algorithm that is commonly used in
machine learning to model and predict
What outcomes based on input data.
• It is a tree-like structure where each internal
is decision node represents a decision or test on a
tree ? specific feature or attribute, each branch
represents the outcome of that decision,
• And each leaf node represents the final
decision or prediction.
• Decision tree can perform classification as
well as regression task.
• But most of the time decision tree is getting
used for classification task
• Root Node: Root node is from where
the decision tree starts. It represents
the entire dataset, which further gets
divided into two or more
Important homogeneous sets.
Terminologies • Leaf Node: Leaf nodes are the final
output node, and the tree cannot be
segregated further after getting a leaf
node.
• Splitting: Splitting is the process of
dividing the decision node/root node
into sub-nodes according to the given
conditions.
• Branch/Sub Tree: A tree formed by
splitting the tree.
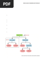
• Suppose there is a candidate who has a job
Example of offer and wants to decide whether he should
accept the offer or Not. So, to solve this
decision tree problem, the decision tree starts with the
root node (Salary attribute by ASM).
• It is simple to understand as it follows the
same process which a human follow while
making any decision in real-life.
Advantages • It can be very useful for solving decision-
of the related problems.
Decision Tree • It helps to think about all the possible
outcomes for a problem.
• There is less requirement of data cleaning
compared to other algorithms.

You might also like