KEMBAR78
Activity 2. Modulation Techniques | PDF | Modulation | Multiplexing
0% found this document useful (0 votes)
19 views3 pages

Activity 2. Modulation Techniques

A modulator converts digital signals to analog signals for transmission by modifying properties of a carrier signal. Common modulation techniques include PSK, FSK, ASK, and QAM, which alter phase, frequency, amplitude, or a combination to represent data. Modulation is fundamental to data communication and is used in devices like computers and phones.

Uploaded by

deepblue5991
Copyright
© © All Rights Reserved
We take content rights seriously. If you suspect this is your content, claim it here.
Available Formats
Download as DOCX, PDF, TXT or read online on Scribd
0% found this document useful (0 votes)
19 views3 pages

Activity 2. Modulation Techniques

A modulator converts digital signals to analog signals for transmission by modifying properties of a carrier signal. Common modulation techniques include PSK, FSK, ASK, and QAM, which alter phase, frequency, amplitude, or a combination to represent data. Modulation is fundamental to data communication and is used in devices like computers and phones.

Uploaded by

deepblue5991
Copyright
© © All Rights Reserved
We take content rights seriously. If you suspect this is your content, claim it here.
Available Formats
Download as DOCX, PDF, TXT or read online on Scribd
You are on page 1/ 3

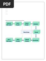
Modulator

In the physical layer of a network, a modulator is used to convert digital signals into analog
signals. This process is known as modulation.
The modulator works by superimposing the information signal onto a carrier signal. This is
done by modifying one of the properties of the carrier, such as its amplitude, frequency, or
phase. The resulting analog signal can then be transmitted over a communication medium
like a wire, fiber optic cable, or wireless channel.
Then, at the receiving end, a demodulator is used to convert the analog signals back into
digital signals. This process is known as demodulation.
This modulation and demodulation process is fundamental to data communication and is
performed by devices like personal computers, laptops, mobile phones, telephones, or
cables.

Modulation Techniques
Modulation techniques in the physical layer of a network refer to the methods used to
convert digital data into signals that can be transmitted over a medium (like a wire, fiber
optic cable, or wireless channel). Here are some common modulation techniques:
 PSK (phase-shift keying): a finite number of phases are used.
 FSK (frequency-shift keying): a finite number of frequencies are used.
 ASK (amplitude-shift keying): a finite number of amplitudes are used.
 QAM (quadrature amplitude modulation): a finite number of at least two phases and
at least two amplitudes are used.
Note that modulation can also be used to transmit multiple channels of information
through a single communication medium, which is called multiplexing. Some such
multiplexing techniques include:

 Frequency Division Multiplexing (FDM):-it divides the total band width of the
medium into non over lapping frequency bands each carrying a set signal.
 Space Division Multiplexing (SDM):- is a method used in wireless and fiber-optic
communication to increase capacity by using physical space. It uses different spatial
channels, like in multi-core fibers or different modes of multimode fibers.
 Time Division Multiplexing (TDM):- is a technique where multiple signals share
the same communication line by taking turns. Each signal gets a fixed time slot,
appearing on the line only during its assigned slot. It’s used for both digital and
analog signals. There are two types: Synchronous TDM (fixed pre-assigned slots, even
if no data is ready) and Asynchronous TDM (slots allocated dynamically based on the
needs of the input channels).
 Code Division Multiplexing (CDM):- is a method where multiple signals are
combined and transmitted over a common frequency band. When used to allow
multiple users to share a single channel, it’s called Code Division Multiple Access
(CDMA). CDMA uses spread spectrum technology and assigns each transmitter a
unique code, allowing several users to share a band of frequencies. It’s used in many
mobile phone standards and optimizes the use of available bandwidth.

Phase-shift keying (PSK)


Is a digital modulation process which conveys data by changing (modulating) the phase of a
constant frequency carrier wave. The modulation is accomplished by varying the sine and
cosine inputs at a precise time. It is widely used for wireless LANs, RFID and Bluetooth
communication.
Any digital modulation scheme uses a finite number of distinct signals to represent digital
data. PSK uses a finite number of phases, each assigned a unique pattern of binary digits.
Usually, each phase encodes an equal number of bits. Each pattern of bits forms the symbol
that is represented by the phase. The demodulator, which is designed specifically for the
symbol-set used by the modulator, determines the phase of the received signal and maps it
back to the symbol it represents, thus recovering the original data. This requires the receiver
to be able to compare the phase of the received signal to a reference signal – such a system
is termed coherent (and referred to as CPSK).

Frequency Shift Keying (FSK)


Frequency Shift Keying (FSK) is a digital modulation method where the frequency of a carrier
signal changes to encode data. In Binary FSK (BFSK), the simplest form, the carrier shifts
between two frequencies to transmit binary data. The output of an FSK modulated wave is
high in frequency for a binary High input and low in frequency for a binary Low input. FSK is
used in many communication systems such as telemetry, weather balloon radiosondes,
caller ID, and low-frequency radio transmission.

Amplitude shift keying (ASK)


Amplitude Shift Keying (ASK) is a simple digital modulation technique that represents binary
data as variations in the amplitude of a carrier wave. In ASK, a ‘1’ is transmitted by a high
amplitude carrier wave, and a ‘0’ is transmitted by a low amplitude or no carrier wave,
hence it’s also known as On-Off keying. The ASK modulator includes a carrier signal
generator and a binary sequence from the message signal. ASK is straightforward and used
in many low-frequency RF applications, but it’s susceptible to noise interference as it relies
on amplitude variation.

Quadrature Amplitude Modulation (QAM)


Is a digital modulation technique that uses both Amplitude Shift Keying (ASK) and Phase Shift
Keying (PSK) to transmit information. It works by changing the amplitudes of two carrier
waves that are 90° out of phase with each other, a condition known as orthogonality. The
transmitted signal is created by adding these two carrier waves together. There are several
variations of QAM, including 16-QAM, 32-QAM, 64-QAM, 128-QAM, and 256-QAM, each
encoding more bits per symbol by using different numbers of distinct amplitude levels and
phase shifts. QAM is widely used in digital telecommunication systems like 802.11 Wi-Fi
standards and in optical fiber systems as bit rates increase. To demodulate the signal, a
coherent detection method is used, involving one signal being the in-phase “I” signal, and
the other being the quadrature “Q” signal.

You might also like