KEMBAR78
AWS Database MindMap | PDF | Databases | Data Management
0% found this document useful (0 votes)
72 views1 page

AWS Database MindMap

Uploaded by

reynaldikoten
Copyright
© © All Rights Reserved
We take content rights seriously. If you suspect this is your content, claim it here.
Available Formats
Download as PDF, TXT or read online on Scribd
0% found this document useful (0 votes)
72 views1 page

AWS Database MindMap

Uploaded by

reynaldikoten
Copyright
© © All Rights Reserved
We take content rights seriously. If you suspect this is your content, claim it here.
Available Formats
Download as PDF, TXT or read online on Scribd
You are on page 1/ 1

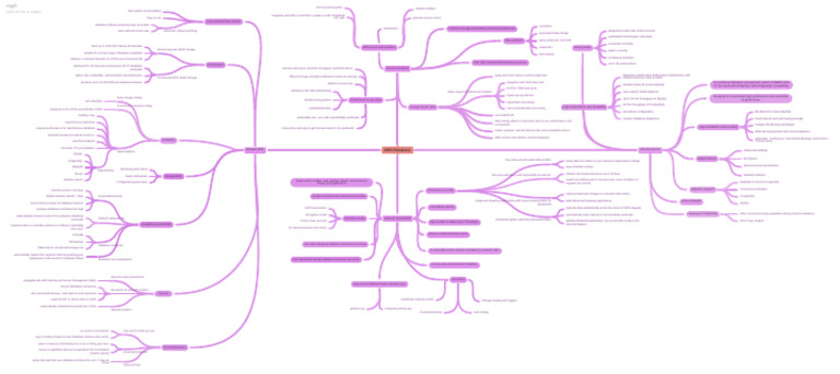
end-to-end encryption

network isolation
Best pratice recomendation
integrates with AWS CloudTrail to enable to audit all Redshift
Easy to use API calls granular access control
Lower administrative burden
database software powering stays up-to-date
serverless
tokenization Columnar storage and parallel processing architectures
exert optional control over Automatic sofware patching integrations with other AWS services
automated Table Design
automated multi-Region replication
Easy analytics query using your own tools
serverless compute
burst up to 3,000 IOPS above the baseline Most secure and compliant simple API How it works
General purpose (SSD) storage built-in security
suitable for a broad range of database workloads
fault tolerant
continuous backups
delivers a consistent baseline of 3 IOPS per provisioned GB
Fast, fully managed data warehouse service
Performance up to 15 read replicas
optimized for I/O-intensive transactional (OLTP) database
workloads machine learning to maximize throughput and performance Amazon Redshift

deliver fast, predictable, and consistent I/O performance efficient storage and high-performance query processing query and export data to and from data lake Diagnose and Resolve Performance Bottlenecks with
Provisioned IOPS (SSD) Storage Amazon DevOps Guru for RDS
provision up to 40,000 IOPS per database instance integration with third-party tools Is a relational database management system (RDBMS) built
limitless concurrency Parallel Query for Aurora MySQL for the cloud with full MySQL and PostgreSQL compatibility
DATE & TIME data types
petabyte-scale data warehousing native support for advanced analytics Low-Latency Read Replicas
hyperLogLog sketches Designed for unparalleled high performance and availability
Easy storage scaling Up to 5X the throughput of MySQL
flexible pricing options Performance at any scale at global scale
zero downtime spatial data processing
Push-button compute scaling 3X the throughput of PostgreSQL
Analyze all your data High Performance and Scalability
maximum of 32 vCPUs and 244GiB of RAM materialized views semi-structured data processing
Serverless configuration Backtrack for Aurora MySQL
readonly copy use Redshift ML
predictable cost, even with unpredictable workloads Custom Database Endpoints Fault-tolerant and self-healing storage
asynchronous replication data sharing allows to extend the ease of use, performance, and
cost benefits Instance Monitoring and Repair
choose the node type to get the best value for the workloads High Availability and Durability
improve performance for read intensve database
instant, granular, and fast data access across Redshift clusters Multi-AZ Deployments with Aurora Replicas
automatic backups should be turned on
AWS services dan partner console integration Automatic, Continuous, Incremental Backups and Point-in-
Scalability
own DNS endpoint Time Restore

maximum of 5 per database


Read Replicas
Amazon RDS AWS Database Amazon Aurora Advanced auditing
MySQL
Highly Secure Encryption
PostgreSQL Key-value and document data models easily adapt the tables as your business requirements change

MariaDB have a flexible schema Resource-level permissions


Supported by Monitoring and metrics
Oracle Microsecond latency with DynamoDB Accelerator delivers fast read performance up to 10 times
Event notifications Manageability Network isolation
Amazon Aurora Works well for mobile, web, gaming, adtech, and Internet of reads from milliseconds to microseconds, even at millions of
Configuration governance requests per second Babelfish for Aurora PostgreSQL
Things (IoT) applications

retention period: 1-35 days Performance at scale Migration Support Commercial Database
captures item-level changes as a Kinesis data stream
default retention period: 7 days Automated backups Analyze structured and semi-structured data PostgreSQL
Advanced streaming applications with Kinesis Data Streams for build advanced streaming applications Fully managed
point-in-time recovery for database instance DynamoDB MySQL
ACID transactions Low-latency queries
backups database and transaction logs replicate data automatically across the choice of AWS Regions

Encryption at rest automatically scale capacity to accommodate workloads Developer Productivity offers machine learning capabilities directly from the database
make databse instance atural fit for production database
workloads Multi-AZ deployments Enterprise ready Amazon DynamoDB
Automated global replication with global tables globally distributed applications can access data locally in the RDS Proxy Support
Point-in-time recovery Has no limits on table size or throughput
Availability and durability selected Regions
replicates data to a standby instance in a different Availability
Zone (AZ). On-demand backup and restore

manually Items in a table must have a key

full backups
Use AWS-designed hardware and machine learning
Database snapshots
billed only for incremental storage use
Is accessible via the console, the AWS CLI, and API calls.
automatically replace the compute instance powering your
deployment in the event of a hardware failure Fast and flexible NoSQL database service for any scale
Automatic host replacement
Is a key-value and document database

Resource-level permissions
integrated with AWS Identity and Access Management (IAM) Serverless
Supports two different kinds of primary keys
encrypt databases using keys
Encryption at rest and in transit
also automated backups, read replicas, and snapshots Security

supports SSL to secure data in transit Read/write capacity modes Change tracking with triggers
using industry-standard encrypted IPsec VPNs
Network isolation partition key composite primary key
On-demand mode Auto scaling

no up-front commitment Pay only for what you use

pay a monthly charge for each database instance that launch

ption to reserve a DB instance for a one or three year term


Cost-effectiveness
receive a significant discount compared to the On-Demand
Instance pricing Reserved instances

easily stop and start your database instances for up to 7 days at


a time
Stop and start

You might also like