KEMBAR78
Do Software Testers Need To Learn Coding | PDF | Software Engineering | Tests
0% found this document useful (0 votes)
69 views1 page

Do Software Testers Need To Learn Coding

Uploaded by

vamshi
Copyright
© © All Rights Reserved
We take content rights seriously. If you suspect this is your content, claim it here.
Available Formats
Download as PDF, TXT or read online on Scribd
0% found this document useful (0 votes)
69 views1 page

Do Software Testers Need To Learn Coding

Uploaded by

vamshi
Copyright
© © All Rights Reserved
We take content rights seriously. If you suspect this is your content, claim it here.
Available Formats
Download as PDF, TXT or read online on Scribd
You are on page 1/ 1

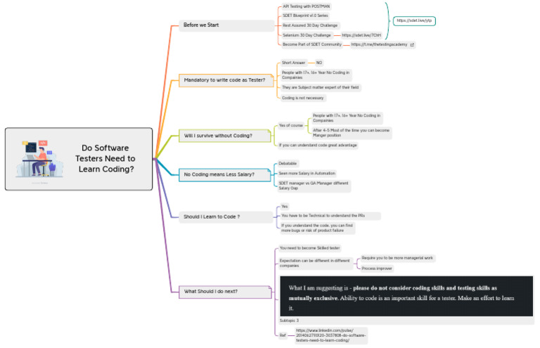
API Testing with POSTMAN

SDET Blueprint v1.0 Series


https://sdet.live/ytp
Before we Start Rest Assured 30 Day Challenge

Selenium 30 Day Challenge https://sdet.live/7ChH

Become Part of SDET Community https://t.me/thetestingacademy 

Short Answer NO

People with 17+, 16+ Year No Coding in


Compainies
Mandatory to write code as Tester?
They are Subject matter expert of their field

Coding is not necessary

People with 17+, 16+ Year No Coding in


Compainies
Yes of course
After 4-5 Most of the time you can become
Will I survive without Coding? Manger position

Do Software If you can understand code great advantage

Testers Need to Debatable


Learn Coding? Seen more Salary in Automation
No Coding means Less Salary?
SDET manager vs QA Manager different
Salary Gap

Yes

Should I Learn to Code ? You have to be Technical to understand the PRs

If you understand the code, you can find


more bugs or risk of product failure

You need to become Skilled tester

Require you to be more managerial work


Expectation can be different in different
companies
Process improver

What Should I do next?

Subtopic 3

https://www.linkedin.com/pulse/
Ref 20140627110120-3037808-do-software-
testers-need-to-learn-coding/

You might also like