KEMBAR78
ISO27k ISMS Implementation and Certification Process | PDF | Information Management | Information Technology Management
100% found this document useful (2 votes)
1K views1 page

ISO27k ISMS Implementation and Certification Process

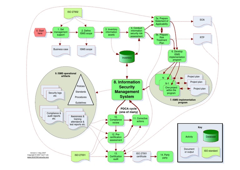
ISO 27002 5a. Prepare Statement of Applicability 0. Get management support 2. Define ISMS scope 3. Inventory information assets 4. Conduct information security risk assessment 5b. Prepare Risk Treatment Plan business case ISMS scope 6. Develop ISMS implementation program Inventory 9. ISMS operational artifacts 10. Compliance review 11. Corrective actions 7. Report Awareness and Report training attendance and test reports etc.

Uploaded by

vishnukesarwani
Copyright
© Attribution Non-Commercial (BY-NC)
We take content rights seriously. If you suspect this is your content, claim it here.
Available Formats
Download as PDF, TXT or read online on Scribd
100% found this document useful (2 votes)
1K views1 page

ISO27k ISMS Implementation and Certification Process

ISO 27002 5a. Prepare Statement of Applicability 0. Get management support 2. Define ISMS scope 3. Inventory information assets 4. Conduct information security risk assessment 5b. Prepare Risk Treatment Plan business case ISMS scope 6. Develop ISMS implementation program Inventory 9. ISMS operational artifacts 10. Compliance review 11. Corrective actions 7. Report Awareness and Report training attendance and test reports etc.

Uploaded by

vishnukesarwani
Copyright
© Attribution Non-Commercial (BY-NC)
We take content rights seriously. If you suspect this is your content, claim it here.
Available Formats
Download as PDF, TXT or read online on Scribd
You are on page 1/ 1

ISO 27002

5a. Prepare
SOA
Statement of
Applicability
4. Conduct
1. Get 3. Inventory
0. Start 2. Define information
management information
here ISMS scope security risk
support assets 5b. Prepare
assessment
Risk RTP
Treatment
Plan

Business case ISMS scope


6. Develop
ISMS
Inventory implementation
program

9. ISMS operational
artifacts Project plan
N

8. Information N-1
Project plan
Policies
Report
Security One project
Project plan
within the
Security logs
Standards Management program
etc.
Procedures System
7. ISMS implementation
Guidelines program

Report PDCA cycle


Compliance & Report (one of many)
audit reports Awareness
Report & 10.
etc. training 11. Corrective
Compliance
attendance & actions
review
test reports etc.
Key

12. Pre-
certification Activity Database
assessment

Document
or output ISO standard
Version 2 May 2007
13. ISO 27001
Copyright © 2007 IsecT Ltd. ISO 27001 14. Party
www.ISO27001security.com Certification certificate
party
audit

You might also like