KEMBAR78
Software Testing Life Cycle | PDF | Software Testing | Life Cycle Assessment
100% found this document useful (4 votes)
2K views3 pages

Software Testing Life Cycle

The software testing life cycle consists of six phases: test planning, test analysis, test design, construction and verification, testing cycles, and final testing and implementation. The goal is to systematically control and manage software testing from the initial planning through post-implementation. Key activities include creating test plans and cases, revising requirements, automating test scripts, executing test cycles, conducting stress and performance tests, and evaluating the testing process to improve for future projects.

Uploaded by

Rajasekaran
Copyright
© Attribution Non-Commercial (BY-NC)
We take content rights seriously. If you suspect this is your content, claim it here.
Available Formats
Download as DOC, PDF, TXT or read online on Scribd
100% found this document useful (4 votes)
2K views3 pages

Software Testing Life Cycle

The software testing life cycle consists of six phases: test planning, test analysis, test design, construction and verification, testing cycles, and final testing and implementation. The goal is to systematically control and manage software testing from the initial planning through post-implementation. Key activities include creating test plans and cases, revising requirements, automating test scripts, executing test cycles, conducting stress and performance tests, and evaluating the testing process to improve for future projects.

Uploaded by

Rajasekaran
Copyright
© Attribution Non-Commercial (BY-NC)
We take content rights seriously. If you suspect this is your content, claim it here.
Available Formats
Download as DOC, PDF, TXT or read online on Scribd
You are on page 1/ 3

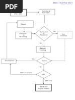
Software Testing Life Cycle consists of six (generic) phases:

• Test Planning,
• Test Analysis,
• Test Design,
• Construction and verification,
• Testing Cycles,
• Final Testing and Implementation and
• Post Implementation.

Software Testing Life Cycle

Phase Activities Outcome

Planning Create high level test plan Test plan, Refined Specification

Analysis Create detailed test plan, Functional Revised Test Plan, Functional
Validation Matrix, test cases validation matrix, test cases

revised test cases, test data


Design test cases are revised; select which test
sets, sets, risk assessment
cases to automate
sheet

Test procedures/Scripts,
Construction
scripting of test cases to automate, Drivers, test results, Bug
reports.

Testing cycles complete testing cycles Test results, Bug Reports

execute remaining stress and performance Test results and different


Final testing
tests, complete documentation metrics on test efforts

Plan for improvement of testing


Post implementation Evaluate testing processes
process

Software testing has its own life cycle that intersects with every stage of the SDLC. The basic
requirements in software testing life cycle is to control/deal with software testing – Manual,
Automated and Performance.

Test Planning

This is the phase where Project Manager has to decide what things need to be tested, do I have
the appropriate budget etc. Naturally proper planning at this stage would greatly reduce the risk
of low quality software. This planning will be an ongoing process with no end point.
Activities at this stage would include preparation of high level test plan-(according to IEEE test
plan template The Software Test Plan (STP) is designed to prescribe the scope, approach,
resources, and schedule of all testing activities. The plan must identify the items to be tested, the
features to be tested, the types of testing to be performed, the personnel responsible for testing,
the resources and schedule required to complete testing, and the risks associated with the plan.).
Almost all of the activities done during this stage are included in this software test plan and
revolve around a test plan.

Test Analysis

Once test plan is made and decided upon, next step is to delve little more into the project and
decide what types of testing should be carried out at different stages of SDLC, do we need or plan
to automate, if yes then when the appropriate time to automate is, what type of specific
documentation I need for testing.

Proper and regular meetings should be held between testing teams, project managers, and
development teams, Business Analysts to check the progress of things which will give a fair idea
of the movement of the project and ensure the completeness of the test plan created in the
planning phase, which will further help in enhancing the right testing strategy created earlier. We
will start creating test case formats and test cases itself. In this stage we need to develop
Functional validation matrix based on Business Requirements to ensure that all system
requirements are covered by one or more test cases, identify which test cases to automate, begin
review of documentation, i.e. Functional Design, Business Requirements, Product Specifications,
Product Externals etc. We also have to define areas for Stress and Performance testing.

Test Design

Test plans and cases which were developed in the analysis phase are revised. Functional
validation matrix is also revised and finalized. In this stage risk assessment criteria is developed.
If you have thought of automation then you have to select which test cases to automate and
begin writing scripts for them. Test data is prepared. Standards for unit testing and pass / fail
criteria are defined here. Schedule for testing is revised (if necessary) & finalized and test
environment is prepared.

Construction and verification

In this phase we have to complete all the test plans, test cases, complete the scripting of the
automated test cases, Stress and Performance testing plans needs to be completed. We have to
support the development team in their unit testing phase. And obviously bug reporting would be
done as when the bugs are found. Integration tests are performed and errors (if any) are
reported.

Testing Cycles

In this phase we have to complete testing cycles until test cases are executed without errors or a
predefined condition is reached. Run test cases --> Report Bugs --> revise test cases (if needed)
--> add new test cases (if needed) --> bug fixing --> retesting (test cycle 2, test cycle 3….).

Final Testing and Implementation

In this we have to execute remaining stress and performance test cases, documentation for
testing is completed / updated, provide and complete different matrices for testing. Acceptance,
load and recovery testing will also be conducted and the application needs to be verified under
production conditions.

Post Implementation

In this phase, the testing process is evaluated and lessons learnt from that testing process are
documented. Line of attack to prevent similar problems in future projects is identified. Create
plans to improve the processes. The recording of new errors and enhancements is an ongoing
process. Cleaning up of test environment is done and test machines are restored to base lines in
this stage.

You might also like