KEMBAR78
Boss CH-1T Service Notes | PDF | Operational Amplifier | Electrical Engineering
100% found this document useful (1 vote)
770 views9 pages

Boss CH-1T Service Notes

This service note is for "CH-1A" Refer to "CH-1 SERVICE NOTES" (#17059132)when repairing "CH-1" power supply DC 9 V; Dry battery (6F22 / 9V) AC Adaptor Current Draw 22 mA (DC 9 V) Expected battery life under continuous use: carbon: 12 hours These figures will vary depending on the actual conditions of use.

Uploaded by

Fernando Gómez
Copyright
© Attribution Non-Commercial (BY-NC)
We take content rights seriously. If you suspect this is your content, claim it here.
Available Formats
Download as PDF, TXT or read online on Scribd
100% found this document useful (1 vote)
770 views9 pages

Boss CH-1T Service Notes

This service note is for "CH-1A" Refer to "CH-1 SERVICE NOTES" (#17059132)when repairing "CH-1" power supply DC 9 V; Dry battery (6F22 / 9V) AC Adaptor Current Draw 22 mA (DC 9 V) Expected battery life under continuous use: carbon: 12 hours These figures will vary depending on the actual conditions of use.

Uploaded by

Fernando Gómez
Copyright
© Attribution Non-Commercial (BY-NC)
We take content rights seriously. If you suspect this is your content, claim it here.
Available Formats
Download as PDF, TXT or read online on Scribd
You are on page 1/ 9

CH-1(T)

May 2002

SERVICE NOTES
Second Edition

Issued by RJA

SPECIFICATIONS............................................................. 2
LOCATION OF CONTROLS,PARTS LIST ................... 3
EXPLODED VIEW,PARTS LIST ..................................... 4
PARTS LIST........................................................................ 5
THE INSPECTION METHOD ........................................ 7
CIRCUIT BOARD.............................................................. 8
CIRCUIT DIAGRAM........................................................ 9

WARNING
Due to an IC change, the parts have been changed from serial No. AP11700.
We call the new type of this model, CH-1A for identifying the old type and
new type for convenience on service system.
Although the model name will change from CH-1 to CH-1A, the product
pedal is still labeled CH-1.
The appearance of CH-1 and CH-1A are the same. Identify by the serial
number or the model name that is silk-screen printed on the board.
When referring to the service notes or ordering parts, check the model name
using the above process.
This service note is for CH-1A. Refer to CH-1 SERVICE
NOTES(#17059132)when repairing CH-1. Variable resistor, jack, switch and
mechanical parts for the CH-1 and CH-1A are compatible

Copyright 2002 ROLAND CORPORATION


All rights reserved. No part of this publication may be reproduced in any form without the written permission
of ROLAND CORPORATION.

17059132E2

Printed in Japan (0800) (AS)

May 2002

SPECIFICATIONS
Power Supply
DC 9 V; Dry battery (6F22/9V)
AC Adaptor (PSA-series)

Current Draw
22 mA (DC 9 V)
*

Expected battery life under continuous use:

Carbon: 12 hours
These figures will vary depending on the actual conditions of use.

Controls
Pedal Switch
Effect Level
Equalizer
Modulation Rate
Modulation Depth

Indicator
Check Indicator (serves also as battery check indicator)

Jacks
Input
Output A
Output B
AC Adaptor

Residual Noise
-95 dBu or less (IHF-A, Typ.) with EQ set to the center position

Input Impedance
1 M ohm

Output Load Impedance


10 k ohm or greater

Dimensions
73 (W) x 129 (D) x 59 (H) mm
2-7/8 (W) x 5-1/8 (D) x 2-3/8 (H) inches

Weight
400 g / 14 oz (including battery)

Accessories
OWNERS MANUAL

ENGLISH(#G601721501)
JAPANESE(#G601721603)

Dry Battery(#********); 6F22/9V (Carbon)


Leaflet (USING THE UNIT SAFELY, IMPORTANT NOTES, and
Information)

Options
AC Adaptor PSA-Series
*

0 dBu = 0.775 Vrms

In the interest of product improvement, the specifications and/or appearance of


this unit are subject to change without prior notice.

CH-1(T)

LOCATION OF CONTROLS,PARTS LIST


fig.panel

NO.
1
2
3
4
5
7
6
8
9
10
11
12
13
14
15

PART CODE
2247738600
13279918
2221758901
13449150MF
2235730400
H5029820
752443C000
752442T000
F3449112
2247738600
F3239402
1502928100
13449711
2253753801
2202785100
2235730500
G253751603

PART NAME
KNOB
POTENTIOMETER (E.LEVEL/EQ/RATE)
PANEL
PHONE JACK (STEREO)
FOOT BASE (PEDAL MAT)
THUMB SCREW
CASE
PEDAL
JACK (STEREO)
KNOB (GRAY)
POTENTIOMETER
LED (RED)
AC ADAPTOR JACK
PSA CAUTION
BOTTOM COVER
BOTTOM BASE
BOTTOM CAUTION PSA

DESCRIPTION
247-386
RK0971110 250KC
HTJ-064-12D
235-304
3X10MM

HTJ-064-13D
247-386
RD901-20-15K-B15 100KB
L-34HDSL
HEC-0470-01-630
253-538

FCC/CE/C-TICK/EMC GRY

May 2002

EXPLODED VIEW,PARTS LIST


fig.explo

10
1
1
d
2
a

6
c

[PARTS]
No.
1
2
3
4
5
6
7
8
9
10

PART CODE
13129710
2226733300
F3419102
G253751603
2235730500
2202785100
2216756000
2215770201
2217710900
2235730400

PART NAME
SWITCH (PUSH)
CUSHION
BATTERY CONNECTOR
BOTTOM CAUTION PSA
BOTTOM BASE
BOTTOM COVER
INSULATION SPACER
PEDAL GUIDE BUSH
COIL SPRING
FOOT BASE (PEDAL MAT)

DESCRIPTION
JM-0404
226-333

PART NAME
NYLON WASHER 3X6X0.5
SCREW M3X10
SCREW M3X6
SCREW M3X10

DESCRIPTION

FCC/CE/C-TICK/EMC GRY
235-305
202-851
215-702
217-109
235-304

[SCREW]
No.
a
b
c
d

PART CODE
H5039401
40010267
40010901
H5029820

BINDING FE BZC
BINDING B1 BZC
THUMB SCREW

QTY
2
2
4
1

QTY
1
1
1
1
1
1
1
1
1
1

CH-1(T)

PARTS LIST
fig.part1e

SAFETY PRECAUTIONS:
The parts marked
have
safety-related characteristics. Use
only listed parts for replacement.

CONSIDERATION ON PARTS ORDRING


When ordering any parts listed in the parts list, please specify the following items in the order sheet.
QTY
PART NUMBER
DESCRIPTION
MODEL NUMBER
Ex.
10
22575241
Sharp Key
C-20/50
15
2247017300
Knob (orange)
DAC-15D
Failure to completely fill the above items with correct number and description will result in delayed or even
undelivered replacement.

NOTE: The parts marked # are new. (initial parts)

CASING
2235730500
2235730400
2202785100
752443C000
2221758901
752442T000

BOTTOM BASE
FOOT BASE (PEDAL MAT)
BOTTOM COVER
CASE
PANEL
PEDAL

235-305
235-304
202-851

1
1
1
1
1
1

2247738600

KNOB

247-386 (GRAY)

13129710

JM-0404

SWITCH (PUSH)

SW1

JACK,EXT TERMINAL
13449150MF
F3449112
13449711

HTJ-064-12D
HTJ-064-13D
HEC-0470-01-630

PHONE JACK (STEREO)


JACK (STEREO)
AC ADAPTOR JACK

JK2,JK3 (OUT PUT A , OUT PUT B)


JK1 (IN PUT)
JK4

2
1
1

PWB ASSY
#
#
#

752443O000
752443L000
752443P001

JACK BOARD ASSY


LED BOARD ASSY
MAIN BOARD ASSY

CH-1A
CH-1A
CH-1A

F5199105
02894289
F5209133
15289141

S-81250 SGY-Z
NJM022BM
ES56028S
M5223AFP-600D

IC (REGULATOR)
IC (OP AMP)
IC (ECHO)
IC (BIPOLAR OP AMP)

IC6
IC2,IC4
IC1
IC5

1
2
1
1

15319108
15319107
F5329530
15329103T0

2SC-3324GR-TE85R
2SC4116-GR(TE85R)
2SK879Y
2SK880-GR(TE85R)

TRANSISTOR
TRANSISTOR
FET TRANSISTOR
FET TRANSISTOR

Q1
Q5,Q6,Q7,Q8,Q9,Q10
Q2,Q4
Q3

1
6
2
1

01019534
1502928100
15339121
F5339201
F5339312

1SS355 TE-17
L-34HDSL
1SS301(TE85R)(CHIP)
GS1G
RD5.6S B3

SWITCHING DIODE
LED (RED)
DIODE
DIODE
DIODE

D3,D4
LED1
DA1,DA2
D2
D1

2
1
2
1
1

00567023
00567156
00567289

RPC05T 101 J
RPC05T 102 J
RPC05T 103 J

MTL.FILM RESISTOR
MTL.FILM RESISTOR
MTL.FILM RESISTOR

1
3
13

00567412
00567556
00567290
00567423
00567301
00567189
00567312
00567323
00567456

RPC05T 104 J
RPC05T 105 J
RPC05T 123 J
RPC05T 124 J
RPC05T 153 J
RPC05T 182 J
RPC05T 183 J
RPC05T 223 J
RPC05T 224 J

MTL.FILM RESISTOR
MTL.FILM RESISTOR
MTL.FILM RESISTOR
MTL.FILM RESISTOR
MTL.FILM RESISTOR
MTL.FILM RESISTOR
MTL.FILM RESISTOR
MTL.FILM RESISTOR
MTL.FILM RESISTOR

R56
R1,R18,R71
R2,R5,R7,R9,R10,R12,R19,R23,R25,R27,R35,
R37,
R3,R21,R28,R33,R40,R41,R62
R6,R14,R20,R24,R34,R53,R69,R70
R11,R26
R58
R43,R61,R63
R42
R16,R17
R22
R68

#
#
#

KNOB,BUTTON

SWITCH

1
1
1

IC

TRANSISTOR

DIODE

RESISTOR

7
8
2
1
3
1
2
1
1

May 2002
RESISTOR
00567334
00567345
00567112
00567378
00567256
00567389
01892767
01892989

RPC05T 273 J
RPC05T 333 J
RPC05T 471 J
RPC05T 473 J
RPC05T 562 J
RPC05T 563 J
MCR03 EZH J 752
MCR03 EZH J 753

MTL.FILM RESISTOR
MTL.FILM RESISTOR
MTL.FILM RESISTOR
MTL.FILM RESISTOR
MTL.FILM RESISTOR
MTL.FILM RESISTOR
CHIP RESISTOR(1608TYPE)
CHIP RESISTOR(1608TYPE)

R4,R8
R36,R52,R65
R48
R13,R15,R55,R59
R60
R38,R39,R45,R46
R29,R31
R30,R32

2
3
1
4
1
4
2
2

RK0971110 250KC
RD901-20-15K-B15 100KB

POTENTIOMETER

POTENTIOMETER

VR1,VR2,VR3 (E,LEVEL , EQ , RATE)


VR4 (DEPTH)

3
1

13549329M0
13639546M0
13639550M0
13639549M0
13639602M0
13639601M0
01674701
02450767
01674612
01674478
01674523
01674534
01674578
02456534
01674667
01674689
01674334
01674389
01674390
01674423

ECQ-B1H104KF3 0.1/50V
ECEA1CKA100B 10UF/16V
ECEA1CKA101B 100UF/16V
ECEA1CKA470B 47UF/16V
ECEA1HKA010B 1UF /50V
ECEA1HKAR47B 0.47/50V
ECJ1VF1E104Z 0.1UF/16VK
ECJ1VB1E183K
ECJ1VB1H103K
ECJ1VB1H122K
ECJ1VB1H272K
ECJ1VB1H332K
ECJ1VB1H682K
ECJ1VF1C334Z
ECJ1VF1H333Z
ECJ1VF1H473Z
ECUV1H101JCV
ECUV1H221JCV
ECUV1H271JCV
ECUV1H471JCV

POLYEST. CAPACITOR
CHEMICAL CAPACITOR
CHEMICAL CAPACITOR
CHEMICAL CAPACITOR
CHEMICAL CAPACITOR
CHEMICAL CAPACITOR
CERAMIC CAPACITOR(CHIP)
CERAMIC CAPACITOR
CERAMIC CAPACITOR
CERAMIC CAPACITOR
CERAMIC CAPACITOR
CERAMIC CAPACITOR
CERAMIC CAPACITOR
CERAMIC CAPACITOR
CERAMIC CAPACITOR
CERAMIC CAPACITOR
CERAMIC CAPACITOR
CERAMIC CAPACITOR
CERAMIC CAPACITOR
CERAMIC CAPACITOR

C8
C1,C7,C17,C35,C47,C48
C27,C32,C33
C14,C36,C53
C2,C16
C13,C54
C10,C25,C26,C34,C37
C21,C23
C28,C30,C46,C49,C50
C55
C12,C15
C19,C22
C3,C5
C24,C29
C56
C20,C31
C4,C9
C41,C42
C11,C18
C38,C39

1
6
3
3
2
2
5
2
5
1
2
2
2
2
1
2
2
2
2
2

G3477101

FLAT CABLE

H5029820
H5029325
H5039205
H5039510
H501941301
H5039104
22137709
H5039401
H5039521
H5039112
40010267
40010901

SCREW M3X10
SCREW 3X6
WASHER 12.5X9.5X0.5/0.9
NUT M9X12X2
SCREW 3X10MM
JACK WASHER M9.2X14X1.6
JACK SPACER M9.6X14X1.0
NYLON WASHER 3X6X0.5
VR ACCESSORY NUT M7
WASHER M9
SCREW M3X10
SCREW M3X6

G2627738
2262770603

INNER BOX
PACKING CASE

POTENTIOMETER
13279918
F3239402

CAPACITOR

WIRING,CABLE
1

SCREWS
THUMB SCREW
PAN HEAD TAPTITE-2 BZC
INTERNAL TOOTH FENI
FENI
BINDING MACHINE FEBC
AL

BINDING FE BZC
BINDING BI BZC

1
5
3
3
2
2
1
2
4
3
2
4

PACKING
#

1
1

MISCELLANEOUS
G253751603
40016512
2226733300
2253753801
2216756000
2215770201
2217710900
F3419102
H2369402

BOTTOM CAUTION PSA


INSULOK TIE
CUSHION
PSA CAUTION
INSULATION SHEET
PEDAL GUIDE BUSH
COIL SPRING
BATTERY CONNECTOR
POLYCA PIPE M3X6X6

FCC/CE/C-TICK/EMC GRY
80M/M T-18S
267-333
253-538
216-560
215-702
214-109

1
2
1
1
1
1
1
1
1

ACCESSORIES (Standard)
#
G601721603
#
G601721501
********

OWNERS MANUAL
OWNERS MANUAL
Dry Battery

JAPANESE
ENGLISH

1
1
1

CH-1(T)

THE INSPECTION METHOD


Output waveform check
1.

Connect an oscillator to the INPUT jack, and input test signal.

2.

Connect an oscilloscope to the OUTPUT A jack.

3.

Check that the minimum and maximum values for the delay time are as follows.

fig.check1

INPUT

SET CONTROLS

OUTPUT Waveform
Minimum DELAY TIME Check
OK : 3.6mS~4.4mS

30Hz
200mVp-p

(RANGE:1mS/DIV, 100mV/DIV)
Maximum DELAY TIME Check
OK : 7mS~8mS

30Hz
200mVp-p

(RANGE:1mS/DIV, 100mV/DIV)

. Residual noise check


1.

Connect a 47k short plug to the INPUT jack.

2.

Connect a noise meter to the OUTPUT A jack.

3.

Measure the noise and check that it is -95dBu(IHF-A) or lower.

fig.check2

INPUT

SET CONTROLS

OUTPUT Waveform

Noise Check
OK : < -95dBu(IHF-A)
47k ohm
Short Plug

May 2002

CIRCUIT BOARD
fig.circit

View from component side

fig.circit

View from foil side

2
3
1

BT1
9V 006P

JK1
HTJ-064-13D

INPUT

R12
10k

TER2

*1

TER1

C8
0.1(P)

+5V

R62
100k

C53
47/10

R66
10k

R61
15k

EARTH_TERMINAL(RV-2)

C49
0.01

R55
47k

+5V

OUT

OUT

C35
10/16

11

C48
10/16

C37
0.1

10

DEPTH

MAX

R65
33k

*1

10

RATE

MIN

C36
47/10

A4.0V

C27
100/16

IC5A
M5223AFP

C47
10/16

R37
10k

R35
10k

C26
0.1

+5V

VR4
100kB

MIN

11

R63
15k

VR3
250kC

MAX

C9
100p

R8
27k

IC2B
NJM022BM

A8V

C33
100/16

R52
33k

Q6
2SC4116GR

IC5C
M5223AFP

12

R7
10k

IC6
S-81250SGY

IN

C34
0.1

12

C32
100/16

IC3

R15
47k

C5
0.0068

IN

R36
33k

C25
0.1

*2

*1

C13
0.47/50

IC5B
M5223AFP

A9V

R19
10k

R14
1M

D2
GS1G

EARTH_TERMINAL(RV-2)

AC
ADAPTOR

2
1
3

JK4
HEC0470-01-230

*1

RED 4

YEL

GRY

BRN 1

COM

COM

A8V

NC

ECHO FB

R59
47k

C18
270p

C11
270p

R16
18k

R9
10k

C30
0.01

R32
75k

R31 7.5k

C23 0.018

C21 0.018

*1

15

16

17

18

19

20

21

22

23

24

25

26

27

28

RT1
RH03ADCS4X (47kB)

+5V

GC1

CC1

GC0

CC0

OP1 OUT

OP1 IN

OP2 IN

LPF2 OUT

LPF2 IN

LPF2 OUT

Q10
2SC4116GR

LPF1 IN
LPF1 OUT

R58
120k

Q9
2SC4116GR

DA2
1SS301

(F5209133)

ES56028S

MUTE

SEDATA/DEL3

SECK/DEL2

REQ/DEL1

MODE

TEST

VDD

uCOM/EASY

F_ADJ

NC

D GND

A GND

REF

VCC

IC1

(PCB G2927201 2/2)

14

13

12

11

10

C46
0.01

R48
470

R60
5.6k

R68
220k

R43
15k

R27
10k

C14
47/10

C10
0.1

+5V
C6
100/16

2
1

Q3
2SK880GR +

3
2

13

13

LO

R71
1k

C28
0.01

R11
12k

C24
0.33

IC4C
NJM022BM

EQ

VR2
250kC

HI

VR1
250kC

MAX

16

16

C2
1/50

E.LEVEL

MIN

15

IC2C
NJM022BM

14

IC4A
NJM022BM

A8V

15

R70
1M

A8V

14

C55
0.0012

C56
0.033

C54
0.47/50

C7
10/16

R69
1M +

C19
0.0033

C12
0.0027

IC4B
NJM022BM

R30 75k

C22
0.0033

R25
10k

R22
22k

R29 7.5k

C29
0.33

R26
12k

R23
10k

C15
0.0027

R10
10k
8
4

R2
10k

R33
100k

R20
1M

C16
1/50

R6
1M

R4
27k

A8V
R28 +
100k

R40
100k

C38
470p

R45
56k

Q7
2SC4116GR

R34
1M

Q5
2SC4116GR

R38
56k

A8V

R17
18k

C20
0.047

D4
1SS355

2
+

C41
220p

C31
0.047

R41
100k

C17
10/16

R46
56k

R1
1k

R18
1k

*1 : No Mounting
*2 : S-81250SGY or NJU7201L50-T3

R42
1.8k

C50
0.01

R53
1M R56
100

A8V

17

18

19

D1
RD5.6SB3

A9V

R21
100k

R3
100k

Q8
2SC4116GR

R39
56k

A8V

DA1
1SS301

IC2A
NJM022BM

C39
470p

R13
47k

C4
100p

C3
0.0068

C42
220p

D3
1SS355

Q4
2SK879Y

R5
10k

C1
10/16

MAIN BOARD ASSY


752443P001
(PCB G2927201 1/2)

R24
1M

Q2
2SK879Y

1 3
2
3
2

3
1
2

Q1
2SC3324GR

3
2

8
4

2
1

A8V

3
2

2
1

3
2

VIO

GRN

ORG

WHT

BLU

GRY

JK2
HTJ-064-12D

2
3
1

JK3
HTJ-064-12D

OUTPUT A
(MONO)

2
3
1

OUTPUT B

LED1
L-34HDSL

CHECK

WHT
IN JACK GND

SW1
JM-0404

(PCB 2291749600)

752443L000

LED BOARD ASSY

(PCB 2292768700)

752443O000

JK BOARD ASSY

BLK

CH-1(T)

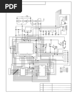
CIRCUIT DIAGRAM

fig.circit

You might also like