KEMBAR78
Basic TCP Operation | PDF | Transmission Control Protocol | Internet
0% found this document useful (0 votes)
11 views2 pages

Basic TCP Operation

Basic TCP operation

Uploaded by

tsegay.cs
Copyright
© © All Rights Reserved
We take content rights seriously. If you suspect this is your content, claim it here.
Available Formats
Download as PDF, TXT or read online on Scribd
0% found this document useful (0 votes)
11 views2 pages

Basic TCP Operation

Basic TCP operation

Uploaded by

tsegay.cs
Copyright
© © All Rights Reserved
We take content rights seriously. If you suspect this is your content, claim it here.
Available Formats
Download as PDF, TXT or read online on Scribd
You are on page 1/ 2

Basic TCP operation

niktips.wordpress.com /2012/06/06/basic-tcp-operation/

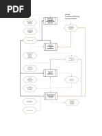
The main purpose of TCP is error recovery and flow control. TCP is a connection-oriented protocol. It means that
before sending any data it establishes connection and terminates it upon completion.

During connection establishment server and client agree upon


sequence and acknowledgment numbers. Implicitly client also
notifies server of its source port. Sequence is a characteristic of
TCP data segment. Sequence starts with a random number and
then each time a new packet is sent, sequence is incremented
by the number of bytes sent in the previous TCP segment.
Acknowledgment segment is almost the same but from the
receiver side. It does not contain data and is equal to sender’s
sequence number incremented by the number of bytes received
(you will see example below). ACK segment acknowledges that host has received sent data.

Client-server handshake is performed in three steps:

1. Client sends packet to the server with the SYN flag set, indicating that it’s willing to establish a connection.
Client sets its sequence to a random number and sends the segment to the server.
2. Server acknowledges that it agrees to establish connection, sets its sequence to a random number,
acknowledgment to the client sequence + 1 and send them to the client.
3. In the third message client sets its acknowledgment to the server’s sequence + 1 and send back to the
server.

Now when both client and server know each other’s sequence and
acknowledgment numbers, they can start sending data. Here it’s
important to point out that TCP uses “windows” to send data. Window
essentially is a number of bytes host can send before it receives
acknowledgment from the recipient. Lets say window equals 3000 and
server sends three segments 1000 bytes each. Initially we pick random
SEQ number which equals to 1000 and increment it by 1000, which is the
segment size, with each next segment. When client has received all three
packets it answers with the ACK equal to the last SEQ number + size of
the last packet. And so on. If no errors occur receiver usually increases its
window.

Finally, when PC1 wants to close the connection it sends a FIN segment.
PC2 on the opposite side notifies the application that the connection is
closing. But since it takes some time for the application to complete its
operation, PC2 sends an ACK to the PC1, to notify it of an agreement to
finish the connection. Otherwise after a timeout PC1 will continue to
retransmit the FIN segment thinking that it has been lost. When
application is terminated PC2 sends its FIN segment, PC1 replies with ACK and connection is closed.

PS: All rights to the pictures go to Wendell Odom

1/2
2/2

You might also like